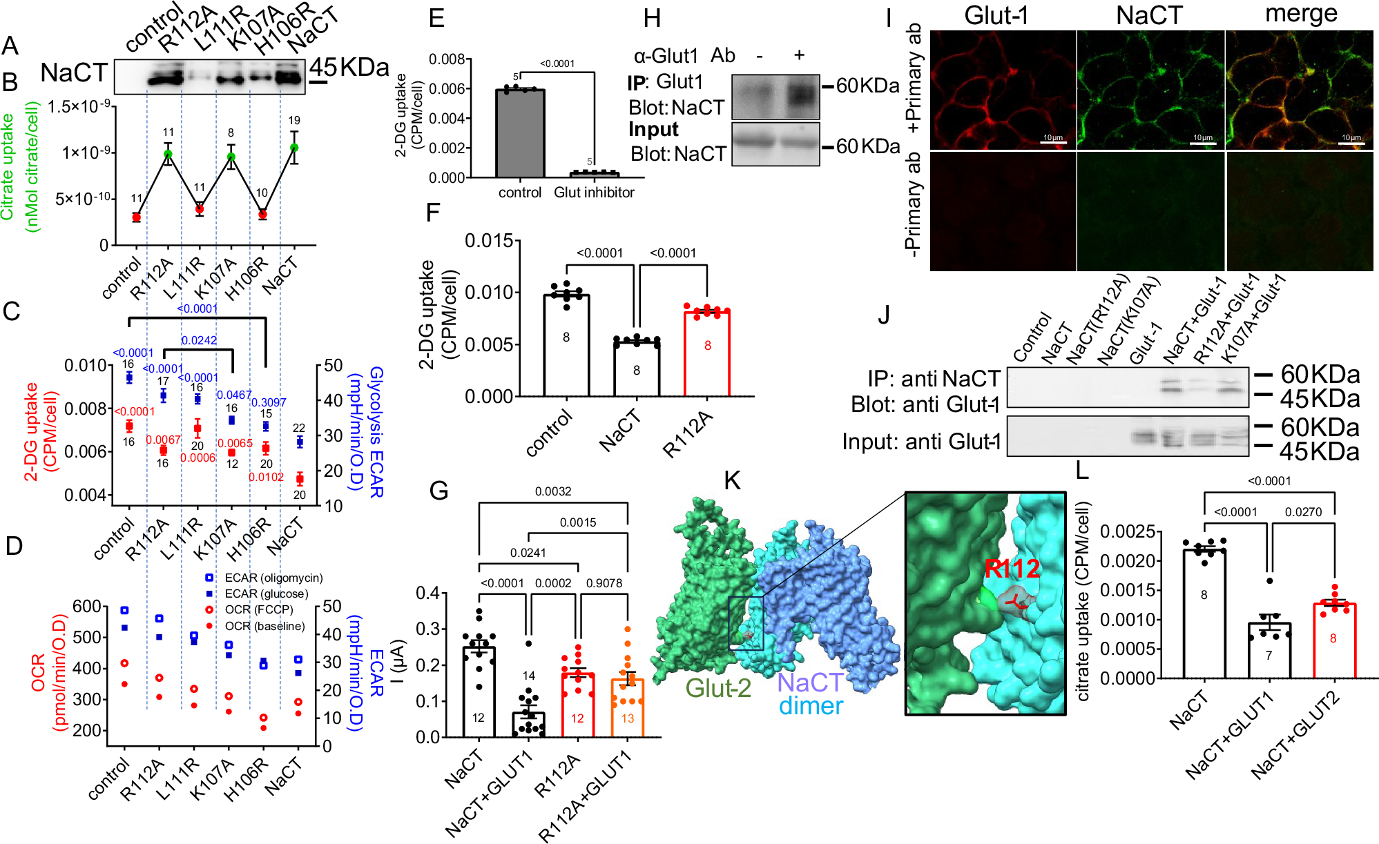
Fig. 4: NaCT inhibits the glycolytic flux by inhibiting Glut-mediated glucose uptake.

A–D are aligned (dash line) to show the expression, function, and metabolic outcome of NaCT WT and mutations. A A representative WB analysis showing the expression of NaCT in membranes isolated from Xenopus oocytes injected with NaCT and the indicated mutants. Densitometry of 3 independent experiments and statistical analysis are shown in Supplementary Fig. 11. B 3H-citrate transport measurements in HEK293-T cells transfected with WT NaCT or the indicated mutations. C 3H-2-DG uptake (red) and a re-plot of the glycolytic flux measurements at 33 min (glucose application) from Figs. 2G and 3F (blue, N is the number of glycostress measurements in individual wells) show a similar trend. Statistical analysis was performed using one-way ANOVA followed by Dunnet’s T3 multiple comparison test. D A re-plot of the ECAR measurements in Figs. 2G and 3F at 33 min (glucose application—closed blue squares), and 40 min (oligomycin application—open blue squares). Statistical analysis was performed using one-way ANOVA followed by Tukey’s multiple comparison test. A re-plot of the OCR measurements in Supplementary Fig. 5F at 14 min (baseline—closed red circles) and 53 min (FCCP application—open red circles). E 3H-2-DG uptake monitored in HEK293-T cells in the presence or absence of 10 µM Glut-1 inhibitor BAY-876. F 3H-2-DG uptake into HEK293-T is inhibited in cells transfected with WT (NaCT). The inhibition is attenuated in cells expressing the R112A mutation. G NaCT currents monitored in Xenopus occytes expressing NaCT, NaCT(R112A), or GLUT1, as indicated. N represents the current measurement in a single oocyte. H Representative CoIP of endogenous NaCT and Glut-1 in HepG2 hepatocytes. Densitometry of 3 independent experiments and statistical analysis are shown in Supplementary Fig. 11. I Immunofluorescence analysis in human HepG2 cells showing co-localization (merged panel) of the endogenous NaCT (green) and Glut-1 (red). J Representative WB blot analysis of a CoIP assay performed in HEK293-T cells transfected with NaCT WT, mutants, and Glut-1, as indicated. Densitometry of 3 independent experiments and statistical analysis are shown in Supplementary Fig. 11. K Alphafold2 multimer prediction of the interaction between NaCT dimer and Glut-2 monomer showing potential interaction mediated by NaCT R112. L NaCT-mediated 3H-citrate uptake in the presence of Glut-1 and Glut-2. In (B), (C, red), (E), (F), and (L), the N is the number of uptake measurements in individual wells. Data are presented as mean values +\− SEM.