Fig. 5: Citrate-dependent PFKM mediates phosphorylation of histone H3 promotes tumorigenesis.
From: PFKM phosphorylates histone H3 and promotes mitotic progression by sensing the levels of citrate

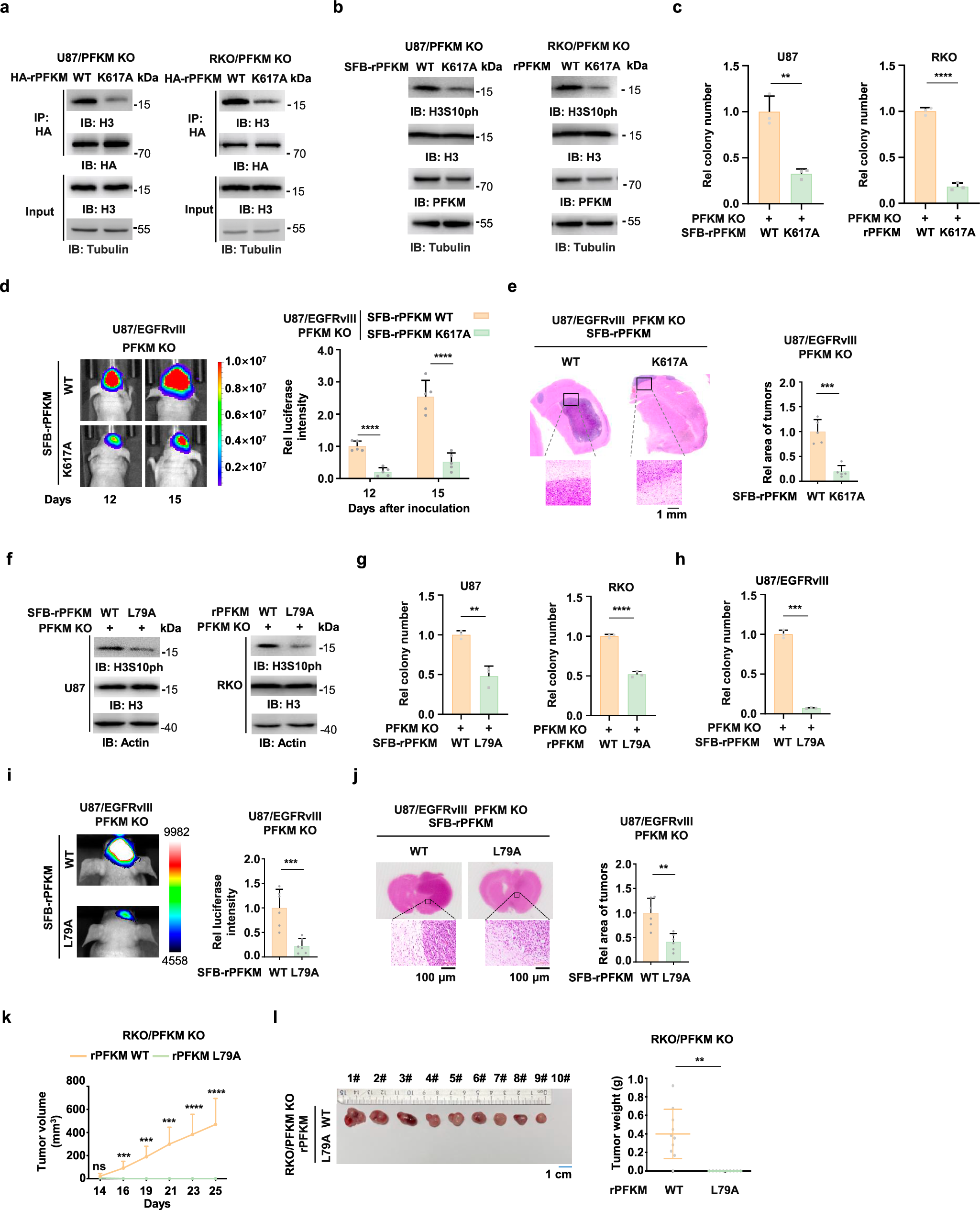
a PFKM-knockout U87 and RKO cells were transfected with HA-rPFKM WT or K617A, co-IP experiments were performed. b PFKM-knockout U87 and RKO cells were rescued with rPFKM WT or K617A. Histone H3S10ph levels were detected. c PFKM-knockout U87 and RKO cells were rescued with rPFKM WT or K617A. Colony formation assays were performed. d PFKM-knockout luciferase-expressing U87/EGFRvIII cells were rescued with SFB-rPFKM WT or K617A. The cells were intracranially injected into randomized nude mice (five mice per group), 12 and 15 days after inoculation, bioluminescence imaging was performed and representative images were shown (d, left panel). Relative luciferase intensities were normalized to those of mice injected with cells rescued with SFB-rPFKM WT at days 12 (d, right panel). Data represent the mean ± SD of luciferase intensities obtained from five mice (two-tailed Student’s t-test). e Representative images of H&E -stained coronal brain sections and tumor boundaries were shown (e left panel). Tumor areas in H&E-stained sections were calculated and normalized to those of the mice injected with cells rescued with SFB-rPFKM WT (e right panel). Data represent the mean ± SD (five mice). Student’s t-test (two-tailed) was used for two group comparisons. f PFKM-knockout U87 and RKO cells were rescued with rPFKM WT or L79A. Histone H3S10ph levels were detected. g PFKM-knockout U87 and RKO cells were rescued with rPFKM WT or L79A. Colony formation assays were performed. h PFKM-knockout luciferase-expressing U87/EGFRvIII cells were rescued with SFB-rPFKM WT or L79A. A colony formation assay was performed. i PFKM-knockout luciferase-expressing U87/EGFRvIII cells were rescued with SFB-rPFKM WT or L79A. The cells were intracranially injected into randomized nude mice (six mice per group). 10 days after inoculation, bioluminescence imaging was performed and representative images were shown (i, left panel). Relative luciferase intensities were normalized to those of mice injected with cells rescued with SFB-rPFKM WT at days 10 (i, right panel). Data represent the mean ± SD of luciferase intensities obtained from six mice (two-tailed Student’s t-test). j Representative images of H&E-stained coronal brain sections and tumor boundaries were shown (j, left panel). Tumor areas in H&E-stained sections were calculated and normalized to those of the mice injected with cells rescued with SFB-rPFKM WT (j, right panel). Data represent the mean ± SD (six mice). Student’s t-test (two-tailed) was used for two group comparisons. k, l RKO cells with PFKM knockout and rescued with rPFKM WT or L79A were injected subcutaneously in nude mice, n = 10. Tumor volume (mm3) at days 14 to 25 after subcutaneous injection were shown (k). Subcutaneous tumor growth (l, left panel) and tumor weight (l, right panel) at days 25 after subcutaneous injection were shown. Data represent the mean ± SD of the two groups (two-tailed Student’s t-test). a, b, f Immunoprecipitation and immunoblotting experiments were performed with the indicated antibodies. Data are representative of three independent experiments. c, g, h Data represent the mean ± SD of three independent experiments (two-tailed Student’s t-test), ns: no significance, **p < 0.01, ***p < 0.001, ****p < 0.0001. Source data are provided as a Source Data file.