Abstract
The escalating utilization of ionizing radiation across medicine and industry underscored the paramount urgency of effective radioprotective materials. Conventional materials such as lead and concrete are widely used, and lead-free materials have also emerged to solve the problems of cumbersome and toxic lead, such as metal-containing micro/nano materials and polymers. Nevertheless, there is still a significant challenge in meeting the urgent need for lightweight and biocompatible alternatives. To tackle this challenge, this work utilizes molecular engineering of melanin to develop a panel of metal-free melanin materials with enhanced conjugation, heightened physical shielding against radiation and effective antioxidant properties. Furthermore, engineered melanin materials demonstrated in vivo γ-ray protection, increasing mice survival from ~12% to 100% after 6 Gy total body irradiation.
Similar content being viewed by others
Introduction
The growing use of ionizing radiation in medicine and industry has increased the risk of radiation exposures and injuries1,2. In space exploration, long-term exposures to cosmic rays pose significant threats to astronauts’ health and spacecraft performance3. Conventional radioprotective materials, such as lead and concrete, rely on strong physical attenuation for protection. However, these materials are often bulky and hazardous. To address these limitations, lead-free alternatives have been developed, including metal-doped polymer materials and metal-containing micro/nanomaterials4,5,6,7,8,9. Despite these advancements, heavy-metal-based radioprotectors still face challenges related to bulkiness, toxicity, and poor biocompatibility. Consequently, there is a pressing need for the development of lightweight, biocompatible, and metal-free radioprotective materials.
Melanin is potentially a natural radioprotector10. As nature’s enigmatic pigments ubiquitous across animal, plant, bacterial and fungal kingdoms11,12, melanin represents one of the last unknown frontiers in biology due to its structural complexity13. Melanin’s various functions including coloration14,15, radical scavenging16,17,18,19,20, protective antifungal immunity21 and radiation protection22,23 are deeply linked to their complex structures24,25. We believe that the structural complexity, if rationally tuned, could offer an essential tool to understand and leverage the structure-property-function relationships. Previously, driven by chemical synthesis, we coined a selenium version of nature’s sulfurous pheomelanin, termed selenomelanin22,26. The selenomelanin demonstrated superior radiation protection upon impinging X-ray (operating voltage: 160 kV) than existing eumelanin and pheomelanin as demonstrated in primary cell culture, exemplifying the power of molecular engineering in radioprotective biomaterial design22. However, a deeper understanding of the radiation protection mechanism of this innovative material is crucial for designing enhanced radioprotective materials capable of shielding more penetrating γ-ray (typically with energies exceeding 1 MeV)27,28. Furthermore, in vivo testing remains essential for assessing its full potential11.
Herein, to acquire enhanced γ-ray radiation protectors or mitigators in vivo, molecular engineering of melanin is performed (Fig. 1). Side-chain engineering has been used in conjugated polymer to tune the backbones packing, improving the solubility and charge transport properties29,30. Surprisingly, molecular engineering of side-chain has rarely been explored in melanin as far as we know. In fact, subtle variations in eumelanin monomers (dopamine vs. levodopa) can lead to huge structural and functional differences14,19. Furthermore, π-conjugated structures are relevant for high-energy radiation shielding as they disperse energy across the π-ystem, providing a basis for tuning radioprotection by modifying the conjugation31. In this work, we report a panel of metal-free radioprotective material with enhanced radiation shielding capability and good antioxidant properties. They could protect human keratinocyte (HaCaT) cells from high dose γ-ray at a very low concentration. Additionally, the engineered materials increased mice survival from ~12% to 100% after 6 Gy γ-ray exposure, alleviating multi-organ injuries, which outperformed commercial Amifostine (AMF) and superoxide dismutase (SOD).
Molecular engineered melanin demonstrated in vivo γ-ray protection, increasing mice survival from ~ 12% to 100%.
Results and discussion
Chemical synthesis of engineered melanin
Selenomelanin nanoparticles (SeMNPs-1) were synthesized using L-3,4-dihydroxyphenylalanine (L-DOPA) and selenocysteine22. While significant spontaneous decarboxylation (up to 90%) happens in eumelanin synthesis19, the decarboxylation percentage of SeMNPs-1 was estimated to be ~11.5% (Supplementary Table 1). The high fidelity of carboxylic acid groups provides a foundation for the molecular engineering of SeMNPs. Molecular engineered SeMNPs were synthesized using polymerized L-DOPA or dopamine (DA) as the seeds, followed by the addition of selenium-monomers for aqueous copolymerization (Fig. 2A). Transmission electron microscopy (TEM) and dynamic light scattering (DLS) characterization confirmed the formation of spherical SeMNPs (Supplementary Figs. 2–7). The particle diameters of SeMNP-1, −2, −3 and −4 were 81 ± 6 nm, 96 ± 4 nm, 228 ± 8 nm and 267 ± 9 nm, respectively (Table1). Moreover, SeMNPs demonstrated stability when exposure to dilution, high ionic strengths, extended storage periods of up to 30 days and a broad range of alkaline conditions (pH 7-11) (Supplementary Fig. 8).
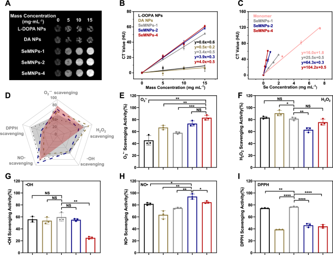
A Preparation routes of SeMNPs using oxidative polymerization. B UV-Vis spectra of SeMNPs and eumelanin nanoparticles (NPs). ε: molar absorption coefficient. C XPS Se 3 d spectra of SeMNPs. D High-angle annular dark-field imaging (HAADF) images of SeMNPs superimposed with the elemental mappings of Selenium (purple), Nitrogen (green) and Carbon (blue). Representative images are presented.
UV-Vis spectra of SeMNPs showed the monotonic broadband absorption (Fig. 2B, Supplementary Fig. 1), which is a distinguishing characteristic of melanin. Next, X-ray photoelectron spectroscopy (XPS) peaks at ~55.0 eV clearly demonstrated C-Se-C bond (Fig. 2C, Supplementary Figs. 4–7), and revealed that Se content of SeMNPs-2 (5.1 at%) and-4 (3.8 at%) was ~3–5 times higher than SeMNPs-1 (1.0 at%) (Table 1). Extracting from the XPS results, the decarboxylation percentage of SeMNPs-2 was estimated to be only ~3.0% (Supplementary Table 1). Energy dispersive X-ray spectroscopy (EDS) mapping analysis verified the colocalization of C, N, O and Se elements within the SeMNPs-1, −2 and −4 (Fig. 2D, Supplementary Figs. 4–7). For SeMNPs-3, poor colocalization of Se suggested that little selenium was incorporated, presumably because the eumelanin seeds and selenocysteine both had negative charges at the synthetic condition, making the reaction unfavorable. Therefore, SeMNPs-3 would be excluded in the subsequent studies. Electron paramagnetic resonance (EPR) spectra displayed that SeMNPs-1, −2 and −4 contained persistent free radicals with 1.12 × 1018, 1.23 × 1018 and 1.76 × 1018 spins per gram (Supplementary Fig. 9), respectively, consistent with typical natural and synthetic melanin22. Interestingly, g factors of solid-tate EPR were consistent with semi-localized ring-based carbon radicals (SeMNPs-2, g ≈ 2.00377; SeMNPs-4, g ≈ 2.00398), while the g values for melanin suspension samples were indicative of semiquinone radicals (SeMNPs-2, g ≈ 2.00454; SeMNPs-4, g ≈ 2.00466) (Supplementary Fig. 9, Supplementary Table 2)32.
To elucidate the influence of carboxyl groups on atropisomerism and configurational stability, we conducted density functional theory (DFT) calculations to determine the dihedral angle (D) and rotation barrier (ΔG≠rot) of melanin dimers (Fig. 3A–D, Supplementary Fig. 10). Studying the melanin dimers holds significance as the characteristics of the oligomers/polymer depend critically on the properties of their constituent substructures33. Based on our computational results, the Gibbs free energy change (ΔG) for the transformation from the open-chain structure to the ring-closed structure is negative (Supplementary Table 3), indicating that the formation of the ring-closed structure is thermodynamically favored, so we focused on the dimeric benzoselenazine-indole in our investigation. As the content of carboxyl groups increased, steric repulsions distorted the structure of melanin dimers, which is evidenced by the increased D: SeMNPs-1 (58.4°) > SeMNPs-2 (56.0°) > SeMNPs-3 (23.0°) > SeMNPs-4 (22.7°), L-DOPA NPs (56.4°) > DA NPs (37.2°), as well as the decreased ΔG≠rot and weakened configurational stability: SeMNPs-1 (2.489 kcal mol−1) < SeMNPs-2 (2.692 kcal mol−1) < SeMNPs-3 (4.842 kcal mol−1) < SeMNPs-4 (5.270 kcal mol−1), L-DOPA NPs (1.998 kcal mol−1) < DA NPs (2.759 kcal mol−1). These findings suggested that reducing carboxyl group content leads to lower D, indicating a more planar and conjugated molecular structure, and higher ΔG≠rot, reflecting greater configurational stability and reduced atropisomerism.
A−D DFT calculations of ΔG≠rot and D of SeMNPs dimers. E Zoomed FTIR spectra of SeMNPs and eumelanin NPs. F13C ssNMR spectra of monomers, SeMNPs and eumelanin NPs.
To further study the complex chemical structure of SeMNPs, Fourier-transform infrared spectroscopy (FTIR) and 13C solid-tate nuclear magnetic resonance (ssNMR) were employed. FTIR of SeMNPs displayed typical absorption bands at ~3400 cm−1 (N-H stretching), ~3300-3100 cm−1 (O-H stretching), ∼2920-2820 cm−1 (stretching vibration of aliphatic C-H group) and ~1490 cm−1 (stretching of indole structure) (Fig. 2E, Supplementary Fig. 11). The ratios of ~3400 cm−1 (N-H stretching) and ~3300-3100 cm−1 (O-H stretching) increased sequentially from L-DOPA NPs, SeMNPs-1, DA NPs, SeMNPs-2 to SeMNPs-4, due to the decreased carboxyl group content34. 13C ssNMR peaks at ~171.2 ppm and ~162.9 ppm were assigned to the −COOH of L-DOPA and selenocystine (Fig. 3F, 13C ssNMR of monomers was showcased for comparison), while the decrease in the peak at ~143.1 ppm corresponded to the generation of o-aminophenol structure of the benzoselenazine subunit instead of catechol in the monomers (Fig. 3F, 13C ssNMR of eumelanin NPs was displayed for comparison). We noted that SeMNPs-2 and −4 had the increased aliphatic peaks (~55.3-30.9 ppm), similar to the FTIR spectra.
The radiation attenuation and antioxidant capability of SeMNPs
Direct experimental characterization of radiation attenuation properties of nanomaterials is nontrivial. Radiation energy attenuation of γ-ray and X-ray photons is mainly through the photoelectric effect, Compton scattering and pair production. SeMNPs were able to induce the photoelectric effect and Compton scattering due to more high atomic number (Z) elements and more delocalized electrons7. To investigate the physical attenuation capacity of SeMNPs, we used computed tomography (CT) because X-ray is widely applied in medical diagnosis and radiotherapy, etc.35, and CT is one of the most commonly used radiology tools36,37. Visually, a notable CT signal enhancement of SeMNPs was observed compared to L-DOPA NPs and DA NPs at the same mass concentration (Fig. 4A), which correlated with the X-ray absorption coefficient as a function of mass concentration (Fig. 4B): SeMNPs-1, −2 and −4 (3.4, 3.9 and 4.0 HU mg−1 mL, respectively) > L-DOPA NPs and DA NPs (0.6 and 0.5 HU mg−1 mL, respectively). The trend of mass attenuation coefficient obtained by Monte Carlo simulation was similar to that of CT, which is that SeMNPs-1 was lower than the engineered SeMNPs −2 and −4 (Supplementary Fig. 12). This enhancement is attributed to the presence of selenium, which has a high Z. By comparing the relationship between the X-ray absorption coefficient and the selenium concentration, the mass attenuation coefficient of selenomelanin with higher conjugation degree is larger, under the condition of controlling the selenium content: SeMNPs-4 (104.2 HU mg−1 mL) > SeMNPs-2 (64.3 HU mg−1 mL) > SeMNPs-1 (25.5 HU mg−1 mL) > selenocystamine (16.0 HU mg−1 mL) (Fig. 4C, Supplementary Fig. 13). This indicates that both high Z and high degree of conjugation have a positive impact on the physical shielding ability.
A-B CT images and CT values of SeMNPs and eumelanin NPs with different mass concentrations at 80 kVp. R2, R-quared, the measure of fit of the linear regression model. R2 of L-DOPA NPs, DA NPs, SeMNPs-1, −2 and −4 are 0.865, 0.942, 0.999, 0.999 and 0.996, respectively. C CT values of SeMNPs and selenium-containing monomers with different selenium concentrations at 80 kVp. R2 of monomer, SeMNPs-1, −2 and −4 are 0.994, 0.999, 0.999 and 0.996, respectively. D A radar chart to compare the ROS scavenging of different SeMNPs and eumelanin NPs. (E−I) O2·-, H2O2, ·OH, NO· and DPPH scavenging activities, respectively. All data are presented as means ± SD (n = 3 independent experiments for E−I). NS means no statistical difference (P > 0.05), *P < 0.05, **P < 10−2, ***P < 10−3, ****P < 10−4, determined by Student’s two-tailed t-test.
Mechanistic studies for radiation protection are then focused on reactive oxygen species (ROS) and reactive nitrogen species (RNS) scavenging6,8,38. Radiation damage to cells and organs usually begins with a burst of ROS such as hydroxyl radical (·OH), hydrogen peroxide (H2O2) and superoxide anion radical (O2·−), etc6,38,39,40. ·OH is a strongly reactive species with the highest radiochemical yield in the radiolysis of water39. O2·− has been identified as one of the most toxic ROS, and the main oxidant in various cell types18. Radiation-induced bystander effect has been observed in unirradiated cells upon receiving signals such as nitric oxide (NO·) from irradiated cells. Therefore, assessing the antioxidant capacity of SeMNPs to distinct ROS/RNS is essential for the study of their radiation protection properties (Fig. 4D)8,41. SeMNPs−2 and −4 had the highest efficiency for O2·− scavenging compared to other melanin (Fig. 4E, Supplementary Fig. 14), presumably because they are less electronegative without carboxylate group and more accessible to O2·−. SeMNPs could further remove the toxic by-products H2O2 after the reaction with O2·− (Fig. 4F, Supplementary Fig. 15). SeMNPs also had a good scavenging capacity for ·OH and NO· (Fig. 4G-4H, Supplementary Fig. 14). SeMNPs-1 and −2 were similar at ·OH scavenging, while SeMNPs-2 and −4 were better at scavenging NO· than SeMNPs-139. In addition, a representative model radical 2,2-diphenyl-1-picrylhydrazyl (DPPH) was studied (Fig. 4I, Supplementary Fig. 16). Previous studies showed that 5,6-dihydroxyindole-2-carboxylic acid (DHICA) melanin has greater antioxidant capacity than 5,6-dihydroxyindole (DHI) melanin19, which is also supported by our study (Fig. 3I, Supplementary Fig. 16). The more carboxylated melanins are a better DPPH scavenger than the decarboxylated counterpart, as carboxyl groups lead to weaker aggregation of melanin and make them more accessible for bulky free radicals than less carboxylated analogs. Therefore, the molecular engineering boosts the scavenging capability of O2·− and NO·. Building upon the quantified scavenging capacities for multiple ROS species, we established a multiple linear regression model42. The derived equation Y = 34.80 + 1.16X1 + 0.04X2 + 0.37X3 − 0.13 X4 − 0.73X5 reveals critical ROS scavenging-cellular radioprotection relationships, where Y denotes cell clonogenic protection ability, and X1, X2, X3, X4 and X5 correspond to the scavenging ability of O2·−, H2O2, ·OH, NO· and DPPH, respectively (Supplementary Table 4). Strikingly, the regression coefficient for X1 (1.16) exhibited the highest absolute value, suggesting that O2·− scavenging has the greatest impact on cellular radioprotection.
Though physical attenuation and antioxidant properties are the two primary mechanisms for radiation protection, most studies focus on only one of them, with few addressing both simultaneously6,7,8,38,43,44. Our experiment showcased that the introduction of selenium-monomers and molecular engineering of side-chain impact both properties.
Radioprotective effects against γ-ray of SeMNPs in HaCaT cells
Motivated by the radiation attenuation and antioxidant capability of the SeMNPs, we evaluated their radioprotection ability in HaCaT cells because human skin is the first part to be harmed by external ionizing radiation. As normal epidermal cells derived from human skin, HaCaT cells are extensively used to study radioprotection38. First, the biocompatibility study of the SeMNPs confirmed > 95% cell viabilities at the SeMNPs concentration of 0.004 mg mL−1 (Supplementary Fig. 17). Next, the intracellular distribution observed by confocal laser scanning microscopy (CLSM) showed that SeMNPs formed artificial perinuclear caps in HaCaT cells like natural melanosomes (Supplementary Fig. 18)22,45.
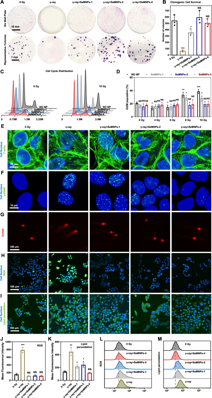
As the gold standard to verify the long-term cell proliferative ability, clonogenic cell survival assay confirmed the long-term radioprotective effect of engineered SeMNPs (Fig. 5A, B). In the SeMNPs−2 and −4-treated groups, the survival rate of cells irradiated with 10 Gy γ-ray was greatly boosted compared to the no-SeMNPs-treated group as well as the SeMNPs-1-treated group, suggesting the proliferative capacity of γ-ray-treated HaCaT cells was rescued by our engineered SeMNPs. Meanwhile, after exposure to 10 Gy γ-ray, cell viability remained above 90% at 24 h and 48 h post-irradiation when being protected by SeMNPs (Supplementary Fig. 19).
A Clonogenic cell survival assay of HaCaT cells after 10 Gy γ-ray irradiation, with an initial density of 2000 cells per well in 6-well plates. B The number of Colonies in (A). C Cell cycle distribution plots at different γ-ray doses (0 and 10 Gy) and 24 h post-irradiation incubation. Histograms are stagger offset for better clarify and is representative of three experiments. D SeMNPs protected cells against cell cycle changes induced by γ-ray after 24 h post-irradiation incubation. E CLSM images showing Actin-Tracker Red-594 F-actin-positive signal (pseudo-color: green). Cell nuclei were stained with DAPI (blue). Scale bar: 10 μm. F CLSM images showing DNA damage (γ-H2AX foci, green). Cell nuclei were stained with DAPI (blue). Scale bar: 10 μm. G Typical comet images (red). Scale bar: 100 μm. H CLSM images showing DCF-DA ROS-positive signal (green). Cell nuclei were stained with Hoechst 33342 (blue). Scale bar: 100 μm. I CLSM images showing BODIPY (581/599)-C11 lipid peroxidation-positive signal (green). Cell nuclei were stained with Hoechst 33342 (blue). Scale bar: 100 μm. Experiments were performed three times (E−G) with similar results. Representative images are presented. J The corresponding quantitative analysis of (H). K The corresponding quantitative analysis of (I). All data are presented as means ± SD (n = 3 independent experiments for (B−K). NS means no statistical difference (P > 0.05), *P < 0.05, **P < 10−2, ***P < 10−3, with reference to no-NP-treated and non-irradiated (0 Gy) control, determined by Student’s two-tailed t-test (B−K). L Flow cytometry analysis of intracellular ROS. M Flow cytometry analysis of intracellular lipid peroxidation.
Encouraged by the significant radioprotective performance of SeMNPs, the cellular mechanisms were further elucidated. The cell cycle is a meticulously coordinated process of cell growth and division, and its entry and progression must be stringently regulated to ensure normal development and maintain tissue homeostasis46. Exposure to ionizing radiation can lead to temporary or permanent cell cycle arrest, potentially culminating in cell apoptosis47. In our experiment, we observed that unprotected HaCaT cells irradiated with γ-ray exhibited significant arrest in the G2/M phase (Supplementary Fig. 20), whereas non-irradiated cells maintained stable cell cycle progression. To investigated the protective effects of SeMNPs, we monitored cell cycle distribution on HaCaT cells following irradiation with a gradient of γ-ray doses (0, 4, 6, 8, 10 Gy) at different incubation times (12 h, 24 h) (Fig. 5C, D, Supplementary Fig. 21–24). Incubation with 0.004 mg mL−1 SeMNPs significantly reduced the G2/M arrest induced by γ-ray. SeMNPs-2 and −4 effectively prevented G2/M arrest induced by doses from 4 to 10 Gy after 24 h post-irradiation. In contrast, SeMNPs-1 inhibited G2/M arrest at 4 Gy and 6 Gy doses, and alleviated the G2/M arrest by only ~10% and 15% after 8 Gy and 10 Gy radiation, respectively. This finding suggests that the engineered SeMNPs provided superior protection against γ-ray induced damage compared to the original SeMNPs-1. Interestingly, the protective effect at 12 h post-irradiation was less pronounced compared to 24 h, which can be attributed to the dynamic nature of cell cycle regulation. Over time, the protection against G2/M phase arrest conferred by SeMNPs became more evident (Supplementary Fig. 21–24). In contrast to the cytoprotective effects of selenomelanin, neither AMF nor SOD demonstrated significant mitigation of radiation-induced G2/M arrest (Supplementary Fig. 25). These results underscored the enhanced protective efficacy of molecular engineered SeMNPs against the detrimental effects of γ-ray.
The homeostasis of the actin cytoskeleton is critical for the cells, which determines cell morphology, polarity and division48. As depicted in Fig. 5E, exposure to 6 Gy γ-ray triggered the assembly of actin filaments (F-actin). Whereas pretreatment with SeMNPs, prominently SeMNPs-4, mitigated the generation of F-actin and alleviated the detrimental alterations in the cytoskeleton instigated by irradiation (Supplementary Fig. 26). Moreover, exposure of a living system to high-energy radiation leads to excessive toxic ROS6,38,39,40, which can interact with biomolecules such as DNA and lipid, leading to DNA damage, lipid peroxidation and even cell death38,40. Our assays revealed that SeMNPs-treated groups exhibited significantly reduced γ-H2AX foci formation compared to γ-ray group, with the γ-ray+SeMNPs-4 group showing the most pronounced protection (Fig. 5F, Supplementary Fig. 27). A consistent trend was also observed for the comet assay (Fig. 5G). We also studied the performance of SeMNPs at scavenging ROS and mitigating lipid peroxidation in living cells (Fig. 5H–M). CLSM images and quantitative analysis showed that the ROS signals in the SeMNPs-treated groups all maintained similar level as of the non-irradiated cells, while strong green fluorescence showed up after 6 Gy γ-ray irradiation in the no-NP-treated group. (Fig. 5H and J, Supplementary Figs. 28–29). Flow cytometry analysis of ROS showed the same trend as CLSM (Fig. 5L). Furthermore, SeMNPs effectively inhibited lipid peroxidation, with SeMNPs-4 being the most efficient, and eliminated lipid peroxidation to normal cellular levels (Fig. 5I, K and M, Supplementary Fig. 30). The enhanced scavenging properties of SeMNPs-4 against lipid peroxides could be ascribed to its higher lipophilicity and easier access to liposomal membrane. Notably, the concentration in our study (0.004 mg mL−1) is significantly lower than other radioprotective materials such as fullerenol and Cerium Metal-Organic Frameworks8,38. Collectively, through molecular engineering inspired by conjugating polymer28,29,49, we successfully developed SeMNPs that protected live cells against γ-ray.
Mechanism investigation through mRNA sequencing
To elucidate the effects of various SeMNPs treatments on gene expression in response to γ-ray exposure, mRNA sequencing of HaCaT cells was performed (Fig. 6A). A total of 5 groups was set up: 1. the control group (Control) was neither irradiated nor treated with any SeMNPs, 2. the irradiated group (γ-ray) was treated with 10 Gy γ-ray, 3–5 are the γ-irradiated groups pretreated with SeMNPs-1, -2 and -4, which are named as γ-ray+SeMNPs-1, γ-ray+SeMNPs−2 and γ-ray+SeMNPs−4, respectively. A heat map with a hierarchical clustering dendrogram, volcano plots and Venn diagrams visually presented the global expression patterns of genes and differentially expressed genes (DEGs). The γ-ray group showed 1211 up-regulated genes and 1319 down-regulated genes compared to Control, while the γ-ray+SeMNPs-1, −2 and −4 groups exhibited a substantially different transcriptomic profile compared with the γ-ray group (Fig. 6B, Supplementary Figs. 31–32).
A Experimental schematic of mRNA sequencing. Created with BioRender.com. B mRNA sequencing heat map of HaCaT cells treated with SeMNPs-1, −2 and −4 (0 mg mL−1, 0.004 mg mL−1) and γ-ray (0 Gy, 10 Gy). The heat map of the one-way hierarchical clustering using z-core (row direction) for normalized value. The transcript-level relative transcript abundances were measured in transcripts per million. Data are from three independent experiments. C GO enrichment bubble charts of up-regulated genes in γ-ray + SeMNPs-4 vs. γ-ray. D GO enrichment bubble charts of down-regulated genes in γ-ray+SeMNPs−4 vs. γ-ray. E GSEA analyses of gene sets of cell cycle pathway in γ-ray+SeMNPs−4 vs. γ-ray. F GSEA analyses of gene sets of DNA repair pathway in γ-ray + SeMNPs−4 vs. γ-ray. NES, normalized enrichment score. FDR, false discovery rate. NES values > 0 indicate that the core gene set is located to the left of the peak and is highly expressed in the left group compared to the right group, and this pathway is activated in the left group. NES values < 0 indicate that the core gene set is located to the right of the peak and is highly expressed in the right group compared to the left group, and this pathway is activated in the right group. Pathways with |NES | > 1 and FDR < 0.25 are significantly enriched. G The normalized heatmap displaying the cell cycle-related genes. H The normalized heatmap showing the ROS biosynthetic process-related genes. I KEGG Pathway network of the cell cycle-related genes. J KEGG Pathway network of the ROS biosynthetic process-related genes.
To further explore the biological functions and major enrichment pathways of these DEGs, gene ontology (GO) enrichment and Kyoto Encyclopedia of Gene and Genomes (KEGG) analyses were conducted (Fig. 6C, D, Supplementary Figs. 33–38). Compared to the Control group, genes down-regulated in the γ-ray group were mainly focused on cell cycle and DNA repair pathways (Supplementary Figs. 33–38). Up-regulated genes were enriched in the pathways such as DNA damage response, cell cycle regulation and DNA repair (Fig. 6C), suggesting that SeMNPs-4 promoted cellular mechanisms for maintaining genomic integrity (for more details, see Supplementary Figs. 33–38). Down-regulated genes were involved in the pathways like protein translation and ROS biosynthesis (Fig. 6D), indicating that SeMNPs-4 may reduce oxidative stress and cellular metabolic burden by modulating these pathways (for more details, see Supplementary Figs. 33–38). Moreover, gene set enrichment analysis (GSEA) supported the down-regulation of ROS biosynthesis-related genes and upregulation in cell cycle-related gene expression, as opposed to the γ-ray group (Fig. 6E, F, Supplementary Fig. 39).
Heatmaps of specific gene sets involved in the cell cycle and ROS biosynthesis across different treatment groups further dissected these changes (Fig. 6G, H). Figure 6G provided compelling evidence that SeMNPs could modulate the expression of cell cycle-related genes, thereby contributing to the attenuation of radiation-induced cell cycle arrest. As shown in Fig. 6G, in the Control and γ-ray groups, there was a clear pattern of gene expression, with several key cell cycle-related genes showing upregulation following γ-ray exposure. However, in the SeMNPs-treated groups, particularly the γ-ray + SeMNPs-4 group, a significant shift in the expression profile was observed. The up-regulation of CDKN1A in the γ-ray group suggested a response to DNA damage, promoting cell cycle arrest. Interestingly, in the γ-ray+ SeMNPs-4 group, there was a down-regulation of CDKN1A expression, indicating a potential restoration of normal cell cycle progression disrupted by γ-ray exposure. This down-regulation aligns with our previous observation that SeMNPs mitigated G2/M arrest induced by γ-ray exposure. Additionally, genes such as CCND1 and CDK1 showed a trend towards normalized expression in the γ-ray+SeMNPs-4 group compared to the γ-ray group. ROS biosynthesis process-related genes shown in Fig. 6H, for instance, IKBKB, NFKBIA, PRKCD and MT-COX1, were up-regulated after γ-ray irradiation, but were mostly down-regulated in the γ-ray+SeMNPs-4 group, reinforcing the role of SeMNPs-4 in mitigating oxidative stress. Additionally, a pathway network analysis highlighted the interactions of DEGs within critical pathways. SeMNPs treatment influences cell cycle pathways (Fig. 6I), including p53 and FoxO signaling, which are crucial for cell cycle regulation, DNA repair, cell senescence and apoptosis50. Figure 6J focused on the ROS pathway and revealed that SeMNPs, particularly SeMNPs-4, modulated genes associated with oxidative phosphorylation (OXPHOS), reducing ROS production and potentially alleviating oxidative damage51, which complemented the extracellular and intracellular ROS scavenging mechanisms (vide supra). Collectively, these results suggested that engineered SeMNPs, especially SeMNPs-4, provided a multi-faceted approach to mitigate radiation-induced cellular damage by enhancing DNA repair, normalizing cell cycle progression and decreasing oxidative stress.
Systemic γ-ray radioprotection in vivo
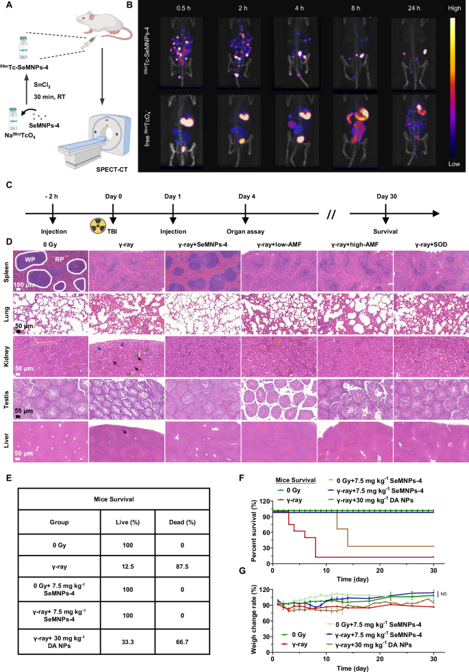
To assess the in vivo distribution of SeMNPs-4, 1.2 mCi 99mTc-coordinated SeMNPs-4 (99mTc-SeMNPs-4) was injected intraperitoneally into BALB/c (BALB/cAnNCrl) male mice, and imaged by Single-Photon Emission Computed Tomography-Computed Tomography (SPECT-CT) at various time points (Fig. 7A). 99mTc is a widespread clinical radionuclide for SPECT imaging52. Significant accumulation of 99mTc-SeMNPs-4 was observed in the thorax (heart and lungs), liver, spleen and kidneys at 0.5–8 h post-injection, and a portion of 99mTc-SeMNPs-4 was excreted in the feces and urine in the early post-injection period (Fig. 7B, Supplementary Movie 1–2). In contrast, free 99mTcO4− mainly distributed in the stomach as well as thyroid, and rapidly excreted into the bladder via the kidneys (Fig. 7B, Supplementary Fig. 40). In the whole-body distribution SPECT-CT images of 99mTc-SeMNPs-4, no thyroid uptake was observed within 24 h, indicating that the radiolabeling of nanoparticles was stable and fully proceed (Supplementary Fig. 40). These results validated the in vivo imaging of SeMNPs-4 using 99mTc based SPECT.
A SPECT-CT imaging procedure. Created with BioRender.com. B Representative SPECT-CT images of 99mTc-SeMNPs−4 and free 99mTcO4- at various time points. C Schedule of in vivo radioprotection assays of SeMNPs-4. TBI: total body irradiation. Created with BioRender.com. D Hematoxylin-eosin(H&E) staining of spleen, lung, kidney, testis and liver 4 days after irradiation for multi-organ damage observation. In spleen, white circles: white pulp (WP), red areas outside the WP: red pulp (RP). In kidney, black arrows: hemorrhagic glomeruli, green arrows: dilated renal tubules, blue arrows: protein cast formation. In liver, black arrows: occasional foci of necrosis. Experiments were performed three times with similar results. Representative images are presented. Grouping details: The 0 Gy group comprised normal mice. The γ-ray group was irradiated with 8 Gy without injection. The γ-ray + SeMNPs-4 group was both irradiated with 8 Gy and injected 7.5 mg kg−1 body weight SeMNPs-4. The γ-ray+low-AMF group was both irradiated with 8 Gy and injected 30 mg kg−1 body weight AMF. The γ-ray+high-AMF group was both irradiated with 8 Gy and injected 100 mg kg−1 body weight AMF. The γ-ray+SOD group was both irradiated with 8 Gy and injected 30 mg kg−1 body weight SOD. E Comparison of mice survival at day 30. G Recording of mice body weight changes in 30 days after irradiation. All data are presented as means ± SD (n = 8 biologically independent animals for the γ-ray group; n = 3 biologically independent animals for other group). NS means no statistical difference (P > 0.05), with reference to the 0 Gy group, determined by Student’s two-tailed t-test. F Monitoring of mice survival in 30 days after irradiation. Grouping details: The 0 Gy group comprised normal mice. The γ-ray group was irradiated with 6 Gy γ-ray without injection. The 0 Gy + 7.5 mg kg−1 SeMNPs-4 group was injected 7.5 mg kg−1 body weight SeMNPs−4 without irradiation. The γ-ray + 30 mg kg−1 DA NPs group was both irradiated with 6 Gy and injected 30 mg kg−1 body weight DA NPs. The γ-ray+7.5 mg kg−1 SeMNPs-4 group was both irradiated with 6 Gy and injected 7.5 mg kg−1 body weight SeMNPs-4.
Total body irradiation (TBI) was performed on BALB/c mice to comprehensively appraise the radioprotective and mitigative efficacy of SeMNPs-4. The SeMNPs-4 material showed a good in vivo biosafety profile (Supplementary Fig. 41). The commercial radiation protection agent AMF and the ROS scavenger SOD at safe doses were selected as control6,53. After 4 days of 8 Gy irradiation to trigger significant organ damage (Supplementary Fig. 42), we harvested diverse organs to access early injuries (Fig. 7C). Severe damage was observed in the spleen, lung, kidney, testis and liver, while SeMNPs-4 was able to mitigate these injuries, outperforming both AMF and SOD (Fig. 7D, Supplementary Figs. 43–44). The spleen, lung, kidney, testis, and liver were stained with H&E staining at 4 days after irradiation to observe the damage of multiple organs (Fig. 7D). For the spleen, the white pulp (WP) and red pulp (RP) of the normal spleen were well demarcated (as shown by the white circle and text in Fig. 7D), but the WP and RP boundaries of the damaged spleen were blurred, with a significant reduction in the number and volume of WP and a disorganized medulla. Regarding the lungs, comparing with the normal group, it can be visualized very well that the alveolar structure of the damaged lungs was destroyed, with irregular thickening of alveolar septa and capillary congestion. As for the damaged kidneys, the hemorrhagic glomeruli (black arrows in Fig. 7D) were filled with a large number of erythrocytes, the renal tubules are dilated (green arrows in Fig. 7D) and protein cast formation (blue arrows in Fig. 7D). As one of the most sensitive organs to irradiation, the irradiation-damaged testis showed very obvious deformations: the diameter of the seminiferous tubules was reduced, the structure was loosely disorganized, and a large number of bubble-like cavities were formed (γ-ray group); there was a large reduction of testicular interstitial stromal cells (γ-ray + low-AMF group); and a large number of germ cells in the lumen of the testicular seminiferous tubules were detached (γ-ray + high-AMF group). Occasional foci of necrosis were seen in damaged livers compared to normal livers (black arrow in Fig. 7D). The results suggested that SeMNPs-4 offer better systemic protection against TBI compared to the clinical drug AMF. Notably, AMF was developed as a radioprotectant only for salivary gland protection, and requires high doses in TBI settings, potentially causing systemic toxicity and complications6. Because intraperitoneal (i.p.) AMF injection has been used in other studies54,55, here i.p. injection was selected for experimental consistency. Despite clinical intravenous use, intraperitoneal administration offers similar efficacy, as both routes allow for rapid and extensive drug absorption56.
Finally, we conducted a comparison of long-term survival in BALB/c (BALB/cAnNCrl) male mice (6 weeks, ~20.0 g initial weight) after TBI of 6 Gy γ-ray. In our experiment (Fig. 7C), 6 Gy γ-ray caused ~12% mice survival by day 30 without protection. As confirmed by Charles River (the supplier of mice purchased in our research) and The Jackson Laboratory (a world-renowned biological supplier), there is no official definition of the sublethal and lethal dose of γ-ray for BALB/c mice. Moreover, the sublethal and lethal doses of γ-ray vary depending on the BALB/c subtype and the specific experimental conditions (e.g. irradiation source, dose and dose rate). Other suppliers, such as Taconic Farms, stated that the sublethal dose of X-ray for BALB/c mice is 6 Gy or less and lethal dose is a maximum of 7–8 Gy. However, the relative biological effects (RBE) of X-ray and γ-ray cannot be equated. In the SeMNPs-4 treated group (injection dose: 7.5 mg kg−1 body weight), the survival rate remained at 100% at day 30 (Fig. 7E, F). The protected mice maintained normal body weight, regular blood indices and organ morphology (Fig. 7G, Supplementary Figs. 45–46), demonstrating effective in vivo γ-radiation protection of our molecularly engineered SeMNPs-4. Meanwhile, the concentration of melanin used in our study (7.5 mg kg−1, which is the total dose for the two injections) is much lower than that of other types of melanin reported in previous studies (Supplementary Table 5)57,58,59. Considering that the RBE is affected by various factors (vide supra), to objectively compare the effects of our material and other melanin, we used the melanin commonly reported in the literatures57,58,59 for animal experiments under our experimental conditions. Given the significant variability of natural melanin depending on the extraction source, we selected DA NPs (also known as PDA) for control, which have a well-established synthetic method and are frequently used in the literature18,24,57. DA NPs (30 mg kg−1, which is the total dose for the two injections) provided protection or mitigation for irradiated mice by prolonging survival (Fig. 7E–G). Compared to the quadruple-dose DA NPs, selenomelanin showed a higher survival rate (Fig. 7E–G), consist with cellular-level findings where DA NPs showed limited efficacy in protecting against radiation-induced cell cycle perturbations. Additionally, biocompatibility assays confirmed DA NPs’ non-toxicity to BALB/c (BALB/cAnNCrl) male mice (6 weeks, ~20.0 g initial weight), excluding inherent toxicity as a mortality cause.
In summary, molecular engineering enabled the creation of more conjugated selenomelanins with enhanced in vivo γ-ray radioprotection, with the highest degree of conjugation giving the best performance in SeMNPs-4. SeMNPs-4 increased the survival rate of mice from ~12% to 100% exposed to 6 Gy γ-ray TBI, demonstrating its potential as the metal-free, lightweight and efficient radioprotectors or radiomitigators. Overall, this work offers a molecular tuning approach beyond the natural synthetic pathway for melanin structure-property-function design. We believe that our work provides valuable insights into the rational engineering of the chemical complexity of biomacromolecule materials, extending beyond melanin to other materials, such as lignin and intrinsically disordered proteins, toward tailored functional materials.
Methods
Ethical Statement
Animal studies were performed in compliance with the guidelines of the Ethics Committee of Beijing Normal University and regulations on laboratory animals of Beijing Laboratory Animal Management Office (BNUCC-EAW-20240403-01).Six weeks BALB/c (BALB/cAnNCrl) male mice were purchased from Charles River Laboratories (Beijing, China). All mice were housed in a specific pathogen-free environment on a 12/12 h light-dark cycle with the standard conditions: Temperature, 20−25 °C; Relative humidity, 40−70%. Mice were fed standard chow and distilled water throughout the experiments. All research was carried out according to relevant guidelines and regulations.
Reagents and materials
L-3,4-dihydroxyphenylalanine (L-DOPA) was purchased from Leyan (Shanghai, China). Dopamine hydrochloride (DA·HCl) was purchased form Jiangsu Aikon. L-Selenocystine, tris(2-carboxyethyl) phosphine hydrochloride (TCEP·HCl) and 2-(2-Methoxy-4-nitrophenyl)-3-(4-nitrophenyl)-5-(2,4-disulfophenyl)-2H-tetrazolium sodium salt (WST-8) were purchased from Aladdin. Selenocystamine dihydrochloride was purchased from Hwrk Chem. Potassium permanganate (KMnO4) was purchased from Beijing TongGuang Fine Chemicals Company. Ammonium hydroxide (NH3·H2O), 2′,7′-dichlorodihydrofluorescein diacetate (DCFH-DA, solid) and 2,2-diphenyl-1-(2,4,6-trinitrophenyl) hydrazyl (DPPH) were purchased from Macklin. Ethanol absolute (99.5%), Xanthine (X) and sodium nitroferricyanide dihydrate were purchased from Innochem. Xanthine Oxidase (XO) was purchased from Sigma-Aldrich. Griess reagent was purchased from Yuanye. CellTiter-Blue® Reagent was purchased from Promega. DAPI was purchased from Solarbio. Hoechst 33342 was purchased from Beijing LABLEAD Inc. Modified Giemsa Staining Solution, Cell cycle and apoptosis analysis kit, Actin-Tracker Red-594 kit, immunostaining fixative solution, Phospho-Histone H2A.X (Ser139) Rabbit Monoclonal Antibody, FITC-labeled goat anti-rabbit lgG(H + L) and reactive oxygen species assay kit (DCF-DA, for cell) were purchased from Beyotime. Wheat Germ Agglutinin (WGA) conjugated to Alexa Fluor 488 was purchased from Kaixin Tech. Lipid peroxidation probe BODIPY (581/599)-C11 was purchased from Dojindo. Comet assay kit was purchased from IPHASE. All reagents and materials were used as received unless otherwise stated.
Apparatus and characterization
Transmission electron microscopic (TEM) images were recorded using a FEI Tecnai Spirit 120 kV TEM at Tsinghua University. The zeta potential and dynamic light scattering (DLS) size of the nanoparticles in water was obtained on a Zetasizer Lab (Malvern Panalytical). Energy dispersive X-ray spectroscopy (EDS) mapping images were captured with a FEI Talos F200S. UV-Vis absorbance measurement was carried out on a Cary 60 UV-Vis Spectrophotometer (Agilent Technologies). Fluorescence spectra were collected on a Cary Eclipse Fluorescence Spectrophotometer (Agilent Technologies). X-ray photoelectron spectroscopy (XPS) spectra were analyzed by a Thermo Scientific K-Alpha. Electron paramagnetic resonance (EPR) spectra were measured on a Bruker EMXplus-6/1. Fourier transform infrared spectroscopy (FTIR) spectra were carried out on a Thermo Scientific Nicolet iS20 FTIR spectrophotometer. 13C solid-state nuclear magnetic resonance (ssNMR) spectra were measured on a JNM-ECA600 JEOL. Inductively coupled plasma optical emission spectrometry (ICP-OES) was performed on an Agilent 5110 ICP-OES and a Thermo iCAP 7400 ICP-OES at Tsinghua University. Computed tomography (CT) images and Hounsfield Unit values were detected by a Philips IQon Spectral CT in Beijing Tongren Hospital. Confocal laser scanning microscopy (CLSM) images were acquired using a Nikon A1R microscopy system at Beijing Normal University and a Multi-SIM AXR multimodal super-resolution confocal microscope at Tsinghua University. Flow cytometry data was recorded via a BD AccuriTM C6 Plus Flow cytometer. The fluorescence intensity of 96-well plates was monitored with the fluorescence microplate reader Tecan Infinite M200 PRO. Cells were irradiated by 60Co gamma irradiator (GM-11-03-A, Beijing Gamma high-tech Co., Ltd) in Beijing Normal University. Na99mTcO4 was obtained from a 99Mo/99mTc generator provided by Beijing Senke Pharmaceutical Co., Ltd. TriFoil Triumph II mciroSPECT/CT equipment (Trifoil) was used for imaging studies. Radioactivity was determined on a PerkinElmer system (WIZARD2 2480 Automatic γ-Counter).
Preparations of eumelanin nanoparticles
L-DOPA NPs22,60
L-DOPA solution was mixed with 0.2 M KMnO4 overnight. The product was purified by centrifugation and washed in HCl solution to exchange the Mn2+ ions, and three more cycles of washing and centrifugation with ultrapure water.
DA NPs61
99.5% ethanol absolute, ultrapure water and 28–30% NH3·H2O solution were added to the flask and stirred vigorously. DA·HCl solution was added to the mixture overnight. The product was collected by centrifugation and washed with ultrapure water three times.
Preparations of SeMNPs
The reactions are a templated polymerization reaction with L-DOPA or DA nanoparticle as the seeds. SeMNPs-122: First, L-DOPA solution (0.06 mmol) was mixed with 0.2 M KMnO4 to form eumelanin seeds. Next, selenocysteine solution (0.06 mmol) was added to the reaction flask. After overnight reaction, the product was collected by centrifugation and purified by washing with HCl solution. Finally, the mass concentration of the final nanoparticle solution was determined by lyophilizing a small aliquot solution overnight and weighing with an analytical balance. SeMNPs−2: First, L-DOPA solution (0.06 mmol) was mixed with 0.2 M KMnO4 to form eumelanin seeds. Next, selenocysteamine solution (0.06 mmol) was added to the reaction flask. After overnight reaction, the product was collected by centrifugation and purified by washing with HCl solution. SeMNPs-3: 99.5% ethanol absolute, ultrapure water and 28−30% NH3·H2O solution were added to the flask and stirred vigorously. Dopamine hydrochloride solution (0.105 mmol) was added to the mixture. Next, selenocysteine solution (0.105 mmol) was added to the reaction flask. After overnight reaction, the product was collected by centrifugation and washed with ultrapure water for three times. SeMNPs−4: 99.5% ethanol absolute, ultrapure water and 28−30% NH3·H2O solution were added to the flask and stirred vigorously. Dopamine hydrochloride solution (0.105 mmol) was added to the mixture. Next, selenocysteamine solution (0.105 mmol) was added to the reaction flask. After overnight reaction, the product was collected by centrifugation and washed with ultrapure water for three times.
Computational methods
The density functional theory (DFT) calculations were carried out to study the configurational stability and rotation barrier. All geometry optimizations were performed using B3LYP62 functional with DFT-D3(BJ)63,64 dispersion correction and 6-31 G(d)65,66,67 basis set by Gaussian 16 program68. The vibrational frequencies were computed at the same level of theory as for the geometry optimizations, and to evaluate the thermal corrections at 298.15 K with a zero-point-energy scale factor of 0.981369 by Shermo code70. The high-level single-point energies were computed based on the optimized structures using the PWPB9571 double-hybrid functional with DFT-D472 dispersion correction and def2-QZVPP73 basis set with the RIJCOSX74,75 approximation by ORCA 5.0.4 program76. The Gibbs free energies were obtained by summing the high-level single-point energies and thermal free energy corrections. The rotation barrier was defined as the difference of Gibbs free energies between the equilibrium structure and transition-state structure.
O2 • − scavenging assay
WST-8, a highly water-soluble tetrazolium salts, was applied to this assay. The superoxide anion generated by X/XO reduced WST-8 to water-soluble formazans which exhibited absorbance maxima at 460 nm. Therefore, the lower absorption at 460 nm means the better O2• − scavenging ability of the material. Briefly, into 0.5 mL of a 10 mM PBS buffer (pH 7.0-8.0), 20 μL of 3 mM X solution, 20 μL of 3 mM EDTA, 20 μL of 1 mM WST-8, and 100 μL of 0.5 mg mL-1 melanin or 100 μL of water were added. The reaction was initiated by adding 6 μL of 0.83 mU mL−1 XO solution. The absorbance change at 460 nm (WST-8) after 1 h was monitored with the Cary 50/60 UV-Vis Spectrophotometer maintained at 25 °C. O2• − radical scavenging activity was calculated as
In Eq. (1), Ac is the absorbance of WST-8 solution without melanin, Ai is the absorbance of melanin mixed with the WST-8 solution, and Aj is the absorbance of melanin without WST-8 solution. Experiments were run in ≥ three times.
H2O2 scavenging assay
DCFH solution was prepared by mixing 0.5 mL of 1 mM DCFH-DA in ethanol with 2 mL of 0.01 M NaOH77,78. 100 μL of 0.04 mg mL-1 melanin suspension in ultrapure water or 100 μL ultrapure water was added to 1.8 mL of freshly prepared 10 mM H2O2 and 20 μL of freshly prepared DCFH solution. The H2O2 scavenging activity was evaluated by monitoring the fluorescence intensity decrease at 522 nm over 90 min. Excitation wavelength: 505 nm. Detection Wavelength: 510−660 nm. Slit: 2.5 nm. H2O2 radical scavenging activity was calculated as
In Eq. (2), Ic is the fluorescence intensity of H2O2 solution mixed with DCFH solution without melanin, Ii is the fluorescence intensity of melanin mixed with the H2O2 and DCFH solution, Ij is the fluorescence intensity of H2O2 solution mixed with melanin without DCFH solution. Experiments were run in ≥ three times.
·OH scavenging assay
DCFH solution was prepared by mixing 0.5 mL of 1 mM DCFH-DA in ethanol with 2 mL of 0.01 M NaOH77,78. 100 μL of 0.04 mg mL-1 melanin suspension in ultrapure water or 100 μL ultrapure water was added to 1.8 mL of freshly prepared 10 mM H2O2 and 20 μL of freshly prepared DCFH solution. Next, the mixture was irradiated 5 Gy γ-ray at the dose rate of 5 Gy·min-1. The ·OH scavenging activity was evaluated by monitoring the fluorescence intensity decrease at 527 nm. Excitation wavelength: 505 nm. Detection Wavelength: 510-660 nm. Slit: 2.5 nm. ·OH radical scavenging activity was calculated as
In Eq. (3), Ic is the fluorescence intensity of H2O2 solution without melanin, Ii is the fluorescence intensity of melanin mixed with the H2O2 solution, Ij is the fluorescence intensity of H2O2 solution mixed with melanin without DCFH solution. Experiments were run in ≥ three times.
NO· scavenging assay19
100 μL of 0.5 mg mL-1 melanin suspension in ultrapure water or 100 μL ultrapure water was added to 150 μL of a freshly prepared 10 mM solution of sodium nitroferricyanide dihydrate in 0.2 M PBS buffer (pH 7.4) and the mixture was taken under vigorous stirring at room temperature. After 2 h, 500 μL of Griess reagent (0.5% sulfanilamide and 0.05% naphthylethylenediamine dihydrochloride in 2.5% phosphoric acid) was added to the above mixture and the absorbance at 540 nm was measured. NO· radical scavenging activity was calculated as
In Eq. (4), Ac is the absorbance of NO· solution without melanin, Ai is the absorbance of melanin mixed with the NO· solution, and Aj is the absorbance of melanin without NO· solution. Experiments were run in ≥ three times.
DPPH scavenging assay45,79
Briefly, 100 μL of 0.5 mg mL-1 melanin suspension in ultrapure water or 100 μL ultrapure water was mixed with 1.8 mL of a 0.2 mM DPPH solution in 95% ethanol. The scavenging activity was evaluated by monitoring the absorbance decrease at 516 nm over 20 min. DPPH radical scavenging activity was calculated as
In Eq. (5), Ac is the absorbance of DPPH solution without melanin, Ai is the absorbance of melanin mixed with the DPPH solution, and Aj is the absorbance of melanin without DPPH. Experiments were run in ≥ three times.
X-ray attenuation capability of SeMNPs
Philips IQon Spectral CT in Beijing Tongren Hospital was employed to acquire the CT images and Hounsfield Unit values. The CT images were further analyzed using PmsDView software. Parameters of imaging as follows: 80 kVp, 10 mA. To evaluate the CT signals in vitro under different concentrations of melanin and monomer, melanin suspension and monomer solution in ultrapure water were filled into 1.5 mL centrifuge tubes for CT tests.
Cell culture
HaCaT cells were purchased from Wuhan Sunncell Biotechnology Co., Ltd, and cultured in Dulbecco’s Modified Eagle Medium (DMEM) (VivaCell) containing 10% (v/v) FBS and 1% antibiotics (penicillin-streptomycin) with high glucose, and maintained at 37 °C in 5% CO2 with a relative humidity of 95%.
Colony formation assay
HaCaT cells were planted in 6-well plates with 2000 cells per well, and cultured in a complete medium for 24 h (37 °C, 5% CO2). Then 4 µg mL−1 melanin were added and incubated for another 24 h. Then γ-ray radiation was applied. On the seventh day after irradiation, the cells were fixed with methanol for 10 min, and Giemsa stain (1:9) was incubated for 30 min. The image stiches were acquired using a Leica THUNDER DMi8.
Biocompatibility of synthesized SeMNPs and eumelanin NPs
Briefly, HaCaT cells were seeded in 96-well plates at a density of 10,000 cells per well for 24 h. The cells were then treated with SeMNPs and eumelanin NPs at different concentrations for another 24 h. After the incubation period, the cells were washed 3 times with PBS, and then CellTiter-Blue® at 10% (v/v) in complete media was added to each well and incubated for 2 h at 37 °C to allow the live cells to convert resazurin to fluorescent resorufin. The fluorescent signal was then analyzed with excitation wavelength at 560 nm and emission wavelength at 600 nm by a plate reader. Untreated cells in complete medium were used as a blank control. Viability is reported as a percentage of untreated cells, averaged over three biological repeats.
Cellular distribution of SeMNPs in HaCaT cells
HaCaT cells were plated in glass bottom dishes at 20,000 cells per well and seeded for 24 h before treatment with 0.004 mg mL-1 SeMNPs for another 24 h. The cells were washed twice with PBS and stained with 5 μg mL-1 of WGA conjugated to Alexa Fluor 488 in PBS for 10 min at room temperature, washed twice with PBS, and returned to complete growth medium. Before imaging by CLSM, 1 drop of Hoechst 33342 dye was added to stain the nuclei. WGA 488 scan excitation wavelength: 486 nm. Detection wavelength: 510-550 nm. Hoechst 33342 scan excitation wavelength: 405 nm. Detection wavelength: 420-480 nm.
Cell cycle studies
HaCaT cells were plated at a density of 50,000 cells per well in 12-well plates and cultured for 24 h. After incubating for 24 h, 0.004 mg mL-1 SeMNPs were added to each well for 24 h. Then γ-ray radiation was applied at the fixed irradiation time of 1 min with different dose rate. The cells were incubated at the desired times before assaying experiments were performed. Cells were harvested, fixed and stained according to a technical manual of cell cycle and apoptosis analysis kit for flow cytometry. Flow cytometry procedure: Cells were first gated on FSC/SSC. Then, cells were gated using PE-A and PE-H, and cell cycle distributions were analyzed on the single cell population using Histogram and PE-A.
F-actin assay
HaCaT cells were planted at 50,000 cells per well in glass bottom dishes and seeded for 24 h before treatment with 0.004 mg mL-1 SeMNPs for another 24 h. Next, the loading buffer was removed, and cells were returned to the growth medium. Then, the cells were treated with 6 Gy γ-ray irradiation. After incubation for 24 h, the cells were fixed with immunostaining fixative solution for 10 min, and washed three times with 0.1% Triton-X100 for 5 min each, followed by 0.1% Triton-X100 for 10 min. Next, Actin-Tracker Red-594 was incubated at room temperature for 60 min. Finally, DAPI was added and incubated for 10 min. Finally, the cells were observed under a laser confocal microscope after sealing.
Comet assay (single cell gel electrophoresis)
HaCaT cells were planted at 50,000 cells per well in glass bottom dishes and seeded for 24 h before treatment with 0.004 mg mL-1 SeMNPs for another 24 h. Next, the loading buffer was removed, and cells were returned to the growth medium. Then, the cells were treated with 6 Gy γ-ray irradiation. After incubation for 24 h, the cells were trypsinized and collected. The supernatant was aspirated after centrifugation, the cells were washed once with cold PBS, and the cells were suspended at 1 × 105 cells /ml. Prepare 1% agarose gel, heat and melt in a water bath. The cells were mixed with the gel at a certain ratio (1:10) and then quickly dropped on a glass slide. The number of cells was observed under a microscope, and the cells were cured for 2 h at 4 °C in the dark. The slides were gently removed, immersed in pre-cooled cell lysate, and lysed overnight at 4 °C in the dark. Remove the slide from the lysate, soak the slide in PBS, absorb the liquid on the slide with a paper towel, put it in a horizontal electrophoresis tank, add the freshly prepared alkaline electrophoresis buffer to the surface of the slide >3 mm, avoid light and spin for 30 min. Electrophoresis: voltage 25 V, 30 min electrophoresis. After electrophoresis, the slides were removed and soaked in PBS twice for 15 min each time. PI staining was added drop by drop for 30 min at 37°C in the dark, washed three times with ultrapure water, dried, and observed under a fluorescence microscope.
γ-H2AX assay
HaCaT cells were planted at 50,000 cells per well in glass bottom dishes and seeded for 24 h before treatment with 0.004 mg mL-1 SeMNPs for another 24 h. Next, the loading buffer was removed, and cells were returned to the growth medium. Then, the cells were treated with 6 Gy γ-ray irradiation. After incubation for 24 h, the cells were fixed with 4% paraformaldehyde for 10 min, followed by 0.1% Triton-X100 for 10 min, and then blocking solution for immunofluorescence staining for 20 min. Next, Phospho-Histone H2A.X (Ser139) Rabbit Monoclonal Antibody (1:1000) was incubated at room temperature for 3 h, followed by FITC-labeled goat anti-rabbit lgG(H + L) (1:500) at 37 °C for 1 h. Finally, DAPI was added and incubated for 10 min. Finally, the cells were observed under a laser confocal microscope after sealing.
ROS scavenging experiments on HaCaT cells
Confocal laser scanning microscopy
HaCaT cells were plated at 50,000 cells per well in glass bottom dishes and seeded for 24 h before treatment with 0.004 mg mL-1 SeMNPs for another 24 h. The cells were washed 2 times with PBS and then treated with 10 μM of the ROS probe DCF-DA, incubated at 37 °C for 20 min. Next, the loading buffer was removed, and cells were returned to the growth medium. Then, the cells were treated with 6 Gy γ-ray irradiation. A drop of Hoechst 33342 dye was added to 0.5 mL media for the nucleus staining before imaging by CLSM. Live-cell imaging was performed on a multi-SIM AXR multimodal super-resolution confocal microscope. ROS probe scan excitation wavelength: 486 nm. Detection wavelength: 510−550 nm. Hoechst 33342 scan excitation wavelength: 405 nm. Detection wavelength: 420−480 nm. The quantitative analysis of fluorescence intensity was performed by ImageJ software.
Plate reader
HaCaT cells were plated at a density of 10,000 cells per well in 96-well plates and cultured for 24 h. Then 0.004 mg mL-1 SeMNPs were added to each well for 24 h. The cells were washed 2 times with PBS and then treated with 10 μM of the ROS probe DCF-DA, incubated at 37 °C for 20 min. Next, the cells were treated with 4 Gy and 6 Gy γ-ray irradiation, and 50 μM H2O2 for 90 min, respectively. The fluorescence intensity of cells was monitored by a plate reader with excitation wavelength at 488 nm and emission wavelength at 525 nm.
Flow cytometry
HaCaT cells were seeded in 12-well plates at a density of 50,000 cells per well for 24 h, and then treated with 0.004 mg mL-1 SeMNPs for another 24 h. After the incubation period, the cells were washed 3 times with PBS and then treated with 10 μM of the ROS probe DCF-DA, incubated at 37 °C for 20 min. Then, the cells were treated with 6 Gy γ-ray irradiation. Next, the cells were harvested for flow cytometry. Flow cytometry procedure: Cells were first gated on FSC/SSC. Then, single cells were gated using FITC-A and FITC-H, and probes were analyzed on the single cell population using Histogram and FITC-A.
Lipid peroxidation scavenging experiments on HaCaT cells
Confocal laser scanning microscopy
HaCaT cells were plated at 50,000 cells per well in glass bottom dishes and seeded for 24 h before treatment with 0.004 mg mL-1 SeMNPs for another 24 h. The cells were washed 2 times with PBS and then treated with the lipid peroxidation probe BODIPY (581/599)-C11 at 0.1% (v/v) in media according to the technical manual, incubated at 37 °C for 30 min. Next, the loading buffer was removed, and cells were returned to the growth medium. Then, the cells were treated with 6 Gy γ-ray irradiation. A drop of Hoechst 33342 dye was added to 0.5 mL media for the nucleus staining before imaging by CLSM. Live-cell imaging was performed on a multi-SIM AXR multimodal super-resolution confocal microscope. Lipid peroxidation probe scan excitation wavelength: 488 nm. Detection wavelength: 510−550 nm. Hoechst 33342 scan excitation wavelength: 405 nm. Detection wavelength: 420−480 nm. The quantitative analysis of fluorescence intensity was performed by ImageJ software.
Flow cytometry
HaCaT cells were seeded in 12-well plates at a density of 50,000 cells per well for 24 h, and then treated with 0.004 mg mL-1 SeMNPs for another 24 h. After the incubation period, the cells were washed 2 times with PBS and then treated with the lipid peroxidation probe BODIPY (581/599)-C11 at 0.1% (v/v) in media according to the technical manual, incubated at 37 °C for 30 min. Then, the cells were treated with 6 Gy γ-ray irradiation. Next, the cells were harvested for flow cytometry. Flow cytometry procedure: Cells were first gated on FSC/SSC. Then, single cells were gated using FITC-A and FITC-H, and probes were analyzed on the single cell population using Histogram and FITC-A.
Cell viability after SeMNPs and 10 Gy irradiation treatment
HaCaT cells were plated at a density of 10,000 cells per well in 96-well plates and cultured for 24 h. Then 0.004 mg mL-1 SeMNPs were added to each well for 24 h. The cells were treated with 10 Gy irradiation incubated for the desired times (24 h, 48 h), and then CellTiter-Blue® at 10% (v/v) in complete media was added to each well and incubated for 2 h to allow the live cells to convert resazurin to fluorescent resorufin. The fluorescent signal was then analyzed with excitation wavelength at 560 nm and emission wavelength at 600 nm by a plate reader.
RNA‑sequencing processing
HaCaT cells were plated at a density of 50,000 cells per well in 12-well plates and cultured for 24 h, and then divided into different groups with different treatment. The control groups (Control) were neither irradiated nor pretreated with any melanin. The irradiated groups (γ-ray) were treated with 10 Gy γ-ray irradiation incubated for 24 h and not pretreated with any melanin nanoparticles. The irradiated cells pretreated with SeMNPs-1, −2 and −4 were named as γ-ray+SeMNPs-1, γ-ray+SeMNPs-2 and γ-ray+SeMNPs−4, respectively. The cells were collected, washed 2 times with PBS and snap-frozen in liquid nitrogen for RNA‑sequencing.
RNA sequencing and sequence quality control of the HaCaT cells were performed using the BGISEQ platform. The human genome reference was established from GCF_000001405.40_GRCh38.p14 of NCBI version. Data analysis was all completed using the Beijing Genomics Institute (BGI) Dr. Tom system. Gene-enrichment and functional annotation analysis for significant gene list was performed using Gene Ontology (GO) and pathway analysis was done based on the Kyoto Encyclopedia of Genes (KEGG).
SPECT-CT imaging assays
Labeling of SeMNPs-4: 0.1 mL of 5 mg mL−1 SnCl2 solution (prepared with 0.1 mol L−1 HCl solution) and 3 mCi of Na99mTcO4 were added to 1.5 mL of 0.75 mg/mL SeMNPs-4, and stirred at room temperature for 30 min, then ultrafiltrated and centrifuged for three times (5 min each time) to remove unbound nuclides, and then determined the radioactivity, and finally obtain the 99mTc-SeMNPs-4. BALB/c (BALB/cAnNCrl) male mice were intraperitoneally injected with 1.2 mCi fresh Na99mTcO4 solution (free 99mTcO4−) or 99mTc-SeMNPs-4, and imaged by microSPECT-CT at 0.5 h, 2 h, 4 h, 8 h and 24 h.
Early organ injuries assay
BALB/c (BALB/cAnNCrl) male mice (6 weeks, ~20.0 g initial weight) were intraperitoneally injected with materials 2 h before and 24 h after the TBI (8 Gy γ-ray). The same amount was given for both injections and the total amount was grouped as follows: The 0 Gy group comprised normal mice (no irradiation or injection). The γ-ray group was irradiated with 8 Gy, but without injection. The γ-ray+SeMNPs-4 group was irradiated with 8 Gy and received an intraperitoneal injection of 7.5 mg kg−1 body weight SeMNPs-4. The γ-ray+low-AMF group was irradiated with 8 Gy and received an intraperitoneal injection of 30 mg kg−1 body weight AMF. The γ-ray+high-AMF group was irradiated with 8 Gy and intraperitoneally injected 100 mg kg−1 body weight AMF. The γ-ray + SOD group was irradiated with 8 Gy and intraperitoneally injected 30 mg kg−1 body weight SOD. The first injection of SeMNPs-4 and SOD was administered 2 h before the irradiation, and the second was injected at 24 h post-irradiation. AMF was injected once 2 h prior to irradiation. Note that while most groups had two injections, the grouping reflects the total dose of the two injections, with each being half the total dose. All irradiation was delivered at 2 Gy min-1. Weight and survival within 4 days after TBI were recorder. The mice were sacrificed and various organs were harvest 4 days after TBI for H&E, Masson and Sirius Red staining.
30 day survival assay
BALB/c (BALB/cAnNCrl) male mice (6 weeks, ~20.0 g initial weight) were intraperitoneally injected with materials 2 h before and 24 h after the TBI (6 Gy γ-ray). The same amount was given for both injections and the total amount was grouped as follows: The 0 Gy group included normal mice with no irradiation or injection. The γ-ray group underwent γ-ray irradiation without injection. The 0 Gy +7.5 mg kg-1 SeMNPs-4 group received a 7.5 mg kg-1 SeMNPs-4 injection without injection. The γ-ray +7.5 mg kg-1 SeMNPs-4 group received both γ-ray irradiation and a 7.5 mg kg-1 SeMNPs-4 injection. The γ-ray +30 mg kg-1 DA NPs group received both γ-ray irradiation and a 30 mg kg-1 DA NPs injection. The first injection of SeMNPs-4 and DA NPs was administered 2 h before the irradiation, and the second was injected at 24 h post-irradiation. Note that while most groups had two injections, the grouping reflects the total dose of the two injections, with each being half the total dose. All irradiation was delivered at 2 Gy min-1. Weight and survival within 30 days after TBI were recorded. The mice were sacrificed, and blood as well as various organs were harvested 30 days after TBI for further test.
Statistical analysis
All data are presented as their means with S.D., unless otherwise noted. Statistical significance was determined by a two-tailed Student’s t-test assuming equal variance. Error bars represent standard deviation from ≥ three experiments. NS means no statistical difference (P > 0.05). Statistical values are indicated in Fig.s according to the following scale: *P < 0.05, **P < 10−2, ***P < 10−3, ****P < 10−4.
Reporting summary
Further information on research design is available in the Nature Portfolio Reporting Summary linked to this article.
Data availability
The data generated in this study are present in the main text and the Supplementary Information file. Source data are provided with this paper. The RNA-sequencing data generated in this study have been deposited in the National Center for Biotechnology Information (NCBI) database under accession code PRJNA1209790. Source data are provided with this paper.
Change history
29 September 2025
In the version of this article initially published, the Peer review file featured some information which the authors have now redacted in the online file.
References
Coleman, C. N., Stone, H. B., Moulder, J. E. & Pellmar, T. C. Modulation of radiation injury. Science 304, 693–694 (2004).
Bunn, M. Reducing nuclear dangers. Science 384, 1277–1277 (2024).
Garrett-Bakelman, F. E. et al. The NASA Twins Study: A multidimensional analysis of a year-long human spaceflight. Science 364, eaau8650 (2019).
Zhou, L. et al. Constructing multilayered WB2/Bi/poly(ethylene-co-1-octene) composites with excellent nuclear radiation shielding efficiency and radiation damage prevention. Chem. Eng. J. 464, 142625 (2023).
Li, H. et al. Flexible and wearable functional materials for ionizing radiation protection: a perspective review. Chem. Eng. J. 487, 150583 (2024).
Han, S. I. et al. CeO2/Mn3O4 nanocrystals: epitaxially strained CeO2/Mn3O4 nanocrystals as an enhanced antioxidant for radioprotection. Adv. Mater. 32, 2070229 (2020).
Li, H. et al. Barbican-inspired bimetallic core–shell nanoparticles for fabricating natural leather-based radiation protective materials with enhanced X-ray shielding capability. Chem. Eng. J. 466, 143355 (2023).
Liu, Y. et al. Design of monovalent cerium-based metal organic frameworks as bioinspired superoxide dismutase mimics for ionizing radiation protection. ACS Appl. Mater. Interfaces 14, 54587–54597 (2022).
Li, H. et al. Ultrahigh-efficiency X-ray energy dissipation enabled by the integration of core–shell photon nanotraps and hierarchical natural leather. Nano Today 58, 102410 (2024).
Kothamasi, D. et al. Exposure to ionizing radiation affects the growth of ectomycorrhizal fungi and induces increased melanin production and increased capacities of reactive oxygen species scavenging enzymes. J. Environ. Radioact. 197, 16–22 (2019).
Xie, W., Dhinojwala, A., Gianneschi, N. C. & Shawkey, M. D. Interactions of melanin with electromagnetic radiation: from fundamentals to applications. Chem. Rev. 124, 7165–7213 (2024).
Zhou, X. et al. Anisotropic synthetic allomelanin materials via solid-state polymerization of self-assembled 1,8-dihydroxynaphthalene dimers. Angew. Chem. Int. Ed. 60, 17464–1747 (2021).
Casadevall, A. Melanin triggers antifungal defences. Nature 555, 319–320 (2018).
d’Ischia, M., Napolitano, A., Ball, V., Chen, C.-T. & Buehler, M. J. Polydopamine and eumelanin: from structure–property relationships to a unified tailoring strategy. Acc. Chem. Res. 47, 3541–3550 (2014).
Lampel, A. et al. Polymeric peptide pigments with sequence-encoded properties. Science 356, 1064–1068 (2017).
Cao, H. et al. Versatile polyphenolic platforms in regulating cell biology. Chem. Soc. Rev. 51, 4175–4198 (2022).
Cao, W. et al. Radical-enriched artificial melanin. Chem. Mater. 32, 5759–5767 (2020).
Liu, Y. et al. Comprehensive insights into the multi-antioxidative mechanisms of melanin nanoparticles and their application to protect brain from injury in ischemic stroke. J. Am. Chem. Soc. 139, 856–862 (2017).
Panzella, L. et al. Atypical structural and π-electron features of a melanin polymer that lead to superior free-radical-scavenging properties. Angew. Chem. Int. Ed. 52, 12684–12687 (2013).
Seagle, B. L. L. et al. Time-resolved detection of melanin free radicals quenching reactive oxygen species. J. Am. Chem. Soc. 127, 11220–11221 (2005).
Stappers, M. H. T. et al. Recognition of DHN-melanin by a C-type lectin receptor is required for immunity to Aspergillus. Nature 555, 382–386 (2018).
Cao, W. et al. Selenomelanin: An abiotic selenium analogue of pheomelanin. J. Am. Chem. Soc. 142, 12802–12810 (2020).
Malo, M. E. et al. Mitigating effects of sublethal and lethal whole-body gamma irradiation in a mouse model with soluble melanin. J. Radiol. Prot. 42, 011508 (2022).
d’Ischia, M., Napolitano, A., Pezzella, A., Meredith, P. & Buehler, M. Melanin biopolymers: tailoring chemical complexity for materials design. Angew. Chem. Int. Ed. 59, 11196–11205 (2020).
Hong, S., Wang, Y., Park, S. Y. & Lee, H. Progressive fuzzy cation-π assembly of biological catecholamines. Sci. Adv. 4, eaat7457 (2018).
Schweitzer, A. D. et al. Physico-chemical evaluation of rationally designed melanins as novel nature-inspired radioprotectors. PLoS ONE 4, e7229 (2009).
Rutherford, E. Penetrating rays from radio-active substances. Nature 66, 318–319 (1902).
Eve, A. S. Röntgen rays and the γ rays from radium. Nature 69, 436–436 (1904).
Yu, Z.-D. et al. Buffer chain model for understanding crystallization competition in conjugated polymers. Angew. Chem. Int. Ed. 63, e202405139 (2024).
Li, X., Li, Y., Sarang, K., Lutkenhaus, J. & Verduzco, R. Side-chain engineering for high-performance conjugated polymer batteries. Adv. Funct. Mater. 31, 2009263 (2021).
Acevedo-Del-Castillo, A., Águila-Toledo, E., Maldonado-Magnere, S. & Aguilar-Bolados, H. A brief review on the high-energy electromagnetic radiation-shielding materials based on polymer nanocomposites. Int. J. Mol. Sci. 9079, 22 (2021).
Cao, W. et al. Unraveling the structure and function of melanin through synthesis. J. Am. Chem. Soc. 143, 2622–2637 (2021).
Wang, J. & Blancafort, L. Stability and optical absorption of a comprehensive virtual library of minimal eumelanin oligomer models. Angew. Chem. Int. Ed. 60, 18948–18957 (2021).
Ciolkowski, E. L., Cooper, B. R., Jankowski, J. A., Jorgenson, J. W. & Wightman, R. M. Direct observation of epinephrine and norepinephrine cosecretion from individual adrenal medullary chromaffin cells. J. Am. Chem. Soc. 114, 2815–2821 (1992).
Yao, F., Dong, K., Ke, W. & Fang, G. Micro/nano perovskite materials for advanced X-ray detection and imaging. ACS Nano 18, 6095–6110 (2024).
Zhen, W. et al. BSA-IrO2: Catalase-like nanoparticles with high photothermal conversion efficiency and a high x-ray absorption coefficient for anti-inflammation and antitumor theranostics. Angew. Chem. Int. Ed. 57, 10309–10313 (2018).
Guo, Z. et al. Synthesis of BSA-coated BiOI@Bi2S3 semiconductor heterojunction nanoparticles and their applications for radio/photodynamic/photothermal synergistic therapy of tumor. Adv. Mater. 29, 1704136 (2017).
Zhao, M., Wang, C., Xie, J., Ji, C. & Gu, Z. Eco-friendly and scalable synthesis of fullerenols with high free radical scavenging ability for skin radioprotection. Small 17, 2102035 (2021).
Fu, Q. et al. External-radiation-induced local hydroxylation enables remote release of functional molecules in tumors. Angew. Chem. Int. Ed. 59, 21546–21552 (2020).
Xie, J., Wang, C., Zhao, F., Gu, Z. & Zhao, Y. Application of multifunctional nanomaterials in radioprotection of healthy tissues. Adv. Healthc. Mater. 7, 1800421 (2018).
Liu, G. et al. High-throughput preparation of radioprotective polymers via Hantzsch’s reaction for in vivo X-ray damage determination. Nat. Commun. 11, 6214 (2020).
You, Y. et al. Cleavage of homonuclear chalcogen-chalcogen bonds in a hybrid platform in response to x-ray radiation potentiates tumor radiochemotherapy. Angew. Chem. Int. Ed. 64, e202412922 (2025).
Tian, M. et al. A transformable mucoadhesive microgel network for noninvasive multimodal imaging and radioprotection of a large area of the gastrointestinal tract. Adv. Mater. 35, 2303436 (2023).
Li, L. et al. Multi-omics landscape and molecular basis of radiation tolerance in a tardigrade. Science 386, eadl0799 (2024).
Zhou, X. et al. Artificial allomelanin nanoparticles. ACS Nano 13, 10980–10990 (2019).
Kastan, M. B. & Bartek, J. Cell-cycle checkpoints and cancer. Nature 432, 316–323 (2004).
Paris, F. et al. Endothelial apoptosis as the primary lesion initiating intestinal radiation damage in mice. Science 293, 293–297 (2001).
Gourlay, C. W. & Ayscough, K. R. The actin cytoskeleton: a key regulator of apoptosis and ageing?. Nat. Rev. Mol. Cell Biol. 6, 583–589 (2005).
Lin, Y. C. et al. Molecular engineering of side chain architecture of conjugated polymers enhances performance of photovoltaics by tuning ternary blend structures. Nano Energy 43, 138–148 (2018).
Zhang, Y. et al. Regulation of cell cycle progression by forkhead transcription factor FOXO3 through its binding partner DNA replication factor Cdt1. Proc. Natl. Acad. Sci. USA. 109, 5717–5722 (2012).
Smeitink, J., van den Heuvel, L. & DiMauro, S. The genetics and pathology of oxidative phosphorylation. Nat. Rev. Genet. 2, 342–352 (2001).
Ruan, Q. et al. Synthesis and preclinical evaluation of novel 99mTc-labeled FAPI−46 derivatives with significant tumor uptake and improved tumor-to-nontarget ratios. J. Med. Chem. 67, 3190–3202 (2024).
Abe, M. et al. Studies on the radioprotective effects of superoxide dismutase in mice. Int. J. Radiat. Oncol. Biol. Phys. 7, 205–209 (1981).
Nici, L., Santos-Moore, A., Kuhn, C. & Calabresi, P. Modulation of bleomycin-induced pulmonary toxicity in the hamster by the antioxidant amifostine. Cancer 83, 2008–2014 (1998).
Vujaskovic, Z., Thrasher, B. A., Jackson, I. L., Brizel, M. B. & Brizel, D. M. Radioprotective effects of amifostine on acute and chronic esophageal injury in rodents. Int. J. Radiat. Oncol. Biol. Phys. 69, 534–540 (2007).
Al Shoyaib, A., Archie, S. R. & Karamyan, V. T. Intraperitoneal route of drug administration: should it be used in experimental animal studies?. Pharm. Res. 37, 12 (2019).
Rageh, M. M., El-Gebaly, R. H., Abou-hady, H. & Amin, D. G. Melanin nanoparticles (MNPs) provide protection against whole-body ɣ-irradiation in mice via restoration of hematopoietic tissues. Mol. Cell. Biochem. 399, 59–69 (2014).
Kunwar, A. et al. Melanin, a promising radioprotector: mechanisms of actions in a mice model. Toxicol. Appl. Pharmacol. 264, 202–211 (2012).
Revskaya, E. et al. Compton scattering by internal shields based on melanin-containing mushrooms provides protection of gastrointestinal tract from ionizing radiation. Cancer Biother. Radiopharm. 27, 570–576 (2012).
Pyo, J., Ju, K.-Y. & Lee, J.-K. Artificial pheomelanin nanoparticles and their photo-sensitization properties. J. Photoch. Photobiol. B 160, 330–335 (2016).
Huang, Y. et al. Mimicking melanosomes: polydopamine nanoparticles as artificial microparasols. ACS Cent. Sci. 3, 564–569 (2017).
Stephens, P. J., Devlin, F. J., Chabalowski, C. F. & Frisch, M. J. Ab initio calculation of vibrational absorption and circular dichroism spectra using density functional force fields. J. Phys. Chem. 98, 11623–11627 (1994).
Grimme, S., Antony, J., Ehrlich, S. & Krieg, H. A consistent and accurate ab initio parametrization of density functional dispersion correction (DFT-D) for the 94 elements H-Pu. J. Chem. Phys. 132, 154104 (2010).
Grimme, S., Ehrlich, S. & Goerigk, L. Effect of the damping function in dispersion corrected density functional theory. J. Comput. Chem. 32, 1456–1465 (2011).
Hariharan, P. C. & Pople, J. A. The influence of polarization functions on molecular orbital hydrogenation energies. Theor. Chim. Acta 28, 213–222 (1973).
Hehre, W. J., Ditchfield, R. & Pople, J. A. Self-consistent molecular orbital methods. XII. Further extensions of gaussian—type basis sets for use in molecular orbital studies of organic molecules. J. Chem. Phys. 56, 2257–2261 (1972).
Ditchfield, R., Hehre, W. J. & Pople, J. A. Self-consistent molecular-orbital methods. IX. An extended gaussian-type basis for molecular-orbital studies of organic molecules. J. Chem. Phys. 54, 724–728 (1971).
Frisch, M. J. et al. Gaussian 16 Rev. B.01. https://www.gaussian.com/citation/ (2016).
Merrick, J. P., Moran, D. & Radom, L. An evaluation of harmonic vibrational frequency scale factors. J. Phys. Chem. A 111, 11683–11700 (2007).
Lu, T. & Chen, Q. Shermo: A general code for calculating molecular thermochemistry properties. Comput. Theor. Chem. 1200, 113249 (2021).
Goerigk, L. & Grimme, S. Efficient and accurate double-hybrid-meta-gga density functionals—evaluation with the extended gmtkn30 database for general main group thermochemistry, kinetics, and noncovalent interactions. J. Chem. Theory Comput. 7, 291–309 (2011).
Caldeweyher, E. et al. A generally applicable atomic-charge dependent London dispersion correction. J. Chem. Phys. 150, 154122 (2019).
Weigend, F. & Ahlrichs, R. Balanced basis sets of split valence, triple zeta valence and quadruple zeta valence quality for H to Rn: design and assessment of accuracy. Phys. Chem. Chem. Phys. 7, 3297–3305 (2005).
Neese, F. An improvement of the resolution of the identity approximation for the formation of the Coulomb matrix. J. Comput. Chem. 24, 1740−1747 (2023).
Neese, F., Wennmohs, F., Hansen, A. & Becker, U. Efficient, approximate and parallel Hartree–Fock and hybrid DFT calculations. A ‘chain-of-spheres’ algorithm for the Hartree–Fock exchange. Chem. Phys. 356, 98–109 (2009).
Neese, F. The ORCA program system. WIREs Comput. Mol. Sci. 2, 73–78 (2012).
LeBel, C. P., Ischiropoulos, H. & Bondy, S. C. Evaluation of the probe 2’,7’-dichlorofluorescin as an indicator of reactive oxygen species formation and oxidative stress. Chem. Res. Toxicol. 5, 227–231 (1992).
Cathcart, R., Schwiers, E. & Ames, B. N. Detection of picomole levels of hydroperoxides using a fluorescent dichlorofluorescein assay. Anal. Biochem. 134, 111–116 (1983).
Ju, K.-Y., Lee, Y., Lee, S., Park, S. B. & Lee, J.-K. Bioinspired polymerization of dopamine to generate melanin-like nanoparticles having an excellent free-radical-scavenging property. Biomacromolecules 12, 625–632 (2011).
Acknowledgements
We appreciate the aid of Jianwei Huang, Bo Liu and Xuan Zhang in China National Institute of Metrology in the design of radiation experiments. We thank Zhanwei Yue and Yao Cui at Beijing Normal University for 60Co source. We thank Prof. Mengchao Cui at Beijing Normal University for plate reader measurement. We acknowledge Prof. Tianyu Li in Institute of Process Engineering, Chinese Academy of Sciences and Zhangyi Ouyang in Institute of Radiation Medicine, Academy of Military Medical Sciences for providing thoughts on mRNA sequencing data analysis. We thank Prof. Lin Shen at Beijing Normal University for his guidance on multiple linear regression model. The work was funded by National Key Research and Development Program of China (2022YFA1505900, W.Cao; 2023YFA0915300, H.X.), the National Natural Science Foundation of China (22205026, W.Cao; 22471021, W.Cao) and the Fundamental Research Funds for the Central Universities (W.Cao), and Guangdong Provincial Key Laboratory of Functional and Intelligent Hybrid Materials and Devices (2023-GDKLFIHMD-0X, W.Cao).
Author information
Authors and Affiliations
Contributions
W.Cao, H.X. and R.D. conceived the project and designed the experiments. R.D. conducted the majority of experiments. R.D. and W.Chen performed the mice experiments. J.W. and Y.L. assisted with cell assays. R.D and Y.L. performed and analyzed radical scavenging experiments. C.Z., Y.N., Y.Z., H.Z. and R.D. performed and analyzed CT experiments. Y.O. and X.Z. assisted with synthesis of selenomelanin. Z.H. conducted DFT calculations. Q.R. and J.Z. assisted with SPECT-CT imaging. W.Cao and R.D. cowrote the manuscript. All authors have given approval to the final version of the manuscript.
Corresponding authors
Ethics declarations
Competing interests
W.Cao and R.D. have submitted a patent application to the State Intellectual Property Office pertaining to the preparation and radioprotection of selenomelanin of this work (application number 202410486229.4, in the substantive examination phase). The remaining authors declare no competing interests.
Peer review
Peer review information
Nature Communications thanks the anonymous reviewers for their contribution to the peer review of this work. A peer review file is available.
Additional information
Publisher’s note Springer Nature remains neutral with regard to jurisdictional claims in published maps and institutional affiliations.
Source data
Rights and permissions
Open Access This article is licensed under a Creative Commons Attribution-NonCommercial-NoDerivatives 4.0 International License, which permits any non-commercial use, sharing, distribution and reproduction in any medium or format, as long as you give appropriate credit to the original author(s) and the source, provide a link to the Creative Commons licence, and indicate if you modified the licensed material. You do not have permission under this licence to share adapted material derived from this article or parts of it. The images or other third party material in this article are included in the article’s Creative Commons licence, unless indicated otherwise in a credit line to the material. If material is not included in the article’s Creative Commons licence and your intended use is not permitted by statutory regulation or exceeds the permitted use, you will need to obtain permission directly from the copyright holder. To view a copy of this licence, visit http://creativecommons.org/licenses/by-nc-nd/4.0/.
About this article
Cite this article
Deng, R., Chen, W., Zhu, H. et al. Molecular engineering of melanin for enhanced biological γ-ray protection. Nat Commun 16, 7895 (2025). https://doi.org/10.1038/s41467-025-62403-8
Received:
Accepted:
Published:
Version of record:
DOI: https://doi.org/10.1038/s41467-025-62403-8









