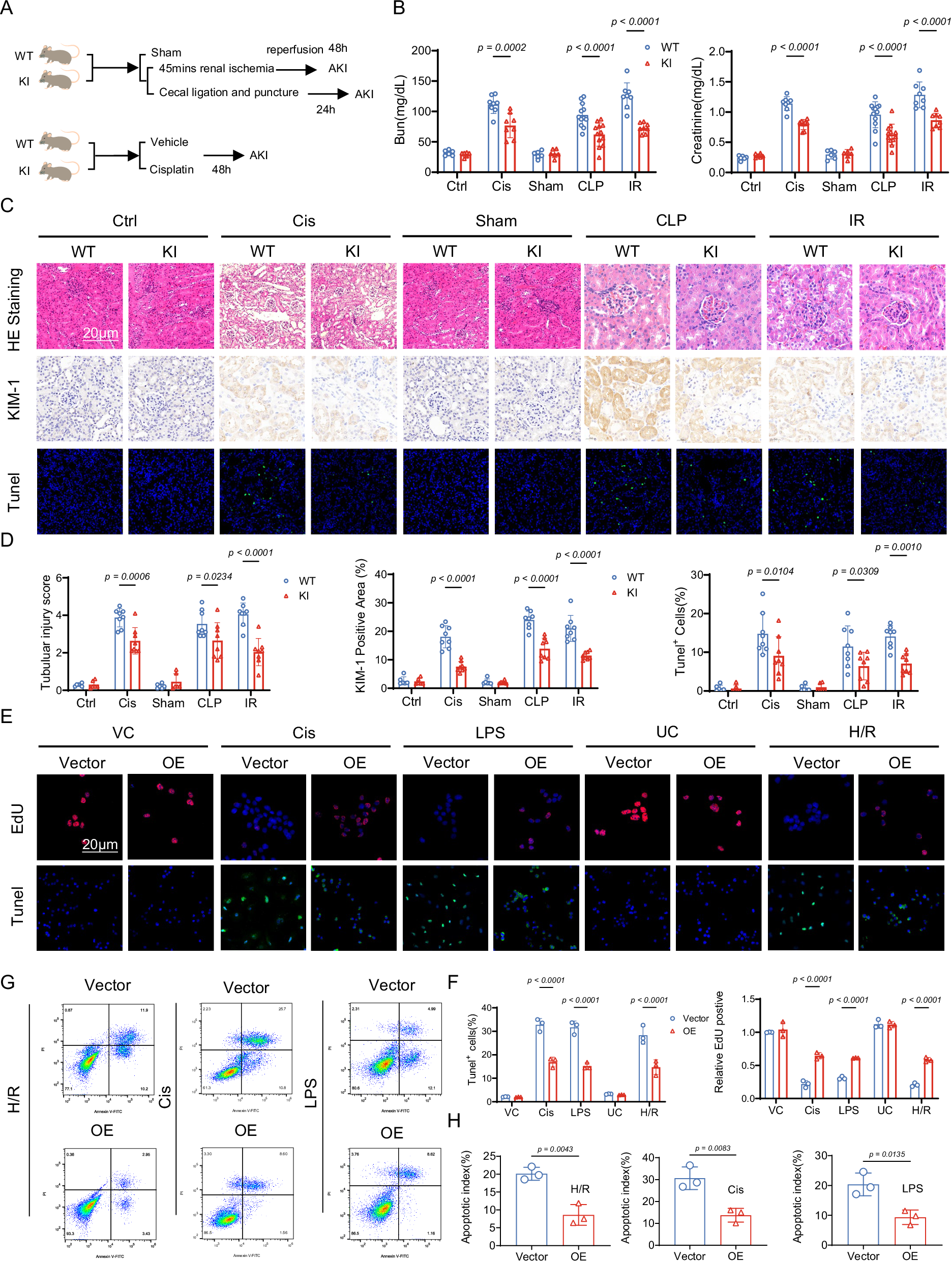
Fig. 2: RSDR Alleviates renal tubular epithelial cell injury in vivo and in vitro.

A Schematic depiction of three AKI models established in kidney-specific RSDR overexpression knock-in mice (KI) and wild-type controls (WT). B Serum Creatinine (Scr) and blood urea nitrogen (Bun) levels in WT and KI mice under control and AKI conditions (Cis:n = 8;IR:n = 8;CLP:n = 12). C Representative histological images from hematoxylin and eosin (H&E) staining, kidney injury molecule-1 (KIM-1) immunohistochemistry, and TUNEL staining in kidney sections. D Quantification of renal tubular injury scores, KIM-1 expression, and TUNEL-positive cells (%) (Con: n = 6, AKI: n = 8). E Representative EdU and Tunel staining of TCMK-1 cells under three treatments. F Quantification of TUNEL-positive cells (%) and Edu staining (n = 3 biologically independent experiments). G Flow cytometry analysis of death rates in renal tubular epithelial cells under various treatments. H Quantification of flow cytometry (n = 3 biologically independent experiments). Data are presented as mean ± SD (B–H). Two-way ANOVA followed by Tukey’s post-test (B, D and F). Two-tailed Student’s unpaired t test analysis(H). Source data are provided as a Source Data file.