Abstract
Acute kidney injury (AKI) is a serious clinical condition whose underlying mechanisms remain unclear. Here we identify a long non-coding RNA, RSDR, as a critical regulator of renal protection in AKI. RSDR interacts with the RNA-binding protein hnRNPK, forming a positive feedback loop that enhances the transcription of DHODH, a key ferroptosis-suppressing gene. Mechanistically, RSDR promotes the nuclear retention of hnRNPK and facilitates epigenetic activation of DHODH, thereby limiting ferroptosis in renal tubular epithelial cells. In vivo overexpression of RSDR attenuates ferroptosis and preserves renal function in male mice during AKI. Clinically, urinary RSDR levels are significantly reduced in patients with AKI, and machine learning analysis suggests potential utility in disease detection. These findings highlight RSDR as a central regulator of ferroptosis and provide mechanistic insights into lncRNA-mediated tubular protection in AKI.
Similar content being viewed by others
Introduction
Acute kidney injury (AKI) is a clinical syndrome with widespread systemic effects, often precipitated by a range of pathogenic factors, including ischemia-reperfusion injury, sepsis, and nephrotoxic drugs1. It often manifests as azotemia, electrolyte imbalances, and fluid overload2. Regulated cell death has been increasingly recognized as central to AKI pathogenesis3. Among them, ferroptosis, an iron-dependent, lipid peroxidation-driven form of cell death, has emerged as a critical contributor to renal tubular epithelial cell injury4,5,6. However, the molecular regulators orchestrating ferroptosis in renal injury contexts remain incompletely defined.
Long non-coding RNAs (lncRNAs) have attracted growing attention due to their regulatory roles in gene expression, epigenetic modification, and stress response7,8,9. Notably, lncRNAs have been implicated in the development and progression of kidney diseases10. Recent research suggests that lncRNAs are involved in the pathophysiology of AKI, generating considerable interest in their potential as early diagnostic markers11. Our previous study identified an uncharacterized intronic lncRNA, XLOC_032768. Preliminary in vitro experiments demonstrated its protective function12,13. Notably, this intronic lncRNA may function through interactions with nuclear proteins or nucleic acids, consistent with features of epigenetically active transcripts14,15.
In this work, we demonstrate that XLOC_032768 exhibits high tissue specificity, being exclusively expressed in the kidney and rename it as Renal-Specific Defensive RNA (RSDR). RSDR is markedly downregulated in AKI. Mechanistically, it protects renal tubular epithelial cells from ferroptosis by interacting with the RNA-binding protein hnRNPK and modulating the expression of dihydroorotate dehydrogenase (DHODH), a mitochondrial enzyme involved in lipid peroxidation defense. Limited clinical samples also suggested a potential association between RSDR expression and AKI. These findings suggest that the RSDR–hnRNPK–DHODH axis may represent a regulatory mechanism of ferroptosis in AKI.
Results
Analysis of lncRNA Transcriptomes in Two AKI Models and Identification of RSDR
Two in vivo models of AKI—cisplatin-induced AKI (Cis-AKI) and IRI—were initially established to identify potential regulatory lncRNAs. High-throughput sequencing of renal tissues from both models revealed differentially expressed lncRNAs (Fig. 1A, B). By intersecting the sequencing data, 87 lncRNAs were identified as commonly dysregulated in both models. Based on renal expression levels and fold changes, five lncRNAs were shortlisted for further analysis (Fig. 1C). Among the candidate lncRNAs, RT-qPCR confirmed that RSDR was significantly downregulated across in Cis-AKI model (Fig. 1D). RSDR exhibited kidney-specific expression (Fig. 1E, F) and was located in the intronic non-coding region of chromosome 3 in both mice and humans (Supplementary Fig. S1A). The structural organization of mouse RSDR was further delineated, showing that its two exons are entirely embedded within a single intron of the Fndc3b gene and transcribed in the antisense direction (Supplementary Fig. S1B), with its predicted secondary structure analyzed based on the identified sequence (Supplementary Fig. S1C). The mouse sequence and corresponding human RSDR transcript was cloned and sequenced based on syntenic genomic regions, as shown in Supplementary Fig. S1D, E. To investigate whether RSDR possesses coding potential, we performed a series of analyses using three independent prediction methods: CPAT, CPC, and LGC. GAPDH and Actb were used as positive controls, as they are well-established protein-coding genes. The results showed that the coding potential scores for RSDR were consistently low across all three methods, with scores similar to those of Hotair, a known non-coding RNA. These findings suggest that RSDR is unlikely to have protein-coding capabilities (Supplementary Fig. S1F–H). Notably, RSDR expression was significantly reduced in renal tissues and proximal tubular epithelial cells across three injury models (Fig. 1G, H). FISH-fluorescence colocalization demonstrated that RSDR is predominantly localized in the nucleus of proximal renal tubular epithelial cells and its expression is significantly downregulated in AKI (Fig. 1I), suggesting a potential role for RSDR as a nuclear-localized regulator in AKI pathogenesis.
A, B Heatmaps of differentially expressed lncRNAs in renal tissues from cisplatin-induced (A) and ischemia–reperfusion injury (B) AKI mouse models. C Venn diagram showing overlap of differentially expressed lncRNAs between the two models. D Relative lncRNA expression in renal tissues following cisplatin treatment (n = 4 biologically independent experiments). E Predicted tissue-specific expression profile of RSDR generated using the AnnoLnc2 database (https://annolnc.gao-lab.org/). F RSDR expression across mouse tissues (n = 6 biologically independent experiments). G RSDR expression in renal tissues from three AKI models (Cis: n = 8; IR: n = 8; CLP: n = 12). H RSDR expression in TCMK-1 cells under different injury conditions (n = 3 biologically independent experiments). I Representative FISH images showing subcellular localization of RSDR in TCMK-1 cells and co-localization of RSDR with AQP1 in mouse kidney tissues. Data are presented as mean ± S.D. D–H Two-tailed Student’s unpaired t test analysis (D, G and H). One-way ANOVA followed by Tukey’s post-test (F). Source data are provided as a Source Data file.
RSDR Alleviates Renal Tubular Epithelial Cell Injury In Vivo and In Vitro
To investigate the functional role of RSDR in AKI, kidney-specific RSDR knockin (KI) were generated. A DNA cassette containing the RSDR sequence under the control of the CAG promoter and flanked by loxP sites was co-injected with Cas9 mRNA into mouse zygotes targeting the ROSA26 locus (Supplementary Fig. S2A). Screening and genotyping confirmed successful knock-in of the construct (Supplementary Fig. S2B–D), and KI mice were obtained through breeding strategies. Wild-type (WT) and KI mice were subjected to three established AKI models (Fig. 2A), with serum creatinine and urea nitrogen levels confirming model validity (Fig. 2B). Histological analyses and fluorescence TUNEL assay demonstrated significant renal tissue damage in all models, but the severity of tubular epithelial injury was markedly reduced in KI mice compared to WT mice (Fig. 2C, D). For in vitro studies, stable RSDR overexpression (OE) renal tubular epithelial cell lines were established (Supplementary Fig. S2G). EdU staining revealed that cisplatin-induced inhibition of epithelial cell proliferation was partially alleviated in OE cells (Fig. 2E), indicating that RSDR enhances cellular resilience to toxicity and hypoxia. Consistent findings were observed with fluorescence TUNEL assay and flow cytometry, demonstrating that RSDR overexpression mitigated cytotoxic effects induced by LPS, cisplatin, and hypoxia on epithelial cells (Fig. 2E–H). To further investigate its function, we established RSDR knockdown cells (sh-RSDR) and observed a significant increase in cell death upon RSDR depletion, supporting its protective role in renal tubular epithelial cells (Supplementary Fig. S2H, I).
A Schematic depiction of three AKI models established in kidney-specific RSDR overexpression knock-in mice (KI) and wild-type controls (WT). B Serum Creatinine (Scr) and blood urea nitrogen (Bun) levels in WT and KI mice under control and AKI conditions (Cis:n = 8;IR:n = 8;CLP:n = 12). C Representative histological images from hematoxylin and eosin (H&E) staining, kidney injury molecule-1 (KIM-1) immunohistochemistry, and TUNEL staining in kidney sections. D Quantification of renal tubular injury scores, KIM-1 expression, and TUNEL-positive cells (%) (Con: n = 6, AKI: n = 8). E Representative EdU and Tunel staining of TCMK-1 cells under three treatments. F Quantification of TUNEL-positive cells (%) and Edu staining (n = 3 biologically independent experiments). G Flow cytometry analysis of death rates in renal tubular epithelial cells under various treatments. H Quantification of flow cytometry (n = 3 biologically independent experiments). Data are presented as mean ± SD (B–H). Two-way ANOVA followed by Tukey’s post-test (B, D and F). Two-tailed Student’s unpaired t test analysis(H). Source data are provided as a Source Data file.
RSDR Interacts with hnRNPK
Given the nuclear localization and function of RSDR, and recognizing that lncRNAs typically operate through interactions with specific proteins, Chromatin Isolation by RNA Purification coupled with Mass Spectrometry (ChIRP-MS) was performed to identify RSDR-binding proteins (Fig. 3A and Supplementary Fig. S3A). This analysis identified 374 proteins associated with RSDR, which were subjected to functional enrichment analysis (Fig. 3B). Functional enrichment of these proteins revealed significant associations with pathways related to translation, mRNA processing, and RNA splicing, which are typical functions of RNA-binding proteins (Fig. 3C). In addition, when the captured proteins were ranked by their score values, the top 20 proteins were selected for further analysis (Fig. 3D, E). Based on the enrichment of relevant pathways and the abundance of binding, we focused on hnRNPK, a classic RBP, and further confirmed its interaction with RSDR through Western blot analysis of lysates from RNA pull-down assays (Fig. 3F, G). RIP assays corroborated these results, showing that hnRNPK binds significantly to RSDR compared to other nuclear lncRNAs such as NEAT1 and MEG3. In contrast, other nuclear RBPs, including RALY and DHX9, did not interact with RSDR (Fig. 3H). Colocalization experiments revealed distinct distribution patterns for RSDR and hnRNPK. While RSDR is exclusively nuclear, hnRNPK localizes to both the nucleus and cytoplasm (predominantly in the nucleus). Under cisplatin stimulation, nuclear expression of hnRNPK decreased, accompanied by increased cytoplasmic localization. However, overexpression of RSDR reversed this redistribution, restoring hnRNPK levels in the nucleus (Fig. 3I). Western blot analysis of nuclear, cytoplasmic, and whole-cell extracts showed that cisplatin treatment increased hnRNPK expression in the cytoplasm while reducing its levels in the nucleus, with no change in total cellular hnRNPK expression. Overexpression of RSDR restored hnRNPK levels in the nucleus and reduced its expression in the cytoplasm, without affecting total hnRNPK expression (Fig. 3J). These results suggest that RSDR functions by preventing the nuclear export of hnRNPK. To delineate the specific binding regions between RSDR and hnRNPK, RNA pull-down assays were conducted using truncated RSDR fragments, followed by immunoblotting. Deletion mapping revealed that the regions spanning nucleotides 1–113nt and 227–339nt of RSDR are critical for its interaction with hnRNPK (Fig. 3K). RIP assays with truncated RSDR fragments further validated these interaction domains (Fig. 3L). HnRNPK contains three KH domains (KH1, KH2, and KH3) responsible for RNA binding16. To determine the role of these domains in the RSDR-hnRNPK interaction, truncated hnRNPK mutants were analyzed using protein domain mapping. Pull-down assays with recombinant hnRNPK proteins confirmed that the KH3 domain is essential for binding to RSDR. Mutants lacking the KH3 domain failed to interact with RSDR (Fig. 3M, N).
A Schematic representation of the Chromatin Isolation by RNA Purification coupled with Mass Spectrometry (CHIRP-MS) procedure. B–C Functional enrichment analysis of 374 proteins identified by mass spectrometry from the CHIRP-MS assay. D Mass spectrometry quality scores of the identified proteins. E–F hnRNPK identified as one of the highly enriched proteins. G Representative Western blots of hnRNPK in RNA pull-down assay lysates (n = 3 biologically independent experiments). H Analysis of the binding levels between hnRNPK and three nuclear-localized lncRNAs (RSDR, NEAT1, and MEG3), and between RSDR and three RNA-binding proteins (hnRNPK, Raly, and DHX9), as determined by RIP-qPCR (n = 3 biologically independent experiments). I Representative images of FISH-immunofluorescence co-localization of RSDR and hnRNPK under different cellular conditions (n = 3 biologically independent experiments). J Representative Western blots and quantification of hnRNPK levels in nuclear, cytoplasmic and whole-cell extracts (n = 3 biologically independent experiments). K Representative immunoblots showing the interaction between hnRNPK and truncated RSDR fragments in cell lysates and with recombinant hnRNPK protein (n = 3 biologically independent experiments). L RIP-qPCR analysis of the enrichment levels of different RSDR fragments associated with hnRNPK (n = 3 biologically independent experiments). M Representative western blots for FLAG-tagged hnRNPK (WT and various domain-truncated mutants) by RSDR (n = 3 biologically independent experiments). N Representative western blots for FLAG-tagged mutant hnRNPK (without the KH3 domain) by RSDR (n = 3 biologically independent experiments). Data are presented as mean ± SD (H–L). Two-way ANOVA followed by Tukey’s post-test (H, J and L). One-way ANOVA followed by Tukey’s post-test (H). Source data are provided as a Source Data file.
RSDR and hnRNPK Co-regulate acute kidney injury
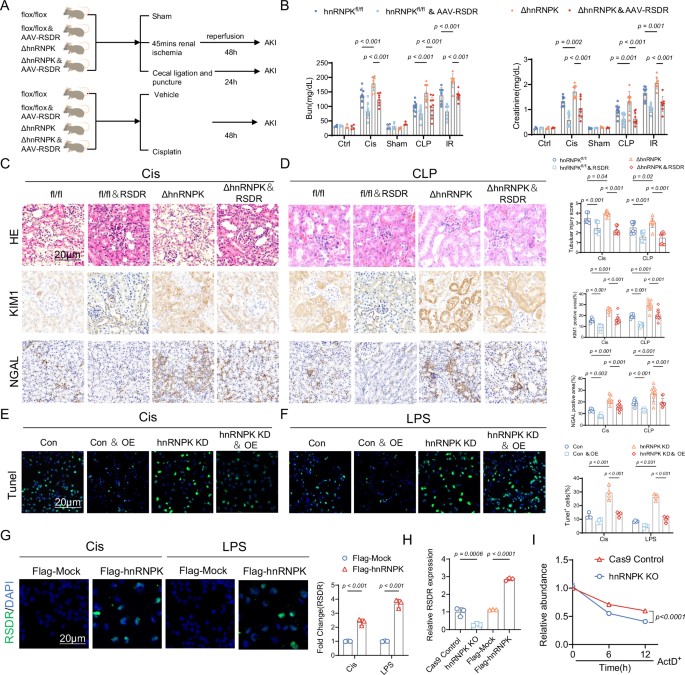
The role of hnRNPK in AKI has remained poorly understood. To further clarify the localization of hnRNPK within renal cells, we analyzed its expression profile using single-cell sequencing data17. The results demonstrated that hnRNPK is predominantly localized in proximal tubule epithelial cells (Supplementary Fig. S4A). This finding was further corroborated by fluorescent co-localization with established tubular markers (Supplementary Fig. S4B). Proximal tubular epithelial cell-specific hnRNPK knockout mice were generated by crossing hnRNPKflox/flox mice with Ggt1-Cre mice. Genotyping, IHC and Western blot confirmed efficient hnRNPK deletion (Supplementary Fig. S4C–F). An AAV9-RSDR vector was constructed for in vivo overexpression of RSDR, with renal cortex injections validated by fluorescence imaging for effective viral transduction (Supplementary Fig. S4G). In vivo studies demonstrated that RSDR overexpression significantly attenuated renal injury (Supplementary Fig. S4H). Rescue experiments, as outlined in the workflow (Fig. 4A), showed that hnRNPK knockout exacerbated AKI-induced elevations in serum creatinine and blood urea nitrogen levels, whereas AAV-RSDR administration ameliorated these effects (Fig. 4B). Histological analyses further revealed that hnRNPK deletion worsened renal injury scores and upregulated kidney injury markers, while RSDR supplementation mitigated these changes (Fig. 4C, D). These in vivo results highlight a protective role for hnRNPK in AKI, where its deficiency aggravates renal damage, partially reversible by RSDR overexpression.
A Workflow diagram of rescue experiments in proximal tubular epithelial cell-specific hnRNPK knockout mice (ΔhnRNPK) involving AAV9-mediated RSDR overexpression and AKI induction. B Scr and Bun of mice levels in different groups under AKI conditions (Cis: n = 8; IR: n = 8; CLP: n = 10). C–D Representative images and quantification of H&E, KIM-1, and NGAL immunohistochemistry in different groups of mice under Cis and CLP (Cis: n = 8; CLP: n = 10). E, F Representative TUNEL staining images and quantification of TCMK-1 cell death under Cis or LPS treatment (n = 4 biologically independent experiments). G Representative immunofluorescence images and quantification of RSDR levels in TCMK-1 cells with or without hnRNPK overexpression under Cis or LPS stimulation (n = 3 biologically independent experiments). H Relative RSDR expression in each group (n = 3 biologically independent experiments). I Relative expression of RSDR in different groups over time following Actinomycin D treatment (n = 3 biologically independent experiments). Data are presented as mean ± SD (B–I). Two-way ANOVA followed by Tukey’s post-test (B–G, and I). One-way ANOVA followed by Tukey’s post-test (H). Source data are provided as a Source Data file.
In vitro, proximal tubular epithelial cells with hnRNPK knockdown (KD) exhibited increased injury, as demonstrated by TUNEL immunofluorescence following cisplatin or LPS stimulation. Notably, RSDR overexpression reduced death in these cells (Fig. 4E, F). Knockdown of hnRNPK significantly downregulated RSDR expression, whereas forced hnRNPK expression restored RSDR levels (Fig. 4G, H). As an RBP, hnRNPK was shown to stabilize RSDR, protecting it from degradation (Fig. 4I). This interaction establishes a positive feedback loop wherein hnRNPK and RSDR collaboratively protect renal function during AKI.
RSDR and hnRNPK Co-regulate the Transcription of DHODH
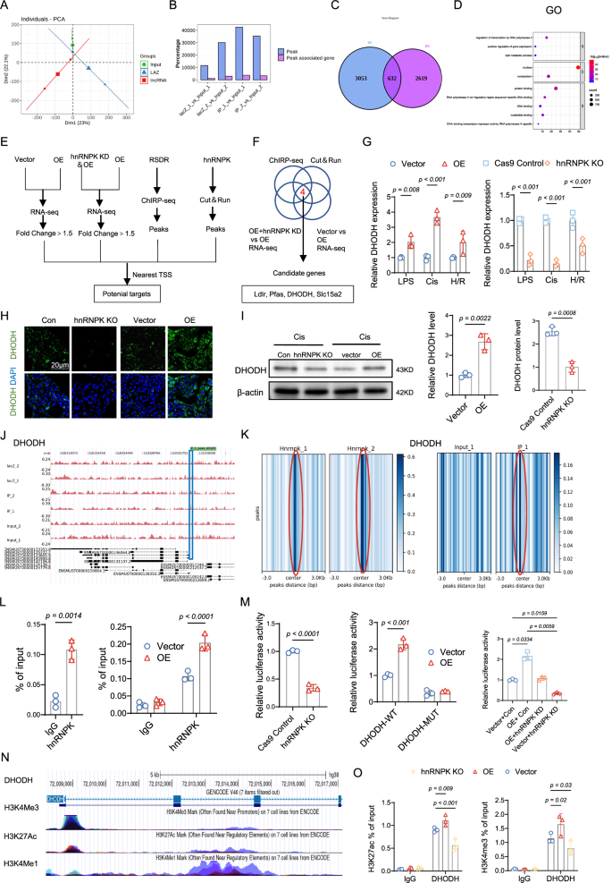
To elucidate the functional role of RSDR, RNA sequencing (RNA-seq) was performed on RSDR-OE cells compared to vector control cells. Pathway enrichment analysis indicated significant enrichment in pathways related to transcriptional regulation and DNA sequence binding. Building on these observations, Chromatin Isolation by RNA Purification sequencing (ChIRP-seq) was conducted to identify potential DNA-binding loci of RSDR in renal tubular epithelial cells (Fig. 5A–D and Supplementary Fig. S3B–D). Given RSDR’s predominant nuclear localization, these results suggest a role in transcriptional regulation. Since prior experiments demonstrated that RSDR directly interacts with hnRNPK to co-regulate downstream targets, it was hypothesized that they collaboratively influence transcription.
A, B Analyses following ChIRP-based identification of RSDR-associated chromatin regions. C Venn diagram illustrating 632 chromatin regions identified as interacting with RSDR. D GO enrichment analysis highlighting pathways related to DNA regulation and transcriptional processes within RSDR-bound chromatin regions. E Workflow outlining the screening of target genes using RNA-seq, ChIRP-seq, and hnRNPK CUT&RUN data. F Identification of four candidate genes co-regulated by RSDR and hnRNPK, based on the integration of RNA-seq and CUT&RUN datasets. G Relative DHODH mRNA expression in different groups under three injury conditions (n = 3 biologically independent experiments). H Representative immunofluorescence images of DHODH expression under different conditions (n = 3 biologically independent experiments). I Representative immunoblots and quantification of DHODH expression under different experimental conditions (n = 3 biologically independent experiments). J, K ChIRP-seq and CUT&RUN analyses indicating RSDR binding near the transcription start site (TSS) of DHODH and hnRNPK enrichment at its promoter region. L ChIP-qPCR analysis of hnRNPK occupancy at the DHODH promoter region (n = 3 biologically independent experiments). M Luciferase reporter assay evaluating the transcriptional activity of the DHODH promoter in response to RSDR and hnRNPK modulation (n = 3 biologically independent experiments). N Epigenomic landscape of the DHODH promoter. Genome browser image generated using the UCSC Genome Browser (https://genome.ucsc.edu), with epigenomic data from the ENCODE Consortium. O ChIP-qPCR analysis of histone modifications (H3K27ac and H3K4me3) at the DHODH promoter (n = 3 biologically independent experiments). Data are presented as mean ± SD (G–O). Two-way ANOVA followed by Tukey’s post-test (G, L, M and O). Two-tailed Student’s unpaired t test analysis (I, L, and M). One-way ANOVA followed by Tukey’s post-test (M). Source data are provided as a Source Data file.
To investigate this transcriptional regulation, RNA-seq analyses were performed in wild-type cells, RSDR-OE cells, and RSDR-OE cells with hnRNPK knockdown. Genes with significant fold changes (fold change > 1.5) were identified across datasets. Integrative analysis of these datasets with hnRNPK CUT&RUN sequencing results identified four candidate genes (Ldlr, Pfas, DHODH, Slc15a2) as potential co-regulated targets (Fig. 5E, F). RT-qPCR analysis revealed that DHODH expression was significantly reduced in cells depleted of RSDR or hnRNPK across all three AKI models, whereas the other three genes were affected by either RSDR or hnRNPK in a model-specific manner (Fig. 5G and Supplementary Fig. S5A–C). Western blotting and immunofluorescence further confirmed that DHODH expression is co-regulated by RSDR and hnRNPK (Fig. 5H–I). ChIRP-seq analysis demonstrated that RSDR binds near the transcription start site (TSS) of DHODH, and hnRNPK CUT&RUN results showed hnRNPK enrichment at the DHODH promoter region (Fig. 5J, K). Importantly, RSDR was not enriched at the promoter regions of the other three candidate genes (Supplementary Fig. S5D–F). ChIP-qPCR confirmed that hnRNPK binding to the DHODH promoter is regulated by RSDR (Fig. 5L).
To evaluate the functional impact of RSDR on DHODH transcription, a luciferase reporter was constructed by fusing the enriched peak region of the DHODH promoter with the luciferase gene. The transcriptional activity of the DHODH promoter was assessed under conditions of RSDR overexpression, RSDR knockdown, and mutation of the DHODH-binding sequence. Luciferase assays demonstrated that hnRNPK knockdown significantly inhibited the activation of the DHODH promoter in RSDR-overexpressing cells (Fig. 5M). To further investigate the temporal dynamics of RSDR and hnRNPK binding to the DHODH promoter, we performed time-course ChIP-qPCR and ChIRP-qPCR experiments at 0, 6, and 12 h following cisplatin treatment. The results demonstrated a progressive decline in both RSDR and hnRNPK occupancy at the DHODH promoter, which preceded the reduction in DHODH mRNA levels. This time-dependent decrease in binding further supports that promoter disengagement occurs prior to transcriptional attenuation (Supplementary Fig. S6A).
LncRNA–protein complexes frequently regulate gene expression by recruiting chromatin-modifying enzymes—such as histone acetyltransferases and methyltransferases—to deposit activating marks at specific genomic loci18,19. Given the evolutionary conservation of epigenetic regulatory mechanisms across mammals, we interrogated the human DHODH promoter in the UCSC Genome Browser and observed robust H3K27ac and H3K4me3 enrichment (Fig. 5N). ChIP-qPCR showed that RSDR overexpression increased the enrichment of H3K27ac and H3K4me3 at the DHODH promoter, while deletion of hnRNPK significantly reduced these marks (Fig. 5O). These results indicate that RSDR and hnRNPK collaboratively enhance DHODH transcriptional activity by promoting histone modifications associated with transcriptional activation. To further assess whether RSDR’s activation of DHODH transcription is dependent on H3K27ac and H3K4me3, p300/CBP inhibitor A-485 (5 μM) and MLL1-WDR5 inhibitor MM-102 (50 μM) were used to selectively block H3K27ac and H3K4me3, respectively (Supplementary Fig. S6B–D). We observed that simultaneous inhibition of both H3K27ac and H3K4me3 completely abolished RSDR’s ability to activate DHODH expression (Supplementary Fig. S6E). When either H3K27ac or H3K4me3 was inhibited alone, RSDR still partially activated DHODH, suggesting that RSDR’s effect is partially dependent on each of these histone marks (Supplementary Fig. S6F, G). These findings support that RSDR regulates DHODH transcription, and this regulation depends on both H3K27ac and H3K4me3.
To further explore the regulatory mechanisms of RSDR, CHIRP-RNA was performed to identify potential RNA–RNA interactions (Supplementary Fig. S3E). A small number of candidate RNA targets were detected, but none exhibited differential expression following RSDR overexpression, nor were they enriched in specific functional pathways (Supplementary Fig. S7A–F). These observations suggest that RSDR may engage in limited or non-functional RNA interactions under the tested conditions.
DHODH Protects renal function in AKI by inhibiting ferroptosis
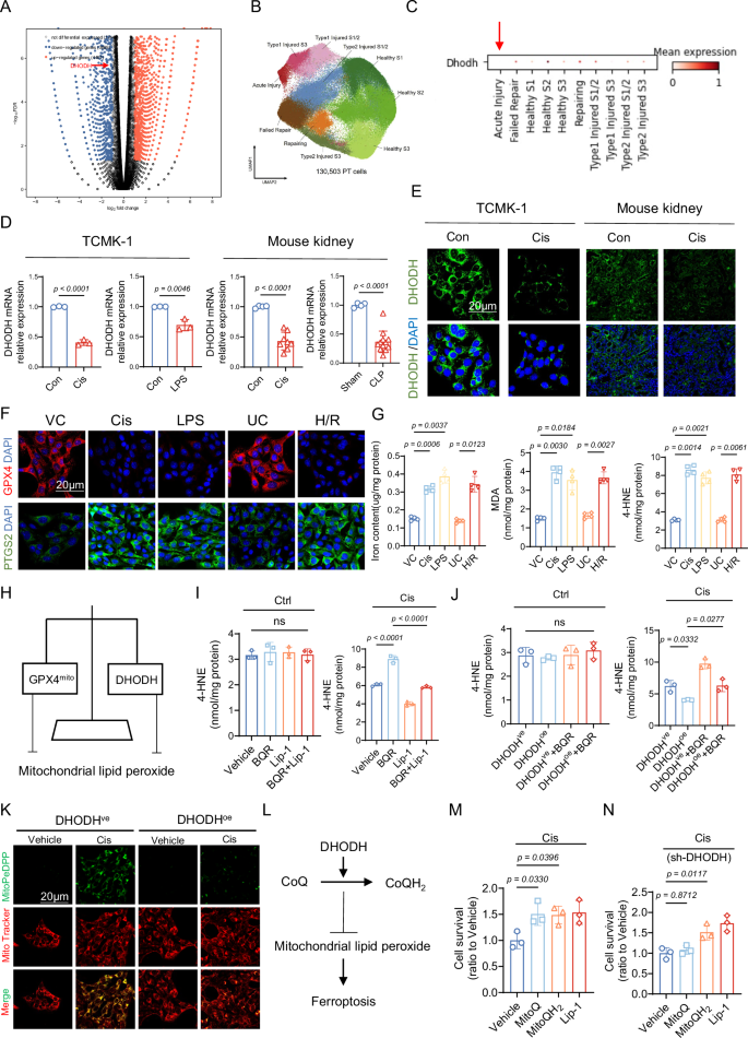
Transcriptomic analyses of mouse kidneys revealed that DHODH expression is significantly downregulated following cisplatin-induced injury (Fig. 6A). Single-cell sequencing further demonstrated that DHODH expression is reduced in renal tubular epithelial cells during the early stages of kidney injury (Fig. 6B, C)20,21. Similarly, in TMCK-1 cells treated with cisplatin, DHODH expression was markedly suppressed (Fig. 6D). IF confirmed that DHODH is predominantly localized within the cytoplasm (Fig. 6E).
A Volcano plot of transcriptome sequencing data highlighting the position of DHODH. B, C Single-cell sequencing data indicating decreased DHODH expression in renal tubular epithelial cells during AKI. Data shown were obtained from the Interactive Kidney Transcriptomics database (https://humphreyslab.com/SingleCell/). D Relative DHODH mRNA expression in vitro (n = 3 biologically independent experiments) and in vivo (Con: n = 4, Cis: n = 8, CLP: n = 12). E Representative IF images of DHODH in TCMK-1 (n = 3 biologically independent experiments). F Representative IF images of GPX4 and PTGS2 expression in TCMK-1 treated with LPS, cisplatin, and H/R (n = 3 biologically independent experiments). G Elevated levels of iron ions, MDA, and 4-HNE in TCMK-1 treated with LPS, cisplatin, and H/R (n = 4 biologically independent experiments). H Schematic depiction of DHODH-mediated mitochondrial protection, emphasizing its role in ferroptosis inhibition. I, J Quantification of 4-HNE levels of TCMK-1 under different experimental conditions (n = 3 biologically independent experiments). K MitoPeDPP assay was used to measure mitochondrial lipid peroxidation levels in the AKI model (n = 3 biologically independent experiments). L Diagram illustrating DHODH activity in the inner mitochondrial membrane, where it reduces CoQ to CoQH2, thereby contributing to the defense against mitochondrial lipid peroxidation. M, N Cell viability in sh-NC or sh-DHODH cells treated with Cis, following pretreatment with vehicle, MitoQ, MitoQH2, or Lip-1 (n = 3 biologically independent experiments). Data are presented as mean ± SD (D-N). Two-tailed Student’s unpaired t-test analysis (D). One-way ANOVA followed by Tukey’s post-test (G, I, J, M and N). Source data are provided as a Source Data file.
Emerging evidence has established that DHODH depletion can trigger ferroptosis under conditions of reduced glutathione peroxidase 4 (GPX4) expression22, a process implicated in the pathogenesis of AKI23,24,25. Immunofluorescence analysis revealed significant activation of ferroptosis during AKI, characterized by decreased GPX4 expression and increased PTGS2 levels (Fig. 6F). Biochemical analyses showed elevated levels of iron ions, malondialdehyde (MDA), and 4-hydroxynonenal (4-HNE), further corroborating the occurrence of ferroptosis under these conditions (Fig. 6G). To confirm the involvement of ferroptosis in AKI, cisplatin-induced mice were treated with Fer-1, a commonly used in vivo ferroptosis inhibitor (Supplementary Fig. S8A). Fer-1 administration reduced renal MDA and 4-HNE levels and preserved renal function (Supplementary Fig. S8B). Western blot analysis revealed that Fer-1 reduced the expression of PTGS2 and increased the expression of GPX4 (Supplementary Fig. S8C, D). Histological analysis supported these protective effects (Supplementary Fig. S8E, F).
A schematic illustrating DHODH’s mitochondrial role in ferroptosis protection is provided (Fig. 6H). To evaluate DHODH’s protective role, liproxstatin-1 (Lip-1), another ferroptosis inhibitor, and brequinar (BQR), a DHODH inhibitor, were used. Under normal GPX4 expression, BQR administration did not significantly alter 4-HNE levels. However, under GPX4 depletion induced by cisplatin, Lip-1 reduced 4-HNE levels, while BQR administration reversed this protective effect, elevating 4-HNE levels once again (Fig. 6I). Furthermore, in DHODH-stably overexpressing cells, BQR treatment negated the protective effects of DHODH overexpression under cisplatin stimulation, exacerbating lipid peroxidation (Fig. 6J). MitoPeDPP were used to detect mitochondrial lipid peroxidation levels, finding that mitochondrial lipid peroxidation levels were significantly increased during AKI. Overexpression of DHODH effectively reduced mitochondrial lipid peroxidation accumulation (Fig. 6K and Supplementary Fig. S8K). We then constructed sh-DHODH cells (Supplementary Fig. S8G). The results showed that under cisplatin stimulation, DHODH knockdown significantly increased mitochondrial lipid peroxidation levels, and the expression of the ferroptosis marker PTGS2 was notably elevated, and cell survival significantly decreased. However, after intervention with Fer-1, mitochondrial lipid peroxidation levels decreased, PTGS2 expression was reduced, and cell survival was restored (Supplementary Fig. S8I, J). To further clarify the relationship between RSDR and DHODH, we performed rescue experiments by overexpressing DHODH after RSDR knockdown and by overexpressing RSDR after DHODH knockdown. The results showed that in RSDR knockdown cells, overexpression of DHODH significantly reversed the ferroptosis phenotype. In contrast, in DHODH knockdown cells, overexpression of RSDR failed to rescue the ferroptosis phenotype, although cell survival was partially improved (the statistical significance was not observed). These results strongly suggest that DHODH functions as the primary downstream effector of RSDR (Supplementary Fig. S8L, M).
Within the inner mitochondrial membrane, DHODH oxidizes dihydroorotate (DHO) to orotate (OA), coupled with the reduction of coenzyme Q (CoQ) to CoQH226, thereby contributing to mitochondrial redox homeostasis26 (Fig. 6L). Knockdown and Inhibition of DHODH increased the CoQ/CoQH2 ratio, disrupting this balance (Supplementary Fig. S8H). Supplementation with mitoQ (mitochondria-targeted CoQ analogs) and mitoQH2 (mitochondria-targeted CoQH2 analogs) partially rescued cells from ferroptosis (Fig. 6M), by contrast, mitoQH2, but not mitoQ, substantially protected sh-DHODH cells against ferroptosis (Fig. 6N). These results suggest that DHODH is required for reducing mitoQ to mitoQH2 to suppress ferroptosis in TCMK cells. In summary, DHODH expression is suppressed during AKI, and DHODH acts as a critical protective factor in the inner mitochondrial membrane, particularly under conditions of reduced GPX4 expression.
RSDR and hnRNPK Co-regulate DHODH to Modulate Ferroptosis in AKI
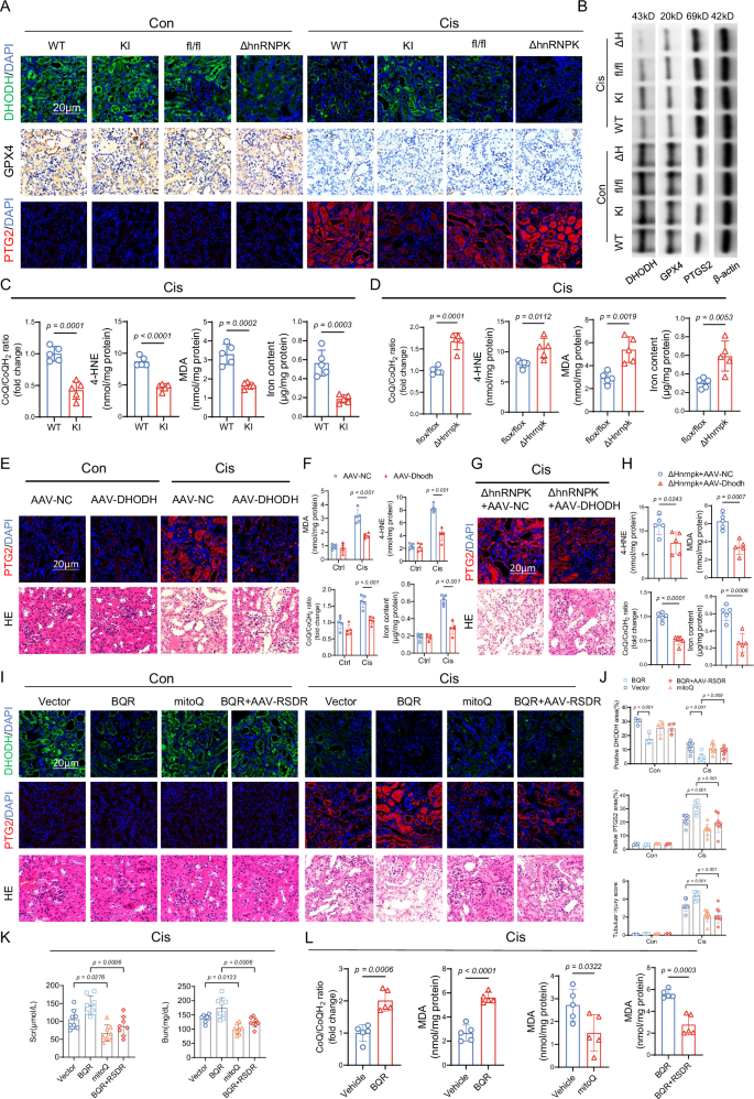
To further clarify the relationship between RSDR and ferroptosis in AKI, we examined the expression of 4-HNE in KI mice. The results showed that the renal expression level of 4-HNE was decreased in KI mice (Supplementary Fig. S2E, F). The expression levels of DHODH, GPX4, and the ferroptosis marker PTGS2 were analyzed in RSDR overexpression mice (KI) and hnRNPK knockout mice (ΔhnRNPK). Following intraperitoneal cisplatin administration, DHODH and GPX4 expression levels were significantly reduced, whereas PTGS2 expression was markedly elevated, consistent with ferroptosis activation. In KI mice, DHODH expression was restored, GPX4 levels remained suppressed, and PTGS2 expression decreased, indicating attenuation of ferroptosis. In contrast, hnRNPK knockout mice exhibited further reductions in DHODH expression, no significant changes in GPX4 levels, and heightened PTGS2 expression (Fig. 7A, B). Biochemical analyses supported these results, with KI mice showing reduced levels of 4-HNE, MDA, and ferrous ions, alongside a lower CoQ/CoQH2 ratio (Fig. 7C). Conversely, hnRNPK knockout mice displayed elevated levels of 4-HNE, increased MDA and ferrous ion content, and a higher CoQ/CoQH2 ratio (Fig. 7D). These results demonstrate that RSDR and hnRNPK regulate ferroptosis by modulating DHODH expression.
A Representative GPX (IHC), PTGS2 and DHODH (IF) staining in kidney tissues from different mouse models following Cis treatment (n = 5 per group). B Representative western blots of DHODH, GPX4 and PTGS2 in kidney tissues from different mouse models following Cis treatment (n = 5 per group). C, D Quantification of renal CoQ/CoQH₂ ratio, 4-HNE, MDA, and iron content in different mouse models following cisplatin treatment (n = 5 per group). E Representative H&E and PTGS2 (IF) staining in kidney tissues from different experimental groups with or without DHODH overexpression and cisplatin treatment (n = 5 per group). F Quantification of renal CoQ/CoQH₂ ratio, 4-HNE, MDA, and iron content in kidney tissues from different experimental groups with or without DHODH overexpression and cisplatin treatment (n = 5 per group). G HE staining and IF images of PTGS2 in kidney tissues from AAV9-DHODH-treated ΔhnRNPK mice (n = 5 per group). H Assessment of kidney injury and ferroptosis markers in ΔhnRNPK mice treated with AAV9-DHODH (n = 5 per group). I, J Representative HE staining, IF images and quantitative analysis of PTGS2 and DHODH with or without BQR and mitoQ (Con:n = 4,Cis:n = 8). K Measurement of Scr and Bun levels (Con:n = 4,Cis:n = 8). L Evaluation of MDA levels, 4-HNE, and CoQ/CoQH2 ratios in kidney tissues from KI and ΔhnRNPK mice (n = 5 per group). Data are presented as mean ± SD (C–L). Two-tailed Student’s unpaired t test analysis (C, D, H, and L). Two-way ANOVA followed by Tukey’s post-test (F and J). One-way ANOVA followed by Tukey’s post-test (K). Source data are provided as a Source Data file.
To evaluate whether exogenous DHODH could mitigate ferroptosis in vivo, an AAV9-DHODH vector was constructed for targeted overexpression. Administration of AAV9-DHODH partially inhibited ferroptosis and ameliorated renal injury by reducing MDA levels and restoring the CoQ/CoQH2 ratio (Fig. 7E, F). Targeted kidney-specific overexpression of DHODH in hnRNPK knockout mice partially rescued renal injury and ferroptosis (Fig. 7G, H). These results highlight DHODH as a critical downstream effector of hnRNPK, mediating protection against ferroptosis during AKI. To further explore the metabolic role of DHODH, mice were pretreated with mitoQ, a mitochondria-targeted antioxidant, has been demonstrated to exert effects in renal mitochondria27 or BQR, a DHODH inhibitor. RSDR overexpression partially mitigated ferroptosis and renal damage in the presence of BQR. Pretreatment with mitoQ before AKI induction mitigated ferroptosis and ameliorated renal injury (Fig. 7I, L). To rule out the off-target effects of BQR, we employed two alternative DHODH inhibitors—BAY2402234 and vidofludimus—for validation. In vitro experiments demonstrated that under cisplatin stimulation, treatment with these inhibitors significantly enhanced the ferroptosis phenotype and reduced cell viability (Supplementary Fig. S9A, B).
To further elucidate the relationship between RSDR-mediated apoptosis and ferroptosis in AKI, we employed the apoptosis inhibitor Z-VAD-FMK and the ferroptosis inhibitor Fer-1 in vitro. Under cisplatin stimulation, both Z-VAD-FMK and Fer-1 significantly enhanced cell survival (Supplementary Fig. S10A). Under Fer-1 treatment, overexpression of RSDR did not yield any additional improvement in cell survival. In contrast, when apoptosis was inhibited by Z-VAD-FMK, overexpression of RSDR led to a significant enhancement in cell survival. (Supplementary Fig. S10B). These results suggest that although RSDR can attenuate apoptosis, its protective role in AKI is primarily mediated through the inhibition of ferroptosis. And to further explore whether RSDR is involved in other forms of cell death in AKI, we examined key markers of necroptosis and pyroptosis in cisplatin-induced AKI. Our data revealed that cisplatin significantly upregulated both necroptotic (p-RIPK3, p-MLKL) and pyroptotic (GSDMD) markers. However, RSDR overexpression did not alter the expression of these proteins, suggesting that its renoprotective effects are likely independent of the necroptosis or pyroptosis pathways (Supplementary Fig. S10C, D).
RSDR Expression is decreased in the urine of clinical patients with AKI, showing high sensitivity and specificity
In vivo experiments showed that, 6 h after cisplatin injection, RSDR levels in the kidneys significantly decreased, with a more pronounced decrease at 12 h, while renal function significantly declined at both 6 h and 12 h (Supplementary Fig. S10E). To validate its clinical relevance, urine samples from 69 patients with AKI and 84 non-AKI controls were analyzed. Clinical information is summarized in Supplementary Table S1, 2. As anticipated, patients with AKI exhibited significantly elevated Scr, Bun levels and reduced glomerular filtration rates compared to non-AKI controls (Fig. 8A). RT-qPCR analysis revealed markedly lower urine RSDR levels in patients with AKI relative to controls (Fig. 8B). Correlation analysis demonstrated a significant negative association between urine RSDR levels and kidney function metrics in patients with AKI, whereas no such correlation was observed in the non-AKI cohort (Fig. 8C, D). Considering that the r-value was relatively low and that factors potentially affecting metabolism were present in the patients we collected, we performed stratified analysis on AKI patients, specifically focusing on those without hypertension or diabetes. The results revealed an increase in the r-value, with a better correlation observed (Supplementary Fig. S11A). The diagnostic performance of urine RSDR was assessed using receiver operating characteristic (ROC) curve analysis, where a larger area under the curve (AUC) indicates higher diagnostic accuracy28. The AUC was calculated to be 0.7452, indicating robust diagnostic accuracy for detecting AKI. The Youden index (J), defined as [sensitivity + specificity − 1], was employed to determine the optimal diagnostic cutoff for urine RSDR (Fig. 8E)29. Using this cutoff, the sensitivity and specificity of urine RSDR for AKI detection were calculated as 72.46% and 72.62%, respectively (Fig. 8F). To further validate the robustness of our findings, we rigorously evaluated multiple machine learning models, including LightGBM, logistic regression, SVM, Random Forest, and XGBoost. The optimal predictive model was selected based on its performance on the internal validation set. Among these, the logistic regression model demonstrated superior performance, achieving the highest AUC of 0.864 in the validation cohort. In comparison, the AUCs of XGBoost, Random Forest, LightGBM, and SVM were 0.850, 0.833, 0.780, and 0.806, respectively. Although XGBoost performed reasonably well, potential overfitting was observed, which may be attributed to the limited sample size of the current cohort, as illustrated in Supplementary Fig. S11B, C. We subsequently employed the SHAP algorithm to interpret feature importance in the logistic regression model. A higher mean absolute Shapley value indicates a greater contribution to the model’s predictions. Notably, RSDR ranked second in feature importance, following only BUN (Supplementary Fig. S11D, E). Together, these findings indicate that urinary RSDR may reflect early kidney injury and could be further explored for its diagnostic value in AKI.
A Comparison of Scr, Bun, and glomerular filtration rates (eGFR) in patients with AKI and non-AKI controls (AKI: n = 69, Non-AKI: n = 84). B Comparison of RSDR expression in patients with AKI compared to non-AKI controls (AKI: n = 69, Non-AKI: n = 84) (data were presented in a logarithmic scale). C, D Correlation analysis demonstrating a relationship between urine RSDR levels and kidney function markers in AKI and non-AKI patient groups (AKI: n = 69, Non-AKI: n = 84). E Receiver operating characteristic (ROC) curve analysis for urine RSDR in AKI detection. Data are presented as mean ± SD (A, B). Two-tailed Student’s unpaired t test analysis (A, B). Pearson’s correlation coefficient r with two-tailed p-value(C, D). ROC curve analysis with area under the curve (AUC) values (E, F). Source data are provided as a Source Data file.
Discussion
AKI is a critical renal disorder characterized by a rapid decline in kidney function, significantly increasing mortality among critically ill patients30,31. Early and specific diagnosis is essential for guiding treatment decisions and improving patient outcomes. However, current clinical indicators, including urine output and serum creatinine, are heavily influenced by various factors and conditions, limiting their specificity and reflecting primarily the severity of AKI rather than enabling early detection32.
RSDR exhibited pronounced expression in renal tubular epithelial cells, the primary targets of AKI-induced damage, and displayed significant tissue specificity, with markedly higher expression in the kidney compared to other tissues under physiological conditions. This localization suggests a pivotal role in renal physiology and pathology. Nuclear-localized lncRNAs are known to interact with transcription factors to form RNA-protein complexes, modulating downstream gene expression at both transcriptional and post-transcriptional levels33. For example, XIST recruits polycomb repressive complex 2 (PRC2) via the RepA cofactor, mediating X chromosome inactivation and epigenetic silencing34, while AIRN targets chromatin domains to regulate histone modifications and transcriptional repression35.
Potential RBPs interacting with RSDR were screened, leading to the identification of hnRNPK as a direct binding partner. HnRNPK, a multifunctional RBP characterized by its three KH domains, is implicated in diverse cellular processes, including transcriptional regulation, RNA splicing, translation, and chromatin remodeling16,36. However, its functional role in the pathophysiology of AKI has yet to be elucidated. Mechanistic studies demonstrated that RSDR binds specifically to the KH3 domain of hnRNPK, forming an RNA-protein complex that restricts hnRNPK nuclear export, thereby enabling their joint nuclear functions. Nucleocytoplasmic transport of proteins is commonly regulated by post-translational modifications (PTMs), which influence their interactions with nuclear transport receptors37. HnRNPK shuttling, for example, is modulated by phosphorylation at residues including S116, S189, S216, S284, and S35338. Future studies will focus on whether RSDR regulates hnRNPK nucleocytoplasmic transport through specific PTMs, using proteomic approaches to identify these modifications and clarify their functional significance.
DHODH encodes dihydroorotate dehydrogenase (DHODH), an enzyme localized to the inner mitochondrial membrane that catalyzes the rate-limiting step in pyrimidine biosynthesis39. A recent study reported that DHODH and GPX4 constitute two critical ferroptosis defense mechanisms; dysfunction in either system increases dependence on the other, while simultaneous disruption of both leads to ferroptosis driven by mitochondrial lipid peroxidation22. The study further indicated that supplementation with DHODH substrates (dihydroorotate, DHO) or products (orotate, OA) modulates GPX4 inhibition-induced ferroptosis, highlighting DHODH’s pivotal role in ferroptosis regulation, independent of GPX4. Renal mitochondrial damage occurs early in sepsis and is associated with cellular injury caused by ROS generation40,41. Although most data on this topic derive from ischemia-reperfusion models of acute kidney injury (AKI), their applicability to sepsis models has not been fully explored. The mechanisms underlying mitochondrial ROS production during reperfusion remain incompletely understood. Recent evidence suggests that specific metabolic pathways, such as reverse electron transport through electron transport chain complex I, contribute to superoxide production42. In this study, we demonstrate that DHODH-mediated mitochondrial ferroptosis plays a critical role in multiple AKI models, further highlighting the pivotal role of mitochondria in AKI pathogenesis. In addition, DHODH-mediated ferritin deposition has been implicated in hypothermic myocardial protection in elderly donor transplant models43.
In our study, although initial animal investigations focused primarily on renal injury and function, a modest apoptotic phenotype was consistently observed. Subsequent multi-omics profiling and functional validation identified DHODH as a key target closely associated with mitochondrial lipid peroxidation and ferroptosis. Importantly, ferroptotic and apoptotic signaling appear to intersect at multiple regulatory nodes. For example, epigenetic repression via BRD4 inhibition has been shown to induce ferroptosis while concurrently enhancing apoptotic signaling44. GPX4 inactivation not only triggers ferroptosis but also sensitizes cells to apoptosis45, and erastin-mediated SLC7A11 inhibition increases ROS production that contributes to both ferroptotic and apoptotic pathways46. These findings collectively support the notion that the apoptotic phenotype observed in our early experiments may reflect secondary effects of ferroptotic stress or a coordinated engagement of cell death pathways. Indeed, it is increasingly recognized that various forms of regulated cell death—such as apoptosis, ferroptosis, necroptosis, and pyroptosis—rarely occur in isolation. Instead, they operate as a dynamic and interconnected network that responds to specific cellular contexts and stressors. Further studies dissecting the temporal and mechanistic hierarchy of these pathways in AKI may provide new insights into the complex decision-making process of cell fate under pathological stress.
The potential clinical relevance of RSDR in AKI was further explored. In vivo models demonstrated that RSDR downregulation preceded the rise in Scr levels, with its expression showing a negative correlation with urine creatinine. These findings suggest that RSDR may reflect early kidney injury. Compared to protein biomarkers, lncRNAs offer distinct advantages for clinical diagnostics, including high structural stability, resistance to enzymatic degradation, and tissue-specific expression47,48,49. Furthermore, PCR-based high-sensitivity detection techniques enable the quantification of trace amounts of circulating lncRNAs, supporting their feasibility for clinical application50.
Despite these promising findings, several limitations exist. Clinically, the majority of AKI cases in this study were sepsis-induced, whereas data from cisplatin and IR models were comparatively limited, potentially restricting the generalizability of the results. While RSDR showed preliminary discriminatory capacity in our cohort, further validation across multicenter and geographically diverse populations is required to evaluate its reproducibility and clinical significance. Second, although mechanistic studies implicate RSDR in ferroptosis regulation, its translational potential — whether as a therapeutic target or a companion diagnostic — remains speculative without prospective clinical trials. Thirdly, the interplay between RSDR and parallel cell death pathways (apoptosis and ferroptosis) in AKI pathophysiology remains unresolved, warranting systematic multi-omics interrogation. These limitations, however, do not diminish the biological significance of our findings but rather highlight critical directions for translational research.
In conclusion, this study integrates in vivo, in vitro, and human evidence to uncover a regulatory role for RSDR in the pathogenesis of AKI. Mechanistically, RSDR restricts the nuclear export of hnRNPK and facilitates the epigenetic co-regulation of DHODH transcription, thereby modulating ferroptosis (Fig. 9). These findings highlight the involvement of RSDR in linking mitochondrial lipid metabolism, ferroptotic signaling, and epigenetic regulation in renal injury. While early alterations in RSDR expression during AKI suggest potential clinical relevance, further studies are needed to evaluate its applicability across broader settings. Continued investigation into RSDR and its downstream pathways may provide new insights into AKI pathophysiology and inform future research directions.
Upon AKI stimulation, RSDR expression is downregulated. RSDR normally functions to restrict the nuclear export of hnRNPK, thereby facilitating its nuclear accumulation and promoting the transcription of DHODH. DHODH maintains mitochondrial redox homeostasis and suppresses lipid peroxidation. Loss of RSDR impairs this regulation, leading to DHODH reduction, enhanced mitochondrial lipid peroxidation, and ferroptosis. These changes contribute to tubular injury and AKI progression. Together, this pathway highlights a lncRNA–protein–mitochondrial axis that links epigenetic control and cell death regulation in renal pathophysiology.
Methods
Clinical specimen collection was approved by the Ethics Committee of Renmin Hospital of Wuhan University (approval number: WDRY2021-K039). Written informed consent was obtained from all participants, and all relevant ethical regulations for research involving human participants were followed.
All procedures involving animals were approved by the Laboratory Animal Welfare and Ethics Committee of Renmin Hospital of Wuhan University (approval number: WDRM-20200904), and were conducted in accordance with institutional guidelines and relevant national regulations.
Mouse
Male mice (22–25 g, 6–8 weeks old, n = 4–12 per group) were used for all experiments. Wild-type (WT) mice (C57BL/6 J background) were purchased from the Experimental Animal Center of Wuhan University. Hnrnpkf l/f l (f l/f l) mice (Cre-negative, S-CKO-18253, cyagen) and Ggt1-Cre mice (C001456, cyagen) were obtained from Cyagen Biosciences (Guangzhou) and bred to generate Ggt1-Cre Hnrnpk f l/f l (ΔHnrnpk) mice. Genotyping was performed via PCR analysis on DNA extracted from tail snips. RSDR knockin (KI) mice were generated by co-injecting gRNA targeting the mouse ROSA26 gene, a donor vector containing the “CAG promoter-loxP-PGK-Neo-6*SV40 pA-loxP-lncRNA (XLOC_032768)-rBG pA” cassette, and Cas9 mRNA into fertilized mouse eggs to produce targeted conditional knockin offspring. Genotyping was also performed using DNA extracted from tail snips. All animals were housed in a controlled environment maintained at 20–22 °C with a 12 h light-dark cycle and had free access to food and water.
Induction of AKI and drug administration
Three different methods were employed to establish mouse models of AKI. In the cisplatin-induced model, cisplatin (479306; sigma) was administered to male mice via a single intraperitoneal injection of 30 mg/kg to induce kidney injury. Control mice received an equal volume of saline injection. For the sepsis-induced AKI model, cecal ligation and puncture (CLP) surgery was performed. Male mice were anesthetized with pentobarbital (60 mg/kg), and the cecum was exposed via a midline incision. The cecum was ligated 1 cm from the blind end, and a single puncture was made between the ligation and the tip of the cecum, extruding a small amount of fecal material to simulate natural infection. Sham-operated mice underwent the same surgical procedure without CLP, serving as a control group. Following surgery, all mice received 1 ml of prewarmed saline and were placed in individual cages on a heating pad. In the ischemia-reperfusion injury (IRI) model, bilateral renal pedicles were clamped for 45 min under anesthesia, followed by reperfusion. Control mice in the IRI model underwent the same procedure without clamping, defined as the sham-operated group. Considering ethical issues, the number of mice was minimized, and in some sham-operated groups, only laparotomy was performed to serve as a common control for both IR and CLP. Kidneys were harvested 24 h (CLP) or 48 h (IRI and Cis) post-procedure for histological evaluation and biochemical analysis of blood and tissues to assess the extent and mechanisms of kidney injury. Mice were maintained in a specific-pathogen-free, temperature-controlled (22 ± 1 °C) animal facility. Some mice were randomly assigned to receive vehicle, MitoQ, or Brequinar (BQR) treatment. Based on previous studies, MitoQ (5 mg/kg), Brequinar (30 mg/kg) and Fer-1 (5 mg/kg) was administered via i.p. injection prior to AKI induction22,51,52. These experimental protocols adhered to ethical standards and ensured data reliability and reproducibility.
Cell culture
Mouse Kidney Tubular Epithelial Cells (TCMK-1 cells) were purchased from the Shanghai Jinyuan Biotechnology Co., Ltd (from ATCC) and cultured in DMEM medium supplemented with 10% FBS and 1% antibiotics (penicillin and streptomycin) in a 37 °C incubator with 5% CO₂. TCMK-1 cells were exposed to 50 µg/ml lipopolysaccharide (LPS) or 20 µM cisplatin for 6–48 h to establish in vitro models of AKI; for hypoxic groups, the cells were cultured in hypoxia condition (5% CO2, 1% O2, and 94% N2) for 24 h followed by 6 h or 12 h of reoxygenation. TCMK cells were treated with MitoQ (10 μM, MCE, HY-100116A) or its reduced form MitoQH₂ (10 μM, MCE, HY-124410) following previously established protocols22. For epigenetic inhibition, cells were exposed to A-485 (0–20 μM, Selleck, S8740) and MM-102 (0–100 μM, Selleck, S7265) for short durations (0–6 h) based on prior experimental optimization53,54. After treatment, the cells were used for further analysis. HnRNPK siRNA (RIBOBIO, China) was transfected into podocytes using Lipofectamine 2000 (Invitrogen, USA), according to the manufacturer’s protocol. Sequences of oligonucleotides targeting hnRNPK are 1: CAACCTTATGATCCCAACT; 2: GAGATCTAATGGCTTATGA;3: GATCTTGGCGGACCTATTA. ShRNA plasmids targeting RSDR and DHODH were constructed using the pGPU6/GFP/Neo vector (GenePharma, China). Plasmids were transfected into mouse renal tubular epithelial cells using Lipofectamine 2000 (Invitrogen, USA), following the manufacturer’s instructions. The shRNA oligonucleotide sequences are listed in Supplementary Table S3.
Quantitative PCR with reverse transcription (RT-qPCR)
Total RNA was extracted from renal tissue using TRIzol reagent (Invitrogen Life Technologies, CA, USA) according to the manufacturer’s protocol. Reverse transcription was performed using the Takara kit (Takara Biotechnology, Shiga, Japan) to synthesize cDNA. Quantitative PCR with reverse transcription (RT-qPCR) amplification was performed using the SYBR Green master mix (Yeasen, Shanghai, China). The relative gene expression levels were normalized to the expression of the GAPDH gene. The primers used are detailed in Supplementary Table S4.
ChIRP-seq
Cells were collected and fixed with 1% formaldehyde for 20 min, followed by quenching with glycine solution. After cell lysis, chromatin was fragmented by sonication to generate DNA fragments approximately 200–500 bp in length. Biotin-labeled probes, designed to specifically target the lncRNA, were incubated with the lysate to ensure selective binding. Streptavidin magnetic beads were then added to enrich chromatin complexes bound to the lncRNA. Following multiple cold washing steps, proteinase K treatment was applied to reverse cross-links and digest proteins, releasing DNA. The purified DNA was then used for high-throughput sequencing library construction, followed by sequencing to identify regions of interaction between the lncRNA and chromatin. The probes are in Supplementary Table S5.
ChIRP-MS
Cells were crosslinked with 1 % formaldehyde for 20 min and quenched with glycine. After lysis, chromatin was sonicated into moderate fragments. Biotin-labeled antisense DNA probes targeting multiple regions of RSDR were hybridized to lysates, and complexes were isolated with streptavidin magnetic beads. Following stringent washes, crosslinks were reversed and proteins released by proteinase K. Eluted proteins were trypsin-digested and desalted on C18 columns. Peptides were analyzed on an EASY-nLC™ (Thermo Fisher) coupled to a Thermo Scientific Orbitrap HFX. LC–MS/MS runs (positive-ion DDA) used a 30 min 5–35% acetonitrile gradient; MS1 and MS2 resolutions were 60,000 and 15,000 (at m/z 200) with HCD fragmentation. Raw files were processed in Proteome Discoverer v2.2. Spectra were searched against the Mus musculus UniProt database (1294139-Mus_musculus_Mouse.fasta; 92499 sequences) with the following settings: trypsin (≤ 2 missed cleavages), minimum peptide length 7 aa, carbamidomethyl Cys (fixed), Met oxidation (variable), precursor/fragment tolerances 10 ppm/0.02 Da. PSMs with ≥ 99 % confidence were retained; proteins with ≥ 1 unique peptide and FDR < 1 % at both peptide and protein levels (target–decoy) were accepted. Quantification used label-free precursor intensities; no statistical hypothesis testing was applied. Four biological samples were analyzed: two RSDR pulldown replicates using non-overlapping probes and two LacZ pulldown controls. Proteins reproducibly enriched in both RSDR samples and absent or minimal in controls were designated putative RSDR-associated proteins.
RNA-seq
Total RNA was extracted from cell samples using TRIzol reagent (Invitrogen Life Technologies, CA, USA) and further purified with RNA purification columns, followed by DNase treatment to remove potential DNA contamination. RNA purity and integrity were assessed using a NanoDrop spectrophotometer and an Agilent 2100 Bioanalyzer. RNA samples with RIN values ≥ 7 were used for library construction using the NEBNext Ultra RNA Library Prep Kit for Illumina (NEB, USA) according to the manufacturer’s protocol. The library construction process involved random fragmentation of RNA, first-strand cDNA synthesis, end repair, adapter ligation, and PCR enrichment. The final library was quantified and quality-checked using a Qubit fluorometer and an Agilent 2100 Bioanalyzer before high-throughput sequencing on the Illumina HiSeq platform. Raw sequencing data underwent quality control and were subsequently analyzed through bioinformatics pipelines for gene expression quantification, differential expression analysis, and functional annotation.
ChIP-qPCR and ChIRP-qPCR
ChIP-qPCR was performed using antibodies against hnRNPK (11426-1-AP, Proteintech), H3K4me3 (#9751, CST), and H3K27ac (#8173, CST) following the SimpleChIP protocol (Cell Signaling Technology). ChIRP-qPCR was conducted using biotin-labeled antisense probes targeting RSDR (as described above). Primers were designed to amplify the promoter region of DHODH corresponding to the ChIRP-seq–identified binding peak located at TSS − 359 to − 299. Primer sequences are listed in Supplementary Table S4.
LncRNA-Related bioinformatics analysis
A pipeline based on Cufflinks V2.2 software was developed to predict lncRNA expression. Detailed parameters and filtering thresholds followed the procedures described in previous studies. Multiple and single-exon (> 1000 nt) transcripts were selected for predicting the origins of lncRNAs. After prediction, human and mouse lncRNAs were obtained from the GENCODE database. Rhesus monkey lncRNAs were then compared to the corresponding human and mouse lncRNAs using Blastn software, with an E-value threshold of 1e-3, to annotate lncRNAs. DEG analysis functionality in the same software was used to analyze differentially expressed lncRNAs.
Online database analysis
RSDR’s structure and its predicted expression across different tissues were analyzed using AnnoLnc255. Single-cell RNA sequencing data were retrieved from the Humphreys Lab SingleCell database (https://humphreyslab.com/SingleCell/displaycharts.php) to evaluate the expression levels of DHODH and localization of hnRNPK in kidney samples17,20,21. Histone modification profiles at the DHODH promoter region were examined using the UCSC Genome Browser (https://genome.ucsc.edu/)56. In addition, hnRNPK Cut&Run sequencing data were obtained from the Gene Expression Omnibus (GEO) dataset GSE186411 to identify DNA-binding sites57,58. Data analysis was conducted in accordance with the standard protocols and guidelines provided by each respective database.
Fluorescence in situ hybridization (FISH)
For lncRNA localization, tissue or cell samples were fixed in 4% formaldehyde for 30 min, then sequentially dehydrated with 70%, 85%, and 100% ethanol for 5 min per step. Samples were treated with proteinase K for 15 min to improve probe accessibility and washed twice with 2x SSC buffer for 5 min. Hybridization with a specific probe for RSDR was conducted by pre-hybridizing at 73 °C for 10 min, followed by overnight incubation at 37 °C. Post-hybridization washes were performed using 0.1 × SSC at 60 °C for 15 min to remove non-specific binding, followed by a final rinse with 2 × SSC at room temperature for 5 min. Fluorescence microscopy was used for imaging and further analysis of the samples. The probe primers are listed in Supplementary Table S5.
CRISPR-Cas9-mediated gene knockout
Owing to the homozygous knockout-induced lethality and the gene’s haploinsufficiency59, heterozygous hnRNPK-knockout (KO) TCMK-1 cells were generated by Saiye Biotechnology (Suzhou, China). Briefly, sgRNAs targeting hnRNPK were designed, synthesized, and provided by Saiye Biotechnology. Ribonucleoprotein (RNP) complexes were formed by incubating Cas9 protein with the sgRNAs and electroporated into TCMK-1 cells using optimized parameters. Single-cell clones were selected and expanded. Clones with disruption of one hnRNPK allele were identified by PCR amplification and Sanger sequencing of the target region. All sgRNA sequences used in this study are listed in Supplementary Table S6.
Western blot (WB)
Proteins were extracted from renal tissues or cultured cells using RIPA buffer (Beyotime Institute of Biotechnology, Jiangsu, China) supplemented with 1% protease inhibitor and 1% phosphatase inhibitor. Protein concentrations were quantified using the BCA Protein Assay Kit (Thermo Fisher Scientific, MA, USA). Equal amounts of protein (30 µg per sample) were resolved by SDS-PAGE, followed by transfer onto PVDF membranes (Millipore, MA, USA). Membranes were blocked with 5% non-fat milk for 1 h at room temperature and incubated overnight at 4 °C with primary antibodies. The details of the antibodies used are listed in Supplementary Table S7. After three 10 min washes with TBST (0.1% Tween-20), the membranes were incubated for 1 h at room temperature with horseradish peroxidase-conjugated secondary antibodies (1:5000 dilution). Protein bands were visualized using an ECL detection system (Millipore, MA, USA), and their relative expression levels were normalized to β-actin for quantitative analysis.
RNA Pull-down and RNA immunoprecipitation (RIP)
Synthesized RNA was incubated with cell extracts containing the target protein hnRNPK. Streptavidin magnetic beads were used to capture biotin-labeled RNA and the associated protein complex. The beads were washed with a high-salt wash buffer to remove non-specifically bound proteins. Following this, SDS-PAGE was performed to separate the proteins from the beads, and the proteins were transferred to a PVDF membrane. The presence of hnRNPK was detected by western blotting using an anti-hnRNPK antibody. For RNA Immunoprecipitation (RIP), cells were lysed with RIPA buffer containing RNase and protease inhibitors to prepare cell lysates. The full-length RSDR was divided into several overlapping fragments(P1-P4), which were PCR-amplified and subcloned into pCDNA3.1 expression plasmid. These plasmids were transiently transfected into cells using Lipofectamine 2000. After 24–48 h, the cells were harvested for RIP. The cell lysates were centrifuged, and the supernatant was incubated overnight with an anti-hnRNPK antibody to form antibody-protein complexes. Protein A/G magnetic beads were then added to capture these complexes, and the mixture was incubated for 1-2 h. The beads were thoroughly washed with wash buffer to eliminate non-specifically bound material. The beads were subsequently treated with proteinase K to dissociate RNA, which was then purified through phenol-chloroform extraction and ethanol precipitation. Finally, the purified RNA was analyzed by RT- qPCR to verify the interaction between RSDR and the hnRNPK protein.
Renal function assessment
For renal function evaluation, whole blood samples were allowed to stand at room temperature for 2 h or be refrigerated at 4 °C overnight prior to centrifugation at 3000 × g for 15 min at 2–8 °C. The supernatant was collected immediately for analysis; alternatively, samples were aliquoted and stored at − 20 °C or − 80 °C, avoiding repeated freeze-thaw cycles. Thawed samples were centrifuged again before testing. Serum creatinine (Cr) and blood urea nitrogen (BUN) levels were measured using an automated biochemistry analyzer (Shenzhen Rayto Life Science Co., Ltd.), following the manufacturer’s protocols for the serum creatinine and BUN test kits (Catalog numbers K066 and K072a; Changchun Huili Biotech Co., Ltd.).
CoQ and CoQH₂ Analysis
Cultured cells (~ 3 × 10⁶) were washed twice with Ca²⁺/Mg²⁺-free PBS, pelleted, snap-frozen, and stored at − 80 °C. Frozen tissues (~ 20 mg) were processed in parallel. All samples were extracted on ice with 2-propanol containing 100 µM tert-butylhydroquinone (tBHQ) to minimize oxidation of CoQH₂. Tissues were additionally homogenized for 3 min at 40 Hz with zirconia beads. Extracts were centrifuged (15,000 × g, 4 °C, 5 min); the clear supernatants were injected directly. Chromatographic separation was performed on a Zorbax Eclipse C18 column (3.0 × 50 mm, 1.8 µm) using methanol / 2-propanol (binary gradient) at 35 °C. Eluates were analyzed with a triple-quadrupole mass spectrometer (positive-ion electrospray, MRM mode; Agilent platform)60. Two transitions were monitored for each analyte; instrument parameters and dynamic range were optimized according to vendor guidelines. Peak areas for CoQH₂ and CoQ were integrated automatically with MassHunter software. The CoQ/CoQH₂ peak area ratio was used to assess the redox state.
Immunohistochemistry (IHC)
For immunohistochemistry, sections of a 5 mm-thick mouse kidney were dewaxed, rehydrated, and antigen retrieved in EDTA buffer before incubation with 3% H2O2 for 10 min to quench endogenous peroxidases. Blocking was performed with 5% BSA for 45 min. The sections were then incubated overnight at 4 °C with primary antibodies. The details of the antibodies used are listed in Supplementary Table S7. The following day, sections were incubated with goat anti-rabbit IgG secondary antibody for 30 min, then stained with 3,3’-diaminobenzidine and counterstained with hematoxylin. After staining, the sections were dehydrated, cleared, and mounted for microscopic examination. Ten randomly selected fields from each section were evaluated and semi-quantitatively analyzed using ImageJ software (version 1.8.0).
Immunofluorescence (IF)
For immunofluorescence, TCMK-1 cells were fixed with 4% paraformaldehyde and permeabilized with 0.2% Triton X-100. They were then incubated overnight at 4 °C with primary antibodies. The details of the antibodies used are listed in Supplementary Table S7. After primary antibody incubation, the cells were stained with CY3- or Alexa Fluor-488-conjugated secondary antibodies (1:1000; Thermo Scientific, MA, USA). Nuclei were stained with 4′,6-diamidino-2-phenylindole (DAPI). Slides were mounted and examined under the same settings using a fluorescence microscope (Nikon).
Flow cytometry
Dead cells were identified using the Annexin V-FITC/PI Double Staining Kit (BD Biosciences, CA, USA). Cultured cells were harvested, washed twice with PBS, and resuspended in 1X binding buffer. A suspension containing 1 × 106 cells was stained with 5 µL Annexin V-FITC and 5 µL PI, followed by 15 min of incubation at room temperature in the dark. After adding 400 µL of 1X binding buffer, the samples were analyzed immediately via flow cytometry. Data were processed using FlowJo software (BD Biosciences, CA, USA), with gating strategies employed to distinguish live, early apoptotic, late apoptotic, and necrotic cells. Percentages of cells in each category were calculated based on FITC and PI fluorescence intensities and visualized graphically.
Luciferase reporter assay
A 500 bp region upstream of the DHODH transcription start site (TSS) was cloned into the pGL3-basic vector as the wild-type (WT) promoter. Within this region, a ChIRP-seq–defined binding peak (chr8:110334971–110335031) was identified, containing the following 61-bp sequence:
CGCAGGACTCACTCTCAGCTGTCTCCACGCCATGCTCCTTCTGCCATTAAGCCCGCCTCT. A mutant (MUT) construct was generated in which the 61-bp region was functionally disrupted. Reporter plasmid and corresponding plasmids were cotransfected intoTcmk-1 cells using Lipofectamine 3000 (Invitrogen Life Technologies). At 48 h after transfection, cells were analyzed using a Dual-Luciferase Reporter Assay System (Promega). Firefly luciferase activity was normalized to Renilla luciferase activity. The experiment was conducted three times, and the data are presented as the mean ± SEM.
Measurements of mitochondrial lipid peroxidation
Measurements of mitochondrial lipid peroxidationusing MitoPeDPP. LPs in the mitochondrial inner membrane were measured using MitoPeDPP, which is a fluorescence probe that specifically reacts with LP in the mitochondrial inner membrane (Dojindo). Cultured cells were incubated in the presence of 0.5 μM MitoPeDPP solution for 30 min at 37 °C. Following PBS washes, LPs in the mitochondrial inner membrane were fluorometrically observed using a fluorescence microscope (BZ-X800, Keyence).
Isolation of mitochondrial fractions
Isolation of mitochondrial fractions was performed using cultured TCMK-1, wherein the Mitochondria Isolation Kit (P507L, 101 Bio) for mitochondrial fractionation in accordance with the manufacturer’s instructions.
LncRNA Overexpression cell line construction
The target fragment of mmu-RSDR, including restriction sites, was excised from the plasmid via restriction enzyme digestion and subsequently cloned into a similarly digested overexpression vector. The ligation product was transformed into competent bacterial cells, and single colonies were cultured and sequenced to confirm the correct insertion, resulting in a successfully constructed overexpression vector. This vector, along with packaging plasmids, was co-transfected into 293 T cells for lentivirus production. After 10–12 h of transfection, an enhancement buffer was added, followed by medium replacement after an additional 8 h. The cells were cultured for 48 h, after which the supernatant containing lentiviral particles was collected and concentrated by ultrafiltration to obtain a high-titer lentiviral stock. This lentivirus was used to infect TMCK-1 cells, generating a stable cell line overexpressing RSDR. Viral infection efficiency and overexpression levels were validated by RT-qPCR.
Viral injection
Adeno-associated virus serotype 9 (AAV9) vectors encoding DHODH (AAV9-DHODH) were supplied by Saiye Biotechnology, while AAV9 vectors encoding the long non-coding RNA (AAV9-RSDR) were obtained from Jiman Biotechnologies. The target gene vectors (AAV9-DHODH or AAV9-RSDR) and the control vector (AAV9-vector) were injected into five predetermined sites within the renal cortex, following the manufacturer’s protocol. One month after injection, renal tissues were collected to evaluate the overexpression efficiency.
Isolation of primary mouse kidney cells
Methods were performed as described previously61. Specifically, fresh renal tissue was obtained, with the capsule and excess fat removed. The cortical portion was then cut into approximately 1 mm³ pieces and digested in a solution containing collagenase at 37 °C for about 30 min. Following digestion, the tissue was first filtered through a 100 μm sieve to remove large fragments, and then passed through a 70 μm sieve to separate the components: glomeruli were primarily retained on the sieve, while the filtrate was enriched with tubular tissue. Both fractions were washed with PBS prior to protein extraction, and subsequently analyzed by immunoblotting to assess the expression of the target protein.
Human patients and sample collection
This study included clinical specimens and data from 69 patients with acute kidney injury (AKI) and 84 non-AKI patients, all admitted to the Department of Urology at Renmin Hospital of Wuhan University. Urine samples were collected from each patient, and clinical data were retrieved from the Hospital Information System. The etiologies and clinical characteristics of AKI are detailed in Supplementary Table S1, 2 and the Source Data file. AKI was analyzed and staged according to the KDIGO criteria62. Urine specimens were centrifuged at 3000 rpm for 10 min, and urinary sediments obtained after discarding the supernatant. Relative RSDR expression was measured by reverse RT-qPCR in the urine sediment of non-AKI and AKI participants.
Machine learning
Five machine learning models—logistic regression (LR), support vector machine (SVM), random forest (RF), XGBoost, and LightGBM—were trained using four clinical features: BUN, SCR, RSDR, and eGFR. Model training and evaluation were conducted using 5-fold cross-validation. The area under the receiver operating characteristic curve (AUC) on the validation sets was used to compare model performance. The best-performing model was further analyzed using Shapley Additive Explanations (SHAP) to assess feature importance. Machine learning analyses were performed using Extreme Smart Analysis (https://www.xsmartanalysis.com/).
Statistical analysis
Statistical analyses were conducted using GraphPad Prism Version 10.1.2 (GraphPad Software, USA). Student’s t test (unpaired, two-tailed) was used to compare differences between two groups. One-way ANOVA followed by post hoc Tukey’s test was used to analyze differences between multiple groups with one variable. Two-way ANOVA followed by post hoc Tukey’s test was used to compare multiple groups with more than one variable. Receiver operating characteristic (ROC) analysis and Logistic Regression were applied to evaluate the efficiency (sensitivity and specificity) of diagnostic indicators. Pearson’s correlation analysis was performed to evaluate the strength of the relationship between two quantitative variables. All p-values were two-tailed, with values below 0.05 considered statistically significant. All experiments were performed at least thrice and data were represented as the mean ± SD. The sample sizes are provided in the figure legends.
Reporting summary
Further information on research design is available in the Nature Portfolio Reporting Summary linked to this article.
Data availability
All data supporting the findings of this study are available within the paper and its Supplementary Information. All DNA and RNA sequencing RAW data have been uploaded to the Sequence Read Archive (SRA) (PRJNA1237991). The ChIRP mass spectrometry proteomics data have been deposited to the ProteomeXchange Consortium via the iProX partner repository with the dataset identifier PXD062047. The Fig. 6B, C, Supplementary Fig. S4A data used in this study are available in the Interactive Kidney Transcriptomics database. Figure 1E and Supplementary Fig. S1C are based on predictions from the AnnoLnc2. Figure 5N was obtained from the UCSC Genome Browser. And hnRNPK Cut&Run sequencing data were obtained from the Gene Expression Omnibus (GEO) dataset GSE186411. Source data are provided in this paper.
References
Vijayan, A. Tackling AKI: prevention, timing of dialysis and follow-up. Nat. Rev. Nephrol. 17, 87–88 (2021).
Liu, K. D. et al. AKI!Now Initiative: Recommendations for awareness, recognition, and management of AKI. Clin. J. Am. Soc. Nephrol.15, 1838–1847 (2020).
Linkermann, A. et al. Regulated cell death in AKI. J. Am. Soc. Nephrol.25, 2689–2701 (2014).
Martin-Sanchez, D. et al. Ferroptosis, but not necroptosis, is important in nephrotoxic folic acid-induced AKI. J. Am. Soc. Nephrol.28, 218–229 (2017).
Deng, F., Sharma, I., Dai, Y., Yang, M. & Kanwar, Y. S. Myo-inositol oxygenase expression profile modulates pathogenic ferroptosis in the renal proximal tubule. J. Clin. Investig. 129, 5033–5049 (2019).
Zhang, Q. et al. PAFAH2 suppresses synchronized ferroptosis to ameliorate acute kidney injury. Nat. Chem. Biol. 20, 835–846 (2024).
Herman, A. B., Tsitsipatis, D. & Gorospe, M. Integrated lncRNA function upon genomic and epigenomic regulation. Mol. Cell 82, 2252–2266 (2022).
Nojima, T. & Proudfoot, N. J. Mechanisms of lncRNA biogenesis as revealed by nascent transcriptomics. Nat. Rev. Mol. Cell Biol. 23, 389–406 (2022).
Barczak, W. et al. Long non-coding RNA-derived peptides are immunogenic and drive a potent anti-tumour response. Nat. Commun. 14, 1078 (2023).
Zhang, X. et al. Klotho-derived peptide 1 inhibits cellular senescence in the fibrotic kidney by restoring Klotho expression via posttranscriptional regulation. Theranostics 14, 420–435 (2024).
Pan, J. et al. mmu-lncRNA 121686/hsa-lncRNA 520657 induced by METTL3 drive the progression of AKI by targeting miR-328-5p/HtrA3 signaling axis. Mol. Ther. J. Am. Soc. Gene Ther. 30, 3694–3713 (2022).
Zhou, X. et al. Novel lncRNA XLOC_032768 alleviates cisplatin-induced apoptosis and inflammatory response of renal tubular epithelial cells through TNF-α. Int. Immunopharmacol. 83, 106472 (2020).
Zhou, X., Li, Y., Wu, C., Yu, W. & Cheng, F. Novel lncRNA XLOC_032768 protects against renal tubular epithelial cells apoptosis in renal ischemia-reperfusion injury by regulating FNDC3B/TGF-β1. Ren. Fail. 42, 994–1003 (2020).
Kesner, J. S. et al. Noncoding translation mitigation. Nature 617, 395–402 (2023).
Bridges, M. C., Daulagala, A. C. & Kourtidis, A. LNCcation: lncRNA localization and function. J. Cell Biol. 220, https://doi.org/10.1083/jcb.202009045 (2021).
Wang, Z. et al. The emerging roles of hnRNPK. J. Cell. Physiol. 235, 1995–2008 (2020).
Wu, H., Kirita, Y., Donnelly, E. L. & Humphreys, B. D. Advantages of single-nucleus over single-cell RNA sequencing of adult kidney: Rare cell types and novel cell states revealed in fibrosis. J. Am. Soc. Nephrol.30, 23–32 (2019).
Mattick, J. S. et al. Long non-coding RNAs: definitions, functions, challenges and recommendations. Nat. Rev. Mol. Cell Biol. 24, 430–447 (2023).
Statello, L., Guo, C. J., Chen, L. L. & Huarte, M. Gene regulation by long non-coding RNAs and its biological functions. Nat. Rev. Mol. Cell Biol. 22, 96–118 (2021).
Wu, H. et al. Single-cell transcriptomics of a human kidney allograft biopsy specimen defines a diverse inflammatory response. J. Am. Soc. Nephrol. 29, 2069–2080 (2018).
Li, H., Dixon, E. E., Wu, H. & Humphreys, B. D. Comprehensive single-cell transcriptional profiling defines shared and unique epithelial injury responses during kidney fibrosis. Cell Metab. 34, 1977–1998 (2022).
Mao, C. et al. DHODH-mediated ferroptosis defence is a targetable vulnerability in cancer. Nature 593, 586–590 (2021).
Wang, Y. et al. ACSL4 deficiency confers protection against ferroptosis-mediated acute kidney injury. Redox Biol. 51, 102262 (2022).
Gong, S. et al. REST contributes to AKI-to-CKD transition through inducing ferroptosis in renal tubular epithelial cells. JCI Insight 8, https://doi.org/10.1172/jci.insight.166001 (2023).
Ni, L., Yuan, C. & Wu, X. Targeting ferroptosis in acute kidney injury. Cell Death Dis. 13, 182 (2022).
Liu, Y. et al. The diversified role of mitochondria in ferroptosis in cancer. Cell Death Dis. 14, 519 (2023).
Smith, R. A., Porteous, C. M., Gane, A. M. & Murphy, M. P. Delivery of bioactive molecules to mitochondria in vivo. Proc. Natl. Acad. Sci. USA 100, 5407–5412 (2003).
Liu, Z. et al. Discovery and validation of miR-452 as an effective biomarker for acute kidney injury in sepsis. Theranostics 10, 11963–11975 (2020).
Hughes, G. Youden’s index and the weight of evidence. Methods Inf. Med. 54, 198–199 (2015).
Dong, J. et al. Machine learning model for early prediction of acute kidney injury (AKI) in pediatric critical care. Crit. Care 25, 288 (2021).
Wu, C. et al. Predicting in-hospital outcomes of patients with acute kidney injury. Nat. Commun. 14, 3739 (2023).
Zarbock, A. et al. Designing acute kidney injury clinical trials. Nat. Rev. Nephrol. 20, 137–146 (2024).
Kopp, F. & Mendell, J. T. Functional classification and experimental dissection of long noncoding RNAs. Cell 172, 393–407 (2018).
Aguilar, R. et al. Targeting Xist with compounds that disrupt RNA structure and X inactivation. Nature 604, 160–166 (2022).
Marcho, C., Bevilacqua, A., Tremblay, K. D. & Mager, J. Tissue-specific regulation of Igf2r/Airn imprinting during gastrulation. Epigenetics Chromatin 8, 10 (2015).
Zhu, S., Wang, Z. & Xu, J. Connecting versatile lncRNAs with heterogeneous nuclear ribonucleoprotein K and pathogenic disorders. Trends Biochem. Sci. 44, 733–736 (2019).
Wing, C. E., Fung, H. Y. J. & Chook, Y. M. Karyopherin-mediated nucleocytoplasmic transport. Nat. Rev. Mol. Cell Biol. 23, 307–328 (2022).
Xu, Y. et al. Post-translational modification control of RNA-binding protein hnRNPK function. Open Biol. 9, 180239 (2019).
Amos, A., Amos, A., Wu, L. & Xia, H. The Warburg effect modulates DHODH role in ferroptosis: a review. Cell Commun. Signal. 21, 100 (2023).
Sun, J. et al. Mitochondria in sepsis-induced AKI. J. Am. Soc. Nephrol.30, 1151–1161 (2019).
Su, L., Zhang, J., Gomez, H., Kellum, J. A. & Peng, Z. Mitochondria ROS and mitophagy in acute kidney injury. Autophagy 19, 401–414 (2023).
Okoye, C. N., Koren, S. A. & Wojtovich, A. P. Mitochondrial complex I ROS production and redox signaling in hypoxia. Redox Biol. 67, 102926 (2023).
Zhu, Y. et al. Cirbp suppression compromises DHODH-mediated ferroptosis defense and attenuates hypothermic cardioprotection in an aged donor transplantation model. J. Clin. Investig. 134, e175645 (2024).
Sui, S. et al. Ferritinophagy is required for the induction of ferroptosis by the bromodomain protein BRD4 inhibitor (+)-JQ1 in cancer cells. Cell Death Dis. 10, 331 (2019).
Tang, D., Kang, R., Berghe, T. V., Vandenabeele, P. & Kroemer, G. The molecular machinery of regulated cell death. Cell Res. 29, 347–364 (2019).
Kain, H. S. et al. Liver stage malaria infection is controlled by host regulators of lipid peroxidation. Cell Death Differ. 27, 44–54 (2020).
Chen, Y., Zitello, E., Guo, R. & Deng, Y. The function of LncRNAs and their role in the prediction, diagnosis, and prognosis of lung cancer. Clin. Transl. Med. 11, e367 (2021).
Bhan, A., Soleimani, M. & Mandal, S. S. Long noncoding RNA and cancer: A new paradigm. Cancer Res. 77, 3965–3981 (2017).
Yao, Z. T. et al. New insights into the interplay between long non-coding RNAs and RNA-binding proteins in cancer. Cancer Commun.42, 117–140 (2022).
Wang, L. et al. Long noncoding RNA (lncRNA)-mediated competing endogenous RNA networks provide novel potential biomarkers and therapeutic targets for colorectal cancer. Int. J. Mol. Sci. 20, 5758 (2019).
Liang, N. N. et al. Mitochondrial dysfunction-evoked DHODH acetylation is involved in renal cell ferroptosis during cisplatin-induced acute kidney injury. Adv. Sci. 11, e2404753 (2024).
Chen, L. et al. RNA-Binding protein Lgals3, ferroptosis, and AKI. J. Am. Soc. Nephrol. 36, 1249–1263 (2025).
Zhang, C. et al. Histone methyltransferase MLL1 drives renal tubular cell apoptosis by p53-dependent repression of E-cadherin during cisplatin-induced acute kidney injury. Cell Death Dis. 13, 770 (2022).
Peng, J. et al. p300/CBP inhibitor A-485 alleviates acute liver injury by regulating macrophage activation and polarization. Theranostics 9, 8344–8361 (2019).
Ke, L., Yang, D. C., Wang, Y., Ding, Y. & Gao, G. AnnoLnc2: the one-stop portal to systematically annotate novel lncRNAs for human and mouse. Nucleic Acids Res. 48, W230–W238 (2020).
Perez, G. et al. The UCSC Genome Browser database: 2025 update. Nucleic Acids Res. 53, D1243–D1249 (2024).
Chen, Y. et al. Hnrnpk is essential for embryonic limb bud development as a transcription activator and a collaborator of insulator protein Ctcf. Cell Death Differ. 30, 2293–2308 (2023).
Barrett, T. et al. NCBI GEO: archive for functional genomics data sets-update. Nucleic Acids Res. 41, D991–D995 (2013).
Gallardo, M. et al. hnRNP K Is a haploinsufficient tumor suppressor that regulates proliferation and differentiation programs in hematologic malignancies. Cancer Cell 28, 486–499 (2015).
Deng, H. et al. Ubiquinol-mediated suppression of mitochondria-associated ferroptosis is a targetable function of lactate dehydrogenase B in cancer. Nat. Commun. 16, 2597 (2025).
Takemoto, M. et al. A new method for large scale isolation of kidney glomeruli from mice. Am. J. Pathol. 161, 799–805 (2002).
Section 2: AKI Definition. Kidney Int. Suppl. 2, 19–36 (2012).
Acknowledgements
This study was supported by a grant from the National Natural Science Foundation of China (82170775 to F.C., 82270802 to X.J.Z., and 82370765 to F.C.), the Open Project of Hubei Key Laboratory (2024KFZ011 for B.J.L.) and the Fundamental Research Funds for the Central Universities (2042023kf0022 for F.Y.L.). We sincerely thank Dr. Wang Yijun, and Dr. Yin Zhen for valuable assistance on machine learning. We thank Bullet Edits Limited for the linguistic editing and proofreading of the manuscript. And we thank Ruixing Biotechnology Co., Ltd (Wuhan) for the ChIRP-seq, ChIRP-MS and RNA-seq. We are grateful to Benjamin D. Humphreys, MD, PhD, for the Kidney Interactive Transcriptomics (KIT) resource and its contribution to kidney research.
Author information
Authors and Affiliations
Contributions
F.C. and X.J.Z. conceptualized and supervised this study. B.J.L., F.Y.L., and B.F.S. contributed to study design, conducted most experiments, and performed data analysis. S.T.H. engaged in statistical and bioinformatics analyses. Z.H.Y. and Y.S.S. were responsible for clinical sample and data collection. P.H.W. and Y.Q.X. provided technique supports. B.J.L. and W.M.Y. prepared the manuscript. All authors reviewed the manuscript and approved the final version of the manuscript for publication.
Corresponding authors
Ethics declarations
Competing interests
The authors declare no competing of interest.
Peer review
Peer review information
Nature Communications thanks Farhad Danesh, Chao Mao and the other anonymous reviewer for their contribution to the peer review of this work. A peer review file is available.
Additional information
Publisher’s note Springer Nature remains neutral with regard to jurisdictional claims in published maps and institutional affiliations.
Source data
Rights and permissions
Open Access This article is licensed under a Creative Commons Attribution-NonCommercial-NoDerivatives 4.0 International License, which permits any non-commercial use, sharing, distribution and reproduction in any medium or format, as long as you give appropriate credit to the original author(s) and the source, provide a link to the Creative Commons licence, and indicate if you modified the licensed material. You do not have permission under this licence to share adapted material derived from this article or parts of it. The images or other third party material in this article are included in the article’s Creative Commons licence, unless indicated otherwise in a credit line to the material. If material is not included in the article’s Creative Commons licence and your intended use is not permitted by statutory regulation or exceeds the permitted use, you will need to obtain permission directly from the copyright holder. To view a copy of this licence, visit http://creativecommons.org/licenses/by-nc-nd/4.0/.
About this article
Cite this article
Li, B., Lin, F., Song, B. et al. The long non-coding RNA RSDR protects against acute kidney injury in mice by interacting with hnRNPK to regulate DHODH-mediated ferroptosis. Nat Commun 16, 7483 (2025). https://doi.org/10.1038/s41467-025-62433-2
Received:
Accepted:
Published:
Version of record:
DOI: https://doi.org/10.1038/s41467-025-62433-2
This article is cited by
-
Uncovering a novel treatment strategy: sodium butyrate overcomes cisplatin resistance in the oral squamous cell carcinoma by inducing ferroptosis
Journal of Experimental & Clinical Cancer Research (2026)











