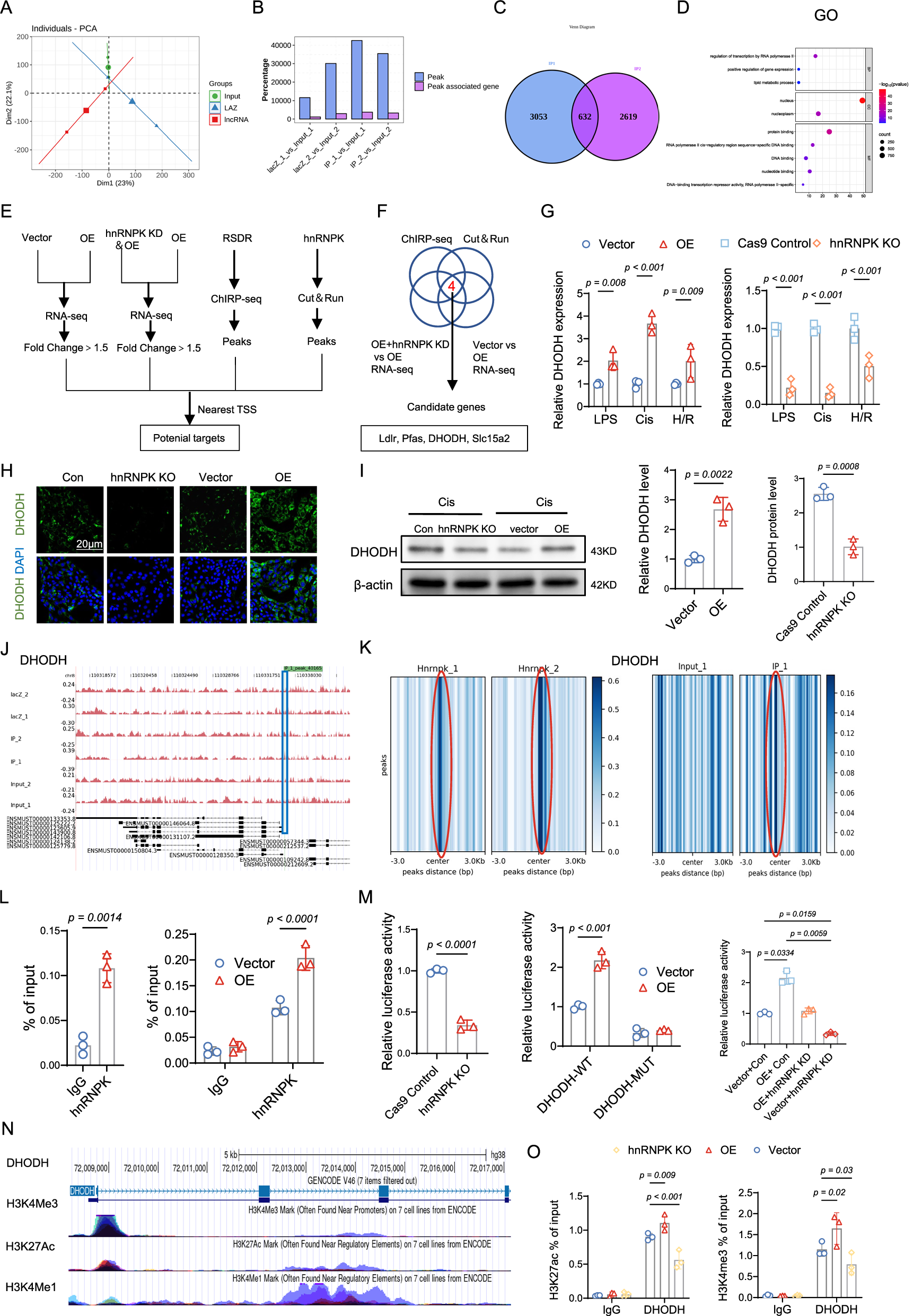
Fig. 5: RSDR and hnRNPK Co-regulate the Transcription of DHODH.

A, B Analyses following ChIRP-based identification of RSDR-associated chromatin regions. C Venn diagram illustrating 632 chromatin regions identified as interacting with RSDR. D GO enrichment analysis highlighting pathways related to DNA regulation and transcriptional processes within RSDR-bound chromatin regions. E Workflow outlining the screening of target genes using RNA-seq, ChIRP-seq, and hnRNPK CUT&RUN data. F Identification of four candidate genes co-regulated by RSDR and hnRNPK, based on the integration of RNA-seq and CUT&RUN datasets. G Relative DHODH mRNA expression in different groups under three injury conditions (n = 3 biologically independent experiments). H Representative immunofluorescence images of DHODH expression under different conditions (n = 3 biologically independent experiments). I Representative immunoblots and quantification of DHODH expression under different experimental conditions (n = 3 biologically independent experiments). J, K ChIRP-seq and CUT&RUN analyses indicating RSDR binding near the transcription start site (TSS) of DHODH and hnRNPK enrichment at its promoter region. L ChIP-qPCR analysis of hnRNPK occupancy at the DHODH promoter region (n = 3 biologically independent experiments). M Luciferase reporter assay evaluating the transcriptional activity of the DHODH promoter in response to RSDR and hnRNPK modulation (n = 3 biologically independent experiments). N Epigenomic landscape of the DHODH promoter. Genome browser image generated using the UCSC Genome Browser (https://genome.ucsc.edu), with epigenomic data from the ENCODE Consortium. O ChIP-qPCR analysis of histone modifications (H3K27ac and H3K4me3) at the DHODH promoter (n = 3 biologically independent experiments). Data are presented as mean ± SD (G–O). Two-way ANOVA followed by Tukey’s post-test (G, L, M and O). Two-tailed Student’s unpaired t test analysis (I, L, and M). One-way ANOVA followed by Tukey’s post-test (M). Source data are provided as a Source Data file.