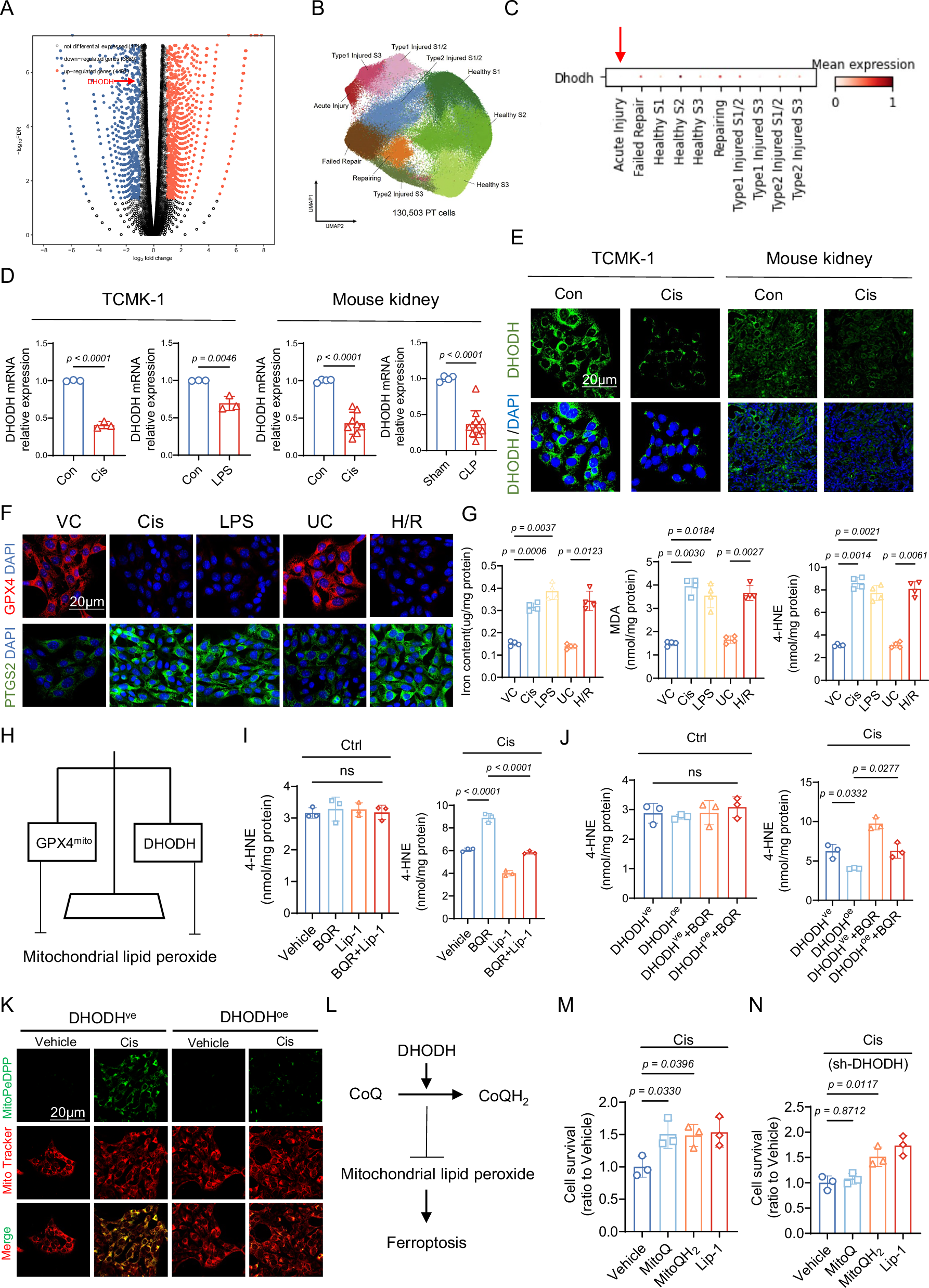
Fig. 6: DHODH Protects Renal Function in AKI by Inhibiting Ferroptosis.

A Volcano plot of transcriptome sequencing data highlighting the position of DHODH. B, C Single-cell sequencing data indicating decreased DHODH expression in renal tubular epithelial cells during AKI. Data shown were obtained from the Interactive Kidney Transcriptomics database (https://humphreyslab.com/SingleCell/). D Relative DHODH mRNA expression in vitro (n = 3 biologically independent experiments) and in vivo (Con: n = 4, Cis: n = 8, CLP: n = 12). E Representative IF images of DHODH in TCMK-1 (n = 3 biologically independent experiments). F Representative IF images of GPX4 and PTGS2 expression in TCMK-1 treated with LPS, cisplatin, and H/R (n = 3 biologically independent experiments). G Elevated levels of iron ions, MDA, and 4-HNE in TCMK-1 treated with LPS, cisplatin, and H/R (n = 4 biologically independent experiments). H Schematic depiction of DHODH-mediated mitochondrial protection, emphasizing its role in ferroptosis inhibition. I, J Quantification of 4-HNE levels of TCMK-1 under different experimental conditions (n = 3 biologically independent experiments). K MitoPeDPP assay was used to measure mitochondrial lipid peroxidation levels in the AKI model (n = 3 biologically independent experiments). L Diagram illustrating DHODH activity in the inner mitochondrial membrane, where it reduces CoQ to CoQH2, thereby contributing to the defense against mitochondrial lipid peroxidation. M, N Cell viability in sh-NC or sh-DHODH cells treated with Cis, following pretreatment with vehicle, MitoQ, MitoQH2, or Lip-1 (n = 3 biologically independent experiments). Data are presented as mean ± SD (D-N). Two-tailed Student’s unpaired t-test analysis (D). One-way ANOVA followed by Tukey’s post-test (G, I, J, M and N). Source data are provided as a Source Data file.