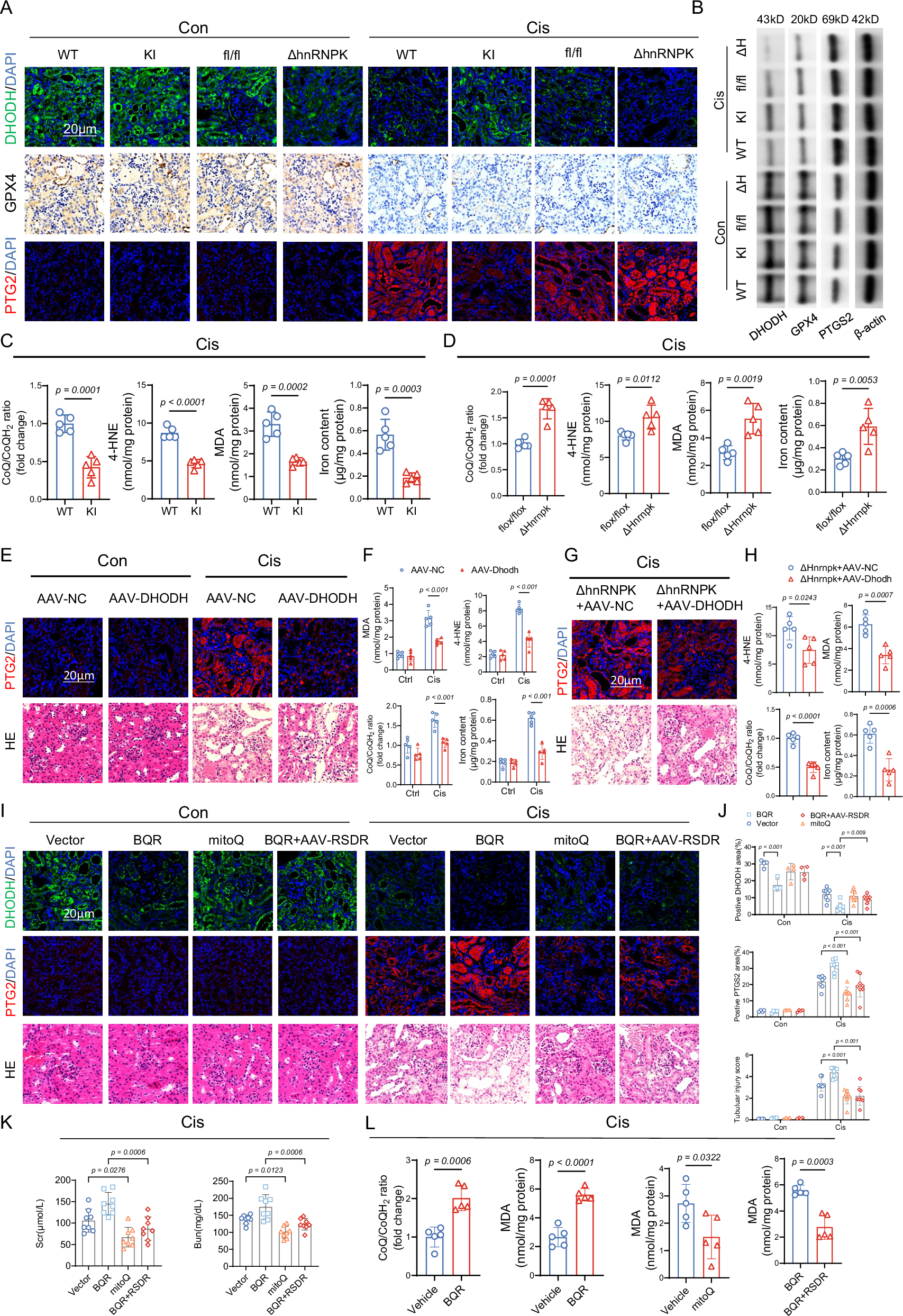
Fig. 7: RSDR and hnRNPK Co-regulate DHODH to Modulate Ferroptosis in AKI.

A Representative GPX (IHC), PTGS2 and DHODH (IF) staining in kidney tissues from different mouse models following Cis treatment (n = 5 per group). B Representative western blots of DHODH, GPX4 and PTGS2 in kidney tissues from different mouse models following Cis treatment (n = 5 per group). C, D Quantification of renal CoQ/CoQH₂ ratio, 4-HNE, MDA, and iron content in different mouse models following cisplatin treatment (n = 5 per group). E Representative H&E and PTGS2 (IF) staining in kidney tissues from different experimental groups with or without DHODH overexpression and cisplatin treatment (n = 5 per group). F Quantification of renal CoQ/CoQH₂ ratio, 4-HNE, MDA, and iron content in kidney tissues from different experimental groups with or without DHODH overexpression and cisplatin treatment (n = 5 per group). G HE staining and IF images of PTGS2 in kidney tissues from AAV9-DHODH-treated ΔhnRNPK mice (n = 5 per group). H Assessment of kidney injury and ferroptosis markers in ΔhnRNPK mice treated with AAV9-DHODH (n = 5 per group). I, J Representative HE staining, IF images and quantitative analysis of PTGS2 and DHODH with or without BQR and mitoQ (Con:n = 4,Cis:n = 8). K Measurement of Scr and Bun levels (Con:n = 4,Cis:n = 8). L Evaluation of MDA levels, 4-HNE, and CoQ/CoQH2 ratios in kidney tissues from KI and ΔhnRNPK mice (n = 5 per group). Data are presented as mean ± SD (C–L). Two-tailed Student’s unpaired t test analysis (C, D, H, and L). Two-way ANOVA followed by Tukey’s post-test (F and J). One-way ANOVA followed by Tukey’s post-test (K). Source data are provided as a Source Data file.