Fig. 7: Eliminating crosstalk with a three-dimensional OST.
From: A framework for complex signal processing via synthetic biological operational amplifiers

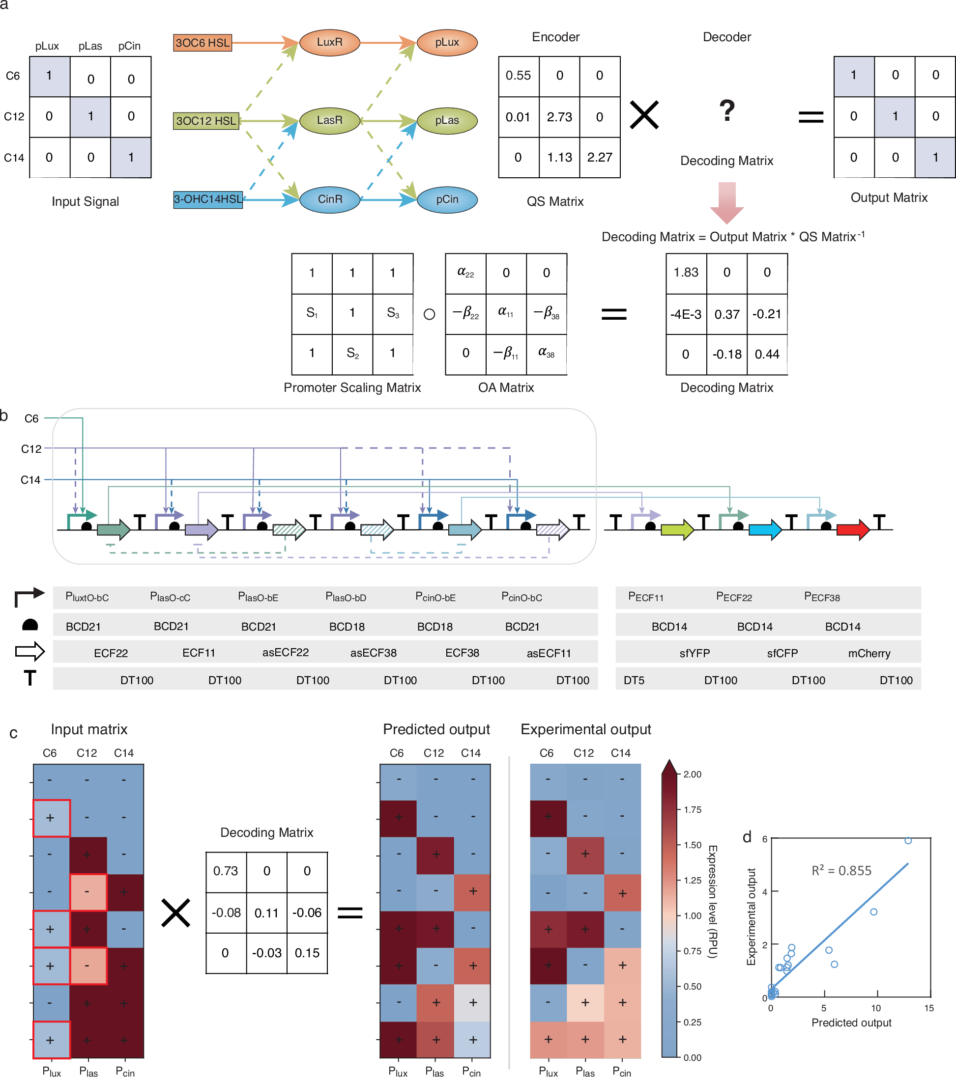
a Resolving crosstalk through signal decomposition and decoding in the QS system. The input signal matrix shows promoter responses to 3OC6-HSL, 3OC12-HSL, and 3OC14-HSL, with crosstalk arising from natural encoding by the QS system (QS matrix). Using the ideal orthogonal output matrix and Fig. 3b matrix operations, a decoding matrix was derived to resolve crosstalk. To address unattainable \(\alpha /\beta\) ratios, the decoding matrix was decomposed into a promoter scaling matrix and an OA coefficient matrix via the Hadamard product. b Design of the three-dimensional OST circuit. Based on Fig. 7a calculations, ECF22 is linked to Plux with S1-weighted Plas driving anti-ECF22, ECF11 to Plas with \({S}_{3}\)-weighted Pcin driving anti-ECF11, and ECF38 to Pcin with \({S}_{2}\)-weighted Plas driving anti-ECF38. Effective outputs of ECF22, ECF11, and ECF38 drive YFP, CFP, and mCherry, respectively. c Input, predicted, and experimental output signal matrices. Heatmaps compare input signals with crosstalk, predicted orthogonal outputs, and experimental results. Red boxes in the input heatmap highlight crosstalk regions—weak signals where strong responses are expected or unintended activation. Predicted and experimental results align closely, confirming that the decoding matrix resolved crosstalk and ensured intended responses. d Comparison of predicted and measured results. The scatter plot shows predicted values on the x-axis and experimental results on the y-axis, demonstrating a strong correlation (R² = 0.855). This confirms the OA circuit’s ability to resolve crosstalk and restore orthogonal signal patterns. The expression levels were measured in three independent biological replicates (n = 3). Source data are provided as a Source Data file.