Fig. 3: Condensin I/topo IIα-mediated lumps are resistant to protease treatment.
From: Functional interplay between condensin I and topoisomerase IIα in single-molecule DNA compaction

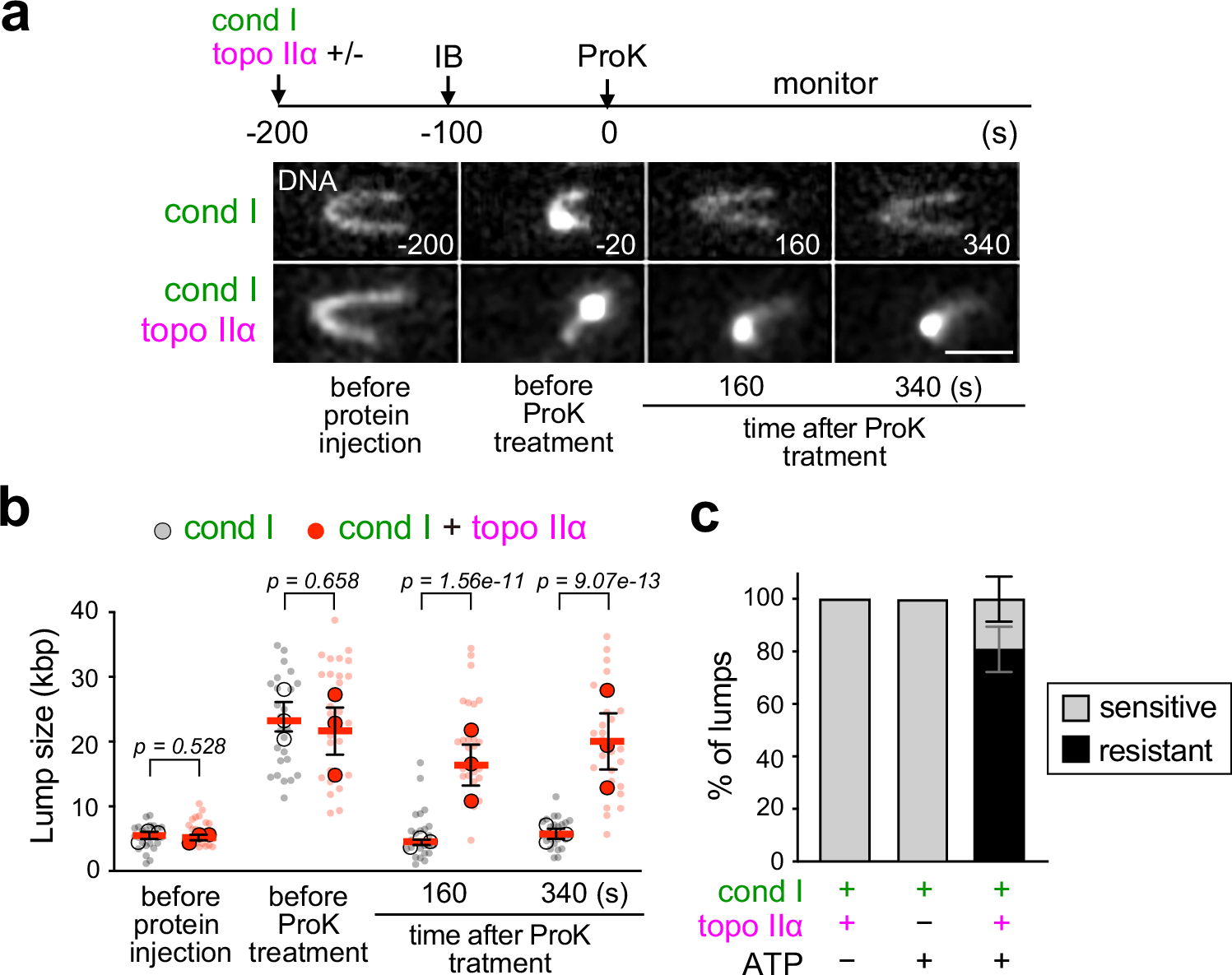
a Snapshots of the lumps formed by condensin I (cond I) alone or cond I and topo IIα before (−20 s) and after (160 s, 340 s) Proteinase K (ProK) treatment. Time 0 indicates the moment when the first injections of ProK. Cond I and topo IIα were injected simultaneously (−200 s), washed out with buffer (IB) (−100 s), and then ProK (0.5 mg/ml) was injected (0 s). b The size of the lumps formed in the experiment shown in (a). The translucent and solid points denote the individual lump and median of each trial, respectively. The bars represent the mean of the median ± SEM. Data were collected from 3 trials. c Frequency of protease-resistant and -sensitive lumps associated with single condensin I complexes in the presence or absence of ATP and topo IIα. Percentages of lumps per condition are plotted (black: protease-resistant, light gray: protease-sensitive, mean ± SEM). Data were collected from 3 trials. In all experiments in this figure, DNA was stained with SYTOX Orange. All p values are calculated by a two-tailed Mann–Whitney U test. Source data are provided as a Source Data file. Sample sizes are stated in the Source Data file.