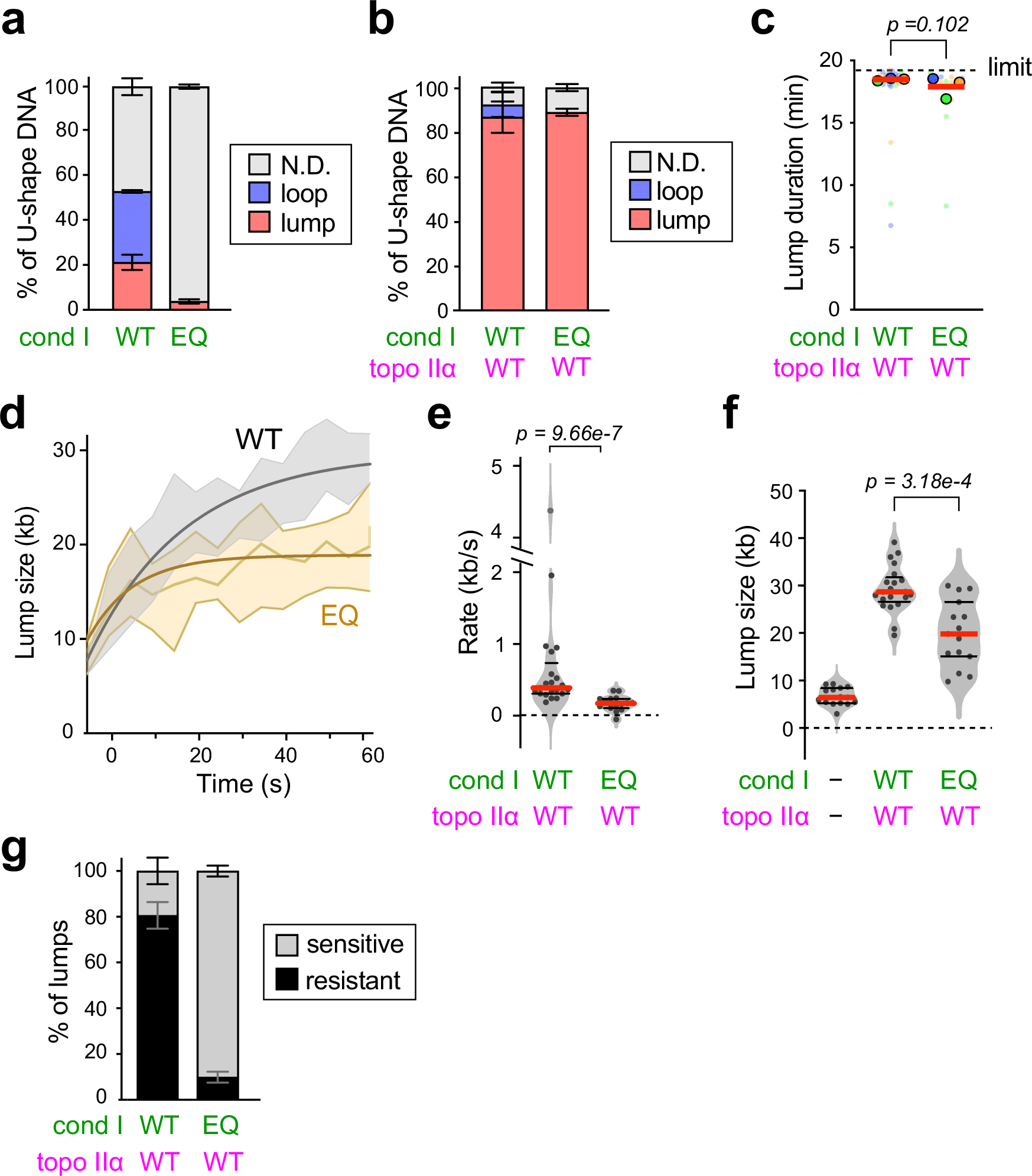
Fig. 6: ATP hydrolysis by condensin I strongly stimulates protease-resistant lump formation.
From: Functional interplay between condensin I and topoisomerase IIα in single-molecule DNA compaction

a Frequency of lumps and loops on U-shape DNA formed by condensin IWT (WT) or condensin IEQ (EQ). Percentages of DNAs per condition are plotted (red: lump, blue: loop, white: N.D., mean ± SEM). b Frequency of lumps and loops on U-shape DNA formed in the presence of topo IIαWT and either condensin IWT or condensin IEQ. Percentages of DNAs per condition are plotted (red: lump, blue: loop, white: N.D., mean ± SEM). c Stability of lumps formed by condensin IWT or condensin IEQ in the presence of topo IIαWT. The translucent and solid points denote the individual lump and median of each trial, respectively. The bars represent the mean of the median ± SEM. d Time trace of the size of a lump formed by condensin IWT or condensin IEQ in the presence of topo IIαWT. The line and shaded area denote the Exponential fits and interquartile ranges (black: condensin IWT and topo IIα, amber: condensin IEQ and topo IIα). Time 0 indicates the moment when condensin I bound to DNA. e Rate of lump formation in the presence of topo IIαWT and either condensin IWT or condensin IEQ. The bars denote the median and quartiles. f Size of lumps formed in the presence or absence of either condensin IWT or condensin IEQ and topo IIαWT. The bars denote the median and quartiles. g Frequency of protease-resistant and -sensitive lumps formed by condensin IWT or condensin IEQ in the presence of topo IIαWT. Percentages of lumps per condition are plotted (black: protease-resistant, light gray: protease-sensitive, (mean ± SEM). All data in this figure were collected from 3 trials. DNA was stained with SYTOX Orange. All pvalues are calculated by a two-tailed Mann–Whitney U test. Source data are provided as a Source Data file. Sample sizes are stated in the Source Data file.