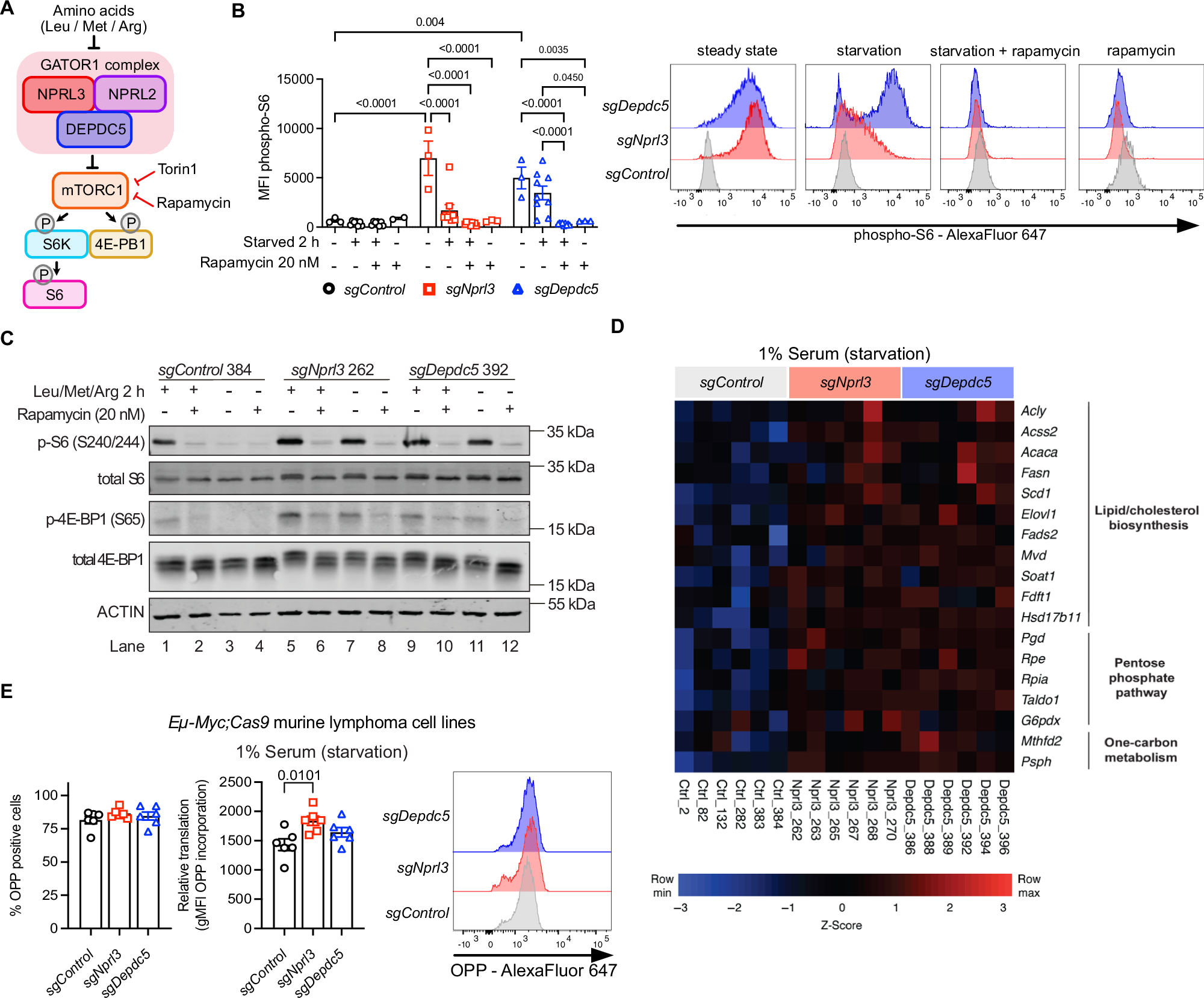
Fig. 4: GATOR1 deficient lymphomas display alterations in mTORC1 regulated metabolic pathways.

A Schematic of the GATOR1 complex that negatively regulates mTORC1 signaling in response to the availability of the amino acids leucine (Leu), methionine (Met) and arginine (Arg). mTORC1 can be directly inhibited by rapamycin or the mTORC1/mTORC2 inhibitor Torin1. B Phospho-S6 (activated S6) protein levels (presented as geometric mean fluorescence intensity = MFI) as measured by intracellular flow cytometry of sgControl, sgNprl3 and sgDepdc5 Eµ-Myc;Cas9 lymphoma cell lines cultured at steady state (medium replete with amino acids and serum) or 2 h starvation (medium deprived of all amino acids and serum), and with or without treatment with rapamycin (20 nM). Summary graph of phospho-S6 protein levels in n = 2 sgControl and 3 of each sgNprl3 or sgDepdc5 lymphoma cell lines across three replicate experiments. Data are presented as mean values ± SEM. Representative flow cytometry histograms shown, from one lymphoma cell line per genotype. Flow cytometry gating strategy represented in Supplementary Fig. S8C. Two-way ANOVA statistical test with Tukey’s multiple comparisons, significant P values displayed. C Western blot analysis of total S6, phospho-S6 (activated S6), total 4E-BP1 and phospho-4E-BP1 (inactivated 4E-BP1) proteins in sgControl, sgNprl3 and sgDepdc5 Eµ-Myc;Cas9 lymphoma cell lines at steady state or after 2 h deprivation of Leu, Met and Arg, with and without treatment with rapamycin (20 nM) for 2 h, n = 1. Probing for ACTIN served as a protein loading control. Protein sizes are indicated in kDa. Uncropped Western blot images are provided as Source Data. D Heatmap of expression of genes involved in mTORC1-regulated metabolic pathways, derived from RNA-Seq analysis of sgControl (n = 6), sgNprl3 (n = 6) and sgDepdc5 (n = 6) Eµ-Myc;Cas9 lymphoma cell lines after culture in medium containing 1% serum (i.e., starvation) for 24 h. Gene expression values are shown as Z-scores. E Relative protein translation was measured in negative control sgControl, sgDepdc5 and sgNprl3 Eµ-Myc;Cas9 lymphoma cell lines after growth for 24 h in starvation medium containing 1% serum by monitoring incorporation of O-propargyl-puromycin (OPP). Flow cytometry gating strategy represented in Supplementary Fig. S8D. n = 6 independent lymphoma cell lines per genotype, 1-2 technical replicates. Data are presented as mean value ± SEM. Ordinary one-way ANOVA statistical test was used for comparison, significant P values displayed. Source data are provided as a Source Data file.