Abstract
Identifying tumor suppressor genes is predicted to inform on the development of novel strategies for cancer therapy. To identify new lymphoma driving processes that cooperate with oncogenic MYC, which is abnormally highly expressed in ~70% of human cancers, we use a genome-wide CRISPR gene knockout screen in Eµ-Myc;Cas9 transgenic hematopoietic stem and progenitor cells in vivo. We discover that loss of any of the GATOR1 complex components - NPRL3, DEPDC5, NPRL2 - significantly accelerates c-MYC-driven lymphoma development in mice. MYC-driven lymphomas lacking GATOR1 display constitutive mTOR pathway activation and are highly sensitive to mTOR inhibitors, both in vitro and in vivo. These findings identify GATOR1 suppression of mTORC1 as a tumor suppressive mechanism in MYC-driven lymphomagenesis and suggest an avenue for therapeutic intervention in GATOR1-deficient lymphomas through mTOR inhibition.
Similar content being viewed by others
Introduction
Abnormally high expression of oncogenic MYC is observed in ~70% of human cancers, highlighting it as an attractive therapeutic target1. However, to date no MYC directed therapeutics have been successfully developed. Therapeutic targeting of MYC is challenging for many reasons, including its involvement in regulating many essential cellular processes, such as cell cycling, proliferation, differentiation, metabolism and cell death2. Therefore, understanding which processes are critical for MYC-driven oncogenesis might reveal downstream druggable cancer dependencies.
To identify genes that suppress MYC-driven cancer, we conducted an unbiased genome-wide CRISPR/Cas9 gene knockout screen in vivo. We employed the Eµ-Myc transgenic mouse model, a well-accepted pre-clinical model of Burkitt Lymphoma (BL). These transgenic mice were engineered such that murine c-Myc is constitutively expressed at high levels throughout B cell development under the control of the mouse Eµ enhancer. Consequently, this induces a partial differentiation block and increased proliferation of early B cell progenitors that amass as a pool of pre-leukemic cells3,4. These pre-leukemic cells are prone to undergoing apoptosis, and spontaneous acquisition of additional cooperating mutations enables malignant transformation into monoclonal surface Ig- pre-B or surface Ig+ B-cell lymphomas that disseminate to all hematopoietic organs with mice succumbing to disease with a median survival of ~110 days5.
While genome-wide CRISPR/Cas9 screening approaches are feasible in vitro using immortalized or other easily transducible cell lines, they do not accurately model the complexities of cancer initiation or metastasis, nor response to therapies, or interactions within the tumor microenvironment6,7. Previously, only few in vivo CRISPR/Cas9 screens have employed non-transformed cells to interrogate cancer initiation8,9,10. Moreover, most such in vivo screens exploring tumorigenesis were performed either with small focused sgRNA11,12 or siRNA13 libraries, thereby limiting the hit identification to known cellular signaling pathways. Other screens employed genome-wide targeting, but utilized transplantation of established cancer cell lines, which possess complex (and possibly confounding) genetic aberrations, rather than primary cells14,15,16,17,18.
Here, we conducted an unbiased genome-wide CRISPR/Cas9 knockout screen in primary cells in vivo to identify tumor suppressor genes whose loss cooperates with over-expression of MYC in driving lymphomagenesis. Primary Eµ-Myc;Cas9 double transgenic hematopoietic stem and progenitor cells (HSPCs) that were transduced with a genome-wide sgRNA library were transplanted into lethally irradiated recipient mice. The transplanted HSPCs can reconstitute all blood compartments while also being predisposed to developing lymphoma, whereby CRISPR/Cas9 deletion of a tumor suppressor gene would accelerate malignant transformation compared to lymphoma development without such an oncogenic lesion. Since lymphomas in the Eµ-Myc transgenic model are monoclonal5, our screen was designed to identify the most powerful tumor suppressor pathways as each manipulated Eµ-Myc transgenic HSPC deleted for one gene and transplanted into a recipient mouse will have to compete with thousands of other genetically manipulated Eµ-Myc transgenic HSPCs, resulting in the selection of the strongest hit in each recipient mouse.
Aberrations in regulators of the cell death pathway are well known to cooperate with over-expression of c-Myc in lymphomagenesis19,20,21,22,23,24,25,26. This was evident by the observation that deletion of the tumor suppressor gene p53 was the most frequent hit in our screen. However, several top hits in our screen were genes encoding negative regulators of the mTORC1 pathway, which coordinates cellular metabolism to support cell growth, survival and proliferation27. Two components of the mTORC1 inhibitory complex GATOR1 were top hits, and they were not previously described as suppressors of Myc-driven lymphomagenesis. We revealed the importance of this negative regulator of cell metabolism for tumor suppression, including in human B cell lymphoma through analysis of human cancer genome databases. Of note, we show that lymphomas driven by Myc over-expression and loss of GATOR1 are highly sensitive to single agent mTOR inhibitor treatment. This suggests a therapeutic strategy for Myc-driven lymphomas that has defects in GATOR1 function.
Results
Genome-wide in vivo CRISPR/Cas9 gene knockout screen identifies mTOR inhibitory pathway components as potent suppressors of MYC-driven lymphomagenesis
Previously our laboratory conducted an RNA interference (RNAi) screen where the shRNA library was focused on p53 regulated genes13. To identify previously unknown suppressors of Myc-driven lymphomagenesis beyond the p53 pathway, we performed an unbiased genome-wide CRISPR/Cas9 gene knockout screen in vivo. Specifically, fetal liver cells (FLCs), an abundant source of HSPCs with the capacity to reconstitute all hematopoietic cell types, from C57BL/6-Ly5.2 Eµ-Myc;Cas9 double transgenic day (E)13.5 mouse embryos were transduced ex vivo with a pooled whole-genome sgRNA library. The library contains 87,987 sgRNAs targeting 19,150 mouse protein coding genes (4-5 sgRNAs per gene)28. A transduction efficiency of 20-30% was achieved, as determined by flow cytometric analysis of the blue fluorescent protein (BFP) tag expression. This level of library transduction engenders a relatively low likelihood of co-transducing multiple sgRNAs into a single FLC. At 24 h post-transduction, the FLCs were transplanted intravenously into lethally irradiated (ablating the host hematopoietic compartment) congenic C57BL/6-Ly5.1 recipient mice (Fig. 1A). As a positive control, Eµ-Myc;Cas9 FLCs were transduced with a sgRNA targeting mouse p53 (sgp53), as loss of p53 is known to substantially accelerate MYC-driven lymphomagenesis29. As a negative control, Eµ-Myc;Cas9 FLCs were transduced with a sgRNA targeting the human BIM gene that has no predicted activity in the mouse genome (sgControl). Recipient mice transplanted with sgControl transduced FLCs developed lymphoma with a median latency of ~140 days post-transplantation, while recipients transplanted with sgp53 transduced FLCs exhibited significantly accelerated lymphoma development (median latency of ~25 days) (Fig. 1B), consistent with a previous report30. Notably, several mice transplanted with sgRNA library-transduced FLCs developed lymphoma considerably earlier (median latency ~74 days) than the mice transplanted with sgControl transduced FLCs (Fig. 1B). This indicates that these accelerated lymphomas contained sgRNAs that led to the deletion of genes involved in the suppression of Myc-driven lymphomagenesis. All recipients transplanted with Eµ-Myc;Cas9 FLCs, regardless of the sgRNA used for transduction or ethical endpoint, presented with sIg- pre-B lymphoma or sIg+ B cell lymphoma (Supplementary Fig. S1A–B), as expected in this model5.
A Schematic of the experimental strategy for performing in vivo genome-wide sgRNA screens to identify candidate tumor suppressors. Fetal liver cells (FLCs), a rich source of hematopoietic stem/progenitor cells (HSPCs), from E13.5 Eµ-Myc;Cas9 embryos (C57BL/6-Ly5.2 background) were transduced with lentiviruses containing sgRNAs targeting p53 (sgp53; positive control), a negative control sgRNA targeting human BIM (sgControl) or a whole-genome sgRNA library 28. The transduced FLCs were injected intravenously (i.v.) into lethally irradiated (2 × 5.5 Gy, 3 h apart) congenic recipient C57BL/6-Ly5.1 mice. Lymphoma bearing mice displayed enlarged spleen, lymph nodes and/or thymus. Genomic DNA was isolated from the spleen, comprising mostly of lymphoma cells but also containing non-transformed hematopoietic cells. The enriched sgRNAs were identified by NGS. Schematic created in BioRender. Potts, M. (https://BioRender.com/smdpt7f ). B Tumor-free survival of mice transplanted with Eµ-Myc;Cas9 FLCs that had been lentivirally transduced with the positive control sgRNA (sgp53), the negative control sgRNA (sgControl) or a whole-genome sgRNA library. The dotted line represents cut-off for lymphomas from the whole genome sgRNA library cohort that were arbitrarily deemed to be accelerated and therefore selected for further analysis. n represents total number of transplanted mice per sgRNA from 6 reconstitution cohorts. Median survival is indicated in brackets. Log-rank (Mantel-Cox) statistical test for survival curve comparison to sgControl. C Top 10 tumor suppressor genes identified as hits, determined by frequency of their sgRNAs detected in independent lymphomas from mice from the whole-genome sgRNA library cohort that showed accelerated lymphoma, with the corresponding sgRNAs found to be highly enriched ( > 50% of reads within a given lymphoma) by sequencing. Genes emboldened (five of the top 10) represent those encoding proteins with functions in the mTORC1 inhibitory pathway. Source data provided as Supplementary Data 1 and as Source Data File.
To identify the sgRNAs that caused accelerated lymphomagenesis, we conducted next generation sequencing (NGS) on genomic DNA (gDNA) extracted from the spleens of mice transplanted with sgRNA library-transduced FLCs that developed lymphoma prior to 75 days after reconstitution (arbitrary cut-off for accelerated lymphoma chosen; n = 59 from 113 transplanted mice) (Fig. 1B). Because Eµ-Myc lymphomas are monoclonal, we expected one sgRNA to be selected for and thus be dominant in each lymphoma sample by sequencing. However, analysis of gDNA from each whole spleen, which contains not only malignant lymphoma cells but also non-malignant hematopoietic cells (e.g., nucleated erythroid and myeloid cells) often revealed up to 4 dominant sgRNAs accounting for a large proportion of the sequencing counts (Supplementary Fig. S2 and Supplementary Data 1). This may be due to incidental co-transduction of more than one sgRNA into one HSPC that proceeded to transform into lymphoma. Alternatively, this may be due to relatively low lymphoma burden within the spleen with substantial presence of non-malignant hematopoietic cells that can also contain sgRNAs that had been transduced in the HSPCs that gave rise to these cells. Therefore, hits that may target candidate tumor suppressor genes were prioritized according to meeting one or more of the following criteria: (i) the sgRNA was the dominantly represented sgRNA within a lymphoma containing sample, (ii) a sgRNA for one gene was identified in more than one lymphoma sample and was amongst the three most dominantly represented sgRNAs, and (iii) more than one sgRNA for that gene was identified in multiple independent lymphoma samples (Fig. 1C, and Supplementary Fig. S2 and Fig. S3A). In addition, we observed low read counts of numerous sgRNAs collectively targeting more than 75% of all genes. These sgRNAs likely conferred no selection pressure and were present in the non-malignant hematopoietic cells within the spleen samples from the FLC transplanted recipient mice (Supplementary Fig. S2 and Fig. S3B–F). This provides an important internal control to demonstrate high-level sgRNA library representation in each reconstituted mouse. In fact, 809 ( ~ 4%) of genes for which no sgRNA was represented are considered essential genes according to DepMap and the TCGA, and therefore would not be expected to be represented in hematopoietic cells from the reconstituted mice31. Collectively, these data indicate comprehensive gene coverage of the genome-wide sgRNA library that is usually significantly reduced following transplantation into mice14.
Overall, 38 hits were identified from the 59 lymphoma samples sequenced. Some gene hits were identified in multiple lymphomas, either through repeated detection of the same sgRNA or multiple distinct sgRNAs targeting the same gene. Of note, some of these sgRNAs target known tumor suppressor genes. The most prominent hit was p53, with four of the five sgRNAs targeting p53 being the dominant sgRNA detected in 13 different lymphomas (Fig. 1C, Supplementary Fig. S2 and Fig. S3A). Notably, the screen also identified new candidate tumor suppressor genes, such as Tfap4, where two distinct sgRNAs were dominant in three lymphomas. This hit was validated and the function of TFAP4 was investigated in a separate study32. Pathway analysis of the top gene hits using the DAVID Bioinformatics tool revealed that five of the top gene hits - Nprl3, Depdc5, Tsc1, Tsc2 and Pdpk1- function in the mTOR signaling pathway33,34. Among these hits, Nprl3 (with two distinct sgRNAs dominant in three lymphomas) and Depdc5 (with one sgRNA dominant in one lymphoma) (Fig. 1C, and Supplementary Fig. S2 and Fig. S3A) were particularly interesting as they both encode essential components of the GATOR1 complex that negatively regulates mTORC1 in response to amino acid availability27. While one study identified loss of function mutations in the GATOR1 complex components in some solid malignancies35, GATOR1 has not previously been reported to suppress Myc-driven hematological malignancies. In contrast, the top hits Tuberous sclerosis complex 1 (Tsc1) and 2 (Tsc2), which also negatively regulate mTORC1, but in response to growth factor signaling, have previously been implicated in the suppression of Myc-driven lymphoma development27,36,37. These findings indicate that our unbiased in vivo CRISPR gene knockout screening approach successfully selected for the most potent suppressors of Myc-driven lymphoma development, identifying both known (e.g., p53) and unknown (e.g., Nprl3, Depdc5) tumor suppressor genes. We found that the mTOR inhibitory GATOR1 pathway plays a previously underappreciated critical role in Myc-driven lymphoma development as sgRNAs targeting genes encoding two components of this complex outcompeted sgRNAs against most other genes.
Loss of any GATOR1 complex component accelerates Myc-driven lymphoma development
The GATOR1 complex is composed of three subunits, NPRL3, DEPDC5, and NRPL2 (Fig. 2A), that are all required for its function38. While Nprl3 and Depdc5 were identified as hits in our screen, the third component Nprl2 was not a hit. Although sgRNAs targeting Nprl2 were represented in the screen, they were detected at very low abundance in the sequencing read counts from the lymphoma of one sgRNA library recipient mouse, in which p53 was the dominant hit. Hence loss of p53 was more strongly selected for than loss of Nprl2. However, since all three GATOR1 complex subunits are required for its function, we decided to evaluate the potential of each component to accelerate Myc-driven lymphomagenesis. To this end, two independent sgRNAs targeting each of Nprl3 (sgNprl3), Depdc5 (sgDepdc5) and Nprl2 (sgNprl2), were individually introduced into FLCs from Eµ-Myc;Cas9 E13.5 embryos that were then transplanted into lethally irradiated C57BL/6-Ly5.1 congenic recipient mice. Strikingly, all sgRNAs targeting Nprl3, Depdc5 or Nprl2 significantly accelerated c-MYC-driven lymphomagenesis to a similar extent as each other, and their impact was in fact comparable to that of sgRNAs targeting the potent tumor suppressor p53 (sgp53) (Fig. 2B–D). As expected in the Eµ-Myc transgenic mouse model5, all transplanted mice regardless of the sgRNA or time of lymphoma onset presented with enlarged hematopoietic tissues and elevated white blood cell counts at ethical endpoint (Supplementary Fig. S4A–C). Efficient deletion of Nprl3, Depdc5 or Nprl2 by CRISPR/Cas9 was confirmed by targeted gene sequencing of gDNA isolated from cell lines derived from these lymphomas (Fig. 2E, and Supplementary Data 2). These findings reveal that loss of any GATOR1 complex component is sufficient to abrogate its tumor suppressive function and thereby markedly accelerate MYC-driven lymphoma development.
A Schematic of the GATOR1 complex, consisting of three proteins, NPRL3, DEPDC5 (sgRNAs targeting their genes identified as hits in our genome-wide CRISPR screen), and NPRL2. The GATOR1 complex negatively regulates mTORC1 signaling in response to the availability of the amino acids leucine (Leu), methionine (Met) and arginine (Arg). B–D Tumor-free survival of mice transplanted with FLCs from Eµ-Myc;Cas9 E13.5 embryos that had been transduced with either the sgp53 (positive control), the negative control sgRNA (sgControl) or two independent sgRNAs each for targeting either Nprl3 (B) Depdc5 (C) or Nprl2 (D). n represents the number of transplanted mice per sgRNA across two transplanted mouse cohorts. Median survival is indicated in brackets. Two-sided log-rank (Mantel-Cox) test was used for comparison of mouse survival curves to sgControl. E, Proportions of frameshift, in frame InDels or wildtype (wt) sequence reads for the target gene of each sgRNA, analyzed by NGS. Each bar represents one lymphoma cell line derived from lymphomas of recipient mice that had been transplanted with sgNrpl3, sgDepdc5 or sgNprl2 Eµ-Myc;Cas9 FLCs (n = 3 cell lines per genotype). Source data provided as Supplementary Data 2. F Survival of human patients with diffuse large B cell lymphoma (DLBCL)39, a cancer driven by abnormally high c-MYC expression, stratified by GATOR1 mRNA expression, where the GATOR1-low (n = 103) strata is defined as expression of either the NPRL3, DEPDC5 or NPRL2 mRNA in the lowest quartile. The others were grouped into the GATOR1-high strata (n = 104). Two-sided log-rank Kaplan-Meier statistical test, P = 0.0021. Source data are provided as a Source Data file.
To examine if these findings are relevant to human cancer, we analyzed B cell lymphoma patient cohorts. Nine independent B cell lymphoma patient cohorts with gene expression profiles and clinical characteristics were analyzed, stratifying patients by the levels of GATOR1 component mRNA expression and MYC mRNA expression (Supplementary Table 1). In only one patient dataset of diffuse large B cell lymphoma (DLBCL) patient samples (Lenz et al.)39, we observed that GATOR1-low expression (defined as NPRL3, DEPDC5 or NPLR2 mRNA expression in the bottom 25%, n = 103 patients) is associated with significantly poorer survival of patients compared to those with GATOR1-high expression (n = 104 patients) (Fig. 2F). The rationale for this sample stratification is that GATOR1 function is impaired when it lacks any one of its three components. Within this same DLBCL cohort, significantly poorer survival of patients was also observed when patients were stratified into MYC-high expression (defined as MYC mRNA expression above the mean) and GATOR1-low expression compared to MYC-high and GATOR1-high stratified patients (Supplementary Table 1). While this is observed in one patient cohort, hinting that GATOR1 complex gene expression is associated with poorer B cell lymphoma patient outcomes, more analysis is required to strengthen this finding.
Loss of GATOR1 obviates the pressure for p53 mutation in Myc-driven lymphomagenesis
Given that deletion of GATOR1 components accelerates lymphomagenesis to a similar extent as p53 deletion and since Myc-lymphomas are prone to select for aberrations in the p53 pathway, we examined p53 mutational status and function in sgControl and GATOR1-deficient Eµ-Myc lymphomas. Consistent with previous reports that spontaneous mutations in p53 are selected for in ~30% of Eµ-Myc lymphomas20,23, we found that ~30% of sgControl lymphomas had acquired p53 pathway defects. This was evidenced by expression of stabilized mutant p53 protein and/or high levels of downstream p19ARF, which is increased when p53 function is lost20,23,40 (Fig. 3A, and Supplementary Fig. S5A). In contrast, no such abnormalities in p53 or p19ARF were observed in the 24 GATOR1-deficient Eµ-Myc;Cas9 lymphomas (Fig. 3A, and Supplementary Fig. S5A). To functionally validate these findings, we treated lymphoma cell lines in culture with nutlin-3a, which induces apoptotic cell death in a p53-dependent manner41,42. Three out of 10 sgControl Eµ-Myc;Cas9 lymphoma cell lines were resistant to nutlin-3a, consistent with the predicted presence of mutations in p53, whereas 100% of GATOR1-deficient lymphoma cell lines were highly sensitive to nutlin-3a, indicating the presence of functional wildtype (wt) p53 and intact downstream pathways (n = 27; Fig. 3B, Supplementary Fig. S5B). NGS confirmed that the three nutlin-3a resistant sgControl Eµ-Myc;Cas9 lymphomas had indeed acquired pathologic p53 mutations, whereas all 27 (100%) GATOR1-deficient Eµ-Myc;Cas9 lymphomas maintained wt p53 status (Fig. 3C, and Supplementary Data 3). Extending this analysis to independent cohorts of human DLBCL patient samples43,44,45, 11/73 ( ~ 15%) harbored non-synonymous mutations in DEPDC5 and 9/73 ( ~ 12%) harbored non-synonymous mutations in NPRL2 (Fig. 3D). Mutational data on NPRL3 were not available. All but one of these GATOR1 mutant human DLBCL samples carried wt p53, corroborating our findings in mice that mutations in p53 and GATOR1 complex genes are mutually exclusive (Fig. 3D). Together, these data demonstrate that the GATOR1 complex is a potent suppressor of Myc-driven lymphomagenesis, obviating the pressure to also acquire mutations that disable the p53 pathway.
A Summary graph of Western blot analyses showing proportions of sgControl, sgDepdc5 or sgNprl3 Eµ-Myc;Cas9 lymphomas that are p53 wt, p53 mutant (Mut) or p53 knockout (KO). n = number of lymphomas from each genotype analyzed, indicated below the bars. B Summary plot showing the proportions of nutlin-3a sensitive (p53 wt) or nutlin-3a resistant (p53 function defective) Eµ-Myc;Cas9 lymphoma cell lines for each genotype. C Next generation sequencing of exons 4-11 of the p53 genomic locus to identify mutations. 3/10 sgControl, 0/9 sgNprl3, 0/8 sgDepdc5 and 0/7 sgNprl2 Eµ-Myc;Cas9 lymphoma cell lines tested carried mutations in the p53 gene. Source data provided as Supplementary Data 3. Predicted translational effect of the equivalent human homologue mutation according to the TP53 database (accessed: https://tp53.cancer.gov/). ‘NA’ means ‘unknown’ effect. D Mutual exclusivity mutational analysis of TP53 (p53) and the GATOR1 component genes DEPDC5 and NPRL2 in human DLBCL patient samples43,44,45. Translational effect of mutation indicated, where synonymous refers to silent mutations and non-synonymous mutations cause an amino acid change. n = 73 patient samples, P < 0.0001 using two-sided Fisher’s exact test. Source data are provided as a Source Data file.
GATOR1 deficiency augments mTORC1 activity that can be diminished by direct inhibition of mTORC1
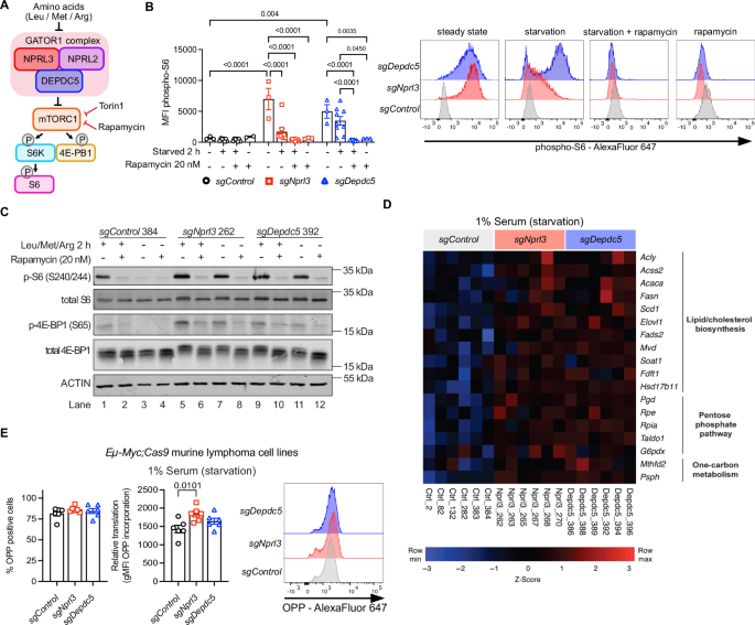
The GATOR1 complex is a well-known negative regulator of mTORC1. GATOR1 expression is suppressed if cytosolic concentrations of the specific amino acids leucine (Leu), methionine (Met) and arginine (Arg) are abundant27. We therefore hypothesized that lymphomas deficient in GATOR1 components would exhibit elevated phosphorylated S6 (phospho-S6), a surrogate marker of mTORC1 signaling, and fail to negatively regulate mTORC1 in response to amino acid starvation. Indeed, at steady state (in medium replete of amino acids and serum), we observed substantially higher levels of phospho-S6, indicative of increased mTORC1 activity in Eµ-Myc;Cas9 lymphoma cells lacking Nprl3 or Depdc5 compared to sgControl Eµ-Myc;Cas9 lymphoma cells (Fig. 4A–B). Even during culture in starvation medium (lacking all amino acids and serum)38, phospho-S6 levels were higher in GATOR1-deficient Eµ-Myc;Cas9 lymphoma cells compared to sgControl Eµ-Myc;Cas9 lymphoma cells (Fig. 4B). This confirms the loss of GATOR1 function in these lymphoma cells, as amino acid starvation should activate the GATOR1 complex thereby inhibiting mTORC1 (Fig. 4A). Although the magnitude of phospho-S6 elevation in GATOR1-deficient Eµ-Myc;Cas9 lymphoma cells above sgControl lymphomas, when cultured in starvation medium, was lower than that observed in steady state, this may be due to the actions of other amino acid sensors46 dampening mTORC1 signaling in response to the lack of all amino acids and serum in the starvation medium, and thereby lowering phospho-S6 levels. Furthermore, deprivation of the amino acids that are uniquely sensed by the GATOR1 complex (Leu, Met, Arg) reduced phospho-S6 protein levels in control lymphomas (Fig. 4C; lane 3). In contrast, the GATOR1-deficient Eµ-Myc;Cas9 lymphomas failed to inhibit mTORC1 following removal of these amino acids (Fig. 4C; lanes 7 and 11). Since GATOR1-deficient lymphomas displayed elevated mTORC1 activity, we considered whether inhibition of mTORC1 would restore signaling to normal levels. Notably, treatment with rapamycin, a compound that directly inhibits mTORC1 (Fig. 4A), markedly reduced the levels of phospho-S6 in sgNprl3 and sgDepdc5 Eµ-Myc;Cas9 lymphoma cells in both complete medium as well as in starvation medium lacking either all amino acids and serum or only the amino acids sensed by the GATOR1 complex specifically (Fig. 4B–C). These findings demonstrate that the loss of GATOR1 function drives constitutive mTORC1 activation in Eµ-Myc lymphomas.
A Schematic of the GATOR1 complex that negatively regulates mTORC1 signaling in response to the availability of the amino acids leucine (Leu), methionine (Met) and arginine (Arg). mTORC1 can be directly inhibited by rapamycin or the mTORC1/mTORC2 inhibitor Torin1. B Phospho-S6 (activated S6) protein levels (presented as geometric mean fluorescence intensity = MFI) as measured by intracellular flow cytometry of sgControl, sgNprl3 and sgDepdc5 Eµ-Myc;Cas9 lymphoma cell lines cultured at steady state (medium replete with amino acids and serum) or 2 h starvation (medium deprived of all amino acids and serum), and with or without treatment with rapamycin (20 nM). Summary graph of phospho-S6 protein levels in n = 2 sgControl and 3 of each sgNprl3 or sgDepdc5 lymphoma cell lines across three replicate experiments. Data are presented as mean values ± SEM. Representative flow cytometry histograms shown, from one lymphoma cell line per genotype. Flow cytometry gating strategy represented in Supplementary Fig. S8C. Two-way ANOVA statistical test with Tukey’s multiple comparisons, significant P values displayed. C Western blot analysis of total S6, phospho-S6 (activated S6), total 4E-BP1 and phospho-4E-BP1 (inactivated 4E-BP1) proteins in sgControl, sgNprl3 and sgDepdc5 Eµ-Myc;Cas9 lymphoma cell lines at steady state or after 2 h deprivation of Leu, Met and Arg, with and without treatment with rapamycin (20 nM) for 2 h, n = 1. Probing for ACTIN served as a protein loading control. Protein sizes are indicated in kDa. Uncropped Western blot images are provided as Source Data. D Heatmap of expression of genes involved in mTORC1-regulated metabolic pathways, derived from RNA-Seq analysis of sgControl (n = 6), sgNprl3 (n = 6) and sgDepdc5 (n = 6) Eµ-Myc;Cas9 lymphoma cell lines after culture in medium containing 1% serum (i.e., starvation) for 24 h. Gene expression values are shown as Z-scores. E Relative protein translation was measured in negative control sgControl, sgDepdc5 and sgNprl3 Eµ-Myc;Cas9 lymphoma cell lines after growth for 24 h in starvation medium containing 1% serum by monitoring incorporation of O-propargyl-puromycin (OPP). Flow cytometry gating strategy represented in Supplementary Fig. S8D. n = 6 independent lymphoma cell lines per genotype, 1-2 technical replicates. Data are presented as mean value ± SEM. Ordinary one-way ANOVA statistical test was used for comparison, significant P values displayed. Source data are provided as a Source Data file.
GATOR1 deficiency perturbs cellular metabolism
Given that mTORC1 contributes to the regulation of multiple metabolic processes, we next explored changes in mTORC1 regulated metabolic pathways caused by loss of GATOR1 function. We performed RNA-Seq on sgControl, sgNprl3 and sgDepdc5 Eµ-Myc;Cas9 lymphoma cell lines following culture in either full serum medium (i.e. complete with 10% serum), or under starvation conditions (medium containing 1% serum). The latter condition reduces the impact of growth factor-mediated activation of mTORC1, which may obscure differential gene expression resulting from loss of GATOR1-mediated regulation of mTORC1. Differential gene expression in the context of GATOR1 deficiency was only observed in serum starvation conditions (Supplementary Fig. S6A–C). Therefore, further analysis was only performed on serum starvation dataset. This revealed marked overlap in the differentially expressed genes (DEGs) between sgNprl3 and sgDepdc5 Eµ-Myc;Cas9 lymphoma cells compared to sgControl Eµ-Myc;Cas9 lymphoma cells (Supplementary Fig. S6D). While KEGG and GO pathway enrichment analyses did not reveal statistically significantly altered metabolic pathways, the GATOR1-deficient Eµ-Myc;Cas9 lymphoma cells displayed elevated expression of genes involved in mTORC1 regulated metabolic pathways, compared to the sgControl Eµ-Myc;Cas9 lymphoma cells. This included genes involved in lipid/cholesterol biosynthesis, pentose phosphate pathway, one-carbon metabolism and the ATF4 transcription factor pathway which functions downstream of mTORC1 (Fig. 4D, Supplementary Fig. S6E). These findings demonstrate that GATOR1 deficiency promotes constitutive mTORC1 activation and renders lymphoma cells less sensitive to external factors that repress this pathway. Functional metabolic assays revealed no differences in mitochondrial function when comparing GATOR1-deficient lymphoma cells with control lymphoma cells (Supplementary Fig. S7A). However, consistent with known functions of mTORC127, we observed a trend towards elevated de novo lipogenesis in GATOR1-deficient lymphoma cells (Supplementary Fig. S7B), as well as increased incorporation of O-propargyl-puromycin (OPP) into nascent proteins, indicative of augmented translation capacity (Fig. 4E, and Supplementary Fig. S7C). Augmented translation of the pro-survival BCL-2 family member MCL-1, resulting from hyperactive mTORC1 via loss of TSC2, was reported to accelerate lymphomagenesis in Eµ-Myc transgenic mice36. However, GATOR1-deficient lymphoma cells had comparable mRNA gene expression levels of apoptotic family members as measured by RNA-Seq in 1% serum starvation, and comparable MCL-1 protein levels to sgControl lymphoma cells (Supplementary Fig. S7D). Moreover, MCL-1 protein expression was reduced similarly between sgControl and GATOR1-deficient Eµ-Myc lymphoma cells following treatment with rapamycin (Supplementary Fig. S7E). This indicates that loss of GATOR1-dependent regulation of mTORC1 does not accelerate Myc-driven lymphomagenesis by inhibiting cell death. This conclusion was supported by GATOR1-deficient lymphoma cells displaying no statistically significant difference in sensitivity to treatment with the MCL-1 inhibitor S6384547 compared to sgControl lymphoma cells (Supplementary Fig. S7F). These results demonstrate that loss of GATOR1 promotes aberrant mTORC1 signaling, consequently providing metabolic advantages to lymphoma cells.
GATOR1-deficient lymphoma cells are highly sensitive to mTORC1 inhibition
As mTORC1 is constitutively activated in GATOR1-deficient lymphomas, we hypothesized that these cells might be “addicted” to a hyperactive mTORC1 pathway signalling, thereby potentially engendering a therapeutic vulnerability. Treatment with rapamycin (mTORC1 inhibitor) potently killed GATOR1-deficient cells in vitro, while sgControl Eµ-Myc;Cas9 lymphoma cells were highly resistant to this treatment (Fig. 5A). Similarly, GATOR1-deficient lymphoma cells were sensitive to treatment with Torin1, a dual mTORC1 and mTORC2 inhibitor48, whereas sgControl Eµ-Myc;Cas9 lymphoma cells were only killed by very high doses of this agent that are not clinically relevant (Fig. 5B). Having demonstrated rapamycin sensitivity of Eµ-Myc lymphoma cells in vitro, we next assessed whether such treatment could translate into a meaningful therapeutic response in vivo. To this end, sgControl or GATOR1-deficient lymphoma cell lines were transplanted into RAG1-deficient mice which were then treated with rapamycin or vehicle (control) for five consecutive days (Fig. 5C). RAG1-deficient mice, lacking B and T cells, were used as recipients to prevent rejection of the lymphoma cells expressing immunogenic Cas9-eGFP protein. Remarkably, most RAG1-deficient mice transplanted with GATOR1-deficient lymphomas (lacking either Nprl3 or Depdc5) were cured by rapamycin single agent treatment, whereas control lymphomas showed no response, with all recipients presenting with severe malignant disease within 30 days (Fig. 5D). These results demonstrate that GATOR1 deficiency causes addiction of Myc-driven lymphoma cells to excess mTORC1 signaling, rendering them vulnerable to single agent treatment with mTORC1 inhibitors.
A, B Response curves of sgControl, sgNprl3 or sgDepdc5 Eµ-Myc;Cas9 lymphoma cell lines to treatment in vitro with increasing doses of rapamycin (A) or Torin1 (B). Lymphoma cell viability was measured after 24 h of treatment with drug or vehicle by staining with Annexin V plus PI followed by flow cytometric analysis. Annexin V/PI double negative cells were deemed viable. Flow cytometry gating strategy represented in Supplementary Fig. S8B. n = 3 sgControl and 6 of each sgNprl3, sgDepdc5 or sgNprl2 lymphoma cell lines per genotype across 3 technical replicates. Data are presented as mean ± SEM, log transformed and fitting to non-linear regression. IC50 values are shown in brackets. Two-way ANOVA with Dunnett’s multiple comparison statistical test used to compare dose response to sgControl, significant P values displayed in corresponding color per genotype. C Schematic of in vivo rapamycin treatment experiments. One million sgControl, sgNprl3 or sgDepdc5 Eµ-Myc;Cas9 lymphoma cells were transplanted i.v. into the tail vein of RAG1-deficient mice, which lack B and T cells, to prevent lymphoma rejection due to an immune response against Cas9 and/or eGFP. Two days later, mice were randomly assigned into treatment arms, receiving either rapamycin at a dose of 8 mg/kg of body weight for 5 consecutive days by i.p. injection or vehicle as a control. Mice were monitored for lymphoma growth. Schematic created in BioRender. Potts, M. (https://BioRender.com/16f33zs). D Tumor-free survival curve of RAG1-deficient mice that had been transplanted with 1 × 106 negative control (sgControl), sgNprl3 or sgDepdc5 Eµ-Myc;Cas9 lymphoma cell lines. n = 9 mice per treatment arm, with three cell lines per genotype, each injected into three recipient mice. Two-sided log-rank (Mantel-Cox) statistical test for survival curve comparison. Source data are provided as a Source Data file.
Discussion
CRISPR gene knockout screens are a powerful approach to identify critical regulators of biological processes of interest49,50, such as tumor suppression. While some in vivo CRISPR screens have been conducted in mice6,10,51,52,53, our screen differs by employing primary non-malignant cells (HSPCs from the fetal livers of Eµ-Myc;Cas9 embryos) that can reconstitute the entire hematopoietic compartment and give rise to pre-B/B cell lymphomas when transplanted into lethally irradiated recipients. Maintaining coverage of a genome-wide sgRNA library in vivo is challenging due to several bottle neck events, such as loss of cells during transplantation or engraftment14. However, we detected sgRNAs targeting > 75% of all genes in vivo through sequencing gDNA from total spleen cells, comprising not only donor derived lymphoma cells but also donor derived non-malignant hematopoietic cells. While reasonably good coverage of sgRNAs were maintained in vivo, the design of our screen is limited by the number of hits that can be identified. This is due to using the Eµ-Myc mouse model, which develops monoclonal lymphoma, resulting in one hit being identified in the lymphoma per recipient mouse. Additionally, loss of p53 is such a strong driver of lymphoma development in this model that its sgRNAs will be overrepresented as a hit, outcompeting sgRNAs targeting other tumor suppressor genes. Nonetheless and importantly, several hits found in the lymphomas, representing known and previously unknown candidate tumor suppressors, were identified in our screen and individually validated to suppress Myc-driven lymphomagenesis. The success of this screen indicates that this approach can be applied to other biological questions, such as identifying unknown suppressors of tumorigenesis driven by different oncogenic lesions. This may even be achieved in non-hematopoietic cell types, as long as they are amenable to sgRNA library transduction and transplantation into the relevant tissue (e.g., transduction of mammary epithelial stem cells with a sgRNA library followed by their transplantation into cleared mammary fat pads of mice).
Here, by employing the highly efficient CRISPR/Cas9 gene knockout system in primary HSPCs from fetal livers using an unbiased genome-wide sgRNA library screen, we reveal genes encoding negative regulators of mTORC1 as potent tumor suppressor genes in Myc-driven lymphomagenesis. Modified cellular metabolism is a hallmark of cancer54, and abnormalities in the expression of Myc or other factors regulating various metabolic pathways are known to cooperate during cancer development2. Genetic aberrations acting upstream of mTORC1, resulting in its constitutive activity, are frequent in many cancers. This includes activating mutations in AKT or loss of function mutations in TSC1 or TSC2, the latter both being hits in our screen. Notably, our screen revealed previously unknown suppressors of Myc-driven tumorigenesis that also function in the mTORC1 inhibitory pathway, namely the GATOR1 complex subunits (NPRL3, DEPDC5 and NPRL2). Loss of either proteins released negative regulation of mTORC1 and exerted as powerful impact on Myc-driven lymphoma development as loss of p53. This is similarly reflected in human lymphoma where low levels of GATOR1 component mRNAs are predictive of poorer survival in patients with B cell lymphoma, representing a precision oncology opportunity to further investigate. Defects in the p53 pathway are frequently selected for during lymphomagenesis in Eµ-Myc mice20,23. However, mutations in the GATOR1 complex subunits and p53 were mutually exclusive in our murine lymphoma model and in human DLBCL. This finding is consistent with other reports where aberrant mTORC1 activation during Myc-driven lymphomagenesis through loss of TSC2 or constitutive AKT expression obviated the pressure to lose p53 pathway function36,55. Together these findings indicate that factors inhibiting mTORC1 activity are potent suppressors of Myc-driven lymphoma development and obviate the pressure to lose p53 function, and that such abnormalities are associated with poor prognosis in patients.
Previous reports show that abnormally elevated mTORC1 signaling in the absence of TSC2 or oncogenic AKT signaling contribute to lymphomagenesis primarily by inhibiting apoptotic cell death. Specifically, the increased mTORC1 regulation of protein translation resulted in higher levels of the pro-survival BCL-2 family member MCL-1, enabling escape from apoptotic cell death during malignant transformation36. In contrast, our results suggest loss of GATOR1 inhibition of mTORC1 activity promotes lymphomagenesis through enhanced cellular metabolism, supported by RNA-Seq and functional metabolic assays. However, while transcriptomic data provide valuable insight into global gene expression changes in metabolic pathways regulated by mTORC1, they do not capture mTORC1 driven effects on translation and protein synthesis. While both TSC2 and GATOR1 are potent inhibitors of mTORC1, they are activated through distinct mechanisms: GATOR1 is induced in response to amino acid deprivation, whereas TSC2 is regulated by multiple signaling cascades27. Notably, GATOR1 has not previously been implicated as a tumor suppressor in Myc-driven lymphomagenesis. This finding contributes to the expanding landscape of targetable vulnerabilities in this disease context. Our results highlight the nuanced differences in cancer dependencies that can emerge when distinct upstream alterations converge on a shared signaling pathway.
Methods
Ethics statement
The care and use of experimental mice were approved by and conducted according to the guidelines from The Walter and Eliza Hall Institute (WEHI) Animal Ethics Committee. Animal welfare was monitored by experienced animal technicians blinded to the type of fetal liver cells (FLCs) that irradiated mice had been transplanted with. Animals were housed in facilities with stabilized environment with 12-hour light/dark cycles. Water and chow (Barastoc, 8720610) were provided ad libitum.
Animal husbandry and mouse models
C57BL/6-Ly5.2, C57BL/6-Ly5.1 and Rag1/J knockout mice were obtained from the WEHI breeding facility (Kew, Victoria, Australia). Eµ-Myc transgenic3 and constitutive Cas9-eGFP transgenic mice (a gift from Prof K.Rajewsky)56 mice were maintained on a C57BL/6-Ly5.2 background. Sex was not considered in this study except that only male irradiated recipient mice were transplanted with FLCs from both male and female embryos to prevent anti-male antigen immune responses.
Lentiviral constructs and sgRNAs
A positive control sgRNA targeting p53 (5’-GGCAACTATGGCTTCCACCT) and a negative control sgRNA targeting human BIM (5’-GCCCAAGAGTTGCGGCGTAT) were derived from the constitutive sgRNA FUGW expression vector13. The genome-wide mouse lentiviral CRISPR sgRNA library used for in vivo screening experiments, YUSA v1 was a gift from Kosuke Yusa (Addgene #50947)28. Two independent sgRNAs for in vivo validation experiments of hits and a negative control sgRNA targeting human NLRC5, (Supplementary Table 2) were obtained from the Merck CRISPR glycerol stock arrayed mouse sgRNA library available at WEHI (Sigma Aldrich #MSANGERG).
Lentivirus production
Lentiviruses were produced by transient transfection of HEK293T cells in 10 cm2 dishes with 10 µg of vector DNA and packaging lentiviral constructs pMDL (5 µg), RSV (2.5 µg), and pENV (5 µg) using an established calcium phosphate precipitation method57. Viral supernatants were collected 48-72 h after transfection and passed through a 0.45 µm filter prior to transduction of cells.
Genotyping
Mouse genotypes were determined by PCR analysis of DNA derived from ear-clips or embryonic tails using direct tail lysis buffer (Viagen Biotech) and Proteinase K. Mastermix was prepared with GoTaq green (Promega, M7123) containing primers (final concentration 0.5 pmol/mL) with the addition of 1 µL total DNA. PCR cycling conditions were: 94 °C 4 min followed by 30 cycles (94 °C for 40 sec, 55 °C for 30 sec, 72 °C for 60 sec) and finally 72 °C for 5 min. PCR products were separated by gel electrophoresis on 2% DNA grade agarose (Bioline) gels in TAE buffer (40 mM Tris Acetate, 1 mM EDTA pH 8.0) containing ethidium bromide (0.2 µg/mL, Sigma) and imaged on the GelDoc DOCTM XR+ Gel Documentation system (Bio-Rad). PCR oligonucleotide primers (Integrated DNA Technologies) and expected products were as follows:
Eµ-Myc: expected band size ~900 bp
myc-1: 5’ -CAGCTGGCGTAATAGCGAAGAG
myc-2: 5’ -CTGTGACTGGTGAGTACTCAACC
Cas9-eGFP: expected band size of knock-in ~112 bp and wt ~196 bp
R26F2: 5’- GCCTCCTGGCTTCTGAGGACCG
R26R2: 5’- TCTGTGGGAAGTCTTGTCCCTCC
SAR: 5’-CCTGGACTACTGCGCCCTACAGA
Transduction of fetal liver cells and transplantation into lethally irradiated recipient mice
Embryonic day E13.5 FLCs were collected from Eµ-Myc;Cas9 doubly transgenic mice (both transgenes in a heterozygous state in all experiments) on a C57BL/6-Ly5.2 background, and frozen in 90% fetal bovine serum (FBS)/10% DMSO (v/v). FLCs were thawed and cultured in alpha-minimum essential medium (α-MEM) GlutaMAX (Gibco, 35050061) supplemented with 10% FBS (Gibco), 1 mM L-glutamine (Gibco, 25030149), 1 mM sodium pyruvate (Gibco, 11360070), 100 U/mL penicillin-100 µg/mL streptomycin (Gibco, 15140122), 10 mM HEPES (Gibco, 15630080), 50 µM β-mercapto-ethanol and recombinant cytokines (see below) for 48 h prior to lentiviral transduction. The cytokines IL-6 (10 ng/mL), mouse stem cell factor (100 ng/mL), thrombopoietin (50 ng/mL) and FLT-3 ligand (10 ng/mL) were kindly provided by Dr. Jian-Guo Zhang (WEHI). Lentiviral supernatants were generated as described above. 12-well non-tissue culture treated plates (Nunc) were coated overnight with retronectin solution (32 µg/mL in PBS, produced in-house) at 4°C followed by blocking with 2% bovine serum albumin solution (Sigma-Aldrich, A1595) in PBS at 37°C for 30 min prior to coating with viral supernatant. Viral particles were supplemented with 8 µg/mL polybrene and centrifuged at 1,363 x g for 2 h onto the retronectin coated plates. Supernatants were removed from the lentivirus coated plates and FLCs/HSPCs were then added to wells and incubated for 24 h. FLCs transduced with vectors encoding sgRNAs were collected and pooled per sgRNA, washed in PBS, filtered through a 100 µm mesh, and then injected into lethally irradiated (two doses of 5.5 Gy, 3 h apart) 7–8 week-old C57BL/6-Ly5.1 recipient mice. One fetal liver equivalent was injected into two recipient mice each (~2 −3 × 106 FLCs per recipient mouse). A small amount of transduced FLCs was kept in culture for 48 h and transduction efficiency, routinely ~20–30%, was determined by BFP tag expression by flow cytometric analysis. Tumor-free survival was defined as the time from transplantation to ethical endpoint, which was determined by an experienced animal research technician who was blinded to the nature of the FLCs used for transplantation of the irradiated recipient mice. At sacrifice, peripheral blood was collected and analyzed using an ADVIA hematology analyzer (Bayer). Hematopoietic tissues, including spleen, lymph nodes, thymus and bone marrow, were collected for downstream analysis. The pooled CRISPR screens represent 6 independent cohorts of recipient mice. Validation experiments represent 2 independent cohorts of recipient mice. Each hematopoietic reconstitution experiment had internal controls of the same pool of FLCs transduced with a negative control sgRNA (sgControl) to account for generational differences in the Eµ-Myc mouse colony and possible differences in hematopoietic reconstitution of lethally irradiated recipients between different experiments.
Lymphoma cell transplantation and in vivo drug treatment
For in vivo drug treatment, 1 × 106 Eµ-Myc;Cas9 lymphoma cells (C57BL/6-Ly5.2) were resuspended in 200 µL sterile PBS and injected into 7–12 week-old sex-matched recipient Rag1-/- mice by intravenous (i.v.) tail vein injection. Rag1-/- mice were used as recipients to prevent rejection of lymphoma cells owing to an immune response against Cas9 and/or eGFP. After three days, lymphoma transplanted recipient mice were treated for five consecutive days with vehicle or 8 mg/kg body weight rapamycin (LC laboratories) by intra-peritoneal (i.p.) injection. Rapamycin was first dissolved in 100% ethanol, stored at −20°C and further diluted in vehicle, 5.2% PEG 400 and 5.2% Tween 80, immediately before use. Mouse survival time was defined as the time from lymphoma cell line injection until mice were sick and had to be euthanized according to our animal ethics guidelines. This was judged by an experienced animal technician who was blinded to the nature of the lymphomas in the tumor bearing mice and the treatment.
Next generation sequencing
To identify pooled CRISPR sgRNAs, genomic DNA was isolated from spleens of reconstituted lymphoma bearing mice (containing malignant and normal hematopoietic cells) using DNeasy Blood and Tissue Kit (Qiagen) according to the manufacturer’s instructions. Integrated sgRNAs in each lymphoma sample were amplified from 100 ng of genomic DNA using GoTaq Green Master Mix (Promega) and indexing primers with unique overhangs29. Amplicons were pooled, cleaned up using AMPure XP beads (Beckman Coulter) and sequenced on Illumina NextSeq or MiSeq platform. Enriched sgRNAs per lymphoma were calculated by number of reads mapping to each sgRNA in the library as a proportion of the total number of reads within a lymphoma sample. To identify InDels or mutations in individual target genes, DNA was extracted from lymphoma derived cell lines as described above and PCR amplified using sgRNA specific primers (Supplementary Table 3, p53 primers30) and GoTaq Green Master Mix (Promega). PCR products were amplified a second time using indexing primers, pooled, purified using AMPure XP beads (Beckman Coulter) and sequenced on an Illumina MiSeq platform. Reads were aligned to wt reference sequences obtained from Ensembl.
Cell culture
HEK293T cells were cultured in DMEM medium supplemented with 10% FBS. Prior to virus production, HEK293T cells were cultured in DME Glutamax medium (Gibco) supplemented with 10% FBS and 25 mM HEPES. Eµ-Myc;Cas9 lymphoma cell lines (also referred to as Eµ-Myc lymphoma cells in the text) derived from lymphoma burdened tissues of sgRNA-transduced FLC transplant recipient mice were maintained in FMA medium58. All cell lines were regularly verified as mycoplasma negative (MycoAlert mycoplasma detection kit; Lonza, LT07-118) and authenticated by STR profiling at the Australian Genome Research Facility.
Flow cytometric analysis
Immunophenotyping of lymphoma cells was performed on single cell suspensions of primary lymphoma tissue from sick mice or Eµ-Myc;Cas9 lymphoma derived cell lines stained with fluorochrome-conjugated antibodies against B220 (RA3-6B2), IgM (5.1), IgD (11-26 C), T cell antigen receptor beta (TCRβ, H57-597) and CD19 (ID3) in PBS supplemented with 5% FBS and Fcg receptor block (2.4G2 hybridoma supernatant, WEHI). Donor derived cells were identified as Ly5.2+, CAS9 expressing, i.e., eGFP positive and sgRNA expressing, i.e., CFP or BFP positive. Dead cells were stained using propidium iodide (PI) at a final concentration of 2 µg/mL or ViaDye Red (Cytek, SKU R7-60008) according to manufactures instructions and analyzed on a Fortessax20 flow cytometer (Becton Dickinson) or the Cytek Aurora. Flow cytometry gating is represented in Supplementary Fig. S8A.
In vitro drug treatment assays
To assess drug sensitivity of Eµ-Myc;Cas9 lymphoma cells, 5 × 104 cells were plated in triplicate into 96-well flat-bottom plates. Cells were treated with rapamycin (Cell Signaling Technology, 9904), torin1 (Cell Signaling Technology, 14379), nutlin-3a (Cayman Chemical, 18585), etoposide (Ebewe Pharmaceuticals Ltd, A-4866) or the MCL-1 inhibitor S63845 (Active Biochem, 6044) at the indicated concentrations. Cell viability was assessed after 24 h of treatment by staining cells with 2 µg/mL propidium iodide (PI) and AnnexinV conjugated to Alexa Fluor 647 (produced in-house) followed by flow cytometric analysis using a Fortessax20 flow cytometer (Becton Dickinson), A total of 10,000 events were recorded per sample. Data were analyzed using FlowJo analysis software. Cell viability was normalized to control cells treated with an equivalent volume of vehicle, either dimethyl sulfide (DMSO), water or 100% ethanol. Flow cytometry gating is represented in Supplementary Fig. S8B.
Intracellular flow cytometric analysis for phosphorylated S6
To assess the levels of phosphorylated (i.e., activated) S6 (phosho-S6) by flow cytometry, lymphoma cells were washed in PBS then resuspended in either FMA medium or Hanks Balanced Salt Solution (HBSS), for starvation condition, without or with supplementation with 20 nM rapamycin and incubated for 2 h at 37oC in 10% CO2. Cells were spun down and 1 × 105 cells were harvested, washed in PBS and stained with green fixable viability dye (Thermo Fisher Scientific). Cells were fixed for 1 h using the eBioscienceTM Foxp3/Transcription Factor Staining Buffer Set (Thermo Fisher Scientific) and stained according to the manufacturer’s instructions. The antibodies used were directed against phospho-S6 conjugated to Alexa Fluor 647 (Cell Signaling Technology, 4851). Cells were then analyzed on an LSR IIC flow cytometer (Becton Dickinson). Data were analyzed using FlowJo analysis software and are presented as geometric mean fluorescence intensity (MFI). Flow cytometry gating is represented in Supplementary Fig. S8C.
Western blotting
Total protein extracts were prepared from Eµ-Myc;Cas9 lymphoma cell lines and primary lymphomas containing the indicated sgRNAs by lysis in RIPA buffer (50 mM Tris-HCl, 150 mM NaCl, 1% NP-40, 0.5% DOC, 0.1% SDS) containing complete protease inhibitor cocktail (Roche) and phosphatase inhibitor cocktail (PhosphoSTOPTM, Roche). Protein concentration was determined by using the Bradford assay (Bio-Rad). Between 10 to 30 µg of protein were prepared in Laemmli buffer boiled for 5 min. Proteins sizes were separated by SDS-PAGE using NuPAGE 10% Bis-Tris 1.5 mm gels (Life Technologies). Proteins were then transferred onto nitrocellulose membranes (Life Technologies) using the iBlot2 membrane transfer system (Thermo Fisher Scientific). Membranes were incubated with the relevant primary antibodies and then the HRP-conjugated secondary antibodies, both listed in the Supplementary Table 4, diluted in PBS containing 10% bovine serum albumin with 0.1% Tween20. Luminata Forte Western horseradish peroxidase (HRP) substrate (Merck Millipore) was used for developing the signal and membranes were imaged and analyzed using the ChemiDoc Imaging System with ImageLab software (Bio-Rad). Cell lysates from the p53 mutant Eµ-Myc lymphoma cell line EMRK117259 served as a positive control and the p53 wt Eµ-Myc lymphoma cell line EMRK118460 served as a negative control for high levels of mutant p53 protein and p19ARF protein. For Western blot detection of phosphorylated proteins in Fig. 4C, lymphoma cell lines were cultured for 2 h in FMA medium supplemented with 10% dialyzed heat-inactivated FBS, or FMA medium lacking the amino acids leucine, methionine and arginine, supplemented with 10% dialyzed heat-inactivated FBS (starvation medium). Concurrently, these cells were treated with DMSO (vehicle) or 20 nM rapamycin (Cayman Chemical, 20022). Cells were washed with PBS and lysed in ice-cold RIPA buffer containing a protease inhibitor cocktail (Sigma-Aldrich, P8340) and phosphatase inhibitors (PhosSTOP, Roche, 4906837001). Proteins in lysates were resolved according to their molecular weight by SDS-PAGE and transferred onto a nitrocellulose membrane (see above) followed by immunoblotting. Membranes were probed with primary antibodies followed by IRDye secondary antibodies (see Supplementary Table 4). Membranes were developed using infrared imaging (LI-COR Odyssey CLx). Uncropped Western blot images are provided as Source data.
RNA-Seq
Lymphoma cells were cultured in FMA medium containing full serum (10% FBS / serum) or under starvation conditions (FMA medium containing 1% serum) for 24 h prior to harvesting. RNA was isolated from Eµ-Myc;Cas9 lymphoma cells using a NucleoSpin RNA kit (Macherey-Nagel) following the manufacturer’s instructions. The 3’ libraries were sequenced with an Illumina NextSeq 500, with single-end 75 bp reads to a depth of 15 M reads per sample. FastQ files were trimmed using Cutadapt (v1.16) and mapped to the mouse reference genome (mm10 GRCm38) using HISAT2 (v2.1.0). Samtools (v1.4.1) was used to convert SAM files to BAM format and to sort BAM files. Counts were generated using featureCounts (v1.6.0). Filtering and normalization of data were carried out using edgeR (v3.16)61 and differential gene expression analysis was carried out using limma-voom (v3.4.6) 62. Multidimensional Scaling (MDS) plots were generated using the plotMDS function (limma), where distances between samples represent the leading fold change (i.e., root-mean-square of the greatest 500 log2-fold changes between a given pair of samples). Pathway enrichment analysis was carried out using clusterProfiler (v4.6.0)63 and DOSE (v3.24.2)64, and visualized using enrichplot (v1.18.3)65. Heatmaps were generated using pheatmap (v1.0.12)66, with values scaled by row.
Lipogenesis assay
A previously described protocol, with minor modifications, was employed67. Briefly, Eµ-Myc;Cas9 lymphoma cells grown in 6-well plates were spiked with 0.2 μCi/mL [1-14C]-acetate (PerkinElmer; NEC084H001MC) for the final 4 h of the experimental period. Cells were pelleted and washed twice with PBS, before lysis in 150 μL 0.5% Triton X-100. Lipids were extracted with 500 μL 2:1 (v/v) chloroform/methanol followed by low-speed centrifugation for 20 min. 150 μL 14C-labeled lipids from the denser organic fraction were combined with 4 mL OptiPhase HiSafe 3 liquid scintillation cocktail (PerkinElmer; 1200.437) and radio-labeling was quantified using a Tri-Carb 2910 TR Liquid Scintillation Analyzer (PerkinElmer). 14C-acetate incorporation was normalized to cell number.
Seahorse mito stress test
Three of each sgControl, sgNprl3 and sgDepdc5 Eµ-Myc;Cas9 lymphoma cell lines were treated with 0.45 nM of rapamycin or vehicle (DMSO) for 3 h. Drug was then washed out and 1 × 105 cells were plated in 5 replicate wells for immediate analysis using the Mito Stress Test Kit (Agilent, 103015-100) according to the manufacturer’s instructions and using the following drug concentrations: 1.5 µM oligomycin, 2.0 µM FCCP, 0.5 µM Rotenone/Antimycin A. Mitochondrial function was analyzed on the Seahorse XFe96 (Agilent) analyzer. Plots were prepared using GraphPad Prism software.
Puromycin incorporation assay to determine rate of translation
A previously described protocol, with minor modifications, was employed68. Eµ-Myc lymphoma cells grown in 6-well plates were spiked with 20 µM O-propargyl-puromycin (Thermo Fisher Scientific, C10459) for the final 30 min of the experimental period. Cells were pelleted and washed with PBS. Cells were then fixed with 3.7% paraformaldehyde for 20 min, followed by a 20 min permeabilization with 0.5% Triton-X. Cells were then stained using the Click-iTTM Plus Alexa FluorTM 647 Picolyl Azide Toolkit (Thermo Fisher Scientific, C10643) according to the manufacturer’s instructions. Puromycin incorporation was analyzed using a LSR FortessaTM X-20 flow cytometer (BD Biosciences). Data were analyzed using FlowJo analysis software. OPP positive cells were gated on live cells and data are presented as geometric mean fluorescence intensity (gMFI). Flow cytometry gating is represented in Supplementary Fig. S8D.
Mutational co-occurrence analysis in human DLBCL
Data pertaining to mutations in TP53 (referred to as p53), DEPDC5 and NPRL2 in human DLBCL samples were obtained from43,44,45 and the TCGA database (https://www.cancer.gov/tcga). Waterfall plots were generated for the samples (n = 73) using the waterfall function of the GenVisR69 R package. Fisher’s exact test was used to test for significance of co-occurrence of mutations.
Human B cell lymphoma patient survival analysis
Gene expression profiles and clinical characteristics were obtained from human B cell lymphoma patient cohorts for survival analysis39,70,71,72,73,74,75,76,77. The mRNA expression levels for NPRL2, NPRL3 and DEPDC5 across samples were divided into quartiles. Samples were divided into quartiles by GATOR1-low group, defined as patients with NPRL2 or NPRL3, or DEPDC5 mRNA expression in the bottom quartile (Q4). GATOR1-high patient samples were in the top quartile (Q1). The Kaplan-Meier method was used to estimate the survival functions among patient groups, and the log-rank test was used to test the differences in the overall survival between the selected groups computed using the survminer R package (v0.4.9). Patient numbers and statistical differences are shown in Supplementary Table 1.
Statistics and reproducibility
GraphPad Prism software (v8) was used to plot two-sided log-rank Kaplan-Meier (Mantel-Cox) mouse survival curves. For comparing two groups, Student’s t-test was used, and for comparing more than two groups multiple t-test or two-way ANOVA were performed, unless otherwise stated in the figure legends. Data are presented as mean ± standard error of the mean (SEM), unless otherwise stated in figure legends. Significance was deemed where P value is less than 0.05, ns = no significant difference. For the CRISPR screen, no statistical analysis was performed, exploratory analysis of the sgRNA counts as heatmaps and pie charts were plotted using R package ‘ggplot’ (v2_3.3.5), ‘o’ represents the number of observations of sgRNAs or genes. No statistical method was used to predetermine sample sizes. Only mice euthanized due to reasons other than lymphoma were excluded from survival analysis. Animal assignment to experimental groups was randomized. Experienced animal technicians monitored the mice and were blinded to the nature of the experiment. Only p53 wt sgControl Eµ-Myc;Cas9 lymphoma cell lines were used in in vivo transplantation assays and in vitro cell death assays using rapamycin, torin1 and the MCL-1 inhibitor.
Reporting summary
Further information on research design is available in the Nature Portfolio Reporting Summary linked to this article.
Data availability
The RNA-Seq data generated in this study have been deposited in the NCBI Gene Expression Omnibus repository under accession code GSE285351.The screening data are available in the Supplementary Information and Supplementary Data Files. We believe all necessary data have been made available, but if any additional data are desired by a reader, they will be made available upon request to the corresponding author. Source data are provided with this paper.
References
Dang, C. V. MYC on the path to cancer. Cell 149, 22–35 (2012).
Stine, Z. E., Walton, Z. E., Altman, B. J., Hsieh, A. L. & Dang, C. V. MYC, metabolism, and cancer. Cancer Discov. 5, 1024–1039 (2015).
Adams, J. M. et al. The c-myc oncogene driven by immunoglobulin enhancers induces lymphoid malignancy in transgenic mice. Nature 318, 533–538 (1985).
Langdon, W. Y., Harris, A. W., Cory, S. & Adams, J. M. The c-myc oncogene perturbs B lymphocyte development in E-mu-myc transgenic mice. Cell 47, 11–18 (1986).
Harris, A. W. et al. The E mu-myc transgenic mouse. a model for high-incidence spontaneous lymphoma and leukemia of early B cells. J. Exp. Med 167, 353–371 (1988).
Chow, R. D. & Chen, S. Cancer CRISPR screens in vivo. Trends Cancer 4, 349–358 (2018).
Potts, M. A., McDonald, J. A., Sutherland, K. D. & Herold, M. J. Critical cancer vulnerabilities identified by unbiased CRISPR/Cas9 screens inform on efficient cancer Immunotherapy. Eur. J. Immunol. 50, 1871–1884 (2020).
Heitink, L. et al. In vivo genome-editing screen identifies tumor suppressor genes that cooperate with Trp53 loss during mammary tumorigenesis. Mol. Oncol. 16, 1119–1131 (2022).
Song, C. Q. et al. Genome-wide CRISPR screen identifies regulators of mitogen-activated protein kinase as suppressors of liver tumors in mice. Gastroenterology 152, 1161–1173 e1161 (2017).
Xu, C. et al. piggyBac mediates efficient in vivo CRISPR library screening for tumorigenesis in mice. Proc. Natl. Acad. Sci. USA 114, 722–727 (2017).
Katigbak, A. et al. A CRISPR/Cas9 functional screen identifies rare tumor suppressors. Sci. Rep. 6, 38968 (2016).
Martinez, S. et al. In vivo CRISPR screens reveal SCAF1 and USP15 as drivers of pancreatic cancer. Nat. Commun. 15, 5266 (2024).
Janic, A. et al. DNA repair processes are critical mediators of p53-dependent tumor suppression. Nat. Med 24, 947–953 (2018).
Chen, S. et al. Genome-wide CRISPR screen in a mouse model of tumor growth and metastasis. Cell 160, 1246–1260 (2015).
Kodama, M. et al. In vivo loss-of-function screens identify KPNB1 as a new druggable oncogene in epithelial ovarian cancer. Proc. Natl. Acad. Sci. USA 114, E7301–E7310 (2017).
Braun, C. J. et al. Versatile in vivo regulation of tumor phenotypes by dCas9-mediated transcriptional perturbation. Proc. Natl. Acad. Sci. USA 113, E3892–E3900 (2016).
Dai, M. et al. In vivo genome-wide CRISPR screen reveals breast cancer vulnerabilities and synergistic mTOR/Hippo targeted combination therapy. Nat. Commun. 12, 3055 (2021).
Manguso, R. T. et al. In vivo CRISPR screening identifies Ptpn2 as a cancer immunotherapy target. Nature 547, 413–418 (2017).
Eischen, C. M., Roussel, M. F., Korsmeyer, S. J. & Cleveland, J. L. Bax loss impairs Myc-induced apoptosis and circumvents the selection of p53 mutations during Myc-mediated lymphomagenesis. Mol. Cell Biol. 21, 7653–7662 (2001).
Eischen, C. M., Weber, J. D., Roussel, M. F., Sherr, C. J. & Cleveland, J. L. Disruption of the ARF-Mdm2-p53 tumor suppressor pathway in Myc-induced lymphomagenesis. Genes Dev. 13, 2658–2669 (1999).
Campbell, K. J. et al. Elevated Mcl-1 perturbs lymphopoiesis, promotes transformation of hematopoietic stem/progenitor cells, and enhances drug resistance. Blood 116, 3197–3207 (2010).
Egle, A., Harris, A. W., Bouillet, P. & Cory, S. Bim is a suppressor of Myc-induced mouse B cell leukemia. Proc. Natl. Acad. Sci. USA 101, 6164–6169 (2004).
Michalak, E. M. et al. Puma and to a lesser extent Noxa are suppressors of Myc-induced lymphomagenesis. Cell Death Differ. 16, 684–696 (2009).
Valente, L. J. et al. p53 efficiently suppresses tumor development in the complete absence of its cell-cycle inhibitory and proapoptotic effectors p21, Puma, and Noxa. Cell Rep. 3, 1339–1345 (2013).
Kelly, P. N., Grabow, S., Delbridge, A. R., Strasser, A. & Adams, J. M. Endogenous Bcl-xL is essential for Myc-driven lymphomagenesis in mice. Blood 118, 6380–6386 (2011).
Strasser, A., Harris, A. W., Bath, M. L. & Cory, S. Novel primitive lymphoid tumours induced in transgenic mice by cooperation between myc and bcl-2. Nature 348, 331–333 (1990).
Saxton, R. A. & Sabatini, D. M. mTOR signaling in growth, metabolism, and disease. Cell 168, 960–976 (2017).
Koike-Yusa, H., Li, Y., Tan, E. P., Velasco-Herrera, M. D. C. & Yusa, K. Genome-wide recessive genetic screening in mammalian cells with a lentiviral CRISPR-guide RNA library. Nat. Biotechnol. 32, 267–273 (2014).
Aubrey, B. J. et al. An inducible lentiviral guide RNA platform enables the identification of tumor-essential genes and tumor-promoting mutations in vivo. Cell Rep. 10, 1422–1432 (2015).
Aubrey, B. J. et al. Mutant TRP53 exerts a target gene-selective dominant-negative effect to drive tumor development. Genes Dev. 32, 1420–1429 (2018).
Pal, S. et al. A druggable addiction to de novo pyrimidine biosynthesis in diffuse midline glioma. Cancer Cell 40, 957–972.e910 (2022).
Potts, M. A. et al. Deletion of the transcriptional regulator TFAP4 accelerates c-MYC-driven lymphomagenesis. Cell Death Differ. 30, 1447–1456 (2023).
Huang da, W., Sherman, B. T. & Lempicki, R. A. Systematic and integrative analysis of large gene lists using DAVID bioinformatics resources. Nat. Protoc. 4, 44–57 (2009).
Sherman, B. T. et al. DAVID: a web server for functional enrichment analysis and functional annotation of gene lists (2021 update). Nucleic Acids Res 50, W216–w221 (2022).
Bar-Peled, L. et al. A Tumor suppressor complex with GAP activity for the Rag GTPases that signal amino acid sufficiency to mTORC1. Science 340, 1100–1106 (2013).
Mills, J. R. et al. mTORC1 promotes survival through translational control of Mcl-1. Proc. Natl. Acad. Sci. USA 105, 10853–10858 (2008).
Hartleben, G. et al. Tuberous sclerosis complex is required for tumor maintenance in MYC-driven Burkitt’s lymphoma. Embo J. 37, e98589 (2018).
Hughes, J. et al. Knockout of the epilepsy gene Depdc5 in mice causes severe embryonic dysmorphology with hyperactivity of mTORC1 signalling. Sci. Rep. 7, 12618 (2017).
Lenz, G. et al. Stromal gene signatures in large-B-cell lymphomas. N. Engl. J. Med 359, 2313–2323 (2008).
Schmitt, C. A., McCurrach, M. E., de Stanchina, E., Wallace-Brodeur, R. R. & Lowe, S. W. INK4a/ARF mutations accelerate lymphomagenesis and promote chemoresistance by disabling p53. Genes Dev. 13, 2670–2677 (1999).
Vassilev, L. T. et al. In vivo activation of the p53 pathway by small-molecule antagonists of MDM2. Science 303, 844–848 (2004).
Valente, L. J. et al. Therapeutic Response to Non-genotoxic Activation of p53 by Nutlin3a Is Driven by PUMA-Mediated Apoptosis in Lymphoma Cells. Cell Rep. 14, 1858–1866 (2016).
Chapuy, B. et al. Molecular subtypes of diffuse large B cell lymphoma are associated with distinct pathogenic mechanisms and outcomes. Nat. Med 24, 679–690 (2018).
Lohr, J. G. et al. Discovery and prioritization of somatic mutations in diffuse large B-cell lymphoma (DLBCL) by whole-exome sequencing. Proc. Natl. Acad. Sci. USA 109, 3879–3884 (2012).
Morin, R. D. et al. Frequent mutation of histone-modifying genes in non-Hodgkin lymphoma. Nature 476, 298–303 (2011).
Wolfson, R. L. & Sabatini, D. M. The dawn of the age of amino acid sensors for the mTORC1 pathway. Cell Metab. 26, 301–309 (2017).
Kotschy, A. et al. The MCL1 inhibitor S63845 is tolerable and effective in diverse cancer models. Nature 538, 477–482 (2016).
Thoreen, C. C. et al. An ATP-competitive mammalian target of rapamycin inhibitor reveals rapamycin-resistant functions of mTORC1. J. Biol. Chem. 284, 8023–8032 (2009).
Shalem, O. et al. Genome-scale CRISPR-Cas9 knockout screening in human cells. Science 343, 84–87 (2014).
Wang, T., Wei, J. J., Sabatini, D. M. & Lander, E. S. genetic screens in human cells using the CRISPR-Cas9 System. Science 343, 80–84 (2014).
Dong, M. B. et al. Systematic immunotherapy target discovery using genome-scale in vivo CRISPR screens in CD8 T Cells. Cell 178, 1189–1204.e1123 (2019).
Sutra Del Galy, A. et al. In vivo genome-wide CRISPR screens identify SOCS1 as intrinsic checkpoint of CD4(+) T(H)1 cell response. Sci. Immunol. 6, eabe8219 (2021).
Wertz, M. H. et al. Genome-wide in vivo CNS screening identifies genes that modify CNS neuronal survival and mHTT toxicity. Neuron 106, 76–89.e78 (2020).
Hanahan, D. & Weinberg, R. A. Hallmarks of cancer: the next generation. Cell 144, 646–674 (2011).
Wendel, H.-G. et al. Survival signalling by Akt and eIF4E in oncogenesis and cancer therapy. Nature 428, 332–337 (2004).
Chu, V. T. et al. Efficient generation of Rosa26 knock-in mice using CRISPR/Cas9 in C57BL/6 zygotes. BMC Biotechnol. 16, 4 (2016).
Herold, M. J., van den Brandt, J., Seibler, J. & Reichardt, H. M. Inducible and reversible gene silencing by stable integration of an shRNA-encoding lentivirus in transgenic rats. Proc. Natl. Acad. Sci. USA 105, 18507–18512 (2008).
Kelly, G. L. et al. Targeting of MCL-1 kills MYC-driven mouse and human lymphomas even when they bear mutations in p53. Genes Dev. 28, 58–70 (2014).
Wang, Z. et al. The anti-cancer agent APR-246 can activate several programmed cell death processes to kill malignant cells. Cell Death Differ. 30, 1033–1046 (2023).
Baell, J. B. et al. Inhibitors of histone acetyltransferases KAT6A/B induce senescence and arrest tumour growth. Nature 560, 253–257 (2018).
Robinson, M. D., McCarthy, D. J. & Smyth, G. K. edgeR: a Bioconductor package for differential expression analysis of digital gene expression data. Bioinformatics 26, 139–140 (2010).
Ritchie, M. E. et al. limma powers differential expression analyses for RNA-sequencing and microarray studies. Nucleic Acids Res 43, e47 (2015).
Wu, T. et al. clusterProfiler 4.0: a universal enrichment tool for interpreting omics data. Innov. (Camb.) 2, 100141 (2021).
Yu, G., Wang, L. G., Yan, G. R. & He, Q. Y. DOSE: an R/Bioconductor package for disease ontology semantic and enrichment analysis. Bioinformatics 31, 608–609 (2015).
Yu, G. et al. enrichplot: Visualization of Functional Enrichment Result. https://doi.org/10.18129/B9.bioc.enrichplot, R package version 1.28.4, https://bioconductor.org/packages/enrichplot (2022).
Kolde, R. pheatmap: Pretty Heatmaps version 1.0.12 from CRAN. 10.32614/CRAN.package.pheatmap. https://rdrr.io/cran/pheatmap/ (2019).
Ricoult, S. J., Yecies, J. L., Ben-Sahra, I. & Manning, B. D. Oncogenic PI3K and K-Ras stimulate de novo lipid synthesis through mTORC1 and SREBP. Oncogene 35, 1250–1260 (2016).
Pavlova, N. N. et al. Translation in amino-acid-poor environments is limited by tRNA(Gln) charging. Elife 9, e62307 (2020).
Skidmore, Z. L. et al. GenVisR: genomic visualizations in R. Bioinformatics 32, 3012–3014 (2016).
Dubois, S. et al. Biological and clinical relevance of associated genomic alterations in MYD88 L265P and non-L265P-mutated diffuse large B-cell lymphoma: analysis of 361 cases. Clin. Cancer Res 23, 2232–2244 (2017).
Hummel, M. et al. A biologic definition of Burkitt’s lymphoma from transcriptional and genomic profiling. N. Engl. J. Med 354, 2419–2430 (2006).
Lacy, S. E. et al. Targeted sequencing in DLBCL, molecular subtypes, and outcomes: a Haematological Malignancy Research Network report. Blood 135, 1759–1771 (2020).
Reddy, A. et al. Genetic and functional drivers of diffuse large B cell lymphoma. Cell 171, 481–494.e415 (2017).
Schmitz, R. et al. Genetics and pathogenesis of diffuse large B-cell lymphoma. N. Engl. J. Med 378, 1396–1407 (2018).
Sha, C. et al. Molecular high-grade B-cell lymphoma: defining a poor-risk group that requires different approaches to therapy. J. Clin. Oncol. 37, 202–212 (2019).
Shaknovich, R. et al. DNA methylation signatures define molecular subtypes of diffuse large B-cell lymphoma. Blood 116, e81–e89 (2010).
Visco, C. et al. Comprehensive gene expression profiling and immunohistochemical studies support application of immunophenotypic algorithm for molecular subtype classification in diffuse large B-cell lymphoma: a report from the International DLBCL Rituximab-CHOP consortium program study. Leukemia 26, 2103–2113 (2012).
Acknowledgements
The authors thank all members of the Blood Cells and Blood Cancer Division at The Walter and Eliza Hall Institute (WEHI) and the Genome Engineering and Cancer Modeling Program at the Olivia Newton-John Cancer Research Institute (ONJCRI) for their support, advice, and sharing of reagents; G. Siciliano and all Bioservices staff at WEHI for technical assistance with the in vivo experiments and animal husbandry; A. Aeslop and the Screening lab at WEHI for the glycerol stock sgRNAs for target validation. We thank B. Haley and K. Potts for their constructive feedback on the manuscript. This work was supported by grants and fellowships from the Australian National Health and Medical Research Council (NHMRC) (Project Grants 1159658,1186575 and 1145728 to M.J.H., 1143105 to M.J.H. and A.S., Ideas Grants 2002618 and 2001201 to G.L.K., 2004212 and 2012313 to K.K.B., Program Grant 1113133 to A.S. and Fellowships 1020363 to A.S., 2017971 to M.J.H., 1102742 to J.E.V.), the Cancer Council of Victoria (project grant 1147328 and 2021 Grant In Aid to M.J.H., 1052309 to A.S., 1147328 to G.L.K. and Venture Grant to M.J.H. and A.S.), Victorian Cancer Agency (MCRF Fellowship 17028 to G.L.K. and 17020 to K.K.B.), Phenomics Australia (to A.J.K. and M.J.H.) the estate of Anthony (Toni) Redstone OAM (A.S. and G.L.K.), the Craig Perkins Cancer Research Foundation (G.L.K.), the Dyson Bequest (G.L.K.), the Harry Secomb Trust (G.L.K.), the University of Melbourne Research Training scholarship (M.A.P.), the National Natural Science Foundation of China (82201923) (Y.D.), the Uehara Memorial Foundation and JSPS Grant-in-Aid for Research Activity Start-up 20K22854 (S.M.) and Public Promoting Association Asano Foundation for Studies on Medicine (S.M.). H.D.C. was supported by the Marian and E.H. Flack Fellowship. This work was made possible by operational infrastructure grants through the Australian Government Independent Research Institute Infrastructure Support Scheme (361646 and 9000220) and the Victorian State Government Operational Infrastructure Support Program.
Author information
Authors and Affiliations
Contributions
M.J.H. and A.S. conceived and designed the study; S.M. and Y.D. conducted in vivo CRISPR screens, M.A.P. conducted validation experiments in vivo and in vitro with assistance from G.H. K.K.B. designed metabolic studies including RNA-Seq and metabolic assays with input from M.J.H. and A.S. which S.V. and K.E.T. conducted and analyzed; G.G. conducted bioinformatic analysis of CRISPR screens and bioinformatic analysis of TCGA patient datasets with input from A.T.P.; S.S. G.S. and A.D.J. conducted survival analyses and p53 mutual exclusivity analysis in human lymphoma patient datasets; S.W. ran NGS; L.W. provided technical mouse support; G.P., A..H.W., D.K., Z.W., C.K., S.D., G.L.K., A.J.K., M.P., L.T., Y.L., W.S., J.E.V., M.J.G.M., H.D.C., E.J.L., provided reagents, expertise or technical assistance; M.A.P., S.M., Y.D., S.V., K.E.T., K.K.B., A.S. and M.J.H. analyzed and interpreted results; M.A.P., A.S. and M.J.H. drafted and edited the manuscript which was then edited by all authors.
Corresponding authors
Ethics declarations
Competing interests
The authors declare no conflicts of interest with respect to this work.
Peer review
Peer review information
Nature Communications thanks Fried Zwartkruis and the other, anonymous, reviewer(s) for their contribution to the peer review of this work. A peer review file is available.
Additional information
Publisher’s note Springer Nature remains neutral with regard to jurisdictional claims in published maps and institutional affiliations.
Supplementary information
Source data
Rights and permissions
Open Access This article is licensed under a Creative Commons Attribution-NonCommercial-NoDerivatives 4.0 International License, which permits any non-commercial use, sharing, distribution and reproduction in any medium or format, as long as you give appropriate credit to the original author(s) and the source, provide a link to the Creative Commons licence, and indicate if you modified the licensed material. You do not have permission under this licence to share adapted material derived from this article or parts of it. The images or other third party material in this article are included in the article’s Creative Commons licence, unless indicated otherwise in a credit line to the material. If material is not included in the article’s Creative Commons licence and your intended use is not permitted by statutory regulation or exceeds the permitted use, you will need to obtain permission directly from the copyright holder. To view a copy of this licence, visit http://creativecommons.org/licenses/by-nc-nd/4.0/.
About this article
Cite this article
Potts, M.A., Mizutani, S., Deng, Y. et al. Genome-wide in vivo CRISPR screens identify GATOR1 complex as a tumor suppressor in Myc-driven lymphoma. Nat Commun 16, 7582 (2025). https://doi.org/10.1038/s41467-025-62615-y
Received:
Accepted:
Published:
Version of record:
DOI: https://doi.org/10.1038/s41467-025-62615-y







