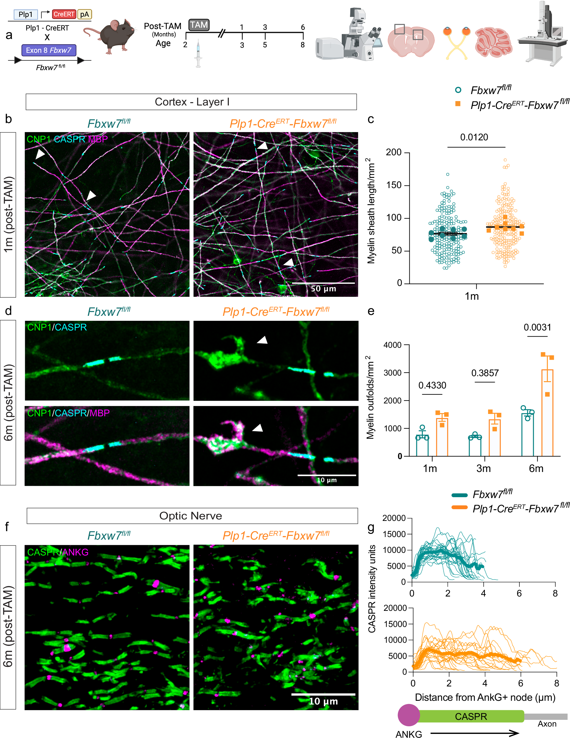
Fig. 2: FBXW7 regulates OL internode length, myelin homeostasis, and paranode organization in mouse gray and white matter.

a Schematic of Fbxw7fl/fl and Plp1-CreERT-Fbxw7fl/fl mouse lines and experimental pipeline. b Representative images of myelin internodes in Fbxw7fl/fl and Plp1-CreERT-Fbxw7fl/fl 1-month post-tamoxifen (TAM) in mouse layer I of the primary somatosensory cortex (pSS), stained with MBP (magenta), CNP1 (green), and CASPR (cyan). Arrowheads show CASPR+ boundaries of internodes. c Quantification of sheath length from layer I pSS. Colored bolded dots represent average of ROI from individual biological replicates (N = 4 mice per genotype, average of 5 ROIs/mouse), small hollow dots represent values from individual sheaths (Fbxw7fl/fl N = 197, Plp1-CreERT-Fbxw7fl/fl N = 210). Statistical significance determined by unpaired, two-tailed Student’s t-test on ROI averages ± SEM. d Higher magnification images of myelin outfolds (arrowheads) in pSS cortex 6 months post-TAM. e Quantification of myelin outfolds in the pSS (N = 3 mice, average of 5 ROIs/mouse). Data shown as average ± SEM. Statistical significance determined by two-way ANOVA with Tukey’s multiple comparisons test. f Representative images of CASPR and ANKG stained longitudinal optic nerve sections from Fbxw7fl/fl and Plp1-CreERT-Fbxw7fl/fl mice at 6-months post-TAM. g Quantification of CASPR staining intensity as a function of distance from ANKG+ node. Thick lines represent mean for each genotype with > 5 individual heminodes quantified, thin lines represent individual heminode intensity histograms. Statistical significance calculated by nonparametric two-tailed Kolmogorov-Smirnov test (P < 0.0001). Fbxw7fl/fl total nodes= 27, Plp1-CreERT-Fbxw7fl/fl total nodes=32, averaged across 3 mice/genotype. Created in BioRender. Emery, B. (2024) BioRender.com/d36g650.