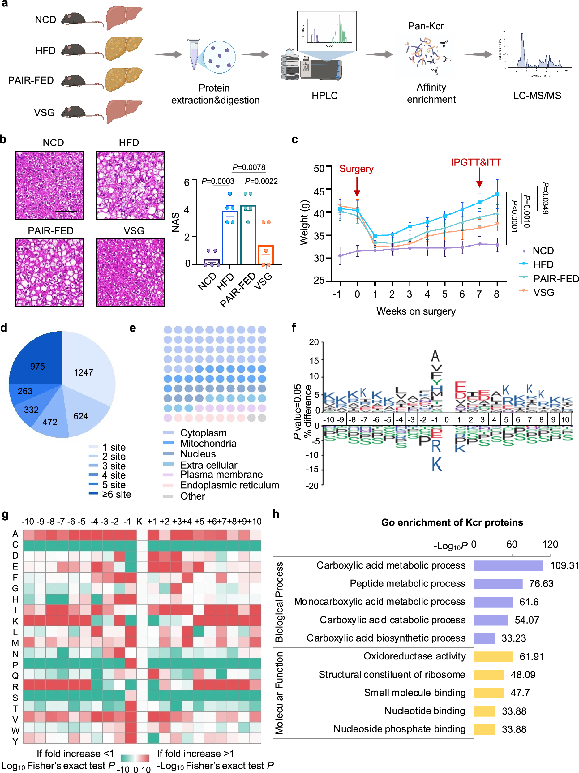
Fig. 1: Global landscape of crotonylome in HFD-induced MASLD and post-bariatric surgery.
From: Crotonylation of IDH1 alleviates MASLD progression by enhancing the TCA cycle

a Schematic representation of experimental workflow showing 4D label-free quantification of Kcr in NCD, HFD, PAIR-FED and VSG mouse livers. Created in BioRender. Liu, S. (2025) https://BioRender.com/vr8ptir. b Representative H&E staining of liver sections 8 weeks post-operation in NCD, HFD, PAIR-FED, and VSG group mice (n = 5/group). NAS scores were derived from H&E staining. Scale bars: 100 μm. c Body weight was recorded weekly post-operation in NCD, HFD, PAIR-FED, and VSG group mice (n = 5/group). d Pie chart illustrating the distribution of the number of identified Kcr sites per protein. e Map illustrating the subcellular distribution of Kcr proteins. f Icelogo representation illustrating flanking sequence preferences for all Kcr sites. g Motif analysis of all identified Kcr proteins. h Bar graphs illustrating representative ontology annotations enriched in the Kcr proteome. Data are shown as the mean ± SD. P values were obtained using one-way ANOVA followed by Tukey’s multiple comparisons test. Source data are provided as a Source Data file.