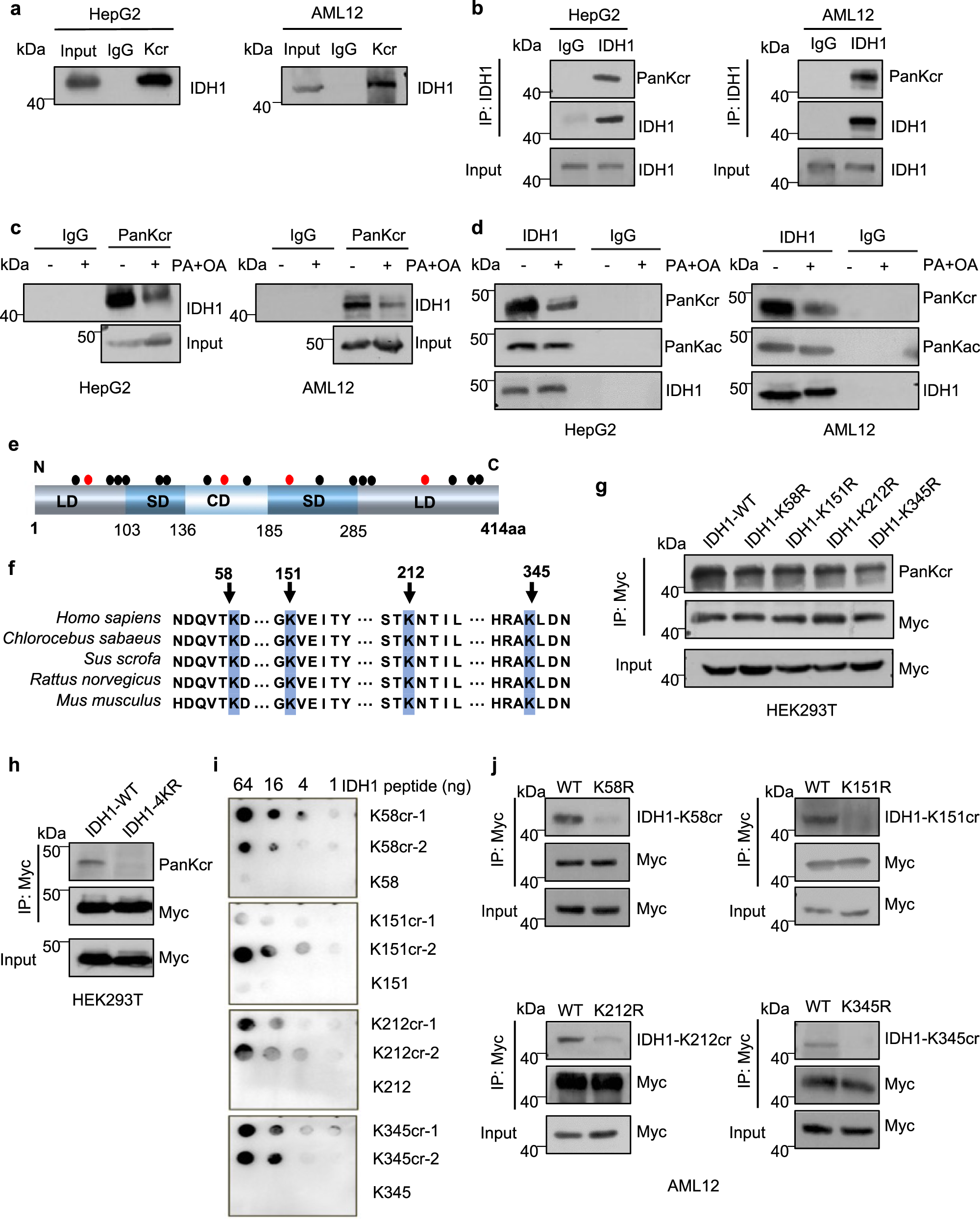
Fig. 3: IDH1 Kcr at K58, K151, K212 and K345 sites decreases upon MASLD.
From: Crotonylation of IDH1 alleviates MASLD progression by enhancing the TCA cycle

a Immunoprecipitation in HepG2 or AML12 cells with anti-PanKcr or anti-IgG followed by immunoblotting with anti-IDH1. b Immunoprecipitations in HepG2 or AML12 cells with anti-IDH1 or anti-IgG followed by immunoblotting with anti-PanKcr. c Immunoprecipitations in HepG2 or AML12 cells treated with or without PA + OA for 24 h using anti-PanKcr or anti-IgG followed by immunoblotting with anti-IDH1. d Immunoprecipitations in HepG2 or AML12 cells treated with or without PA + OA using anti-IDH1 followed by immunoblotting with anti-PanKcr or anti-IgG. e Schematic diagram of IDH1. f Sequence alignment homology around the four crotonylation sites in different species IDH1. g K58, K151, K212 and K345 are key Kcr sites of IDH1 in vivo. Immunoprecipitation assays in HEK293T cells upon overexpression of the indicated Myc-tagged constructs with anti-Myc followed by immunoblotting with anti-Myc and anti-PanKcr. h Immunoprecipitation assays in HEK293T cells upon overexpressing Myc-tagged IDH1 WT or 4KR with anti-Myc followed by immunoblotting with anti-Myc and anti-PanKcr. i The specificity of antibodies against IDH1-K58cr, IDH1-K151cr, IDH1-K212cr and IDH1-K345cr was verified by dot blot assays. The nitrocellulose membrane was spotted with the indicated amounts of uncrotonylated or crotonylated IDH1 peptides and immunoblotted with the indicated antibodies. j Verification of the specificity of anti-IDH1-K58cr, anti-IDH1-K151cr, anti-IDH1-K212cr and anti-IDH1-K345cr by western blotting. Immunoprecipitation assays were performed in AML12 cells overexpressing the indicated Myc-tagged IDH1 constructs with anti-Myc followed by immunoblotting with the indicated antibodies, respectively. Source data are provided as a Source Data file.