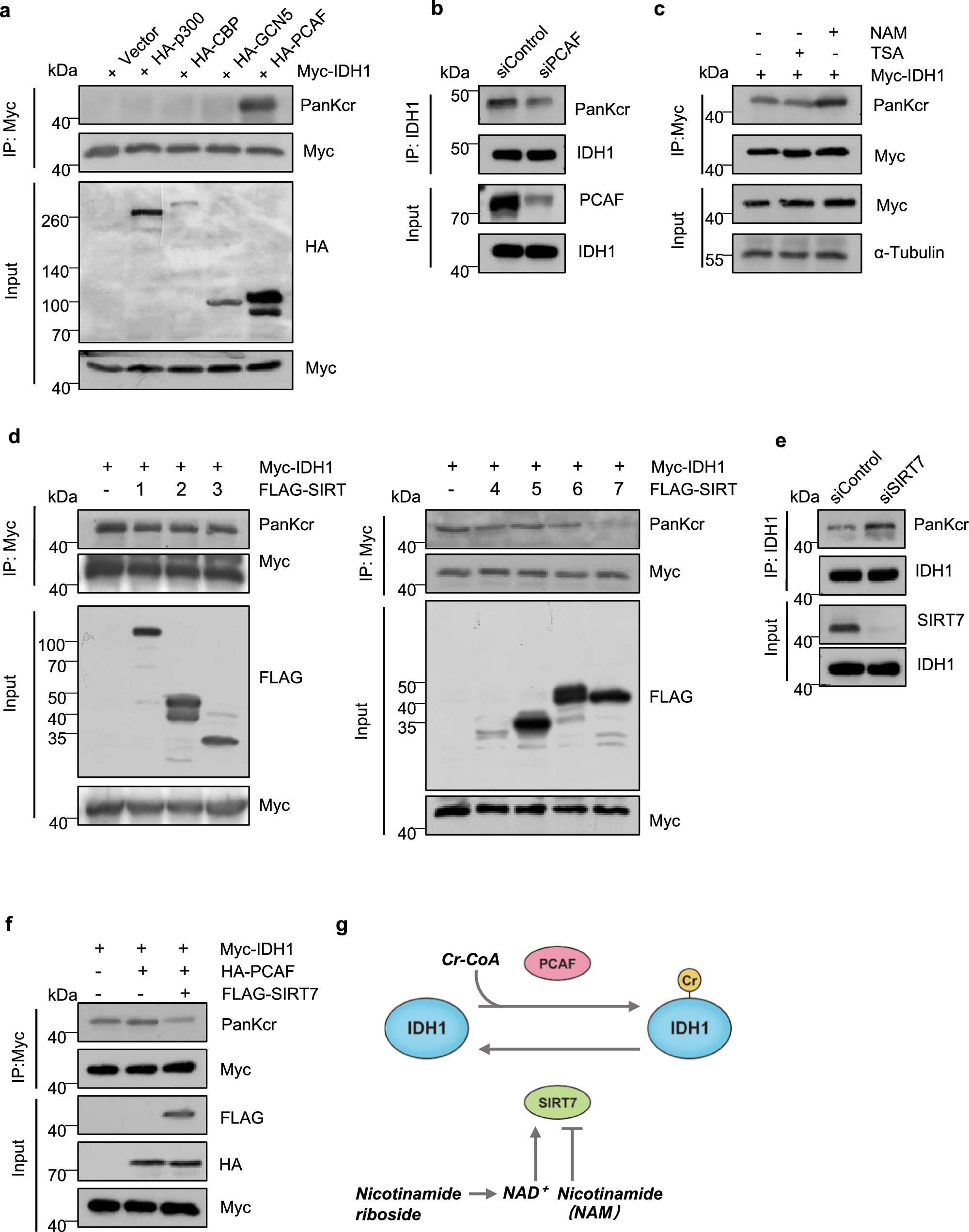
Fig. 4: IDH1 Kcr is mediated by PCAF and SIRT7.
From: Crotonylation of IDH1 alleviates MASLD progression by enhancing the TCA cycle

a Immunoprecipitation assays with anti-Myc in HEK293T cells co-transfected with Myc-tagged IDH1 and HA-tagged HATs followed by immunoblotting with antibodies against the indicated proteins. b Immunoprecipitation assays with anti-IDH1 in HEK293T cells transfected with control siRNA or siRNA targeting PCAF followed by immunoblotting with anti-PanKcr or anti-IgG. c HEK293T cells were expressed Myc-tagged IDH1 and then treated with 3 μM TSA or 5 mM NAM for 12 h, immunoprecipitation assays with anti-Myc followed by immunoblotting with antibodies against the indicated proteins. d Immunoprecipitation assays with anti-Myc in HEK293T cells transfected with Myc-tagged IDH1 and FLAG-tagged SIRTs followed by immunoblotting with antibodies against the indicated proteins. e Immunoprecipitation assays with anti-IDH1 in HEK293T cells transfected with control siRNA or siRNA targeting SIRT7 followed by immunoblotting with anti-PanKcr or anti-IgG. f Immunoprecipitation assays with anti-Myc in HEK293T cells co-transfected with Myc-tagged IDH1, HA-tagged PCAF and FLAG-tagged SIRT7, followed by immunoblotting with the indicated antibodies. g Schematic diagram of dynamic regulation of IDH1 Kcr by PCAF and SIRT7. Source data are provided as a Source Data file.