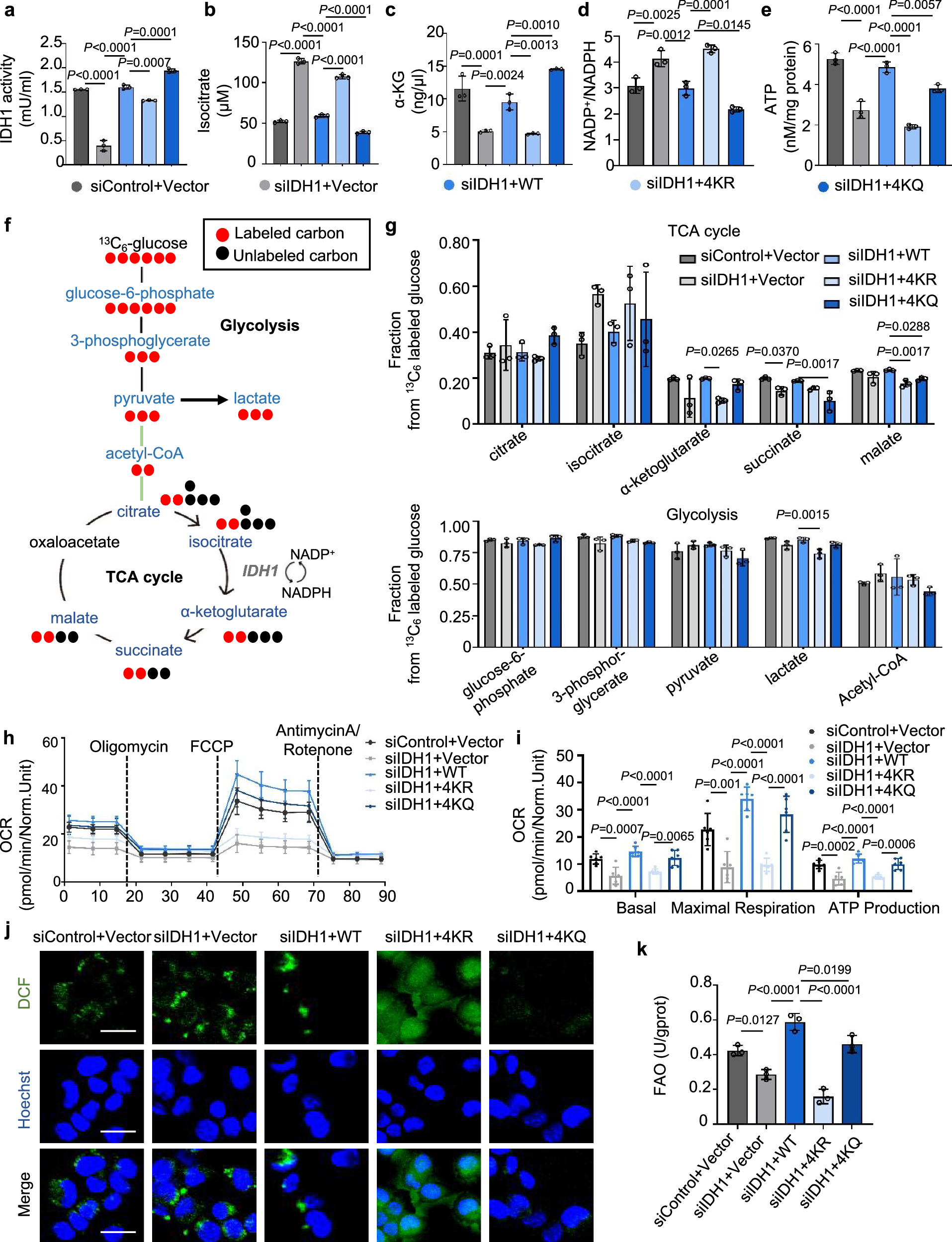
Fig. 5: IDH1 Kcr enhances enzymatic activity and is essential for TCA cycle function.
From: Crotonylation of IDH1 alleviates MASLD progression by enhancing the TCA cycle

a AML12 cells were treated with specific siRNA targeting IDH1 3’ UTR or control siRNA for 24 h before transfection with the indicated Myc-tagged constructs. IDH1 activity assay with purified indicated Myc-tagged immunoprecipitates from AML 12 cells (n = 3/group). b, c Histogram displaying Isocitrate (b) and α-KG (c) levels in AML12 cells (n = 3/group) described in (a). d, e Histogram displaying NADP+/NADPH ratio (d) and ATP levels (e) in AML12 cells (n = 3/group) described in (a). f Schematic diagram of 13C-labeled D-13C6 glucose in glycolysis and the TCA cycle. g Histogram showing changes in TCA cycle (upper) or glycolysis (lower)-related metabolites among IDH1-WT and IDH1 mutants (n = 3/group). h The Oxygen consumption rate (OCR) in AML12 cells (n = 6/group) with endogenous IDH1 knockdown and reconstituted expression of IDH1 WT, IDH1 4KR or 4KQ. i Quantification of Basal respiration, maximal respiration, and ATP production (n = 6/group). j Representative fluorescence images reflecting ROS level in AML12 cells described in (a), scale bar: 50 μm. k Fatty acid beta oxidation (FAO) efficiency in AML12 cells (n = 3/group) described in (a). Data are shown as the mean ± SD. P values were obtained using one-way ANOVA followed by Tukey’s multiple comparisons test (a–e, h, i, k) or Sidak test (g). Source data are provided as a Source Data file.