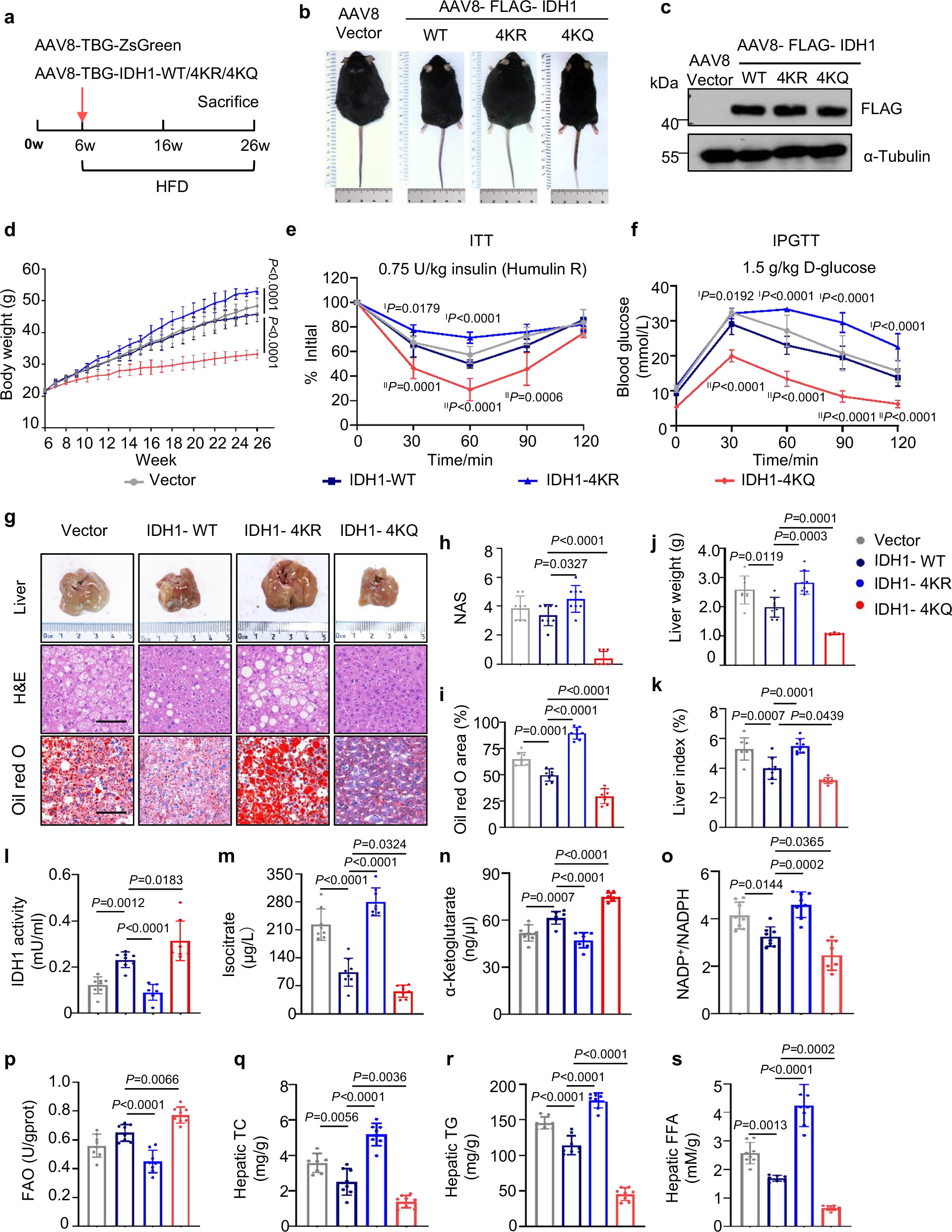
Fig. 7: IDH1-4KR exacerbates lipid accumulation and disrupts TCA cycle function in HFD-fed mice.
From: Crotonylation of IDH1 alleviates MASLD progression by enhancing the TCA cycle

a Schematic of the HFD-induced MASLD model. b Photos of AAV8-TBG-ZsGreen, AAV8-TBG-IDH1-WT, AAV8-TBG-IDH1-4KR, and AAV8-TBG-IDH1-4KQ mice. c Representative western blotting analysis of liver FLAG-IDH1 and α-Tubulin expression levels in the mice described in (a). d Body weight was measured weekly in AAV8-ZsGreen, AAV8-IDH1-WT, AAV8-IDH1-4KR, or AAV8-IDH1-4KQ mice (n = 8/group). e Blood glucose concentration was determined using the insulin tolerance test (ITT) in 22-week-old mice (n = 8/group). IP: IDH1-WT vs. IDH1-4KR; IIP: IDH1-WT vs. IDH1-4KQ. f Blood glucose concentration was determined using the intraperitoneal glucose tolerance test (IPGTT) in 22-week-old mice (n = 8/group). IP: IDH1-WT vs. IDH1-4KR; IIP: IDH1-WT vs. IDH1-4KQ. g Representative images of liver morphology (top) and liver sections stained with H&E (middle), or Oil Red O (bottom) are shown. Scale bars: 100 μm. h, i NAS score (h) and quantification of the Oil Red O staining of liver sections (i) from each group (n = 8/group). The stained area of each liver was normalized to the control group average. j, k Liver weight (j) and liver index (k) of the mice (n = 8/group) described in (a) were measured. l IDH1 activity assay in the livers of the mice (n = 8/group) described in (a). m, n Histogram showing Isocitrate (m) and α-KG (n) levels in the livers of mice (n = 8/group) indicated in (a). o Histogram displaying NADP+/NADPH ratio in the livers of mice (n = 8/group) indicated in (a). p FAO efficiency in the livers of the mice (n = 8/group) described in (a). q–s Histogram showing hepatic total cholesterol (TC) (q), triglyceride (TG) (r) and Free fatty acids (FFA) (s) concentrations in the livers of mice (n = 8/group) indicated in (a). Data are shown as the mean ± SD. P values were obtained using one-way ANOVA followed by Tukey’s multiple comparisons test. Source data are provided as a Source Data file.