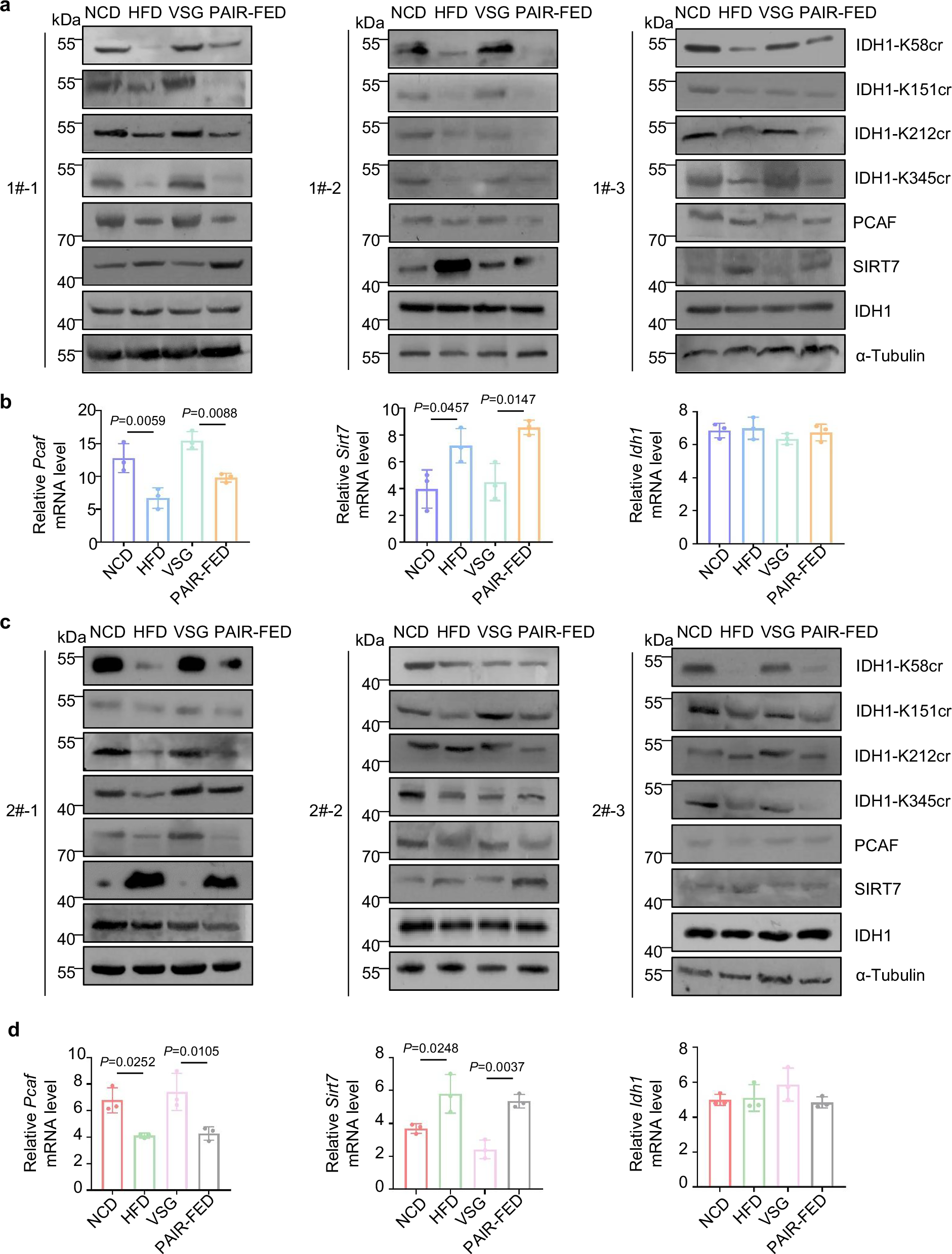
Fig. 8: In HFD-induced MASLD mice models, PCAF/SIRT7-mediated IDH1 Kcr axis is downregulated, whereas VSG reverses these effects.
From: Crotonylation of IDH1 alleviates MASLD progression by enhancing the TCA cycle

a Protein lysates from the livers of NCD, HFD, VSG, and PAIR-FED mice (n = 5/group) from first cohort were extracted for western blotting using IDH1-K58cr, IDH1-K151cr, IDH1-K212cr, IDH-K345cr, PCAF, SIRT7, IDH1 and α-Tubulin antibodies. b Relative mRNA levels of Pcaf (left), Sirt7 (middle), and Idh1(right) in NCD, HFD, VSG and PAIR-FED mice from first cohort. c Protein lysates from the livers of NCD, HFD, VSG, and PAIR-FED mice (n = 5/group) from second cohort were extracted for western blotting using IDH1-K58cr, IDH1-K151cr, IDH1-K212cr, IDH-K345cr, PCAF, SIRT7, IDH1 and α-Tubulin antibodies. d Relative mRNA levels of Pcaf (left), Sirt7 (middle), Idh1 (right) in NCD, HFD, VSG and PAIR-FED mice from second cohort. Data are shown as the mean ± SD. P values were obtained using one-way ANOVA followed by Tukey’s multiple comparisons test. All experimental data were verified at least three independent experiments. Source data are provided as a Source Data file.