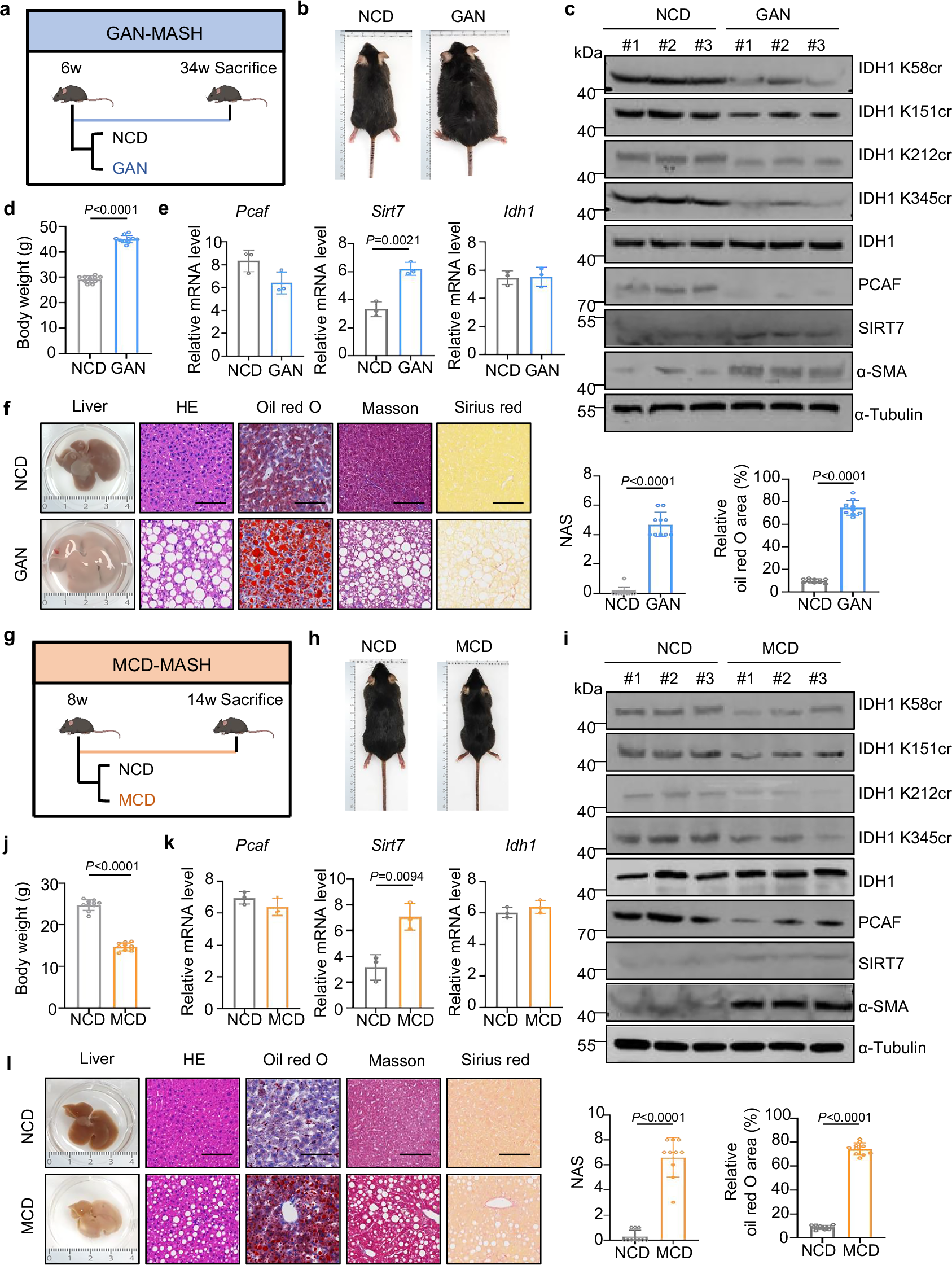
Fig. 9: In MASH mice models, PCAF/SIRT7-mediated IDH1 Kcr axis is significantly decreased.
From: Crotonylation of IDH1 alleviates MASLD progression by enhancing the TCA cycle

a Schematic overview of the GAN-MASH models. Created in BioRender. Liu, S. (2025) https://BioRender.com/vr8ptir. b Photos of NCD and GAN group mice at 34 weeks. c Protein lysates from the livers of NCD and GAN mice were extracted for western blotting using IDH1-K58cr, IDH1-K151cr, IDH1-K212cr, IDH-K345cr, IDH1, PCAF, SIRT7, α-SMA and α-Tubulin antibodies. d Body weight of NCD and GAN group mice (n = 10/group) at 34 weeks. e Relative mRNA levels of Pcaf, Sirt7, and Idh1 in NCD and GAN mice. f Representative images of liver tissues from NCD and GAN group mice (n = 10/group) were presented, including H&E-stained sections, Oil Red O staining, Masson’s trichrome staining, Sirius red staining, NAS scores, and relative Oil Red O area. Scale bars: 100 μm. g Schematic overview of the MCD-MASH models. Created in BioRender. Liu, S. (2025) https://BioRender.com/vr8ptir. h Photos of NCD and MCD group mice at 14 weeks. i Protein lysates from the livers of NCD and MCD mice were extracted for western blotting using IDH1-K58cr, IDH1-K151cr, IDH1-K212cr, IDH-K345cr, IDH1, PCAF, SIRT7 α-SMA and α-Tubulin antibodies. j Body weight of NCD and MCD group mice (n = 10/group) at 14 weeks. k Relative mRNA levels of Pcaf, Sirt7, and Idh1 in NCD and MCD mice. l Representative images of liver tissues from NCD and MCD group mice were presented, including H&E-stained sections, Oil Red O staining, Masson’s trichrome staining, Sirius red staining, NAS scores, and relative Oil Red O area. Scale bars: 100 μm. Data are shown as the mean ± SD. P values were obtained using two-tailed unpaired Student’s t-test. Data were verified in three (c, e, i, k) independent experiments. Source data are provided as a Source Data file.