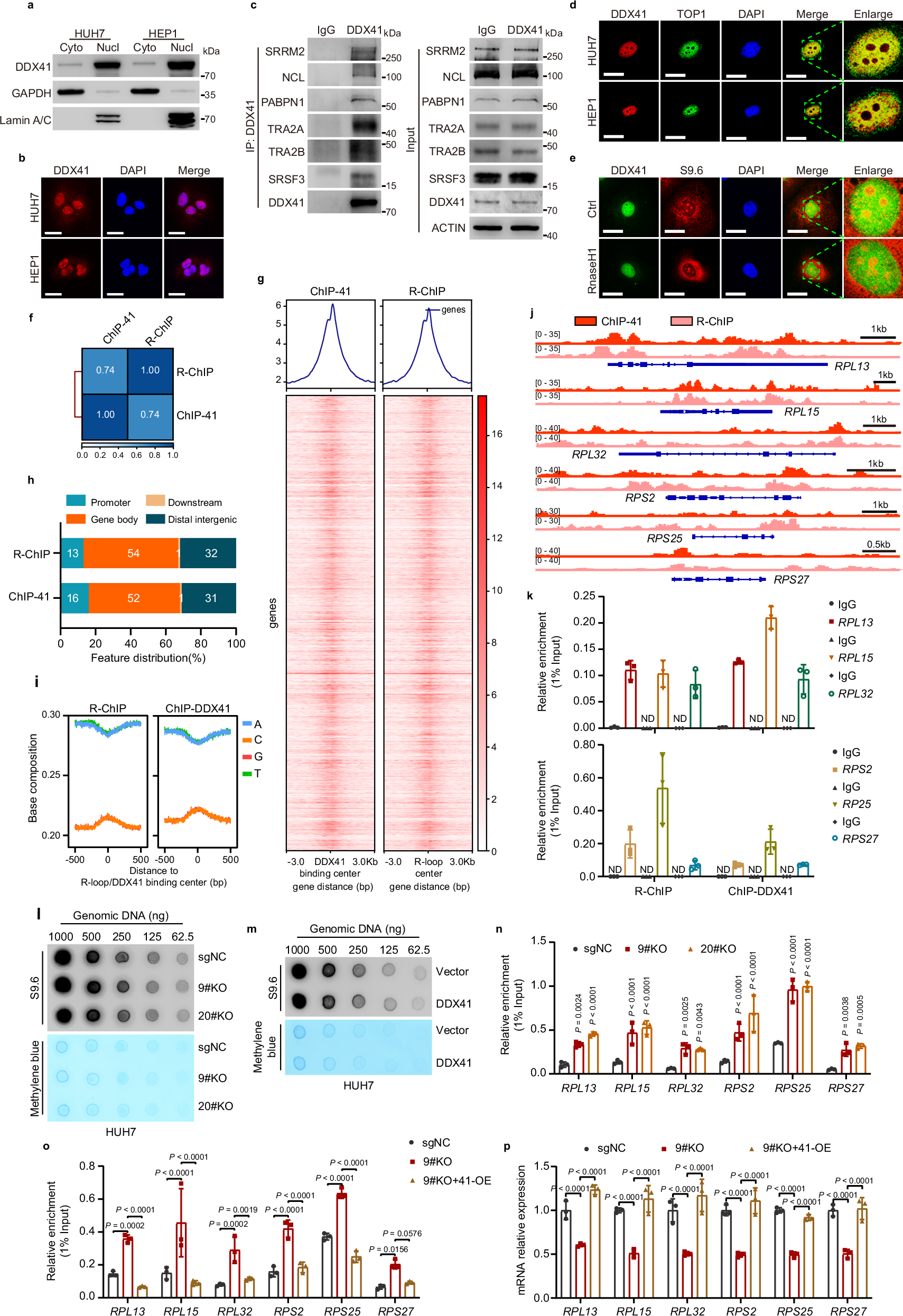
Fig. 4: DDX41 increases RPL/RPS expression by process the R-loop structures of RPL/RPS genes in liver cancer cells.

a Western blot analysis of DDX41 subcellular localization in HUH7 and HEP1 cells following nuclear-cytoplasmic separation. b Immunofluorescent (IF) staining to analyze DDX41 subcellular localization in HUH7 and HEP1 cells. Scale bar: 25 μm. c Co-immunoprecipitation (co-IP) assay detecting DDX41-interacting proteins identified in the co-IP/MS analysis. d Co-immunofluorescent (co-IF) staining to visualize the co-localization of DDX41 and TOP1 (an R-loop marker) in HUH7 and HEP1 cells. Scale bar: 25 μm. e Co-immunofluorescent (co-IF) staining to detect the co-localization of DDX41 and R-loop structures (using S9.6 antibody to detect DNA hybrids) in HUH7 cells, with RNaseH1 treatment as a negative control. Scale bar: 25 μm. f Correlation between DDX41 occupancy and R-ChIP signals, with reads from HUH7 cells mapped at each ChIP-seq peak and normalized to reads per million. g Upper panel: Signal intensity profiles of ChIP-seq signals for DDX41 and R-ChIP mapped R-loops within ± 3 kb of R-loop centers in HUH7 cells. Lower panel: Heatmap presentation of ChIP-seq signals for DDX41 and R-ChIP mapped R-loops in the same regions. h Genomic distribution of R-ChIP mapped R-loops and DDX41 occupancy. i Sequence features associated with R-loops mapped with R-ChIP and DDX41 ChIP-seq. j DDX41 ChIP-seq (ChIP-41) and R-loop ChIP-seq (R-ChIP) assays illustrating the peaks for DDX41 and R-loop structures on RPL/RPS genes in HUH7 cells. k R-ChIP‒qPCR and DDX41 ChIP‒qPCR showing the enrichment (relative to 1% input) of R-loop structures and DDX41 on RPL/RPS genes in HUH7 cells. Data are presented as mean ± SD (n = 3 independent experiments). l, m Dot blot analysis measuring R-loop structure levels in HUH7 cells following DDX41 knockout (l) or DDX41 overexpression (m), with sgNC or vector as negative controls. Methylene blue staining was used as a loading control. n R-ChIP‒qPCR measuring the relative enrichment (1% input) of R-loop structures at RPL/RPS genes in HUH7 cells after DDX41 knockout, with sgNC as a negative control. Data are presented as mean ± SD (n = 3 independent experiments), analyzed using two-way ANOVA with Tukey’s multiple comparisons test. o R-ChIP‒qPCR measuring the relative enrichment (1% input) of R-loop structures at RPL/RPS genes in DDX41 knockout cells (9#) or DDX41 knockout cells rescued DDX41 expression (41-OE), with sgNC as a negative control. Data are presented as mean ± SD (n = 3 independent experiments), analyzed using two-way ANOVA with Tukey’s multiple comparisons test. p Real-time qPCR measuring the expression of RPL/RPS nascent mRNAs in DDX41 knockout cells (9#) or DDX41 knockout cells rescued DDX41 expression (41-OE), with sgNC as a negative control. Data are presented as mean ± SD (n = 3 independent experiments), analyzed using two-way ANOVA with Tukey’s multiple comparisons test. Experiments were repeated three times independently with similar results (a–e, l and m). Source data are provided as a Source Data file.