Abstract
The RNA helicase DDX41 is a DEAD-box helicase that is well known as a virus sensor in dendritic cells and a tumor suppressor that is frequently mutated in myeloid neoplasms. However, the functions and relevance of DDX41 in solid tumors remain largely unexplored. In this study, through in vivo CRISPR screening, we demonstrate that DDX41 is highly expressed in various solid tumor types and promotes tumorigenicity in liver cancer. Mechanistically, DDX41 facilitates R-loop processing and accelerates the transcription of RPL/RPS genes, thereby promoting ribosome biogenesis and protein synthesis. Additionally, we show that the acetyltransferase KAT8 is required for H3K9ac modification of the DDX41 promoter and that NR2C1/NR2C2 are responsible for DDX41 expression. Moreover, elevated DDX41 levels increase liver cancer cell sensitivity to protein synthesis inhibitors; treatment with homoharringtonine (HHT), an approved drug, significantly inhibits tumor growth in DDX41-overexpressing liver cancer models. Taken together, the results of this study highlight that DDX41 acts as an oncogene in liver cancer and suggest that protein synthesis inhibition may be a promising therapy for liver cancers with high DDX41 expression.
Similar content being viewed by others
Introduction
Gene dysregulation is a hallmark of cancer1,2, leading to cancer cell dependence on specific gene expression regulators, including cis-elements (promoters, enhancers, superenhancers, and insulators3) and trans-acting factors (transcription factors (TFs), cofactors, signaling proteins, chromatin regulators (CRs), and chromosome structural proteins)4,5,6,7,8. Recently, cis-elements called facilitators have been proposed as unique subset of superenhancers9. Facilitators lack intrinsic enhancer activity but are required for the effective upregulation of target genes by classical enhancers9. Liver cancer is the third leading cause of cancer-related mortality and ranks sixth in terms of incidence worldwide10. Although surgical resection is often possible, high recurrence rates after resection contribute to a persistently low 5-year survival rate11. A comparative transcriptomic analysis across 17 major cancer types highlighted distinctive transcriptional alterations in liver cancer, suggesting significant perturbations in trans-acting factors12. In liver cancer, high expression of trans-acting factors is associated with increased aggressiveness and poorer prognosis13. The SWI/SNF chromatin remodeling complex regulates transcription factor accessibility and is vital in the development of hepatocellular carcinoma (HCC)14,15. Previously, we reported that the RNA helicase DHX37 acts with pleiotropic regulator 1 (PLRG1) to transcriptionally activate cyclin D1 (CCND1) expression and that CCND1 inhibitors are promising antiproliferative agents for HCC16. Increasingly, the trans-acting factors involved in transcriptional control are emerging as attractive targets of next-generation drugs that perturb their functions and thus disrupt the transcriptional programs that they govern1,17,18,19. Therefore, a comprehensive understanding of the trans-acting factors that are altered in liver cancer is essential for identifying new therapeutic targets.
Genome-wide CRISPR/Cas9 screening (commonly referred to as CRISPR screening) is a powerful tool for identifying the causal genes of specific phenotypes and studying the associated molecular mechanisms20. In this study, through in vivo CRISPR knockout screening targeting 832 genes that encode trans-acting factors and are differentially expressed in HCC, we identify 79 trans-acting factors as potential driver oncogenes for HCC. Notably, the RNA helicase DDX41 emerges as crucial for liver cancer tumorigenicity. DEAD-box RNA helicases comprise a distinct family within helicase superfamily 2 (SF2), a predominant class of RNA helicases widespread across eukaryotic, archaeal, and bacterial domains21. Defined by the conserved Asp-Glu-Ala-Asp (DEAD) motif, these enzymes are integral to diverse cellular RNA metabolic processes, encompassing transcriptional regulation through translation initiation22,23. DDX41 orchestrates multifaceted cellular functions, including innate immune signal transduction, inflammatory regulation, and pre-mRNA splicing machinery24,25,26. As germline mutations in DDX41 drive the progression of myelodysplastic syndrome (MDS) and acute myeloid leukemia (AML)26,27,28, DDX41 has traditionally been categorized as a tumor suppressor in myeloid neoplasms. In this study, we find that DDX41 is indispensable for the tumorigenicity of liver cancer. DDX41 increases the protein synthesis rate in liver cancer cells by increasing the expression of ribosomal protein large or small subunit (RPL/RPS) genes through the processing of R-loop structures within these genes. These findings suggest that targeting DDX41 and downstream signals could be a promising therapeutic strategy for DDX41-overexpressing liver cancer.
Results
In vivo CRISPR screening reveals that DDX41 enhances tumorigenicity in HCC
To comprehensively elucidate the roles of deregulated transcription factors and chromosomal regulators in the tumorigenicity of HCC cells, we conducted an integrative analysis of the trans-acting factor database29 and transcriptomic data from The Cancer Genome Atlas-Liver Hepatocellular Carcinoma (TCGA-LIHC), along with a set of twelve paired HCC and noncancerous liver tissues (GSE101432). Our analysis identified 832 differentially expressed genes in HCC (p value < 0.05, |Log2(FC)| > 0.585) (Fig. 1a). Subsequent in vivo CRISPR/Cas9 screening targeted these 832 deregulated genes (Fig. 1b). Briefly, a pooled sgRNA library comprising 4992 gene-specific sgRNAs (6 sgRNAs/gene across 832 targets), 12 sgRNAs targeting two positive-control oncogenes and 500 non-targeting control sgRNAs (Supplementary Data 1_sheet1), was constructed and transduced into HUH7-Cas9-GFP-Luc cells at multiplicity of infection (MOI) = 0.3. Following puromycin selection, transduced cells were expanded and subcutaneously transplanted into NOD/Scidil2Rγ−/− (NSG) mice. Primary tumors were harvested at 28 days post-implantation. Genomic DNA underwent PCR amplification of sgRNA sequences, with NGS-based quantification of sgRNA abundance in endpoint tumors (T28) relative to baseline (T0) (Fig. 1b).
a Venn diagram showing the overlap of differentially expressed transcription factors (TFs) and chromosomal regulators (CRs) between 12 paired HCC patients and 50 paired patients from the TCGA-LIHC dataset. b Schematic diagram illustrating the CRISPR screening process. c Volcano plot displaying downregulated (Down) and upregulated (Up) genes identified in the CRISPR screening. Non-targeting control sgRNAs showed as gray dots. d Genes ranked by their corresponding RIGER p-values from the CRISPR screening, analyzed using the RIGER algorithm. e DDX41 mRNA expression levels in normal tissues (NT) and paired tumor tissues (T) from the GSE77314, TCGA-LIHC 50-paired, and GSE77314 cohorts, analyzed using a two-tailed paired Student’s t-test (n = 50 normal tissues and paired tumor tissues). f Violin plot showing DDX41 mRNA expression in normal tissues (NT, n = 50) and tumor tissues (T, n = 105) from the GepLiver database, analyzed with a two-tailed unpaired Student’s t-test. g Pan-cancer analysis of DDX41 mRNA expression in normal tissues (N) and tumor tissues (T), with tumor types marked in red indicating significant differences between N and T; analysis performed using the GEPIA database (The number of samples in each group is indicated above). h Pan-cancer analysis of DDX41 protein expression in normal tissues (Normal) and tumor tissues (Tumor), conducted using the UALCAN database. The upper edge and lower edge of error bar represent the maxima and minima respectively, the upper edge and lower edge of box represent the upper and lower quartile respectively, the line in the box represent the median (The number of samples in each group is indicated above). i Scatter plot showing the correlation between DDX41 and MKI67 mRNA expression levels in the TCGA-LIHC cohort, analyzed using the GEPIA database. Source data are provided as a Source Data file.
The representation of the sgRNAs was consistent in all five cell groups (C1-C5), indicating successful library establishment. In contrast, sgRNA representation in the five tumors (T1-T5) showed significant changes, suggesting selective dropout or enrichment of sgRNAs in the in vivo microenvironment (Supplementary Fig. 1a–c). After ranking the sgRNA representations (Supplementary Data 1_sheet3), we identified 79 trans-acting factor candidates with significant sgRNA dropout (p value < 0.05) (Fig. 1c, d). Notably, CEBPA, HMGA2, E2F1, MYC and DHX37 have been previously linked to HCC development or progression16,30,31,32,33,34, substantiating the validity of the screening. We focused on the top three candidates, of which CEBPA and HMGA2 were already reported to have roles in liver cancer. Interestingly, the RNA helicase DDX41, although known as a tumor suppressor in myeloid neoplasms, ranked second, suggesting a critical oncogenic role in liver tumorigenesis. These findings prompted us to further investigate the functions and mechanisms of DDX41 in liver cancer.
To this end, we next analyzed DDX41 mRNA expression across four independent HCC cohorts. The results showed that DDX41 was more highly expressed in tumors (T) than in paired or unpaired nontumor tissues (NT) (Fig. 1e–f). DDX41 expression remained consistent across all four stages of HCC, indicating that elevation of DDX41 expression occurs early in liver cancer tumorigenesis (Supplementary Fig. 1d). Additionally, pancancer mRNA analysis via the GEPIA database35 revealed high DDX41 expression in various tumor types, particularly in lymphoid neoplasm diffuse large B-cell lymphoma (DBLC), liver hepatocellular carcinoma (LIHC), pancreatic adenocarcinoma (PAAD) and thymoma (THYM) (Fig. 1g). Furthermore, a pancancer protein expression analysis in the UALCAN database36 confirmed high DDX41 expression in all ten tumor types analyzed (Fig. 1h). DDX41 expression correlated with the expression of the proliferation marker MKI67, suggesting that DDX41 may regulate liver cancer cell proliferation (Fig. 1i). Furthermore, we found that the expression of DDX41 was also correlated with a set of 119 clinically actionable genes related to tumor therapy and prognosis (Supplementary Fig. 1e) referred to as the clinical action signature37. Taken together, these findings suggest that elevated DDX41 expression is a common event across multiple cancer types and plays a key role in the tumorigenicity of liver cancer.
DDX41 promotes liver cancer cell proliferation and is essential for liver cancer initiation
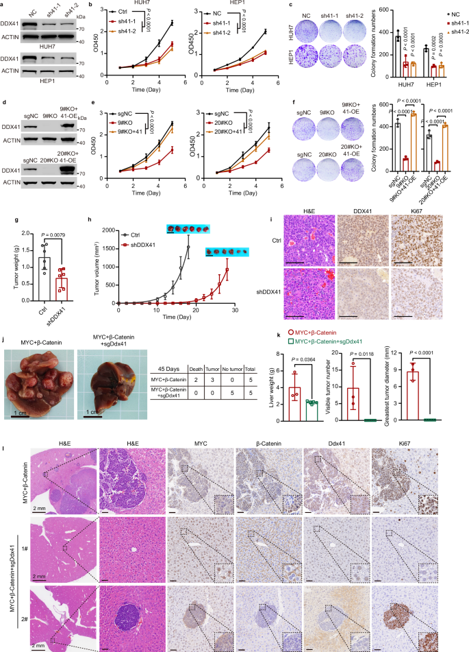
Given the expression of DDX41 in HCC and its strong correlation with MKI67, we performed both in vitro and in vivo experiments to investigate whether DDX41 regulates the proliferation of liver cancer cells. HUH7 and SK-HEP1 (HEP1) are the major two cell lines used in liver cancer investigation. HUH7 is a highly differentiated hepatoma cell line, which was originally developed from liver tumor tissue of a 57-year-old Japanese male patient. HUH7 cells express alpha-fetoprotein (AFP)38. While HEP1 is an endothelial cell line that was derived from the ascitic fluid of a 52-year-old white male patient with adenocarcinoma of the liver39,40. HEP1 is a AFP negative cell line41. Silencing of DDX41 with two independent siRNAs or shRNAs dramatically reduced DDX41 expression in HUH7 and HEP1 cells, which significantly impaired both the proliferation rate and colony formation ability of these cells (Supplementary Fig. 2a–c, and Fig. 2a–c). Conversely, DDX41 overexpression promoted the proliferation rate and colony formation ability of HUH7 and HEP1 cells (Supplementary Fig. 2d–f). Furthermore, we established two DDX41 double knockout (dKO) HUH7 clones and rescued DDX41 expression in these dKO clones through overexpression (Fig. 2d). DDX41 dKO dramatically dampened the proliferation rate and colony formation ability of HUH7 cells, whereas DDX41 overexpression in dKO clones rescued these phenotypes (Fig. 2e, f). Similar results were observed in HEP1 cells (Supplementary Fig. 2g–i). We also measured the incorporation of EdU, a key indicator of DNA synthesis and cell proliferation, and found that knockdown of DDX41 via siRNAs or sgRNAs significantly decreased EdU incorporation in HUH7 and HEP cells (Supplementary Fig. 2j–m). These results indicate that DDX41 promotes DNA synthesis and proliferation in liver cancer cells. Next, we examined the role of DDX41 in liver cancer cells in vivo. Compared with the control treatment (Ctrl), the shRNA-mediated knockdown of DDX41 significantly reduced tumor growth of HUH7 cells in a mouse model (Supplementary Fig. 2n and o, Fig. 2g, h). Immunohistochemical (IHC) staining revealed a marked decrease in Ki67 expression in tumors from DDX41-knockdown tumor samples, consistent with the expression pattern of DDX41 (Fig. 2i). These findings suggest that DDX41 promotes liver cancer proliferation and progression.
a Western blot analysis measuring DDX41 protein levels in HUH7 and HEP1 cells infected with negative control (NC) or two independent DDX41 shRNA lentiviruses. ACTIN was used as a loading control. b CCK8 assay assessing the proliferation rate of HUH7 and HEP1 cells infected with NC or two independent DDX41 shRNA lentiviruses. Data are presented as means ± SD (n = 3 independent experiments), analyzed using two-way ANOVA with Tukey’s multiple comparisons test. c Colony formation assay measuring the colony formation ability of HUH7 and HEP1 cells after infection with NC or two independent DDX41 shRNA lentiviruses. Colony formation statistics are shown on the right. Data are presented as means ± SD (n = 3 independent experiments), analyzed using two-way ANOVA with Tukey’s multiple comparisons test. d Western blot analysis measuring DDX41 protein levels in two independent DDX41 double knockout clones of HUH7 cells and DDX41 overexpressed (41-OE) in double knockout clones, with the sgNC clone of HUH7 cells as a negative control. ACTIN was used as a loading control. e CCK8 assay assessing the proliferation rate in the 9# and 20# DDX41 double knockout HUH7 clones or DDX41 overexpressed (41-OE) in the 9# and 20# clones, with sgNC clone of HUH7 cells as a negative control. Data are presented as means ± SD (n = 3 independent experiments), analyzed using two-way ANOVA with Tukey’s multiple comparisons test. f Colony formation assay measuring the colony formation ability of the 9# and 20# DDX41 double knockout HUH7 clones or DDX41 overexpressed (41-OE) in the 9# and 20# clones, with sgNC clone of HUH7 cells as a negative control. Colony formation statistics are shown on the right. Data are presented as means ± SD (n = 3 independent experiments), analyzed using one-way ANOVA with Tukey’s multiple comparisons test. g, h HUH7 cells were infected with DDX41 shRNA lentivirus (shDDX41) to establish DDX41 knockdown clones. HUH7 cells were subcutaneously transplanted into nude mice (n = 6). g Statistics of xenograft tumor weight. Data are presented as means ± SD, analyzed with two-tailed unpaired Student’s t-test. h Statistics of tumor growth curves are presented, with images of xenograft tumors shown above (scale bar: 2 cm). Data are presented as means ± SD, analyzed using two-way ANOVA with Tukey’s multiple comparisons test. i H&E staining and immunohistochemistry (IHC) analysis of DDX41 and Ki67 expression levels in xenograft tumor samples. j Representative images of livers dissected from MYC+β-Catenin and MYC+β-Catenin+sgDdx41 hydrodynamic injection (HDI)-induced mouse liver cancer models. The table presents the number of deaths, tumors, and tumor-free mice in the two groups. k Liver weight, number of visible tumors, and greatest tumor diameter in the livers of MYC+β-Catenin and MYC+β-Catenin+sgDdx41 HDI-induced mouse liver cancer models. Data are presented as means ± SD (n = 3 in group of MYC+β-Catenin; n = 5 in group of MYC+β-Catenin+sgDdx41), analyzed with two-tailed unpaired Student’s t-test. l H&E staining and IHC staining of liver tissues to analyze the expression of MYC, β-Catenin, Ddx41, and Ki67 in HDI-induced mouse liver cancer models. Scale bar: 50 μm (except as indicated). Experiments were repeated three times independently with similar results (a, d). Source data are provided as a Source Data file.
Interestingly, analysis of Ddx41 expression in a series of hydrodynamic injection (HDI)-induced mouse models of liver cancer from the GepLiver database42 revealed that Ddx41 expression was consistently upregulated in these models (Supplementary Fig 2p). Among the models, the MYC + CTNNB1 plasmid combination resulted in the highest Ddx41 expression. We therefore chose this plasmid combination in conjunction with sgDdx41 for further study of the function of Ddx41 in liver cancer development and progression. The results revealed that while MYC + CTNNB1 readily induced liver cancer within 45 days in the control group, it failed to do so in the Ddx41 KO group (Fig. 2j, k). IHC staining was further applied to evaluate the expression levels of MYC, CTNNB1, Ddx41 and Ki67 (Fig. 2l). Although no visible tumor nodules were found in Ddx41 KO mice, H&E staining revealed that 1 in 5 mice presented several tumor nodules in the liver tissue, likely due to the low efficiency of Ddx41 knockout by sgDdx41 in the liver tissue (Fig. 2l). Taken together, these data indicate that DDX41 is essential for cell proliferation and liver cancer initiation.
DDX41 promotes ribosome biogenesis and protein synthesis by increasing RPL/RPS expression in liver cancer cells
To investigate the mechanisms by which DDX41 promotes cell proliferation and tumorigenicity, we silenced DDX41 expression in HUH7 cells via two independent siRNAs and subsequently performed RNA sequencing (RNA-seq). We identified 842 genes that were commonly downregulated following DDX41 knockdown (Fig. 3a). Gene set enrichment analysis (GSEA) revealed that DDX41-regulated genes are associated with ribosomal large and small subunit biogenesis and protein synthesis progress (Fig. 3b, and Supplementary Fig. 3a). Gene Ontology (GO) analysis of these genes revealed the significant involvement of DDX41 in regulating ribosome biogenesis and mRNA translation (Supplementary Fig. 3b, and Fig. 3c). Further analyses revealed that 32 RPs, including 20 RPLs and 12 RPSs, were downregulated after DDX41 knockdown (Fig. 3d). Moreover, analysis of the entire set of RP expression data from our RNA-seq data revealed that 84 RPs, comprising 52 RPLs and 32 RPSs, were downregulated in liver cancer cells following DDX41 knockdown (Supplementary Fig. 3c). Additionally, the protein levels of these RPLs/RPSs were diminished after DDX41 knockdown in both HUH7 and HEP1 cells (Fig. 3e). These findings suggest that DDX41 is essential for RPL/RPS expression in liver cells.
a Venn diagram illustrating the overlap of downregulated genes from RNA-seq results of HUH7 cells transfected with two independent DDX41 siRNAs versus NC (Log2(FC) < −0.5). A total of 842 genes were downregulated in both DDX41 siRNA-transfected HUH7 cells. b Scatterplot showing the common GSEA negatively regulated GO-BP pathways (n = 526) in RNA-seq data of HUH7 cells following DDX41 knockdown compared to negative control (NC). c GO-BP analysis of the 842 downregulated genes conducted using the DAVID online tool, with the number of genes indicated in the columns. d Heatmap displaying RPL/RPS mRNA expression among the 842 downregulated genes from RNA-seq results, with ACTB as a control. e Western blot analysis measuring RPL/RPS protein levels in HUH7 and HEP1 cells after DDX41 knockdown via two independent DDX41 shRNA or negative control (Ctrl) lentivirus. ACTIN was used as a loading control. f, g Bubble diagrams showing the correlation between DDX41 expression and RPL/RPS levels in three different human liver cancer cohorts (f) or HDI-induced liver cancer mouse models (g). h, i Ribosomal subunit profiles following puromycin-mediated dissociation of HUH7 (h) or HEP1 (i) cells after DDX41 knockout. j, k Polysome profiles of HUH7 (j) or HEP1 (k) cells after DDX41 knockout. l, m SUnSET assay measuring protein synthesis rates in HUH7 cells following DDX41 knockdown via two independent shDDX41 lentiviruses (l) or in DDX41 knockout and DDX41 overexpression conditions (m). ACTIN was detected as a loading control. n OP-Puro assay measuring protein synthesis rates in HUH7 and HEP1 cells after DDX41 knockdown using two independent shDDX41 lentiviruses. Scale bar: 100 μm. o, p SUnSET assay (o) and OP-Puro assay (p) measuring protein synthesis rates in DDX41 high-expressing cell lines (HUH7, HEP1) and low-expressing cell lines (97H, 97 L), with ACTIN as a loading control. Scale bar: 100 μm. Experiments were repeated three times independently with similar results (e, l–p). Source data are provided as a Source Data file.
To further explore the relationship between DDX41 and RPL/RPS expression, we analyzed data from three independent liver cancer cohorts and mice with HDI-induced liver cancer. We found a strong correlation between DDX41 expression and RPL/RPS expression in both contexts (Fig. 3f, g). Since RPL/RPS levels directly influence ribosome biogenesis, we used ribosomal subunit profiling to investigate the levels of the 60S and 40S ribosomal subunits in liver cancer cells after DDX41 knockdown or knockout. Both 60S and 40S levels decreased following DDX41 knockdown or knockout in HUH7 and HEP1 cells (Supplementary Fig. 3d, and Fig. 3h, i). Additionally, ribosome profiling confirmed that the protein synthesis rate in these cells was impaired after DDX41 knockdown or knockout (Supplementary Fig. 3e, and Fig. 3j, k). To confirm that DDX41 enhances the protein synthesis rate in liver cancer cells, we performed a surface sensing of translation (SUnSET) assay. The results revealed a significant reduction in protein synthesis rate in HUH7 and HEP1 cells after DDX41 knockdown or knockout. Notably, DDX41 overexpression in DDX41 KO cells restored the protein synthesis rate in these cells (Supplementary Fig. 3f and 3g, and Fig. 3l, m). Similar results were obtained from OP-Puro assays (Fig. 3n). These data indicate that DDX41 promotes RPL/RPS expression and ribosome biogenesis, thereby increasing the protein synthesis rate in liver cancer cells. We also observed that DDX41 expression levels varied across different liver cancer cell lines; for example, HUH7 and HEP1 cells presented high DDX41 expression, whereas 97H and 97 L cells displayed lower DDX41 expression (Supplementary Fig. 3h and 3i). Both the SUnSET assay and the OP-Puro assay confirmed that cell lines with higher DDX41 expression levels exhibited higher protein synthesis rates (Fig. 3o, p). Taken together, these results indicate that DDX41 accelerates protein synthesis in liver cancer cells by promoting RPL/RPS expression and ribosome biogenesis.
DDX41 increases RPL/RPS expression by processing the R-loop structures of RPL/RPS genes in liver cancer cells
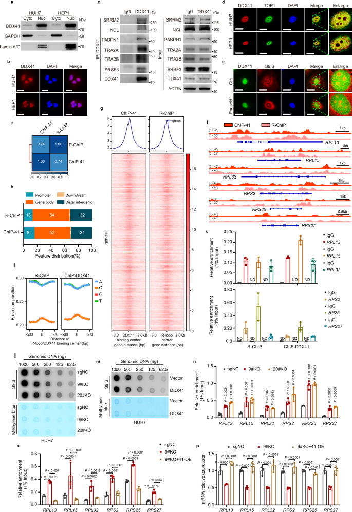
To investigate how DDX41 promotes RPL/RPS expression in liver cancer cells, we first examined the localization of DDX41 via nuclear and cytoplasmic separation assays along with immunofluorescence (IF) staining. The results indicated that the DDX41 in liver cancer cells localizes mainly to the nucleus (Fig. 4a, b). To explore the protein interactome of DDX41 in liver cancer cells, we conducted a coimmunoprecipitation (co-IP) assay combined with mass spectroscopy (MS) and identified 18 proteins exclusive to the DDX41 co-IP sample compared with the IgG control (Supplementary Fig. 4a). Notably, 11 of these 18 proteins, including DDX41, were also identified via R-loop proximity proteomics (Supplementary Fig. 4b)43. Further co-IP assays confirmed that DDX41 interacts with R-loop-related proteins, suggesting its association with R-loop structures in liver cancer cells (Fig. 4c). In addition, DDX41 colocalized with TOP1, a known marker of R-loop structures (Fig. 4d). The S9.6 antibody is broadly used to detect RNA:DNA hybrids but has significant affinity for double-stranded RNA, especially in the context of immunofluorescence (IF) microscopy44. To confirm the localization of DDX41 to R-loop structures, we stained R-loop structures with an S9.6 antibody and DDX41, and the results revealed that DDX41 colocalized with S9.6, which was significantly reduced upon degradation of the R-loop structures by RNaseH1 (Fig. 4e). RNase H1-treated samples served as a negative control, as the S9.6 antibody detects both RNA:DNA and RNA:RNA hybrids45. These findings support the conclusion that DDX41 is present at R-loop structures in liver cancer cells. Thus, we hypothesize that the RPL/RPS genes form R-loop structures during transcription and that DDX41 promotes RPL/RPS gene expression by processing these structures. Using R-ChIP assays, a reliable method for mapping R-loop structures in the genome46, we established a stable HUH7 cell line expressing catalytically inactive RNase H1 (RnaseH1-Mu). We performed DDX41 ChIP-seq (ChIP-41) and R-ChIP-seq to compare peak distributions across the liver cancer cell genome. Our analysis revealed similar peak distributions for DDX41 and R-loops (Fig. 4f–i), primarily in gene body regions, where both centers presented a relatively high G/C ratio, characteristic of R-loop structures (Fig. 4h, i). The R-loop motifs and DDX41 binding motifs are also shared (Supplementary Fig. 4c), further confirming that DDX41 is located in R-loop structures.
a Western blot analysis of DDX41 subcellular localization in HUH7 and HEP1 cells following nuclear-cytoplasmic separation. b Immunofluorescent (IF) staining to analyze DDX41 subcellular localization in HUH7 and HEP1 cells. Scale bar: 25 μm. c Co-immunoprecipitation (co-IP) assay detecting DDX41-interacting proteins identified in the co-IP/MS analysis. d Co-immunofluorescent (co-IF) staining to visualize the co-localization of DDX41 and TOP1 (an R-loop marker) in HUH7 and HEP1 cells. Scale bar: 25 μm. e Co-immunofluorescent (co-IF) staining to detect the co-localization of DDX41 and R-loop structures (using S9.6 antibody to detect DNA hybrids) in HUH7 cells, with RNaseH1 treatment as a negative control. Scale bar: 25 μm. f Correlation between DDX41 occupancy and R-ChIP signals, with reads from HUH7 cells mapped at each ChIP-seq peak and normalized to reads per million. g Upper panel: Signal intensity profiles of ChIP-seq signals for DDX41 and R-ChIP mapped R-loops within ± 3 kb of R-loop centers in HUH7 cells. Lower panel: Heatmap presentation of ChIP-seq signals for DDX41 and R-ChIP mapped R-loops in the same regions. h Genomic distribution of R-ChIP mapped R-loops and DDX41 occupancy. i Sequence features associated with R-loops mapped with R-ChIP and DDX41 ChIP-seq. j DDX41 ChIP-seq (ChIP-41) and R-loop ChIP-seq (R-ChIP) assays illustrating the peaks for DDX41 and R-loop structures on RPL/RPS genes in HUH7 cells. k R-ChIP‒qPCR and DDX41 ChIP‒qPCR showing the enrichment (relative to 1% input) of R-loop structures and DDX41 on RPL/RPS genes in HUH7 cells. Data are presented as mean ± SD (n = 3 independent experiments). l, m Dot blot analysis measuring R-loop structure levels in HUH7 cells following DDX41 knockout (l) or DDX41 overexpression (m), with sgNC or vector as negative controls. Methylene blue staining was used as a loading control. n R-ChIP‒qPCR measuring the relative enrichment (1% input) of R-loop structures at RPL/RPS genes in HUH7 cells after DDX41 knockout, with sgNC as a negative control. Data are presented as mean ± SD (n = 3 independent experiments), analyzed using two-way ANOVA with Tukey’s multiple comparisons test. o R-ChIP‒qPCR measuring the relative enrichment (1% input) of R-loop structures at RPL/RPS genes in DDX41 knockout cells (9#) or DDX41 knockout cells rescued DDX41 expression (41-OE), with sgNC as a negative control. Data are presented as mean ± SD (n = 3 independent experiments), analyzed using two-way ANOVA with Tukey’s multiple comparisons test. p Real-time qPCR measuring the expression of RPL/RPS nascent mRNAs in DDX41 knockout cells (9#) or DDX41 knockout cells rescued DDX41 expression (41-OE), with sgNC as a negative control. Data are presented as mean ± SD (n = 3 independent experiments), analyzed using two-way ANOVA with Tukey’s multiple comparisons test. Experiments were repeated three times independently with similar results (a–e, l and m). Source data are provided as a Source Data file.
Interestingly, several RPL/RPS genes exhibited peaks in both the R-ChIP and DDX41-ChIP data (Fig. 4j–k), which suggested that these genes possess R-loop structures and that DDX41 is involved in processing them. R-loop structure levels contribute to genome instability, particularly during DNA replication47. Therefore, we assessed whether DDX41 regulates R-loop structure levels in liver cancer cells. The natural plant alkaloid 10-hydroxycamptothecin (HCPT), a well-known topoisomerase I inhibitor, induces a significant elevation of R-loop levels in cancer cells48; the results of our dot blot assay for R-loops in HCPT-treated cells were consistent with such upregulation, validating this assay for measuring these structures (Supplementary Fig. 4d). Neither DDX41 knockout (KO) nor overexpression altered R-loop levels in HUH7 and HEP1 cells, suggesting that DDX41 expression does not affect overall R-loop levels in liver cancer cells (Fig. 4l, m and Supplementary Fig. 4e and 4f). Moreover, we examined the R-loop levels at the RPL/RPS genes following DDX41 KO in liver cancer cells. Using RNaseH1-Mu stable expression cell lines in both control (sgNC) and DDX41 KO HUH7 cells, we assessed R-loop levels for the RPL/RPS genes through R-ChIP‒qPCR. The results revealed elevated R-loop levels at these genes in DDX41 KO cells (Supplementary Fig. 4g, and Fig. 4n), suggesting that the loss of DDX41 may hinder the resolution of R-loop structures in these genes. To investigate whether DDX41 is essential for unwinding the R-loop structures and the mRNA transcription of these RPL/RPS genes, we generated liver cancer cell lines stably expressing Flag-RNaseH1-Mu in a DDX41 knockout cells, with or without rescue of DDX41 expression (Supplementary Fig. 4h), R-ChIP‒qPCR assays showed that DDX41 knockout resulted in significant accumulation of the R-loop structures on RPL/RPS genes, whereas reintroduction of DDX41 markedly reduced their accumulation (Fig. 4o, and Supplementary Fig. 4i). Meanwhile, we performed 4sU labeling to assess nascent RNA levels. The results showed that nascent mRNA levels of RPL/RPS genes were reduced in DDX41 knockout cells but were restored upon DDX41 overexpression (Fig. 4p, Supplementary Fig. 4j). These results suggested that DDX41 is essential for unwinding R-loop structures and facilitating the transcription of RPL/RPS genes. To evaluate genome stability, we measured the levels of DNA double-strand breaks (DSBs), marked by γH2A.X foci, in liver cancer cells after DDX41 knockdown or KO. The results revealed that DDX41 knockdown or KO did not impact genome stability in liver cancer cells (Supplementary Fig. 4k–m). Taken together, these data indicate that DDX41 localizes to R-loop structures and enhances RPL/RPS expression by processing these structures in liver cancer cells.
The DEAD-box/HCD/ZnF domain of DDX41 is essential for its ability to promote RPL/RPS expression and R-loop structure localization
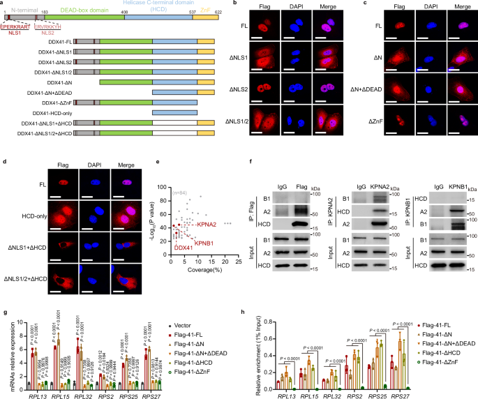
The nuclear localization of DDX41 is a prerequisite for its translocation to R-loop structures. Thus, understanding the mechanisms by which DDX41 localizes to the nucleus of liver cancer cells is crucial. DDX41 contains four domains, namely, an N-terminal domain, a DEAD-box domain, a helicase C-terminal domain (HCD) and a zinc-finger (ZnF) domain49. Previous reports indicate that there are two nuclear localization signals (NLSs) in the N-terminal domain50. To determine the role of these sequences in the nuclear localization of DDX41, we constructed NLS deletion mutants of DDX41. Interestingly, deletion of NLS2 did not affect the nuclear localization of DDX41, whereas deletion of NLS1 slightly promoted the export of this protein from the nucleus. Even DDX41 with both NLS deletions remained predominantly localized in the nucleus (Fig. 5a, b). These results suggested that other domains may also influence the nuclear localization of DDX41.
a Schematic diagram illustrating the four domains of the DDX41 protein and the truncations we constructed. b Immunofluorescent (IF) staining showing the subcellular localization of DDX41 and DDX41 with deleted nuclear localization sequences (NLSs) in HUH7 cells. Scale bar: 25 μm. c Immunofluorescent (IF) staining depicting the subcellular localization of DDX41 with various deleted domains. Scale bar: 25 μm. d Immunofluorescent (IF) staining illustrating the subcellular localization of DDX41 with only the HCD domain or with deleted NLSs and HCD domain. Scale bar: 25 μm. e Scatterplot showing proteins (n = 84) detected only in Flag-tagged HCD (Flag-HCD) compared to IgG control. The X-axis represents coverage percentage, and the Y-axis represents -Log2(P value). f Co-immunoprecipitation (Co-IP) assay and western blot analysis measuring the interaction between DDX41, KPNA2, and KPNB1. g Real-time qPCR measuring the expression of RPL/RPS mRNAs in DDX41 knockout HUH7 cells (9#) overexpressing DDX41 truncations. Data are presented as mean ± SD (n = 3 independent experiments), analyzed using two-way ANOVA with Tukey’s multiple comparisons test. h Flag-tagged ChIP-qPCR measuring the relative enrichment (1% input) of DDX41 truncations on RPL/RPS genes in DDX41 knockout HUH7 cells (9#). Data are presented as mean ± SD (n = 3 independent experiments), analyzed using two-way ANOVA with Tukey’s multiple comparisons test. Experiments were repeated three times independently with similar results (b–d and f). Source data are provided as a Source Data file.
Therefore, to identify the domain responsible for the nuclear localization of DDX41, we constructed a series of DDX41 domain deletion mutants. The results revealed that deletion of the N-terminal domain, DEAD-box domain or ZnF domain did not prevent the nuclear localization of DDX41 (Fig. 5c). These findings indicate that both NLS1 and HCD are involved in the nuclear localization of DDX41. To test this further, we generated an HCD-only construct and a DDX41 construct lacking both NLS1 and HCD. The HCD-only truncation was retained in the nucleus, whereas the DDX41 construct lacking both NLS1 and HCD exhibited no nuclear localization (Fig. 5d). Since the HCD of DDX41 lacks a classic NLS, we hypothesized that the HCD may interact with another nuclear protein to promote its nuclear localization. To investigate this, we performed co-IP/MS of the HCD construct and identified 84 proteins in the HCD co-IP sample compared with the IgG control (Supplementary Fig. 5a and 5b, Fig. 5e). Notably, KPNA2 (importin subunit alpha-1) and KPNB1 (importin subunit beta-1), both of which are involved in nuclear protein import51,52,53, were present in the HCD-binding protein list, which suggested that the HCD of DDX41 might directly bind KPNA2 and KPNB1 for nuclear localization. Co-IP assays revealed that HCD interacts with KPNA2 but not KPNB1; however, both HCD and KPNB1 were detected in the IP of KPNA2, whereas KPNA2 but not HCD was detected in the IP of KPNB1 (Fig. 5f). These results indicate that KPNA2 interacts with the HCD to facilitate the nuclear localization of DDX41.
To further elucidate the mechanism of interaction between HCD and KPNA2, we predicted the interaction model via the AlphaFold2 database via COSMIC254. The predicted model indicated that the NLS1 of DDX41 is positioned near the center of KPNA2, whereas the NLS2 of DDX41 is located on the opposite side of DDX41 (Supplementary Fig. 5c). This model could explain why NLS2 deletion does not affect the nuclear localization of DDX41. Additionally, the HCD of DDX41 appears to interact closely with two helixes in the N-terminus of KPNA2, suggesting that these two helixes are crucial for this interaction (Supplementary Fig. 5d). Together, these data indicate that both NLS1 and HCD are essential for the nuclear localization of DDX41, with KPNA2 binding to DDX41 and facilitating its import into the nucleus via KPNB1 (Supplementary Fig. 5e).
Furthermore, we investigated which domains of DDX41 are necessary for RPL/RPS expression. We overexpressed a series of DDX41 truncation mutants in DDX41 KO cells (Supplementary Fig. 5f) and treated the cells with 4sU for 15 min to analyze the levels of nascent RPL/RPS mRNAs. The results revealed that both full-length DDX41 and the N-terminal domain deletion mutant increased RPL/RPS mRNA expression (Fig. 5g). In addition, we assessed which domains are responsible for the R-loop binding of the RPL/RPS genes. We established stable expression cell lines with various DDX41 truncations and performed ChIP‒qPCR for RPL/RPS gene binding analysis. The results revealed that only deletion of the ZnF domain prevented binding to the R-loop structures of the RPL/RPS genes (Fig. 5h). These results suggest that the N-terminal domain of DDX41 is not essential to promote RPL/RPS expression, the ZnF domain is critical for binding to R-loop structures, and the DEAD-box domain, HCD and ZnF are required for effective promotion of RPL/RPS expression by DDX41.
KAT8 promotes H3K9ac modification of the DDX41 promoter and recruits NR2C1/2 to induce DDX41 expression in liver cancer cells
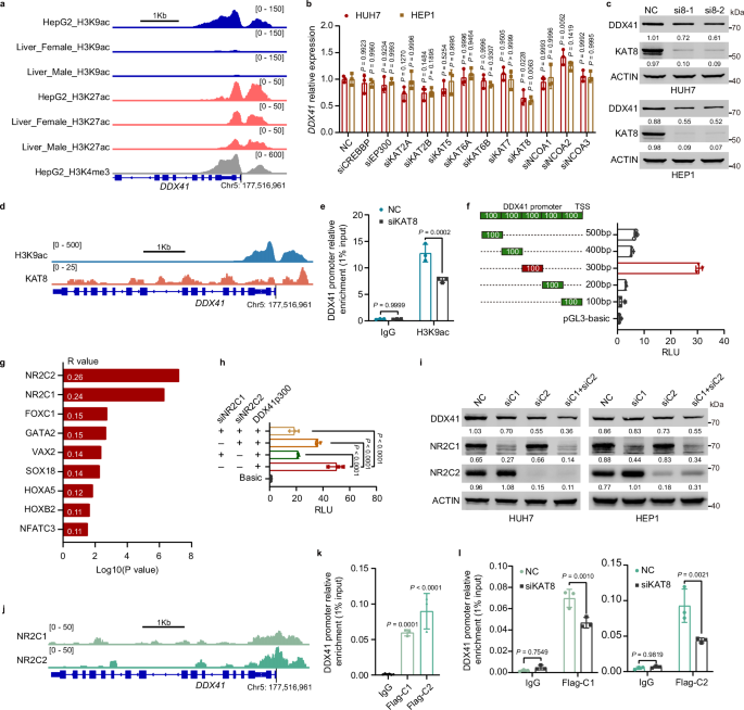
Histone modifications play crucial roles in regulating gene transcription. Acetylation of histone 3 at lysine 9 or 27 (H3K9ac or H3K27ac) activates transcription, whereas trimethylation at these sites (H3K9me3 or H3K27me3) inhibits transcription55,56. To determine which modification regulates DDX41 transcription, we analyzed public data comparing H3K9ac and H3K27ac or H3K9me3 and H3K27me3 levels at the DDX41 promoter in cancer cell lines and normal liver tissues. Our results revealed that the DDX41 promoter contains minimal H3K9me3 and H3K27me3 modifications, suggesting that these modifications are unlikely to regulate DDX41 transcription in liver cells (Supplementary Fig. 6a). In contrast, the DDX41 promoter displayed significant H3K9ac and H3K27ac modifications in both liver cancer cells and normal liver tissues. Notably, the H3K9ac levels at the DDX41 promoter were much higher in HepG2 cells than in normal liver tissues, whereas the H3K27ac levels did not differ significantly (Supplementary Fig. 6b, and Fig. 6a). These findings suggest that H3K9ac modification promotes DDX41 expression in liver cancer cells.
a ChIP-seq analysis for H3K9ac and H3K27ac showing the peaks of H3K9ac and H3K27ac on the DDX41 promoter in liver cell lines and normal liver tissue, with H3K4me3 peaks indicating the promoter region. b Real-time qPCR demonstrating DDX41 mRNA expression (relative to ACTB) in HUH7 and HEP1 cells after transfection with various acetyltransferase siRNAs, with NC as the negative control. Data are presented as mean ± SD (n = 3 independent experiments), analyzed using one-way ANOVA with Tukey’s multiple comparisons test. c Western blot analysis measuring DDX41 and KAT8 protein expression in HUH7 and HEP1 cells after transfection with two independent KAT8 siRNAs (si8-1/si8-2), with NC as the negative control. ACTIN was used as a loading control. d ChIP-seq data showing the peaks of H3K9ac and KAT8 on the DDX41 promoter. e ChIP‒qPCR of H3K9ac demonstrating relative enrichment (1% input) on the DDX41 promoter in HUH7 cells after KAT8 knockdown. Data are presented as mean ± SD (n = 3 independent experiments), analyzed using two-way ANOVA with Tukey’s multiple comparisons test. f Luciferase assay measuring the active core region of the DDX41 promoter in HUH7 cells using a series of truncated promoter regions. Schematic diagram on the left. TSS: transcription start site; RLU: relative luciferase unit. Data are presented as mean ± SD (n = 3 independent experiments). g Correlation analysis between DDX41 expression and predicted transcription factor candidates in the TCGA-LIHC cohort from the GEPIA database. The X-axis represents -Log10(P value), and numbers in the columns indicate the R value. h Luciferase assay assessing DDX41 promoter relative activities in HUH7 cells after knockdown of NR2C1 and/or NR2C2. RLU: relative luciferase unit. Data are presented as mean ± SD (n = 3 independent experiments), analyzed using one-way ANOVA with Tukey’s multiple comparisons test. i Western blot measuring DDX41, NR2C1, and NR2C2 protein expression in HUH7 and HEP1 cells after NR2C1 and/or NR2C2 knockdown, with NC as the negative control. ACTIN was detected as a loading control. j ChIP-seq data showing the peaks of NR2C1 and NR2C2 at the DDX41 promoter in HUH7 cells. k ChIP‒qPCR measuring the relative enrichment (1% input) of NR2C1 (Flag-C1) and NR2C2 (Flag-C2) on the DDX41 promoter in HUH7 cells. Data are presented as mean ± SD (n = 3 independent experiments), analyzed using one-way ANOVA with Tukey’s multiple comparisons test. l ChIP‒qPCR measuring the relative enrichment (1% input) of NR2C1 (Flag-C1) and NR2C2 (Flag-C2) on the DDX41 promoter in HUH7 cells after KAT8 knockdown. Data are presented as mean ± SD (n = 3 independent experiments), analyzed using two-way ANOVA with Tukey’s multiple comparisons test. Experiments were repeated three times independently with similar results (c and l). Source data are provided as a Source Data file.
To identify the acetyltransferase responsible for H3K9ac modifications of the DDX41 promoter, we altered the expression of a series of acetyltransferases in liver cancer cells and examined the effects on the level of DDX41 expression. Silencing KAT8 was the only intervention that reduced DDX41 expression (Fig. 6b). Additionally, the use of two independent siRNAs against KAT8 confirmed its role in regulating DDX41 expression (Supplementary Fig. 6c, and Fig. 6c). DDX41 expression was also correlated with the expression of KAT8 in liver cancer (Supplementary Fig. 6d). Moreover, ChIP-seq and ChIP‒qPCR assays revealed abundant H3K9ac modifications on the DDX41 promoter and confirmed that KAT8 binds to and acts on this promoter, as silencing KAT8 diminished H3K9ac levels (Fig. 6d, e). These data indicate that KAT8 is responsible for H3K9ac modification of the DDX41 promoter and subsequent activation of DDX41 transcription.
We further identified the core promoter and transcription factors of DDX41. A luciferase assay involving a series of promoter truncations revealed that the region −200 to −300 bp upstream of the transcription start site (TSS) constitutes the core promoter sequence of DDX41 (Supplementary Fig. 6e, and Fig. 6f). We predicted potential transcription factors via this core promoter sequence in the JASPAR database and correlated their expression with that of DDX41 in the GEPIA database. Nine candidates were positively correlated with DDX41 expression in liver cancer, with NR2C2 and NR2C1 exhibiting particularly strong relationships. Both NR2C1 and NR2C2 have similar binding motifs (Fig. 6g, Supplementary Fig. 6f). Thus, we hypothesized that NR2C1 and NR2C2 function as transcription factors of DDX41. A luciferase assay demonstrated that knockdown of NR2C1 or NR2C2 reduced DDX41 promoter activity (Fig. 6h). Knockdown of both NR2C1 and NR2C2 also decreased DDX41 expression at the mRNA and protein levels (Supplementary Fig. 6g, and Fig. 6i). To further investigate whether NR2C1 or NR2C2 bind to the DDX41 promoter, we established liver cancer cells stably expressing Flag-tagged NR2C1 or NR2C2 and performed ChIP-seq and ChIP‒qPCR (Supplementary Fig. 6h). The results confirmed that both NR2C1 and NR2C2 can bind to the DDX41 promoter, displaying similar binding patterns (Fig. 6j, k). Moreover, silencing KAT8 impaired the binding of NR2C1 and NR2C2 to the DDX41 promoter (Fig. 6l). These data suggest that KAT8-mediated H3K9ac modification of the DDX41 promoter is necessary for the recruitment of NR2C1 and NR2C2, facilitating DDX41 transcriptional activation.
Protein synthesis inhibitor treatment dramatically restricts tumor growth and progression in DDX41-overexpressing liver cancer cells in vivo
Our findings above show that DDX41 is highly expressed in liver cancer cells, resulting in increased RPL/RPS expression, increased ribosome biogenesis, and elevated protein synthesis. These observations prompted the question of whether this elevated protein synthesis levels renders liver cancer cells more susceptible to protein synthesis inhibition. To investigate this hypothesis, we established cell lines with stable DDX41 overexpression or KO and subsequently treated these cells with varying concentrations of homoharringtonine (HHT), an FDA-approved therapeutic for leukemia that functions by inhibiting protein synthesis through direct interaction with the ribosomal machinery57. Compared with control cells, DDX41-overexpressing cells presented a lower IC50 for HHT, whereas DDX41-KO cells presented a higher IC50 (Fig. 7a, b). Moreover, colony formation assays demonstrated that DDX41-overexpressing cells were more sensitive to HHT-induced cell death, whereas DDX41-KO cells were resistant to HHT (Fig. 7c–f). These data indicate that liver cancer cells with high DDX41 expression are more sensitive to HHT inhibition. To further evaluate the effect of HHT on liver cancers with high DDX41 expression, we generated a xenograft model with HUH7 cells in nude mice and treated the mice with HHT (5 mg/kg, gavage, administered every two days) once the tumors became visible. The mice were sacrificed when the tumor volume approached 2000 mm3 (Fig. 7g). Tumor volume and weight analyses revealed that DDX41-overexpressing tumors grew faster than control tumors did. While HHT significantly inhibited the growth of both control and DDX41-overexpressing tumors (Fig. 7h, i), notably, the DDX41-overexpressing tumors exhibited greater growth inhibition in response to HHT than the control tumors did (Fig. 7j). IHC analysis of Ki67 also confirmed that HHT treatment effectively reduced the proliferation of both DDX41-overexpressing and control liver cancer cells (Fig. 7k). As the MYC + CTNNB1 plasmid combination resulted in the highest Ddx41 expression in HDI-induced mouse liver cancer model. we performed HHT treatment experiments using a hydrodynamic injection (HDI)-induced mouse liver cancer model. Six-week-old C57BL/6 J mice (n = 10) were subjected to HDI with a combination of MYC and CTNNB1 plasmids (15 μg of each plasmid per mouse), along with the SB100 plasmid (5 μg per mouse). Twenty days after injection, the mice were randomly divided into two groups (n = 5). One group received with HHT (5 mg/kg) by oral gavage every two days, while the control group received vehicle. One mouse in the control group died at day 40 post-HDI, all remaining mice were euthanized at day 40, and liver samples were collected for analysis (Supplementary Fig. 7a). The results revealed that while MYC + CTNNB1 robustly induced liver cancer within 40 days in the control group, HHT treatment significantly suppressed liver tumor development and progression (Supplementary Fig. 7b–d). Immunohistochemical (IHC) staining revealed comparable expression levels of MYC, CTNNB1 and Ddx41 between the control and HHT-treated groups. However, Ki67 expression, a marker of proliferation, was markedly reduced in the HHT group (Supplementary Fig. 7e), indicating that HHT impairs liver cancer cell proliferation. Taken together, these findings suggested that translation inhibition (such as HHT treatment) may represent a promising therapeutic strategy for liver cancers with DDX41 high expression.
a CCK8 assay measuring cell viability of HUH7 and HEP1 cells after DDX41 overexpression and treatment with various concentrations of Homoharringtonine (HHT), with vector as control. Data are presented as mean ± SD (n = 3 independent experiments). b CCK8 assay measuring cell viability of HUH7 and HEP1 cells after DDX41 knockout and treatment with various concentrations of HHT, with sgNC as control. Data are presented as mean ± SD (n = 3 independent experiments). c, d Colony formation assay evaluating colony formation ability of HUH7 (c) and HEP1 (d) cells after DDX41 overexpression and treatment with various concentrations of HHT, with vector as control. Colony formation statistics are shown on the right, data are presented as mean ± SD (n = 3 independent experiments). Two-way ANOVA with Tukey’s multiple comparisons test. e, f Colony formation assay assessing colony formation ability of HUH7 (e) and HEP1 (f) cells with or without DDX41 knockout and treated with various concentrations of HHT, with sgNC as control. Colony formation statistics are shown on the right, data are presented as mean ± SD (n = 3 independent experiments). Two-way ANOVA with Tukey’s multiple comparisons test. g–j HUH7 cells stably overexpressing DDX41 (vector (V) as control) were subcutaneously transplanted into nude mice (n = 6). Mice were treated with HHT (5 mg/kg) or vehicle every two days starting 8 days post-transplantation. Images of xenograft tumors are shown in (g). Tumor volumes were measured every 2–3 days, with tumor growth curves presented in (h), data are presented as mean ± SD, analyzed with Two-way ANOVA with Tukey’s multiple comparisons test. Tumor weights in (i), data are presented as mean ± SD, the upper edge and lower edge of error bar represent the maxima and minima respectively, the upper edge and lower edge of box represent the upper and lower quartile respectively, the line in the box represent the median. Analyzed with Two-way ANOVA with Tukey’s multiple comparisons test. Relative tumor growth inhibition ratios in (j), data are presented as mean ± SD, analyzed with Two-way ANOVA with Tukey’s multiple comparisons test. k H&E staining and immunohistochemistry (IHC) to analyze DDX41 and Ki67 expression in xenograft tumor samples. Scale bars: 200 μm for H&E staining and DDX41/ki67 IHC; 100 μm for enlarged Ki67 IHC. l Proposed working model illustrating the mechanisms by which high DDX41 expression promotes RPL/RPS expression and protein synthesis in liver cancer cells. Source data are provided as a Source Data file.
Discussion
Precision in transcriptional regulation constitutes a fundamental requirement for organismal development. Conversely, disruption of homeostatic control over gene expression drives the molecular pathogenesis of oncogenesis and malignant progression58. Dysregulated transcription programs can cause cancer cells to become highly dependent on specific gene expression regulators1. Various trans-acting factors, such as the MYC, STAT3, AP-4, and Forkhead-box (FOX) transcription factors and carbohydrate responsive element binding protein (ChREBP), play key roles in liver cancer development and progression59,60,61,62,63. A recent genome-wide profiling study of transcription factor activity in primary liver cancer discriminated HCC from intrahepatic cholangiocarcinoma (iCCA) using transcription factor binding motif enrichment levels of 31 transcription factors64, highlighting the compositional diversity of liver cancers. Nevertheless, the mechanistic contributions of numerous dysregulated trans-acting factors to tumorigenesis remain poorly defined. Herein, an unbiased in vivo CRISPR-Cas9 loss-of-function screen targeting 832 transcriptionally aberrant trans-regulatory genes in hepatocellular carcinoma (HCC) revealed 79 high-confidence drivers of HCC tumorigenicity. Several genes have been reported to play crucial roles in liver cancer development or progression, indicating the validity of the screen. This study presents a range of functional candidates for trans-acting factors involved in liver cancer progression and targeted therapies for further studies.
Unexpectedly, the RNA helicase DDX41, which is well known as a tumor repressor in MDS and AML, was among the top two of these 79 candidates. Our further analyses revealed that KAT8-mediated H3K9ac modification of the DDX41 promoter, which leads to the activation of DDX41 transcription, is closely associated with liver cancer cell proliferation and tumorigenicity. In dendritic cells (DCs), DDX41 is typically located in the cytoplasm, where it serves as a DNA sensor to regulate the antiviral immune response24. In hematopoietic progenitor cells (HPCs), DDX41 is essential for the splicing of small nucleolar RNA (snoRNA), which regulates rRNA modification28. In this study, we demonstrated that DDX41 localizes mainly to the nucleus in liver cancer cells, revealing a distinct role of DDX41 in liver cancer tumorigenicity. Notably, DDX41 is required for R-loop resolution to support RPL/RPS expression, which affects ribosome biogenesis and protein synthesis, revealing a previously uncharacterized role of DDX41 in modulating ribosome biogenesis and enhancing our understanding of the functions and biological roles of RNA helicases in cancer development and progression.
The number of ribosomal proteins (RPs) is relatively constant across species, and eukaryotic ribosomes typically include approximately 80 RPs65. RP genes are among the most highly expressed genes in various cell types, necessitating elaborate regulation, as many cellular resources are dedicated to their production66. The absence of universal promoter structures indicates that RP genes are not all regulated through a common and uniform transcription regulatory system67,68. In this study, we identified 83 RPs expressed in liver cancer cells and observed that most of these RPs were downregulated following DDX41 knockdown. Furthermore, we found that DDX41 binds to the R-loop structures of several RP genes, promoting their expression. This regulation of RP expression via R-loop processing offers a new perspective on the uniform transcriptional control of RPs. Interestingly, a recent study revealed that Ddx41 in zebrafish can regulate the number of hematopoietic stem and progenitor cells (HSPCs) by processing R-loop structures69. Given the high degree of conservation of DDX41 between humans and zebrafish, its role in R-loop structure processing may be a universal function across vertebrate species.
Rapid and unlimited proliferation is another hallmark of cancer cells. The upregulation of DDX41 can contribute to meeting the demands of cancer cell proliferation, as increased DDX41 expression leads to increased ribosome biogenesis and protein synthesis. HHT, a compound derived from traditional Chinese medicine, has been approved by the Food and Drug Administration (FDA) for the treatment of leukemia70. In this study, we demonstrated that liver cancer cells with high expression of DDX41 were more susceptible to HHT treatment and that HHT significantly reduced the proliferation rate of DDX41-high liver cancer cells in a xenograft model. As DDX41 is a conserved and ubiquitously expressed protein50, and Ddx41fl/fl VavCre mice are embryonic lethal71, which suggested that targeting DDX41 might led to potential hematologic toxicity. Thus, as the downstream of DDX41, ribosome biogenesis and protein synthesis progresses, have emerged as an attractive target for liver cancer therapy.
It is particularly intriguing that the mechanisms by which DDX41 exhibits distinct cellular localization despite similar expression across different cell types. Our results revealed that the deletion of NLS1 or NLS2 did not affect the nuclear localization of DDX41, indicating that its presence in the nucleus of liver cancer patients does not rely on classical nuclear localization signals. Interestingly, the HCD-only truncation of DDX41 retained its nuclear localization, suggesting that the HCD plays a crucial role in mediating the nuclear localization of DDX41. Posttranslational modifications can influence protein localization. Notably, DNA viruses can activate Bruton’s tyrosine kinase (BTK), which phosphorylates tyrosine 364 (Y364) and tyrosine 414 (Y414) on DDX41, and Y414 is located on the HCD25. These phosphorylation sites may contribute to the distinct cellular localization patterns of DDX41 in liver cancer. However, further investigations are necessary to uncover the detailed mechanisms underlying the nuclear translocation of DDX4.
In conclusion, this study demonstrated that DDX41, a commonly upregulated protein across cancers, is essential for liver cancer tumorigenicity. The acetyltransferase KAT8 is responsible for H3K9ac modification of the DDX41 promoter and recruitment of the transcription factors NR2C1 and NR2C2. Increased DDX41 expression in the nucleus of liver cancer cells permits DDX41 binding to R-loop structures of RPL/RPS genes, promoting RPL/RPS expression and subsequently elevating ribosome biogenesis and protein synthesis (Fig. 7l). This study provides insights into the pathological function of DDX41 in cancer and presents protein synthesis as an attractive therapeutic strategy for liver cancers with high DDX41 expression.
Methods
Ethics statement
Our research complies with all relevant ethical regulations of Fudan University. All animal experiments were performed in accordance with protocols approved by the Institutional Animal Care and Use Committee of Fudan University (permission number: FUSCC-IACUC-S2023-0015), Shanghai, China.
Cell culture
HEK293T (293T) (ATCC, ATCC Number: CRL-11268; RRID: CVCL_1926), HUH7 (RCB, RCB Number: RCB1366; RRID: CVCL_0336), SK-HEP-1 (HEP1) (ATCC, ATCC Number: HTB-52; RRID: CVCL_0525), MHCC97H (97H) (RRID: CVCL_4972) and MHCC97L (97L) (RRID: CVCL_4973) cells were grown at 37 °C and 5% CO2 in high glucose DMEM (Glucose, 4.5 g/L) supplemented with 10% fetal bovine serum (Gibco, USA) and antibiotics.
For CCK8 assay, 2000 cells were seeded per well in 96 well plate. To detect the cell proliferation rate, replacement complete medium containing 10% CCK8 reagent, after 1.5 h incubation, detection of absorbance at λ = 450 nm.
For colony formation assay, 1000 ~ 2000 cells were seeded per well in 6 well plate, after 10 ~ 14 days, colony were stained with 0.1 mg/ml crystal violet (dissolved in methanol) for 15 min at room temperature, washing plates with water and plates were scanned with a scanner for imaging.
SiRNA transfection
All siRNAs or negative control (NC) were synthesized by RiboBio (Guangzhou, China). The sequences of all siRNAs are shown in Supplementary Data 2_sheet2. Before siRNA transfection, around 0.4 million HUH7 cells or 0.5 million HEP1 cells were seeded in 6 well plate per well. Next day, cells in each well were transfected with 9 μl of siRNA or NC (10 μM) using Lipofectamine RNAiMAX (Invitrogen, CA, USA) according to the manufacturer’s instructions. For some siRNAs of genes, mix the three independent siRNA (3 μl each) for one target gene. After 24 h transfection, the cells were harvested for further experiments. For RNA-seq or ChIP-qPCR, total RNA was extracted after 48 h transfection.
Plasmid construction, lentiviral production and stable cell line set up
To downregulate DDX41 expression in liver cancer cells, shRNAs of DDX41 were synthesized and cloned into pWPXL lentiviral vector. To knockout DDX41 expression in liver cancer cells, sgRNA oligos of DDX41 were cloned into LentiCRISPRv2 vector. The shRNA oligos and sgRNA oligos are showed in Supplementary Data 2_sheet2. The empty pWPXL vector or scramble sgRNA oligo (sgNC) were used as control. To overexpress DDX41 in liver cancer cells, we cloned the ORF of DDX41 into the pCDH-Puro lentiviral vector. To analysis of the subcellular localization or function in liver cancer cells the truncations of DDX41 were cloned into pCDH-Flag-Puro lentiviral vector or pCMV-Flag vector. To detect the R-loop structures in liver cancer cells, RNaseH1-Mu (Asp210Asn) clone into pCDH-Flag-Puro or pCDH-HA-Puro lentiviral vector. For HDI assay, sgRNA oligos of mouse Ddx41 were cloned into pX330 vector, pT3-MYC, pT3-β-Catenin (mutant) and SB100 were gifts from Dr. Shenglin Huang (Fudan University Shanghai Cancer Center, Shanghai, China). The clone primers are shown in Supplementary Data 2_sheet3.
To generate lentiviruses, the lentiviral vector, packaging plasmid (psPAX2), and VSV-G envelope plasmid (pMD2.G) were cotransfected into HEK293T/17 cells using Lipofectamine 2000 (Invitrogen, CA, USA). The psPAX2 and pMD2.G plasmids were gifts from Dr. Didier Trono (Ecole Polytechnique Fédérale de Lausanne, 1015 Lausanne, Switzerland). Renew the medium after 8 h later. Supernatants were collected after another 48 h and store at −80 °C before use.
To set up DDX41 knockdown stable cell lines, HUH7 or HEP1 cells were transfected with shDDX41 lentivirus, renew the medium after 8 h later, for another 24 h, screening the positive cells with 1 μg/ml of puromycin. To set up DDX41 knockout clones, HUH7 or HEP1 cells were transfected with sgDDX41 lentivirus, renew the medium after 8 h later, for another 24 h, screening the positive cells with 1 μg/ml of puromycin. 350 Cells were seeded into four 96 well plates, after 10 ~ 20 days the single clones were collected and identified for the DDX41 double knockout clone screening. We have got two independent DDX41 double knockout clones in HUH7 cells, but didn’t have got DDX41 double knockout clones in HEP1 cells, which suggest that DDX41 might be necessary for HEP1 cell survival.
To set up DDX41 stable overexpression cells, DDX41 truncation stable expression cells or Flag-RNaseH1-Mu/HA-RNaseH1-Mu stable overexpression cells, HUH7 or HEP1 cells were transfected with needed lentivirus, renew the medium after 8 h later, for another 24 h, screening the positive cells with 1 μg/ml of puromycin.
RNA isolation, reverse transcription PCR (RT-PCR) and real-time quantitative PCR (qPCR)
Total RNA was extracted using TRIzol reagent (Invitrogen, CA, USA) according to the manufacturer’s protocol. cDNA was synthesized by PrimeScript RT Reagent Kit (TaKaRa, Tokyo, Japan) according to the manufacturer’s protocol. SYBR Premix (TaKaRa, Tokyo, Japan) was used to detect the expression levels of genes of interest. Real-time quantitative PCR (qPCR) primers used in this study are shown in Supplementary Data 2_sheet4.
Luciferase assay
The promoter regions of DDX41 were amplified from HUH7 cell genomic DNA and was cloned into the pGL3-basic vector. The clone primers were shown in Supplementary Data 2_sheet3. For analysis of promoter activities, HUH7 cells were seeded into 96-well plates at a density of 5000 cells per well. After 24 h, 5 ng of pRL-TK, 100 ng of pGL3-basic or pGL3-DDX41-promoter, and 5 pmol of NC or NR2C1/NR2C2 siRNAs were transfected into each well; Firefly and Renilla luciferase activities were measured using the dual-luciferase reporter assay system (Promega, WI, USA).
Western blotting analysis
Proteins were separated by SDS-PAGE and transferred to nitrocellulose membranes (GE, CT, USA). The membranes were blocked with 5% nonfat milk and then incubated with primary antibodies overnight at 4 °C. Membranes were incubated with HRP-conjugated secondary antibodies for 1 h at room temperature. Membranes were scanning by ECL detection machine (Tanon, China).
Immunoprecipitation and mass spectrometry
When cells grown up to 80% confluence, the cells form three 10 cm dishes were collected (about 1 × 106 cells) and lysed in 1 ml cell lysis buffer (50 mM Tris-HCl pH8.0, 150 mM NaCl, 0.5% NP-40, 5 mM EDTA) supplemented with protease inhibitors cocktail. Cell lysates were incubated on ice for 15 min with vortex every 5 min, finally the lysates were cleared by centrifugation at 12,000 g for 15 min at 4 °C. The supernatant was collected and incubated with DDX41 antibody overnight at 4 °C by gently mixing on rotator. In the next day, incubated with protein A/G beads for another 2 h, then the beads washed with cell lysis buffer for 5 times, and beads were boiled in SDS sample buffer. For mass spectrometry experiments, the protein samples were separated by SDS-PAGE gel and stained using Commassie blue staining solution. After washing with ultrapure water, the SDS-PAGE gel was cut into small pieces of 1 mm square and put them in an Eppendorf tube. The proteins were digested with trypsin at 37 °C overnight for 18 h. The peptide was desalted by Pierce C18 Spin Tips, and dried in a speed vacuum concentrator. Tandem mass spectra were processed by PEAKS Studio version 10.6 (Bioinformatics Solutions Inc., Waterloo, Canada). The database was set as uniprot-homo sapiens (version2022, 20610 entries). Trypsin was set as the digestion enzyme. PEAKS DB were searched with a fragment ion mass tolerance of 0.02 Da and a parent ion tolerance of 7 ppm. The max missed cleavage was set to 2. Carbamidomethylation on cysteine was specified as the fixed modification. Oxidation on methionine, Deamidation on asparagine and glutamine, Acetylation on protein N term were specified as the variable modifications. The peptides with 1%FDR and the proteins with 1%FDR and containing at least 1 unique peptide were filtered.
CRISPR/Cas9 screening
We constructed a custom library containing 4992 sgRNAs specifically targeting 832 transcription factor (TF) and chromatin regulator (CR) genes (6 sgRNAs per gene), with 500 negative control sgRNAs and 12 positive control sgRNAs for 2 validated oncogenes (Supplementary Data 1_sheet1). The CRISPR/Cas9 knockout library was synthesized by Ranen (Shanghai, China).
HUH7 cells were transduced with the pooled sgRNA lentiviral library at a low MOI of 0.3. To ensure both infection efficiency and coverage, we performed large-scale spin infection of 1.5 × 108 cells in 12-well plates (Falcon, USA), with 1.5 × 106 cells per well. After 2 h of high-speed centrifugation at 2000 g, the infection step was complete, and the cells were moved into larger dishes (Falcon, USA). After 7 days of growth under puromycin selection (5 μg/ml, Invitrogen, USA), the surviving cells were considered the day 0 sample, and 3 × 107 of these cells were stored for further processing. The remaining cells were counted, and 1 × 107 cells per mouse were subcutaneously injected into NOD/Scidil2Rγ−/− (NSG) mice (n = 5, male, 6 weeks old, purchased from Charles River, Shanghai, China) for xenograft tumor formation. Four weeks later, the xenograft tumors were collected and stored for further processing.
Genomic DNA was extracted from day 0 cell samples and xenograft tumor samples with the Qiagen Blood & Cell Culture Midi Kit (Qiagen, Hilden, Germany). SgRNA cassettes were amplified from genomic DNA samples in the first round of PCR, and the amplicons resulting from the second round of PCR were extracted with beads (Beckman Coulter, USA), quantified, mixed, and sequenced via a NextSeq 500 instrument (Illumina, USA). The first and second PCR primers are shown in Supplementary Data 1_sheet2.
The raw FASTQ files were demultiplexed via Geneious 7.0 (Biomatters Inc.) and processed such that they contained only the unique sgRNA sequences. The designed barcode sequences from the library were assembled into a mapping reference sequence to align the processed reads to the library. The reads were then aligned to the reference sequence via the “Map to Reference” function in Geneious 7.0. After alignment, the number of uniquely aligned reads for each library sequence was calculated. The numbers of reads of each unique sgRNA for each sample were normalized as follows: normalized read counts per unique barcode = reads per barcode/total reads for all barcodes in the sample × 106 + 1. The sgRNA scores were generated and ranked according to the depletion or enrichment of the normalized sgRNA counts. The sequencing results are shown in Supplementary Data 1_sheet3.
Immunofluorescence (IF) and immunohistochemistry (IHC)
To analyze the subcellular localization of Flag-tagged DDX41 truncations and DDX41, TOP1 and R-loop structures in liver cancer cells, 5000 ~ 8000 cells were seeded in 8-well glass chamber slides (Sigma, USA) and fixed with 4% paraformaldehyde. The samples were blocked with 2% BSA (dissolved in PBS) (Sangon Biotech, Shanghai, China) after 0.25% Triton X-100 treatment. The samples were incubated with anti-Flag, anti-DDX41, anti-TOP1 or S9.6 antibodies, diluted according to the manufacturer instructions, and incubated overnight at 4 °C. This step was followed by incubation with Alexa Fluor 488- or Alexa Fluor 555-conjugated secondary antibodies (Beyotime, Shanghai, China). Hoechst 33342 (Beyotime, Shanghai, China) was used to stain the cell nuclei.
To analyze the expression of MYC, β-catenin, DDX41 or Ki67 in liver tissues or xenografts, paraffin sections (3–4 μm thick) were prepared. The slides were treated with 3% H2O2 for 15 min and blocked with 2% BSA in PBS for 30 min. The samples were incubated with MYC, β-catenin, DDX41 or Ki67 antibodies diluted according to the manufacturer instructions and incubated at 4 °C overnight. Secondary antibodies and DAB were used as indicated in the DAB Horseradish Peroxidase Color Development Kit (Beyotime, Shanghai, China). The antibodies used in this study are shown in Supplementary Data 2_sheet1.
RNA-seq and analysis
Total RNA was extracted from cells via TRIzol reagent (Invitrogen, CA, USA) according to the manufacturer protocol. To screen the candidate RNAs, a VAHTS mRNA-seq V3 Library Prep Kit (Vazyme, Nanjing, China) was used to construct an RNA-seq library. Transcript expression was analyzed via StringTie (version 1.2.3) and quantified by fragments per kilobase of exon per million fragments mapped (FPKM).
ChIP assay
Cultured cells were crosslinked with 1% formaldehyde. Crosslinking was terminated by adding glycine to a final concentration of 0.125 M. The cells were scraped off the dish, collected into a fresh 1.5 ml tube, and resuspended in ChIP lysis buffer supplemented with proteinase inhibitor (Bimake, Shanghai, China). Chromatin was sheared into 200 ~ 1000 bp fragments via sonication under appropriate conditions. IgG or ChIP-conjugated antibodies were added to protein A/G magnetic beads (Bimake, Shanghai, China) and rotated at room temperature. After 30 min, the chromatin mixture was added to the beads, and the sample was rotated at 4 °C overnight. The tube was subsequently subjected to a magnetic field to remove the supernatant containing nonspecific fragments. The beads were washed 4 times and then eluted via MinElute Spin Columns (Qiagen, Hilden, Germany). The primers used in the ChIP assay are listed in Supplementary Data 2_sheet5.
Polysome profile assay and ribosomal subunit profiles
For polysome profiling, cells (1 × 107 per group) were treated with 100 μg/ml cycloheximide (CHX) (Sigma, USA) for 5 min, and the cells were lysed in buffer containing 100 mM NaCl, 15 mM Tris-HCl (pH 7.5), 10 mM MgCl2, 1% Triton X-100, 1% sodium deoxycholate, 100 μg/ml CHX and 0.5 U/ml RiboLock (Promega, WI, USA). The cleared lysates were loaded onto 10 ~ 50% sucrose gradients (100 mM NaCl, 15 mM Tris-HCl (pH 7.5), 10 mM MgCl2 and 100 μg/ml CHX). RiboLock and CHX were added before use. The gradients were centrifuged at 40,000 g at 4 °C for 2 h in a Beckman SW41 rotor and fractionated with a density gradient fractionation system (Biocomp, Canada), and the absorbance at λ = 254 nm was measured.
For ribosome subunit profiling, cells (1 × 107 per group) were lysed in buffer containing 500 mM KCl, 15 mM Tris-HCl (pH 7.5), 2 mM MgCl2, 2 mM puromycin, 1% Triton X-100 and 0.5 U/ml RiboLock (Promega, WI, USA). Following incubation on ice for 15 min, the 80S ribosome subunits were separated at 37 °C for 10 min. Following centrifugation, the cleared lysates were loaded onto 10 ~ 50% sucrose (500 mM KCl, 15 mM Tris-HCl (pH 7.5), 2 mM MgCl2 and 0.5 U/ml RiboLock (Promega, WI, USA)). The gradients were centrifuged at 40,000 g at 4 °C for 2 h in a Beckman SW41 rotor and fractionated with a density gradient fractionation system (Biocomp, Canada), and the absorbance at λ = 254 nm was measured.
Surface sensing of translation (SUnSET) assay
Cultured cells were incubated with 10 μg/ml puromycin for 15 min, followed by chasing for 45 min to confirm that the puromycin-labeled proteins were efficiently detected. The cells were then collected and lysed in RIPA lysis buffer (Beyotime, Shanghai, China). The protein samples were subsequently analyzed via western blotting and probed with an anti-puromycin antibody (Millipore, USA).
Dot blot assay for cell total R-loop structure analysis
For isolation of the genomic DNA containing R-loop structures, cultured cells (approximately 3 ~ 4 × 106 cells per sample) were washed with 5 ml of ice-cold PBS twice, and then the cells were lysed with 1 ml of SNET buffer (100 mM Tris-HCl (pH 8.0), 100 mM NaCl, 25 mM EDTA, 0.5% SDS) containing 0.1 mg/ml proteinase K. Lysis samples were incubated for 5 h overnight at 55 °C. The genomic DNA was isolated with phenol:chloroform:isoamyl alcohol (25:24:1, pH 8.0), precipitated with an equal volume of isopropanol and washed twice with 75% ethanol (diluted with RNase-free water). The isolated genomic DNA was dissolved in 100 μl of RNase-free water, and the DNA concentration of each sample was measured with a NanoDrop instrument (Thermo Fisher Scientific, USA).
For R-loop structure detection, the genome samples were aliquoted and diluted with RNase-free water to achieve an appropriate concentration, and 2 μl samples were spotted onto 2 nitrocellulose membranes: one for incubation with the S9.6 antibody to detect R-loop structures and the other for methylene blue staining to detect the total genomic DNA (as the loading control). Alternatively, 2 μl of sample was spotted onto a single nitrocellulose membrane for sequential S9.6 antibody and methylene blue staining. The two-membrane assay was used to save time.
Metabolic labeling of nascent RNAs via 4sU and nascent RNA purification
After the indicated treatment, cultured cells were incubated in warm DMEM containing freshly prepared 4sU (200 μM, Sigma, USA) for 15 min in the dark. Total RNA was then isolated with TRIzol reagent (Invitrogen, CA, USA) according to the manufacturer instructions. Then, 4sU-labeled nascent RNA was extracted from 30 μg of RNA from each group. This extraction was accomplished by incubating the RNA in biotin buffer (10 mM Tris-HCl (pH 7.5), 1 mM EDTA) and 0.02 mg/ml MTSEA biotin-XX (UElandy, Suzhou, China) (freshly dissolved in dimethylformamide (DMF)) in a 300 μl total reaction volume for 1 h at room temperature with rotation in the dark. The RNA was purified with an equal volume of phenol–chloroform (Ambion) and precipitated overnight with 0.1 volumes of 3 M sodium acetate and 2.5 volumes of 100% ethanol at −20 °C. The RNA was then pelleted by centrifugation for 15 min at 13,000 g at 4 °C and then washed twice with 75% ice-cold ethanol. The ethanol was thoroughly removed, and the RNA pellets were air-dried at room temperature for 5 min (to translucence) and then carefully resuspended in 100 μl of RNase-free water. The biotinylated nascent RNA was isolated by incubation with 100 μl of streptavidin M-280 Dynabeads (Thermo Fisher Scientific, USA). The RNA bound to the beads was washed four times with washing buffer (100 mM Tris (pH 7.5), 10 mM EDTA, 500 mM NaCl, 0.1% Tween-20), eluted with 100 μl of fresh 100 mM dithiothreitol (DTT) twice, and then purified via the RNeasy MinElute Cleanup Kit (Qiagen, Hilden, Germany) according to the manufacturer instructions. All of the recovered RNA was subjected to reverse transcription followed by real-time qPCR.
Animal studies
Animals were housed in the animal facility under conventional conditions with a light- (12 h dark/light circle), humidity- (50%-60%) and temperature (20 °C−25 °C)-controlled environment. All animal experiments were performed in accordance with protocols approved by the Institutional Animal Care and Use Committee of Fudan University. The maximal tumor size permitted by our ethics committee is 2000 mm3, and all animal experiments in this study were not exceeded. Sex was not considered in the study design and analysis because previous research indicates that liver cancer occurs with similar frequency and characteristics across both sexes and this study was not designed to detect sex differences. Only male mice were used for this study, and all mouse data were collected from male mice.
Hydrodynamic injection (HDI)-induced mouse liver cancer model
Six-week-old C57BL/6 J male mice were purchased from Shanghai SLAC Laboratory Animal Company. The transposon plasmids pT3-MYC (15 μg per mouse) and pT3-β-catenin (mutant) (15 μg per mouse) or the CRISPR/Cas9 plasmid pX330-sgDdx41 (30 μg per mouse) with the transposase plasmid SB100 (5 μg per mouse) were suspended in 0.9% saline solution. The plasmid suspension in a volume equal to 10% of the body weight was injected into the tail vein of each mouse over 5 ~ 7 s. The animals were euthanized when symptoms of tumorigenesis, such as abdominal enlargement, became evident. The livers were excised and photographed, and samples of the tissues were then fixed or frozen for further processing.
Xenotropic tumor xenograft studies
To analyze the function of DDX41 in xenograft tumor formation, 3 × 106 HUH7 cells with stable DDX41 knockdown via shDDX41 lentivirus infection and puromycin selection (1 μg/ml, Invitrogen, USA) were subcutaneously transplanted into nude mice to establish tumor xenografts. The tumor volume was measured every two days. The animals were euthanized when the tumor volume reached 2000 mm3. After euthanasia, the xenograft tumors were photographed and weighed, and samples were fixed or frozen for further processing.
To analyze the effect of homoharringtonine (HHT) on xenograft tumor progression, 3 × 106 HUH7 cells stably overexpressing DDX41 or empty vector (Control) were subcutaneously transplanted into 8-week-old nude mice to establish xenograft tumors. The tumor volume was measured every two days. The mice were gavaged with HHT (5 mg/kg) or vehicle every two days 8 days after transplantation and were euthanized when the tumor volume reached 2000 mm3. After euthanasia, the xenograft tumors were photographed and weighed, and samples were fixed or frozen for further processing.
Statistics and reproducibility
The statistical analyses employed in each plot are described in the figure legends. Briefly, the grouped data are presented as the mean ± SD unless stated otherwise. Statistical significance between groups was determined using GraphPad Prism 8 (GraphPad Software, CA, USA) by two-tailed paired or unpaired student’s t-test and one-way analysis of variance (ANOVA) was used to compare the means of two or more samples, unless otherwise indicated. P values are indicated in the related figures. As above, all quantitative analyses are expressed as mean ± SD of at least three biological replicates. No statistical method was used to predetermine sample size. For mouse studies, at least five mice were used, which is determined by experimental feasibility and sample availability to demonstrate certain results. For IHC and IF experiments, staining was performed on the entire cohort (minimum of n = 3 biological samples) at the same time. No data were excluded from the analyses. If not stated otherwise, the experiments were not randomized, and the investigators were not blinded to allocation during experiments and outcome assessment. A P value < 0.05 was considered to indicate statistical significance.
Reporting summary
Further information on research design is available in the Nature Portfolio Reporting Summary linked to this article.
Data availability
Data for RNA-seq, ChIP-seq and CRISPR/Cas9 screening of the current study are listed in NCBI Gene Expression Omnibus (Accession number: GSE282326). Data for co-IP/mass spectrometry proteomics data have been deposited to the ProteomeXchange Consortium (https://proteomecentral.proteomexchange.org) via the iProX partner repository72,73 with the dataset identifier PXD059178. The previously published RNA-seq and ChIP-seq data used in this study that were reanalyzed here are available in the GEO database under accession numbers GSE101432, GSE77314, GSE144269, GSE96248, GSM537705, GSM621630, GSM733638, GSM1112808, GSM1112809, GSM733743, GSM1003519, GSM537695, GSM1120361, GSM733754, GSM537698, GSM1220287. TCGA-LIHC 50-paired dataset used in this study is available in TCGA database [https://portal.gdc.cancer.gov/projects/TCGA-LIHC]. GepLiver_105 dataset used in this study is available in GepLiver database [http://www.gepliver.org/]. Images in Figs. 1b, 7l, supplementary fig. 5e were created in adobe illustrator. The remaining data are available within the Article, Supplementary Information or Source Data file. Source data are provided with this paper.
References
Bradner, J. E., Hnisz, D. & Young, R. A. Transcriptional addiction in cancer. Cell 168, 629–643 (2017).
Lu, H., Yang, M. & Zhou, Q. Reprogramming transcription after DNA damage: recognition, response, repair, and restart. Trends cell Biol. 33, 682–694 (2023).
Tettey, T. T., Rinaldi, L. & Hager, G. L. Long-range gene regulation in hormone-dependent cancer. Nat. Rev. Cancer 23, 657–672 (2023).
Lourenco, C. et al. MYC protein interactors in gene transcription and cancer. Nat. Rev. Cancer 21, 579–591 (2021).
Lee, T. I. & Young, R. A. Transcriptional regulation and its misregulation in disease. Cell 152, 1237–1251 (2013).
Brien, G. L., Stegmaier, K. & Armstrong, S. A. Targeting chromatin complexes in fusion protein-driven malignancies. Nat. Rev. Cancer 19, 255–269 (2019).
Bywater, M. J., Pearson, R. B., McArthur, G. A. & Hannan, R. D. Dysregulation of the basal RNA polymerase transcription apparatus in cancer. Nat. Rev. Cancer 13, 299–314 (2013).
Sur, I. & Taipale, J. The role of enhancers in cancer. Nat. Rev. Cancer 16, 483–493 (2016).
Blayney, J. W. et al. Super-enhancers include classical enhancers and facilitators to fully activate gene expression. Cell 186, 5826–5839 e5818 (2023).
Bray, F. et al. Global cancer statistics 2022: GLOBOCAN estimates of incidence and mortality worldwide for 36 cancers in 185 countries. CA: a cancer J. clinicians 74, 229–263 (2024).
Yang, Z. F. et al. Significance of CD90+ cancer stem cells in human liver cancer. Cancer cell 13, 153–166 (2008).
Uhlen M. et al. A pathology atlas of the human cancer transcriptome. Science 357, eaan2507 (2017).
Chen, Z. et al. The Mutational and Transcriptional Landscapes of Hepatocarcinogenesis in a Rat Model. iScience 23, 101690 (2020).
Tordella, L. et al. SWI/SNF regulates a transcriptional program that induces senescence to prevent liver cancer. Genes Dev. 30, 2187–2198 (2016).
Zhang, S. et al. mTORC1 promotes ARID1A degradation and oncogenic chromatin remodeling in hepatocellular carcinoma. Cancer Res. 81, 5652–5665 (2021).
Liu, Z. et al. RNA helicase DHX37 facilitates liver cancer progression by cooperating with PLRG1 to drive superenhancer-mediated transcription of cyclin D1. Cancer Res. 82, 1937–1952 (2022).
Joung, J. et al. A transcription factor atlas of directed differentiation. Cell 186, 209–229 e226 (2023).
He, T. et al. Targeting the mSWI/SNF complex in POU2F-POU2AF transcription factor-driven malignancies. Cancer cell 42, 1336–1351 e1339 (2024).
Duplaquet, L. et al. Mammalian SWI/SNF complex activity regulates POU2F3 and constitutes a targetable dependency in small cell lung cancer. Cancer cell 42, 1352–1369 e1313 (2024).
Joung, J. et al. Genome-scale CRISPR-Cas9 knockout and transcriptional activation screening. Nat. Protoc. 12, 828–863 (2017).
Rocak, S. & Linder, P. DEAD-box proteins: the driving forces behind RNA metabolism. Nat. Rev. Mol. cell Biol. 5, 232–241 (2004).
Linder, P. & Jankowsky, E. From unwinding to clamping - the DEAD box RNA helicase family. Nat. Rev. Mol. cell Biol. 12, 505–516 (2011).
Fuller-Pace, F. V. DEAD box RNA helicase functions in cancer. RNA Biol. 10, 121–132 (2013).
Zhang, Z. et al. The helicase DDX41 senses intracellular DNA mediated by the adaptor STING in dendritic cells. Nat. Immunol. 12, 959–965 (2011).
Lee, K. G. et al. Bruton’s tyrosine kinase phosphorylates DDX41 and activates its binding of dsDNA and STING to initiate type 1 interferon response. Cell Rep. 10, 1055–1065 (2015).
Polprasert, C. et al. Inherited and somatic defects in DDX41 in myeloid neoplasms. Cancer cell 27, 658–670 (2015).
Sebert, M. et al. Germline DDX41 mutations define a significant entity within adult MDS/AML patients. Blood 134, 1441–1444 (2019).
Chlon, T. M. et al. Germline DDX41 mutations cause ineffective hematopoiesis and myelodysplasia. cell stem cell 28, 1966–1981 e1966 (2021).
Zhang, H. M. et al. AnimalTFDB 2.0: a resource for expression, prediction and functional study of animal transcription factors. Nucleic acids Res. 43, D76–D81 (2015).
Lu, G. D. et al. C/EBPalpha is up-regulated in a subset of hepatocellular carcinomas and plays a role in cell growth and proliferation. Gastroenterology 139, 632–643 (2010). 643 e631-634.
Farra, R. et al. The role of the transcription factor E2F1 in hepatocellular carcinoma. Curr. Drug Deliv. 14, 272–281 (2017).
Robinson, W. S. Molecular events in the pathogenesis of hepadnavirus-associated hepatocellular carcinoma. Annu Rev. Med 45, 297–323 (1994).
Shirai, K. et al. TET1 upregulation drives cancer cell growth through aberrant enhancer hydroxymethylation of HMGA2 in hepatocellular carcinoma. Cancer Sci. 112, 2855–2869 (2021).
Morishita, A. et al. HMGA2 is a driver of tumor metastasis. Cancer Res. 73, 4289–4299 (2013).
Tang, Z. et al. GEPIA: a web server for cancer and normal gene expression profiling and interactive analyses. Nucleic acids Res. 45, W98–W102 (2017).
Chandrashekar, D. S. et al. UALCAN: An update to the integrated cancer data analysis platform. Neoplasia 25, 18–27 (2022).
Van Allen, E. M. et al. Whole-exome sequencing and clinical interpretation of formalin-fixed, paraffin-embedded tumor samples to guide precision cancer medicine. Nat. Med 20, 682–688 (2014).
Nakabayashi, H., Taketa, K., Miyano, K., Yamane, T. & Sato, J. Growth of human hepatoma cells lines with differentiated functions in chemically defined medium. Cancer Res. 42, 3858–3863 (1982).
Heffelfinger, S. C., Hawkins, H. H., Barrish, J., Taylor, L. & Darlington, G. J. SK HEP-1: a human cell line of endothelial origin. Vitr. Cell Dev. Biol. 28A, 136–142 (1992).
Tai, Y. et al. SK-Hep1: not hepatocellular carcinoma cells but a cell model for liver sinusoidal endothelial cells. Int. J. Clin. Exp. Pathol. 11, 2931–2938 (2018).
Kaneko, K. awaiH. F., Honda, S., Shirota, M. & Kobayashi, Y. K. alpha-fetoprotein-producing hepatoma cell lines share common expression profiles of genes in various categories demonstrated by cDNA microarray analysis. Hepatology 33, 676–691 (2001).
Li, Z. et al. GepLiver: an integrative liver expression atlas spanning developmental stages and liver disease phases. Sci. data 10, 376 (2023).
Mosler, T. et al. R-loop proximity proteomics identifies a role of DDX41 in transcription-associated genomic instability. Nat. Commun. 12, 7314 (2021).
Smolka J. A., Sanz L. A., Hartono S. R., Chedin F. Recognition of RNA by the S9.6 antibody creates pervasive artifacts when imaging RNA: DNA hybrids.J. Cell Biol. 220, e202004079 (2021).
Xu, X. et al. CircRNA inhibits DNA damage repair by interacting with host gene. Mol. cancer 19, 128 (2020).
Chen, J. Y., Zhang, X., Fu, X. D. & Chen, L. R-ChIP for genome-wide mapping of R-loops by using catalytically inactive RNASEH1. Nat. Protoc. 14, 1661–1685 (2019).
Brickner, J. R., Garzon, J. L. & Cimprich, K. A. Walking a tightrope: the complex balancing act of R-loops in genome stability. Mol. cell 82, 2267–2297 (2022).
Bailly, C. Homocamptothecins: potent topoisomerase I inhibitors and promising anticancer drugs. Crit. Rev. Oncol. Hematol. 45, 91–108 (2003).
Andreou, A. Z. DDX41: a multifunctional DEAD-box protein involved in pre-mRNA splicing and innate immunity. Biol. Chem. 402, 645–651 (2021).
Ma, J. X. et al. Identification of DEAD-Box RNA Helicase DDX41 as a Trafficking Protein That Involves in Multiple Innate Immune Signaling Pathways in a Zebrafish Model. Front. Immunol. 9, 1327 (2018).
Zheng, W. et al. Structural insights into the nuclear import of the histone acetyltransferase males-absent-on-the-first by importin alpha1. Traffic 19, 19–28 (2018).
Cai Z. et al. USP22 promotes IRF3 nuclear translocation and antiviral responses by deubiquitinating the importin protein KPNA2. J. Exp. Med. 217, e20191174 (2020).
Moroianu, J., Hijikata, M., Blobel, G. & Radu, A. Mammalian karyopherin alpha 1 beta and alpha 2 beta heterodimers: alpha 1 or alpha 2 subunit binds nuclear localization signal and beta subunit interacts with peptide repeat-containing nucleoporins. Proc. Natl. Acad. Sci. USA 92, 6532–6536 (1995).
Cianfrocco M. A., Wong-Barnum M., Youn C., Wagner R., Leschziner A. COSMIC2: A Science Gateway for Cryo-Electron Microscopy Structure Determination. In: Practice and Experience in Advanced Research Computing 2017: Sustainability, Success and Impact. Association for Computing Machinery (2017).
Zhang, Y. et al. Overview of Histone Modification. Adv. Exp. Med. Biol. 1283, 1–16 (2021).
Sun, L., Zhang, H. & Gao, P. Metabolic reprogramming and epigenetic modifications on the path to cancer. Protein Cell 13, 877–919 (2022).
Bronstrup, M. & Sasse, F. Natural products targeting the elongation phase of eukaryotic protein biosynthesis. Nat. Prod. Rep. 37, 752–762 (2020).
Vervoort, S. J. et al. Targeting transcription cycles in cancer. Nat. Rev. Cancer 22, 5–24 (2022).
D’Artista, L. et al. MYC determines lineage commitment in KRAS-driven primary liver cancer development. J. Hepatol. 79, 141–149 (2023).
He, G. & Karin, M. NF-kappaB and STAT3 - key players in liver inflammation and cancer. Cell Res. 21, 159–168 (2011).
Song, J. et al. Transcription factor AP-4 promotes tumorigenic capability and activates the Wnt/beta-catenin pathway in hepatocellular carcinoma. Theranostics 8, 3571–3583 (2018).
Gong, Z., Yu, J., Yang, S., Lai, P. B. S. & Chen, G. G. FOX transcription factor family in hepatocellular carcinoma. Biochimica et. biophysica acta Rev. cancer 1874, 188376 (2020).
Benichou, E. et al. The transcription factor ChREBP orchestrates liver carcinogenesis by coordinating the PI3K/AKT signaling and cancer metabolism. Nat. Commun. 15, 1879 (2024).
Craig, A. J. et al. Genome-wide profiling of transcription factor activity in primary liver cancer using single-cell ATAC sequencing. Cell Rep. 42, 113446 (2023).
Temaj G. et al. Ribosome-Directed Therapies in Cancer. Biomedicines 10, 2088 (2022).
Petibon, C., Malik Ghulam, M., Catala, M. & Abou Elela, S. Regulation of ribosomal protein genes: An ordered anarchy. Wiley Interdiscip. Rev. RNA 12, e1632 (2021).
Perry, R. P. The architecture of mammalian ribosomal protein promoters. BMC Evol. Biol. 5, 15 (2005).
Sleumer, M. C. et al. Regulatory elements of Caenorhabditis elegans ribosomal protein genes. BMC genomics 13, 433 (2012).
Weinreb, J. T. et al. Excessive R-loops trigger an inflammatory cascade leading to increased HSPC production. Developmental cell 56, 627–640 (2021).
Li, C. et al. Homoharringtonine exhibits potent anti-tumor effect and modulates DNA epigenome in acute myeloid leukemia by targeting SP1/TET1/5hmC. Haematologica 105, 148–160 (2020).
Bi, H. et al. DDX41 dissolves G-quadruplexes to maintain erythroid genomic integrity and prevent genome DNA leakage-induced Cgas activation. Blood 142, 949–949 (2023).
Ma, J. et al. iProX: an integrated proteome resource. Nucleic acids Res. 47, D1211–D1217 (2019).
Chen, T. et al. iProX in 2021: connecting proteomics data sharing with big data. Nucleic acids Res. 50, D1522–D1527 (2022).
Acknowledgements
We are most grateful for Dr. Shenglin Huang’s gifts of the pX330, pT3-MYC, pT3-β-Catenin (mutant) and transposon SB100 plasmids, and are most grateful for Dr. T. Didier’s gifts of the psPAX2 and pMD2.G plasmids. H.Q.L. is supported by grants from the National Natural Science Foundation of China (82472626). X.H. is supported by grants from the National Natural Science Foundation of China (82121004). Z.C. is supported by grants from the National Natural Science Foundation of China (82472641, 82172937).
Author information
Authors and Affiliations
Contributions
X.He., Z.C. and X.Hu. conceived and designed the study. H.Q., Li.Y., He.J.J., Z.Liu, Y.Liu, H.C. Li, and W.S. developed and performed the experiments. H.Q. Li, Y. He, J.J., Z.Liu, and Y. Liu acquired the data. H.Q.Li, Y.H., J.D. and Q.S. analyzed the data. H.Q. Li, Z.C.and X.He. wrote and revised the manuscript. All authors read and approved the final manuscript.
Corresponding authors
Ethics declarations
Competing interests
The authors declare no competing interests.
Peer review
Peer review information
Nature Communications thanks Timothy Chlon, Robert Manguso and the other, anonymous, reviewer(s) for their contribution to the peer review of this work. A peer review file is available.
Additional information
Publisher’s note Springer Nature remains neutral with regard to jurisdictional claims in published maps and institutional affiliations.
Source data
Rights and permissions
Open Access This article is licensed under a Creative Commons Attribution-NonCommercial-NoDerivatives 4.0 International License, which permits any non-commercial use, sharing, distribution and reproduction in any medium or format, as long as you give appropriate credit to the original author(s) and the source, provide a link to the Creative Commons licence, and indicate if you modified the licensed material. You do not have permission under this licence to share adapted material derived from this article or parts of it. The images or other third party material in this article are included in the article’s Creative Commons licence, unless indicated otherwise in a credit line to the material. If material is not included in the article’s Creative Commons licence and your intended use is not permitted by statutory regulation or exceeds the permitted use, you will need to obtain permission directly from the copyright holder. To view a copy of this licence, visit http://creativecommons.org/licenses/by-nc-nd/4.0/.
About this article
Cite this article
Li, H., He, Y., Jiang, J. et al. CRISPR screening reveals that RNA helicase DDX41 triggers ribosome biogenesis and cancer progression through R-loop-mediated RPL/RPS transcription. Nat Commun 16, 7409 (2025). https://doi.org/10.1038/s41467-025-62743-5
Received:
Accepted:
Published:
Version of record:
DOI: https://doi.org/10.1038/s41467-025-62743-5
This article is cited by
-
Oncogenic DEAD-box ATPase DDX41 establishes transcript ensembles via CLK3-dependent and -independent mechanisms
Nature Communications (2025)









