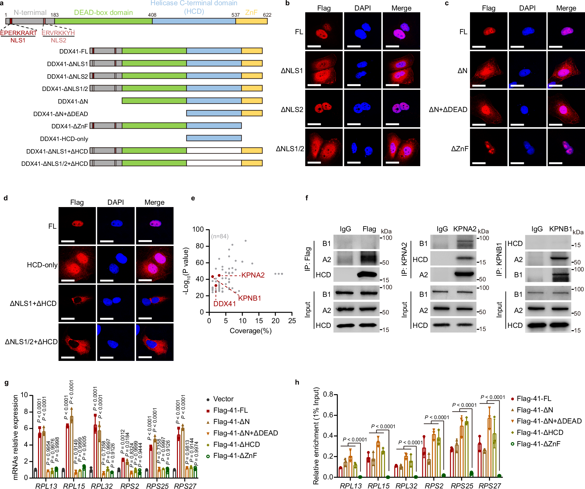
Fig. 5: The DEAD-box/HCD/ZnF domain of DDX41 is essential for its ability to promote RPL/RPS expression and R-loop structure localization.

a Schematic diagram illustrating the four domains of the DDX41 protein and the truncations we constructed. b Immunofluorescent (IF) staining showing the subcellular localization of DDX41 and DDX41 with deleted nuclear localization sequences (NLSs) in HUH7 cells. Scale bar: 25 μm. c Immunofluorescent (IF) staining depicting the subcellular localization of DDX41 with various deleted domains. Scale bar: 25 μm. d Immunofluorescent (IF) staining illustrating the subcellular localization of DDX41 with only the HCD domain or with deleted NLSs and HCD domain. Scale bar: 25 μm. e Scatterplot showing proteins (n = 84) detected only in Flag-tagged HCD (Flag-HCD) compared to IgG control. The X-axis represents coverage percentage, and the Y-axis represents -Log2(P value). f Co-immunoprecipitation (Co-IP) assay and western blot analysis measuring the interaction between DDX41, KPNA2, and KPNB1. g Real-time qPCR measuring the expression of RPL/RPS mRNAs in DDX41 knockout HUH7 cells (9#) overexpressing DDX41 truncations. Data are presented as mean ± SD (n = 3 independent experiments), analyzed using two-way ANOVA with Tukey’s multiple comparisons test. h Flag-tagged ChIP-qPCR measuring the relative enrichment (1% input) of DDX41 truncations on RPL/RPS genes in DDX41 knockout HUH7 cells (9#). Data are presented as mean ± SD (n = 3 independent experiments), analyzed using two-way ANOVA with Tukey’s multiple comparisons test. Experiments were repeated three times independently with similar results (b–d and f). Source data are provided as a Source Data file.