Abstract
A growing body of evidence suggests that tissue-specific lncRNAs play pivotal roles in the heart. Here, we exploit the synteny between the mouse and human genomes to identify the human lncRNA HSCHARME and combine single-cell transcriptomics, CAGE-seq data, RNA-FISH imaging and CRISPR/Cas9 genome editing to document its role in cardiomyogenesis. By investigating the mechanism of action of HSCHARME in hiPSC-derived cardiomyocytes, we report that the locus produces the major pCHARME isoform that associates with SC35-containing speckles and interacts with the splicing regulator PTBP1. Consistently, the functional inactivation of pCHARME influences the splicing of cardiac-specific pre-mRNAs and impacts their expression, which reflects a decline in cardiomyocyte differentiation and physiology. In line with a possible association with disease, large-scale analysis of the lncRNA expression across cardiomyopathy patients reveals increased levels of pCHARME in hypertrophic and dilated hearts. We also find that HSCHARME dosage can modulate the expression of a subset of disease-associated targets. Our findings provide mechanistic insights into the role of pCHARME in cardiac cells with potential implications for disease.
Similar content being viewed by others
Introduction
Heart diseases represent the primary cause of death globally1. As the cardiac muscle fails to renew cardiomyocytes (CM)2 regenerative medicine therapies are considered crucial for stimulating the repair of damaged hearts, thereby reducing the need for transplants. Nonetheless, the restoration of fully matured and functional cardiomyocytes is still challenging due to the partial knowledge of the factors regulating their endogenous development and maturation3. Over the years, considerable attention has been placed on coding genes4. More recently, the increasing discovery of long-noncoding RNAs (lncRNAs) has revealed unexplored modalities that are essential for CM to acquire their identity and functionality5,6.
LncRNAs represent a heterogeneous class of transcripts longer than 500 nucleotides, with limited protein-coding capability7. Since their discovery, they have been implicated in regulating every step of the gene life cycle8, as well as a wide range of processes, from physiological to pathological9. The remarkable temporal and tissue-specific expression of these molecules designates them as optimal regulators of physiological organ development. In the heart, several studies conducted in murine models have underscored the critical roles of lncRNAs in sustaining cardiac homeostasis, with their dysregulation frequently associated with the onset of disease6,10,11,12,13,14. Despite the presence of many orthologues, their direct investigations in human cells or tissues remain scarce. Nonetheless, several lncRNAs have been implicated in human CM processes, including proliferation and regeneration5,15,16.
In the nucleus, lncRNAs fine-tune gene expression by interacting with DNA/RNA molecules, RNA binding proteins, or by shaping the genome three-dimensional organization17. Their role as RNA scaffolds is exemplified by their ability to form RNA-rich condensates and create high-local molecule concentrations at specific loci. This is the case of NEAT1 and MALAT1, which accumulate within the nucleus as RNA components of specific sub-nuclear compartments enriched in splicing factors, thereby regulating pre-mRNA splicing18,19. In mice, we have previously identified pCharme, an architectural lncRNA coordinating the activation of pro-myogenic genes at specific nuclear condensates20,21. In the heart, the genetic ablation of pCharme causes persistent expression of fetal-like gene programs delaying CM maturation, which ultimately leads to dilated cardiomyopathy22. This highlights an important role for the lncRNA in the pathophysiology of the heart and encourages further analyses of its possible contribution in humans. Built on this rationale, we used comparative genomics to further investigate conserved synteny at the previously identified pCharme locus20. We found that the human syntenic gene, HSCHARME (Human Syntenic CHARME), is expressed in the human heart, both in fetal and adult CM. By using cardiomyocytes derived from human induced pluripotent stem cells (hiPSC-CM), we show that the pCHARME transcript localizes close to SC35-containing speckles and directly binds to the Polypyrimidine tract-binding protein 1 (PTBP1) to influence the splicing of cardiac-specific pre-mRNAs involved in CM differentiation. Finally, we found that the endogenous pCHARME expression is significantly increased in dilated (DCM) and hypertrophic (HCM) human cardiomyopathies, correlating with dysregulation of disease-associated genes. Overall, these results identify pCHARME as a gene linked to cardiac disease, with potential implications for therapeutic approaches in human CM.
Results
Identification of conserved synteny of the pCharme locus in Homo sapiens
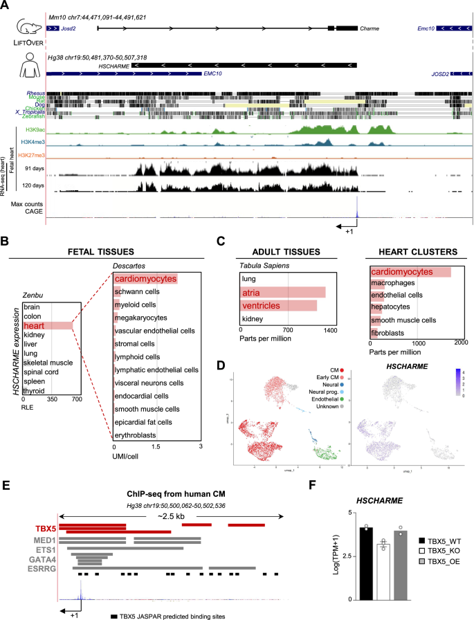
To explore the phylogenetic conservation of the murine pCharme20,21 and precisely map the chromosomal location of the gene in the human genome assembly, we performed a cross-species analysis through the UCSC genome browser “LiftOver” tool (Fig. 1A). Conversion from the murine (mm10; chr7:44,473,538-44,486,138) into the human coordinates revealed the existence of a syntenic locus (hg38; chr19:50,486,482-50,500,386), herein named HSCHARME (gene aliases lncFAM23 and MYREM24), whose mapping located a 94-nucleotide extension at the beginning of the gene, as compared to the previous annotation20.
A UCSC visualization of the chromosome position and the genomic coordinates of Charme gene in mice and humans (HSCHARME). Default tracks for Vertebrate Multiz Alignment & Conservation and Histone modifications (H3K9ac, green; H3K4me3, blue; H3K27me3, orange) are also shown, together with the RNA-seq reads taken from GEO and FANTOM5 CAGE datasets. B HSCHARME expression across fetal tissues based on CAGE TSS usage data (Phase1 and 2 datasets, ROI coordinates: hg38 chr19:50,476,155-50,510,700) from ZENBU FANTOM5 Human hg19 promoterome and across cardiac cells subtypes from Descartes scRNA-seq atlas29. Bars represent Relative Logaritmic Expression (RLE) of Tag Per Million values of TSS usage or UMI/cell values, respectively. C HSCHARME expression in adult tissues from scRNA-seq data of Tabula Sapiens30 organized by full details or by tissue and cell type. Bars represent the Parts Per Million values of HSCHARME TSS usage per sample. D Integrated UMAP plot of single-cell transcriptomic profiles from hiPSC-CM (2857 cells from Day 14, 2321 cells from Day 45, as in ref. 31), describing cell identity assignment to CM, Early CM, Neural, Neural progenitors, Endothelial, or Unknown (cells that could not be assigned to any specific identity) subpopulations. HSCHARME expression is shown at single-cell resolution over the same UMAP representation. E UCSC visualization of ReMap ChIP-seq track across HSCHARME promoter. The analysis was limited to human CM biotypes and spans the 2.5 kb region upstream of the HSCHARME locus. The genomic coordinates, the HSCHARME transcriptional start site ( + 1, black arrow) and the TBX5 binding sites (black squares) predicted with JASPAR 2022 (relative profile score threshold=80%) are shown. F RNA-seq quantification of HSCHARME expression in n = 2 wild type (WT), n = 3 TBX5 knockout (KO) and n = 2 TBX5 overexpressing (OE) hiPSC-derived CM (GSE8158531). Data are presented as log(TPM + 1) to avoid negative values, where TPM = Transcripts Per Million mapped reads. Dots indicate individual replicates; KO bars represent mean ± SEM of 3 biological replicates.
As shown in Fig. 1A, we found an overall high-level sequence conservation of the ~26 kb-long region, especially in Rhesus, Mouse, X. Tropicalis and Zebrafish, as well as the synteny of the EMC10 and JOSD2 nearby coding genes. More specifically, sequence conservation analysis between the mouse and human genes (intronic and exonic regions) highlighted a degree of 45.1% of sequence identity (Supplementary Fig. 1A), which positions HSCHARME between the range of well-known lncRNAs, such as NEAT1 and XIST25,26 (Supplementary Fig. 1B). Consistent with the transcriptional activity of the locus, Transcriptional Start Site (TSS) mapping by CAGE (Cap Analysis of Gene Expression) confirmed the presence of a sharp peak on the negative strand of the HSCHARME gene, attributable to the existence of a transcript produced in antisense direction (Fig. 1A).
We then searched available datasets for epigenetic and gene expression signatures across the human gene focusing on cardiac samples. We found that embryonal whole-heart samples show deposition of histone H3 acetyl-lysine 9 (H3K9ac; GSM70684927), trimethylation of histone H3 lysine 4 (H3K4me3; GSM77273527) and the absence of the repressive trimethylation of histone H3 lysine 27 (H3K27me3; GSM62145027) marks, correlating with the transcriptional activation of the locus in fetal hearts (90-120 days), as further confirmed by the gene expression RNA-seq outputs (GSM1059494; GSM1059495) (Fig. 1A). CAGE-sequencing data from the FANTOM5 human promoterome catalog28 (https://fantom.gsc.riken.jp/zenbu), further confirmed the specific expression of HSCHARME in both fetal hearts (84-217 days) and skeletal muscle cells (Fig. 1B). In line with our previous finding in mice22, scRNA-seq data from Descartes29 and Tabula Sapiens30 atlases revealed the highest expression of HSCHARME in fetal (72–129 days) cardiomyocytes (Fig. 1B). Restriction of lncRNA expression to cardiomyocytes persists in adult hearts, with no evident difference between atria and ventricles (Fig. 1C). Further examination of scRNA-seq data derived from hiPSC differentiated into cardiac cells31 definitively confirmed the highly specific expression of HSCHARME within the CM cluster (Fig. 1D, and Supplementary Fig. 1C–E and Supplementary Data 1, see Methods for details).
Searching for possible regulators of HSCHARME expression we mined ReMap ChIP-seq atlas and found the binding of notable transcription factors in the 2.5 Kb region from the TSS (Fig. 1E), with only TBX5 (T-box transcription factor) showing clear and specific expression in CM (Supplementary Fig. 1F). Consistent with the functional implication of TBX5 in HSCHARME expression, computational analyses of available transcriptomic datasets from WT, TBX5-KO and TBX5-OE hiPSC-derived CM31, demonstrate a marked decrease of the lncRNA upon the loss-of-function of TBX5 (Fig. 1F). Along with our previous findings in mice22, these results underscore a conserved role for TBX5 in positively regulating the expression of HSCHARME in the human heart. Since the overexpression of TBX5 alone does not influence the levels of the lncRNA, we argue that it may establish its basal transcriptional expression, while other factors could be involved in the transcriptional regulation of the locus in cardiac cells.
Overall, these data provide a high-resolution map of HSCHARME expression in the human heart and detail the cell-type specific restriction of the lncRNA to CM. The similarities of HSCHARME with its murine counterpart, which has already been shown to play an important role in cardiac remodeling20,21,22, encouraged further investigations into the relevance of the human transcript in disease.
HSCHARME characterization in hiPSC-derived human cardiomyocytes
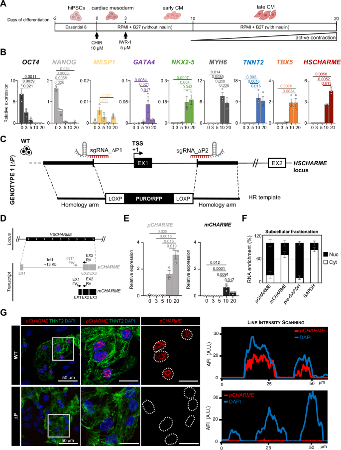
Considering the specific expression of HSCHARME in CM, we used hiPSCs as a model to study cardiomyogenic differentiation. The applied protocol32 exploits the induction of the WNT/β-catenin pathway (Day 0, CHIR addition), to guide cells towards mesoderm followed by its subsequent inhibition (Day 3, IWR-1 addition) to promote a CM fate (Fig. 2A). In line with the acquisition of the CM identity, RT-qPCR analyses performed at specific time points of hiPSC differentiation show the expected dynamic wave of cardiac gene expression32 (Fig. 2B), alongside the onset of spontaneous beating of cellular foci, starting at days 8-10 (Supplementary Movie 1). The expression of HSCHARME at day 10 and its progressive increase (Fig. 2B) suggest its potential association with human CM commitment and differentiation. To directly test this hypothesis, we used a CRISPR/Cas9-based gene editing technology to generate isogenic HSCHARME knockout (KO) hiPSCs. Specifically, sgRNAs were designed to produce a genomic deletion ( ~ 4.8 Kb sized) overlapping the HSCHARME TSS, which also includes the TBX5 binding sites (delta promoter = ∆P) (Fig. 2C). Mutant hiPSCs-CM were checked to confirm the correct genomic editing, the abrogation of HSCHARME expression (Supplementary Fig. 2A) and the absence of possible off-targets (Supplementary Fig. 2B, Supplementary File 1 and Supplementary Data 2). Following these verifications, we proceeded with the transcriptome analysis of WT versus isogenic ∆P-CM.
A Schematic representation of the applied CM differentiation protocol from hiPSCs. B RT-qPCR amplification of readout mRNAs and HSCHARME from hiPSCs-derived CM at specific time points (D0-D20). Data were normalized to ATP5O mRNA and represent relative expression means (2^-ΔCt) ± SEM of 3 biological replicates. Statistical test: one-sample, two-tailed Student’s t-test on LogFC values against the null hypothesis of zero represented by the control sample (highest expression time point). Significant p-values are indicated. C Schematic representation of the genome editing strategy design followed to obtain ∆P hiPSCs using CRISPR/Cas9 technology. HR template = Homologous Recombination template. D Schematic representation of HSCHARME isoforms as reconstructed by genome assembly. Arrows represent the position of primers for RT-qPCR. E RT-qPCR amplification of pCHARME and mCHARME from hiPSC-derived CM at specific time points (D0-D20). Data were normalized to ATP5O mRNA and represent relative expression means (2^-ΔCt) ± SEM of 3 biological experiments. Statistical test: one-sample, two-tailed Student’s t-test on LogFC values against the null hypothesis of zero represented by the control sample (highest expression time point). Significant p-values are indicated. F Quantification of the subcellular distribution of pCHARME and mCHARME from D10 CM. The histogram shows the RT-qPCR quantification of the relative % of RNA abundance in cytoplasmic versus nuclear compartments and represents mean ± SEM of 3 biological experiments. GAPDH and pre-GAPDH RNAs were used, respectively, as cytoplasmic and nuclear controls. G Representative RNA-FISH staining for pCHARME (red) combined with TNNT2 immunofluorescence (green) in WT and ∆P D20 CM. The images include the maximun 2D projection of full-size confocal caption, digital magnification of highlighted region (white squares) and pCHARME signal distribution inside the nuclei (dotted lines). A plot displaying the Average Fluorescence Intensity (AFI) of pCHARME and DAPI signals of a single focal plane is also shown. Overlapping lines indicate colocalization along the horizontal distance of the selection (white square). The images are representative of 3 biological replicates with similar results.
De novo assembly of reads from the WT condition suggested that two HSCHARME full-length isoforms are produced in CM: the partially spliced transcript (precursor) pCHARME stably retaining the first intron and the fully spliced transcript (mature) mCHARME (Fig. 2D and Supplementary Fig. 2C). Both isoforms were induced throughout CM differentiation, with the pCHARME transcript being consistently more abundant than mCHARME and enriched to nuclei (Fig. 2E-F). Subcellular fractionation of CMs followed by RT-qPCR analyses revealed a cytoplasmic enrichment for mCHARME. The presence of open reading frames within mCHARME, possibly translated into micro-peptides33,34,35,36, was excluded by the Coding Potential Calculator tool (CPC2, http://cpc2.gao-lab.org/index.php). In line with the biochemical fractionation, high-resolution RNA-fluorescence in situ hybridization (RNA-FISH) experiments using probes against pCHARME confirmed its nuclear localization (Fig. 2G). No fluorescence was detected in ∆P-CM, which proves the specificity of pCHARME signals and the efficiency of the lncRNA KO. The latter was further confirmed by i) RT-qPCR analysis of WT and ∆P-CM with pCHARME and mCHARME specific primers (Fig. 3A), ii) TPM quantification of the transcriptomic reads and ii) the RNA-seq genomic plots (Fig. 3B and Supplementary Fig. 2D).
A RT-qPCR amplification of pCHARME and mCHARME from WT vs ∆P D10 and D20 CM. Data were normalized to ATP5O mRNA and represent relative expression means (2^-ΔCt) ± SEM of 5 biological replicates. Statistical test: one-sample, two-tailed Student’s t-test on LogFC values against the null hypothesis of zero. Significant p-values are indicated. A schematic of the genome editing strategy is shown on the left. B RNA-seq quantification of pCHARME and mCHARME expression in WT vs ∆P D10 and D20 CM. Data are expressed as Log(TPM + 1) and represent means ± SEM of 3 biological replicates. C Volcano plots showing differentially expressed genes (DEGs) in WT vs ∆P CM at D10 and D20. Statistical analysis was performed with DESeq2 using a negative binomial distribution. P-values were adjusted for multiple testing using the Benjamini–Hochberg method. Significantly up-regulated (FDR < 0.05; log2FC > 1) and down-regulated (FDR < 0.05; log2FC < −1) genes are represented in red and blue, respectively. D RT-qPCR quantification of down-regulated and up-regulated DEGs in WT vs ∆P (black) and WT2 vs PA (gray) D20 CM. Data were normalized to ATP5O mRNA and represent relative expression means (2^-ΔCt) ± SEM of 5 biological experiments. Statistical test: one-sample, two-tailed Student’s t-test on LogFC values against the null hypothesis of zero represented by the control sample (WT for ∆P-CM and WT2 for PA-CM). Significant p-values are indicated. E Gene ontology (GO) enrichment analysis on down-regulated and up-regulated DEGs in WT vs ∆P D20 CM. The analysis was performed with EnrichR using default parameters (Fisher’s exact test with Benjamini–Hochberg correction). Bars indicate +/–log10 adjusted p-value (log10Adjp and –log10Adjp) of the top enriched biological processes. F GSEA plot showing the enrichment of “cardiac muscle contraction”, “cardiac cell development” and “sarcomere organization” processes resulting down-regulated in WT vs ∆P D20 CM.
As previously observed for the murine orthologue22, the staining of pCHARME in human CM exhibits a discrete nuclear pattern. Nonetheless, here we noticed that the fluorescent signals encompass multiple foci, which suggests trans-regulatory roles for the lncRNA. In this direction, differential expression analysis performed to compare the WT and ∆P transcriptomic datasets, revealed an impact of HSCHARME on the expression of 175 and 3637 genes at 10 (D10) and 20 (D20) differentiation days, respectively (−1<log2FC > 1; FDR < 0.05) (Fig. 3C, and Supplementary Fig. 3A and Supplementary Data 3). Of them, a total of 1465 differential expressed genes (DEGs) were up-regulated (n = 68 at D10; n = 1397 at D20), whereas 2347 were down-regulated (n = 107 at D10; n = 2240 at D20) in ∆P-CM. Importantly, none of the putative off-target genes was found among DEGs (Supplementary Fig. 3B), which conclusively excludes their involvement in the transcriptomic alterations. Moreover, we did not find alteration in the expression of pCHARME neighboring loci ( ± 260 Kb), which conclusively excludes a role for the lncRNA on nearby gene expression in cardiac cells (Supplementary Fig. 3C). To strengthen these results, we produced an independent knockout cell line (PA-hiPSC), with a different HSCHARME mutation and genetic background (WTSIi004-A; referred to as WT2). Specifically, the PA-hiPSC were generated through the insertion of a strong termination cassette inside the HSCHARME locus using a strategy previously setup in mice20 (Supplementary Fig. 3D). Upon checking the correct abrogation of pCHARME and mCHARME (Supplementary Fig. 3E), the absence of off-target mutations was confirmed by DNA sequencing (Supplementary Fig. 3F, and Supplementary File 1 and Supplementary Data 2). To note, no off-target gene was found in common between the two genotypes, which excludes effects arising from unwanted Cas9 background activities. Validation by RT-qPCR analyses performed on the top-most down-regulated DEGs from ΔP-CM showed their significant decrease in both the mutant cell lines (Fig. 3D and Supplementary Fig. 3G). As both CRISPR/Cas9 strategies demonstrate high efficiency in the pCHARME knockout ( ~ 99%), the minor alterations in gene expression observed within the PA context can be attributed to the intrinsic features of the iPSC-WTSIi004-A background.
Gene Ontology (GO) term enrichment analysis performed on transcriptomic datasets revealed that at early stages of CM differentiation (D10), down-regulated DEGs are associated with developmental pathways, such as limb development (Supplementary Fig. 3H and Supplementary Data 3). At later stages (D20), enriched GO categories relate to CM structure and function, including myofibril assembly, heart contraction and cardiac muscle cell development gene classes (Fig. 3E and Supplementary Data 3). Gene set enrichment analysis (GSEA) confirmed the significant downregulation of genes belonging to these categories (Fig. 3F), with key examples that include NKX2-5, crucial for CM development37, along with structural and functional components such as MYH638, MYO18B39, and CACNA1C40. Conversely, upregulated genes enriched GO categories relates to axonogenesis and nervous system development (Fig. 3E and Supplementary Data 3), may reflect the predisposition of the embryonic stem cells to differentiate toward default neuronal fate in the absence of additional stimuli41. We argued that HSCHARME depletion, by inhibiting the signals activating CM specification, might promote the upregulation of alternative pathways leading to a default neuronal state.
To assess the evolutionarily conservation of pCHARME function between human and mouse, significant DEGs from WT and Charme KO post-natal hearts (GSE20087822) were analyzed, identifying 847 human homologs (Supplementary Fig. 3I). Of them, 208 genes (24.55% of the murine DEGs) were i. commonly deregulated upon pCHARME ablation in cardiac muscle (i.e. MYO18B, CACNA1C, and NPPB), ii. enriched in pathways related to muscle homeostasis (e.g., glycolytic process, heart development), muscle function (e.g., contraction, fatty acid metabolism), and iii. linked to cardiac disorders such as familial atrial fibrillation and hypertrophic cardiomyopathy. Collectively, the transcriptomic output, the evolutionary conservation, and the functional interpretation of our datasets support the role of HSCHARME as a positive regulator of genes whose expression is physiologically relevant for the differentiation of human CM.
Functional implication of HSCHARME in human cardiomyogenesis
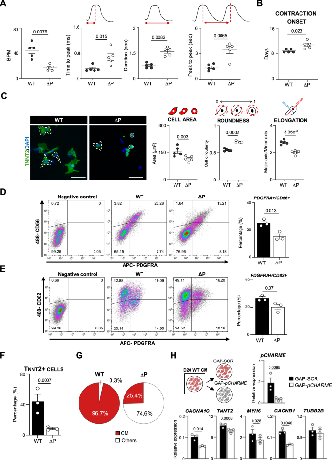
To functionally characterize WT and gene-edited hiPSC-CM, we tested their capacity to contract. By tracking the contraction dynamics through MUSCLEMOTION (Supplementary Fig. 4A) we found a significant decrease in the beat rate of mutant ∆P-CM as well as the alteration of other parameters, such as time to peak, duration and peak to peak time (Fig. 4A). These changes are consistent with a general decrease of the spontaneous beating frequency in ∆P-CM compared to WT cells, with individual contractions becoming longer upon the pCHARME transcript loss. Importantly, the inspection of cells over differentiation evidenced a significant delay in the onset of beating of mutant CM (∆P and PA) compared to their WT counterparts (11 versus 8 days on average, Fig. 4B and Supplementary Fig. 4B). Other phenotypical traits associated with cellular morphology42 were influenced by pCHARME loss-of-function, with mutant CM appearing smaller and rounder than the isogenic WT (Fig. 4C and Supplementary Fig. 4C), indicating a possible delay in CM differentiation. Flow cytometry analyses of PDGFRA+/CD56+ cardiac progenitors (Fig. 4D and Supplementary Fig. 4D) and PDGFRA+/CD82+ cardiac-committed progenitors (Fig. 4E and Supplementary Fig. 4D) show that pCHARME loss leads to a 43% reduction in cardiac progenitors and 20% reduction in the cardiac committed progenitors. Given that CD82 is a key marker of CM fate specification43, these data align with an early role for the lncRNA in CM specification, which is also coherent with the emergence of default alternative fates observed by transcriptomic analyses. Along the same direction, flow cytometry analysis performed at later stages (D20) shows an 80% reduction of differentiated CM, as inferred by the quantification of TNNT244 positive (+) cells (Fig. 4F and Supplementary Fig. 4E-F). These findings perfectly match with cellular deconvolution analysis used to interpret our hiPSC-derived CM in terms of cell-type composition. Indeed, we found that pCHARME ablation causes a reduction of approximately 75% of CM (D20) (Fig. 4G and Supplementary Data 1), with most of the downregulated DEGs enriched in this population (KL-GSEA, Supplementary Fig. 4G). However, as the impact of pCHARME ablation in CM was higher than in precursor cells, we asked whether the lncRNA may also play a more intrinsic role in differentiated cells. To this end, we used antisense LNA-GapmeRs to deplete pCHARME directly in CM (D20). Our findings indicate that 80% reduction of pCHARME reduces, although to a lesser extent than in the KO cells, the expression of genes induced with differentiation (i.e TNNT2, MYH7 and CACNA1C) (Fig. 4H). These findings indicate that pCHARME plays a dual regulatory role in physiology, both for the acquisition and the maintenance of human CM identity.
A Quantitative analysis of beat rate (beats per minute=BPM) and contraction parameters in WT and ∆P D20 CM. Representative images are shown above each graph. Data represent means ± SEM of 5 biological replicates. Statistical test: paired two-tailed Student’s t-test for normally distributed data; Mann–Whitney test for non-normally distributed data (see Source Data). Significant p-values are indicated. B Onset (days) of spontaneous contraction of WT and ∆P CM. Data represent means ± SEM of 5 biological replicates. Statistical test: paired two-tailed Student’s t-test. Significant p-values are indicated. C Representative images of WT and ∆P D20 CM used for morphological analyses (white dashed outlines) following TNNT2 (green) and DAPI (blue) staining. Scale bar = 50 µm. Quantitative measurement of morphological features of CM is shown on the right. Data represent means ± SEM of 5 biological replicates. Statistical test: paired two-tailed Student’s t-test. Significant p-values are indicated. D Representative flow-cytometry density plot of WT and ΔP D10 CM stained for cardiac progenitor markers (PDGFRA/CD56). Percentages refer to PDGFRA+/CD56+ gated cells relative to secondary antibody-only controls. Data represent mean ± SEM of 3 biological replicates. Statistical test: one-sample, two-tailed Student’s t-test on LogFC values against the null hypothesis of zero. Significant p-values are indicated. E Representative flow-cytometry density plot of WT and ΔP D10 CM stained for cardiac-committed progenitor markers (PDGFRA/CD82). Percentages refer to PDGFRA+/CD82+ gated cells relative to secondary antibody-only controls. Data represent mean ± SEM of 3 biological replicates. Statistical test: one-sample, two-tailed Student’s t-test on LogFC values against the null hypothesis of zero. F Flow cytometry quantification of cardiac troponin-T (TNNT2) positive cells in WT and ∆P D20 CM. Data represent mean ± SEM of 3 biological replicates. Statistical test: one-sample, two-tailed Student’s t-test on LogFC values against the null hypothesis of zero. Significant p-values are indicated. G Pie-chart showing estimated proportion of CM (red) and other cell types (white, Supplementary Data 1) based on deconvolution analysis of WT and ∆P D20 CM. H RT-qPCR quantification of pCHARME and CACNA1C, TNNT2, MYH6, CACNB1 and TUBB2B mRNA expression in D20 CM transfected with control (GAP-SCR) or pCHARME-targeting (GAP-pCHARME) antisense LNA-GapmeRs. Data were normalized to ATP5O mRNA and represent relative expression means (2^-ΔCt) ± SEM of 3 biological experiments. Statistical test: one-sample, two-tailed Student’s t-test on LogFC values against the null hypothesis of zero represented by the control sample (GAP-SCR). Significant p-values are indicated.
pCHARME regulates the alternative splicing of cardiac-expressed pre-mRNAs
The high-local distribution of pCHARME in the nucleus led us to investigate whether specific features are associated with these lncRNA-enriched domains. We first explored the potential for pCHARME as a splicing regulator, given the similar sarcomere and contraction defects that splicing factor loss often causes in the heart45. In this direction, we combined RNA-FISH targeting pCHARME with SC35 immunofluorescence (IF) to study the possible association of the lncRNA with SC35-containing nuclear speckles46,47. Intriguingly, in-depth quantification of three-dimensional signal distribution revealed that pCHARME stains in close contact with SC35 domains with 40% of pCHARME colocalising with SC35 domains and 60% of SC35 domains containing pCHARME (Fig. 5A, B).
A Representative maximum 2D projection of confocal caption for RNA-FISH pCHARME (red) combined with SC35 (green) and DAPI (blue) IF in WT D20 CM. White lines indicate pCHARME-positive nuclei; digital magnifications of nuclei marked by asterisks are shown below. The images are representative of 3 biological replicates with similar results. B Graphic visualization of colocalized SC35 domains (boundary highlighted) overlaid with pCHARME. The images are representative of 3 biological replicates with similar results. Colocalization indexes between pCHARME and SC35 domains signals are indicated by Mander’s Overlap Coefficients (MOC). C Pie Chart depicting the portion of significantly altered splicing events (FDR < 0.05) detected by rMATS comparing WT vs ∆P D20 RNA-seq samples. Statistical analysis and multiple test correction were performed using the default framework of rMATS-turbo. The volcano plot depicts significant ES events (FDR < 0.05; Inclusion level variations stronger than 10%) in ∆P D20 CM. X-axis represent exon inclusion ratio while y-axis represent –log10 of p-value. A schematic representation of the investigated event is shown above. D Bar plot shows the proportion of exon skipping events identified in murine pCharme KO hearts and regulated by pCHARME in human CM. Events are stratified by the regulatory outcome: inclusion (Incl.) and exclusion (Excl.). Density plots represent distribution of conserved events expected by chance (gray). The observed conservation is marked by vertical dashed lines, red for inclusion and blue for exclusion. E Schematic representation of pre-mRNA regions analysed in the RBP binding enrichment analysis is shown alongside a heatmap displaying the log2(Odds Ratio) of eCLIP binding site (enrichment or depletion) in pCHARME-regulated SE events, compared to unaffected control exons. Statistical significance was determined using Fisher’s exact test, and p-values were corrected for multiple testing using the Benjamini-Hochberg false method. Enrichment or depletion are indicated by red or blue colors, respectively, while white marks Not Significant (NS) region (FDR > 0.05). F Heatmap displaying the PTBP1 binding affinity for pCHARME RNA sequence. Bar plot in the top panel displays the total number of pCHARME-specific 7-mers within each defined segment of the transcript. On the right, the sequence logo generated from the pCHARME-specific k-mer signature is shown. Heatmap below shows the row-scaled (Z-score) PTBP1 binding affinity scores for pCHARME segments, based on data from two eCLIP experiments (HepG2 and K562) and one RNAcompete experiment (M227_0.6). G Representative confocal images of RNA-FISH for pCHARME (red) combined with IF for PTBP1 (white) and DAPI (blue) in WT D20 CM. Volume-rendered detail (blue square) of pCHARME (red) and PTBP1 (gray) signals is shown; asterisks indicate areas where pCHARME and PTBP1 signals overlap. The images are representative of 3 biological replicates with similar results. Colocalization indexes between pCHARME and PTBP1 signals are indicated by MOC. H Analysis of PTBP1-CLIP assay in WT D20 CM. Western blot detects PTBP1 protein, using GAPDH as a loading control. Input (Inp) samples represent 10% of the total protein extracts. RT-qPCR quantifies pCHARME (at both 5′ and 3′ intron-1 ends) and mCHARME recovery in PTBP1 IP and IgG samples. GAPDH RNA serves as a negative control. Dots represent percentage of input and indicate individual replicates. I PTBP1 protein recovery in WT and ∆P D20 CM was assessed by chemiluminescence quantification with ImageJ. RT-qPCR analyses quantify pCHARME and CACNB1 RNA recovery in PTBP1 IP and IgG samples. Dots represent percentage of input and indicate individual replicates.
The observed RNA-protein proximity led us to test a possible involvement of pCHARME in splicing regulation. By large-scale analysis of splicing patterns from our RNA-seq datasets, we identified a total of 9615 expressed isoforms in both WT and ∆P cardiomyocytes (see Methods). We found that the abundance of a consistent fraction of these isoforms (16.3%; corresponding to 1877 transcript isoforms) was significantly altered upon pCHARME ablation and functionally linked to cardiomyogenic ontologies related to cardiac muscle cell development and heart contraction (Supplementary Fig. 5A). On this preliminary evidence, we used rMATS48 for alternative splicing (AS) analysis of our RNA-seq datasets, including exon-skipping (ES), intron retention (IR), alternative 3’ splice site (A3SS), alternative 5’ splice site (A5SS), and mutually excluded exons (MXE) and events. Also in this case, we observed a strong impact of HSCHARME ablation, with a total of 6.552 aberrant pre-mRNA splicing events (FDR < 0.05, Absolute Inclusion level> 0.1) (Fig. 5C, and Supplementary Fig. 5B and Supplementary Data 3). Splicing alterations were found in each of the analysed classes, with the ES events accounting the 70.1% of all the significant alterations (Fig. 5C). Among the most interesting examples we found CACNB1, a gene implicated in voltage-dependent calcium release49. In KO CM (∆P and PA), we found that the skipping of exon 7 of CACNB1 causes a shift from the EX6-EX7-EX8 isoform into the shorter EX6-EX8 one (Supplementary Fig. 5C–D). Another example is MYL6, a gene encoding for a hexameric ATPase cellular motor protein expressed in muscle and non-muscle tissues50. MYL6 gene produces two mRNA variants which differ in exon 651 (Supplementary Fig. 5E). We found that HSCHARME KO (∆P and PA) leads to the overabundance of the longest EX5-EX6-EX7 isoform (Supplementary Fig. 5E–F), which is described in the literature as the major non-muscle transcript. Therefore, the HSCHARME-mediated regulation of MYL6 splicing facilitates the production of a structural myosin variant optimized for CM contraction.
To evaluate whether pCHARME regulation of alternative splicing is also evolutionarily conserved between human and mouse CM, we performed AS analysis of RNA-seq datasets from WT and Charme KO post-natal hearts (GSE20087822). We found that, in vivo, the lack of Charme results in 327 exon exclusion and 265 exon inclusion events (Supplementary Fig. 5G and Supplementary Data 3). We mapped the coordinates of these differentially spliced murine exons to the human genome and searched for overlaps with pCHARME-regulated exons. Focusing on concordant events, we observed conservation for 10.2% of inclusion events and 8.3% of exclusion events (Fig. 5D). Notably, these proportions were significantly higher than expected by chance (Fig. 5D), underscoring the conserved regulatory role for the lncRNA. Among the conserved splicing targets, we identified key cardiac genes, including TNNT244, MFF52, SYNC53, SORBS254, CREM55 and RBFOX256 which are known to play crucial roles in heart function (Supplementary Data 3). Overall, these results indicate pCHARME as an evolutionarily conserved regulator of CM splicing.
pCHARME modulates alternative splicing by direct interaction with PTBP1
To gain mechanistic insights into the splicing alterations observed in the absence of pCHARME, we leveraged data from 223 eCLIP experiments covering 150 RNA-binding proteins (RBP) across cell lines (K562 and HepG2)57 that do not encode the lncRNA. By focusing on ES, which represent the most altered and conserved pCHARME-regulated splicing events, and comparing them to a control set of similarly expressed but unregulated junctions (Supplementary Fig. 5H), we identified the splicing repressor PTBP1 as significantly enriched at the 5′ junctions of the excluded exons (Fisher’s exact test, FDR < 0.05, log2[Odds Ratio] > 0) (Fig. 5E and Supplementary Data 4). Among them we found several known PTBP1 splicing targets, such as TPM1, ACTN1, FHOD3, and TNNT258, expressed in CM and displaying exon exclusion in pCHARME KO (Supplementary Data 4).
Overall, these data prioritize PTBP1 as a regulator of the pCHARME-dependent ES events and suggest a possible interplay between the two in CM. To deepen this evidence with a focus into the physical engagement of pCHARME, we analyzed its nucleotide composition (7-mers) compared to the set of the 1987 lncRNAs expressed in CM (Supplementary Fig. 5I). We found that pCHARME possesses a unique UC-rich sequence signature, primarily driven by an extended simple repeat (75-2955 nt) in the 5’ region of intron 1 (Supplementary Data 4). RNA secondary structure predictions using the RNAfold software59 suggested these UC-rich stretches as unstructured and likely accessible to RBP (Supplementary Fig. 5J). On this prediction, we employed four independent approaches to identify RBP with high affinity for the UC-rich sequence, and specifically (i) RBP affinity scores derived from crosslinking-induced truncations from eCLIP datasets, (ii) in vitro RNAcompete experiments assessing RBP binding preferences for short nucleotide sequences60, (iii) in silico predictions, and (iv) motif analysis using CatRAPID software61. The results showed only two RBP (PTBP1 and PCBP2; Supplementary Fig. 5K and Supplementary Data 4) as the most likely interactors of the pCHARME UC-rich signature. Notably, PTBP1, previously found as a pCharme interactor in murine myocytes21, showed binding propensity scores closely mirroring the abundance of the 5’ UC-rich sequences (Fig. 5F).
In support of the PTBP1/pCHARME interaction, we performed PTBP1-IF assay combined with pCHARME RNA/FISH in CM, which revealed that approximately 40% of the lncRNA signal overlapped with PTBP1 (Fig. 5G). Additionally, we tested for a direct interaction between PTBP1 and the lncRNA by using UV cross-linking immunoprecipitation (CLIP) experiments in CM. Western blot analysis confirmed successful recovery of PTBP1 after immunoprecipitation (Fig. 5H). Subsequent RT-qPCR analysis of the retrieved RNA using isoform-specific primers confirmed a robust and specific interaction between PTBP1 and the 5′ region of pCHARME intron 1 (Fig. 5H), which aligns with the presence of the UC-rich motifs and the highest PTBP1 binding propensity.
Together with the observation that PTBP1 binds pCHARME splicing-regulated targets in the absence of the lncRNA, this PTBP1/pCHARME interaction in CM suggests a role for the lncRNA as a decoy for PTBP1. To test this hypothesis, we examined the potential binding of PTBP1 to the pCHARME splicing target CACNB1, whose exon 7 was excluded upon the lncRNA ablation (Supplementary Fig. 5C–D). Supporting the decoy mechanism, RT-qPCR analysis from PTBP1-CLIP experiments performed in WT and KO conditions shows the specific binding of PTBP1 at the level of CACNB1 exon 7 in KO CM, while no enrichment was found in WT cells (Fig. 5I). As PTBP1 was recently shown to negatively regulate CM specification62, the suggested role of pCHARME as a PTBP1 decoy could support a mechanism ensuring the acquisition of splicing patterns that are specific for CM.
HSCHARME dosage impacts the expression of disease-linked genes
The influence of pCHARME in CM differentiation encouraged further investigation into the role of the human transcript in pathology. GSEA analyses performed on HSCHARME DEGs (∆P vs WT) evidenced a substantial enrichment of HSCHARME targets among genes dysregulated in HCM and DCM cardiomyopathies (Fig. 6A). Further confirmation was obtained by KEGG pathways enrichment analysis performed on the same subsets, showing a significant clustering of HSCHARME targets into the HCM (adjusted p-value 1.51E-10) and the DCM (adjusted p-value 3.86E-9) categories (Fig. 6B). These findings strongly suggest that the human gene may play a role in the development or the homeostasis of these cardiac pathological states. To strengthen this hypothesis, we performed DE analyses of available RNA-seq datasets of HCM and DCM cardiomyopathies and Healthy human cohorts (GSE13003663; GSE11625064). Interestingly, we found aberrant expression of the HSCHARME locus with a significant up-regulation of the pCHARME isoform in both HCM and DCM diseased hearts (Fig. 6C).
A GSEA plot showing the enrichment of the Human Phenotype Ontology terms “Hypertrophic Cardiomyopathy” and “Dilated Cardiomyopathy” that resulted strongly down-regulated in the analysis of ∆P vs WT D20 CM. B KEGG pathways enrichment analysis on significant DEGs from ∆P vs WT D20 CM. The analysis was performed with EnrichR using default parameters (Fisher’s exact test with Benjamini–Hochberg correction). Bars indicate the top categories of biological processes in decreasing order of –log10 adjusted p-value (–log10Adjp). All the represented categories show an Adjp value < 0.05. C Quantification of mCHARME and pCHARME expression from RNA-seq analysis performed in healthy (CTRL) vs patients of hypertrophic63 and dilated64 cardiomyopathies. Box plots show the median (center line), the 25th and 75th percentiles (box), and the whiskers extend to the minimum and maximum values (see Source Data file for values). Statistical test: unpaired two-tailed Student’s t-test. Significant p-values are indicated. D Scatterplots representing the logFC comparison between DEGs in ∆P and HCM and DCM, showing up- and down-regulated genes with opposite trends in the conditions. Percentage of deregulated genes are reported as well as the Biological GO Processes in which they cluster. All the reported categories show an Adjp <0.05. E Venn diagrams depicting the intersection between A (∆P vs WT down-regulated DEGs crossed with Healthy vs HCM up-regulated DEGs) and a (∆P vs WT down-regulated DEGs crossed with Healthy vs DCM up-regulated DEGs) categories.
To more directly pinpoint the genes whose aberrant expression in pathology is influenced by pCHARME alteration, we then used a guilt-by-association approach and compared the lists of HSCHARME targets (Supplementary Data 3) to HCM and DCM DEGs (Supplementary Data 5). We observed more than 1500 significant DEGs for each comparison, n = 1598 for HCM and n = 1603 for DCM (Fig. 6D). Among them, the expression of 29.5% disease-associated DEGs (category A, Fig. 6D) was correlated with pCHARME, being up-regulated in HCM and down-regulated in the lncRNA knockout cells. Intriguingly, these DEGs clustered into categories of interest for heart functionality, such as actomyosin structure organization, myofibril assembly, sarcomere organization and regulation of heart contraction. Notably, the A category also contains the CACNB1 transcript whose splicing pattern was significantly altered upon HSCHARME ablation (Supplementary Fig. 5C-D). Similarly, the comparison with DCM revealed that 30.3% of DEGs (category a, Fig. 6D) were up-regulated in the DCM cohorts and significantly down-regulated upon HSCHARME ablation. Again, these genes clustered into categories functionally related to heart development, such as sarcomere organization, myofibril assembly and cardiac muscle tissue development. These results are in line with recent evidence demonstrating the central role of CM and the contractile apparatus in DCM65 and highlight the potential involvement of pCHARME in disease.
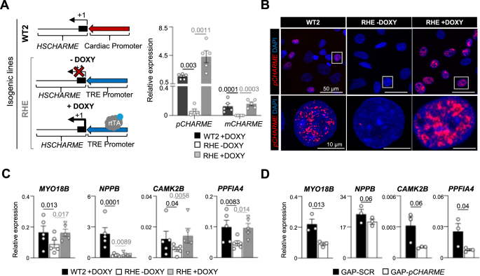
On the other hand, the intersection between genes up-regulated upon HSCHARME ablation and down-regulated in pathologies was limited to a few cases with little interest in CM development (categories B and b, Fig. 6D). The remaining DEGs (categories C and c, Fig. 6D) display expression trends that are opposite to those of pCHARME. Consequently, their changes in pathology cannot be attributed to pCHARME upregulation but are likely influenced by other context- or pathology-specific effects. The use of the same compound in the treatment of cardiomyopathy can constitute an interesting opportunity for therapeutic applications. In this direction, the comparison of DEGs included in the categories A and a led to the discovery of a common subset of cardiac homeostasis and contraction genes (n = 184; Fig. 6E). Notably, these transcripts, whose expression in CM was activated by HSCHARME and, coherently with its pathological upregulation, aberrantly overexpressed in both HCM and DCM hearts. This subset represents a group of candidates for developing therapeutic strategies. With the aim to test their responsiveness to the modulation of the pCHARME levels in hiPSCs, we established an inducible CRISPR-based system (RHE) acting as a dynamic rheostat to either silence or induce HSCHARME within the same genetic background. CRISPR/Cas9 mediated homologous recombination was achieved by designing a single sgRNA (Supplementary Data 2) to add the doxycycline (DOXY)-responsive element (TRE promoter) upstream of the HSCHARME locus (Supplementary Fig. 6A). Assessment of pCHARME expression by RT-qPCR and RNA-FISH analyses confirmed the success of the editing strategy, as the lncRNA levels were comparable to knockout cells in the untreated CM and increased significantly upon doxycycline addition (-/+ DOXY; Fig. 7A-B). To gain functional validation on the impact of the lncRNA dosage in RHE-CM, we quantified the expression of several pCHARME targets as identified by our RNA-seq analysis (Fig. 3D and Supplementary Fig. 3G). In line with our loss-of-function analyses, we focused on genes critical for CM structure (i.e. MYH7, TNNT2) and functionality (CACNA1C, CACNB1). RT-qPCR analyses revealed that their expression was consistently modulated by pCHARME levels, decreasing in -DOXY conditions while triggered upon +DOXY treatments (Supplementary Fig. 6B). This effect was highly specific as demonstrated by the assessment of TBX5 mRNA, which level was found unaltered as expected being an upstream regulator of the lncRNA expression (Supplementary Fig. 6B). Notably, these pCHARME-responsive genes (i.e. MYH7, TNNT2 and CACNA1C) are recognized as known cardiomyopathy-causative loci66,67 with essential roles in maintaining CM functionality and homeostasis. Consequently, the ability to regulate their expression via modulation of pCHARME levels offers a promising avenue to ameliorate the pathological state of patients across various genetic backgrounds. By extending the analysis to our priority list of targets consistently de-regulated in both DCM and HCM (Fig. 6E) we found that genes, such as PPFIA4, NPPB, CAMK2B and the cardiomyopathy-linked MYO18B68, displayed significant and coherent responses to pCHARME modulation (Fig. 7C). Finally, we also analysed the responsiveness of these disease-linked genes to the transient knockdown of pCHARME in differentiated CM and found the consistent decrease of all of them (Fig. 7D). Overall, the ability of pCHARME to influence gene expression programs, including the regulation of cardiac genes linked to disease, marks an advancement in the lncRNA field and suggests its potential relevance for future studies exploring diagnostic or therapeutic strategies.
A RT-qPCR quantification of pCHARME and mCHARME expression in WT2, RHE (-DOXY) and RHE ( + DOXY) CM. Data were normalized to ATP5O mRNA and represent relative expression means (2^-ΔCt) ± SEM of 5 biological replicates. Statistical test: one-sample, two-tailed Student’s t-test on LogFC values against the null hypothesis of zero represented by the control sample (RHE -DOXY). Significant p-values are indicated. A schematic representation of the CRISPR/Cas9 genome editing strategy is shown on the left. B Representative maximum 2D projection of the confocal caption for pCHARME RNA-FISH (red) and DAPI (blue) staining in WT2, RHE (-DOXY) and RHE ( + DOXY) CM (D20). The images are representative of 3 biological replicates with similar results. Digital magnifications of the nuclei highlighted by white squares are reported below. C RT-qPCR quantification of pathology-linked transcripts in WT2, RHE (-DOXY) and RHE ( + DOXY) D20 CM. Data were normalized to ATP5O mRNA and represent relative expression means (2^-ΔCt) ± SEM of 5 biological replicates. Statistical test: one-sample, two-tailed Student’s t-test on LogFC values against the null hypothesis of zero represented by the control sample (RHE -DOXY). Significant p-values are indicated. D RT-qPCR quantification of pathology-associated transcripts in WT D20 CM transfected with control (GAP-SCR) or pCHARME-targeting (GAP-pCHARME) antisense LNA GapmeRs. Data were normalized to ATP5O mRNA and represent relative expression means (2^-ΔCt) ± SEM of 3 biological experiments. Statistical test: one-sample, two-tailed Student’s t-test on LogFC values against the null hypothesis of zero represented by the control sample (GAP-SCR). Significant p-values are indicated.
Discussion
Understanding the molecular causes of cardiac pathologies represents a priority for human health. However, the inability of the heart to regenerate and its mixed cellularity add complexity to medical management, making cardiomyopathies the leading cause of death in developed countries69,70. In this context, lncRNAs are emerging as promising candidates for fine-tuning CM-specific gene expression programs due to their precise spatiotemporal regulation71. New biopharmaceutical companies are starting to show the potential of lncRNA-based platforms in enhancing precision medicine strategies for a wide range of illnesses influenced by lncRNA levels, including cardiovascular diseases. This is the case of the HAYA’s therapeutic candidate HTX-001, an antisense oligonucleotide targeting the heart-specific lncRNA Wisper72.
Here, we provide evidence of the importance of HSCHARME in the pathophysiology of the heart and set the stage for innovative approaches of lncRNA-targeting precision therapies for the cell-specific treatment of human cardiomyopathies (Fig. 8). Indeed, the conservation across species and the high specificity of HSCHARME expression for CM make this lncRNA an excellent candidate for pioneering therapeutical treatments that could minimize off-target effects on other cardiac cell types. Currently, several examples of lncRNA playing a role in human CM homeostasis have been identified5,6,10,73. However, these studies rely on in vitro systems that induce differentiation exclusively towards cardiomyocytes. Therefore, it is unclear whether the role of these lncRNAs in cardiac processes is truly cardiomyocyte-specific or if they could also have roles in other cardiac cell subtypes, such as cardiac fibroblast or endothelial cells.
Under physiological conditions (Physiology) pCHARME localizes within S35-containing domains and acts as a decoy for the splicing repressor PTBP1, thereby positively regulating the expression of genes involved in the differentiation of human cardiomyocytes. In DCM and HCM cardiomyopathy hearts (Pathology), pCHARME is aberrantly upregulated, and its target genes -many of which are associated with the diseases- are also dysregulated. This scenario envisages original therapeutic approaches (Therapy) aimed at regulating disease-linked genes through pCHARME modulation.
In our study, publicly available single-cell datasets allowed us to uncover the specific expression of HSCHARME in human CM, providing a solid basis to investigate its role more accurately and specifically within the cardiac context. We found that the human syntenic pCHARME transcript shares a high level of conservation with its murine counterpart and maintains peculiar features that make the lncRNA functional, such as the retention of intron 1.
Mechanistically, we provide evidence of the direct interaction between pCHARME and the splicing suppressor PTBP1 and show their functional interplay in regulating a subset of the lncRNA targets at the splicing level. Given the strong binding affinity between PTBP1 and pCHARME, we propose a model in which the lncRNA acts as a decoy for PTBP1, sequestering the splicing repressor from pre-mRNA targets, thereby promoting the inclusion of specific exons and ensuring the acquisition of CM-specific splicing patterns. This model aligns with the recently described role of PTBP1 as a negative regulator of CM specification62. As such, the interaction between pCHARME and PTBP1 underscores the importance of this axis in maintaining proper cardiac splicing programs and highlights its potential relevance in cardiac pathophysiology. Recently, nuclear speckles have been described as storage sites for transcripts with retained introns74. These unspliced RNAs retain certain structural features, such as a high GC content and a high density of protein binding motifs75 that perfectly fit with pCHARME and strengthen our proposed model of speckle-associated lncRNA.
As the role of nuclear speckles in regulating cellular specification is still only partially understood, the muscle-specific restriction of pCHARME can add specificity to their implication in cardiac-specific gene expression programs. Remarkably, as for HSCHARME (this paper), alterations in SC35 expression were linked to dilated cardiomyopathy76, thereby narrowing a possible line of intervention for cardiac disorders. To note, the role of pCHARME in regulating structural genes, such as different types of myosins and troponins, is also in line with a broader role for the human lncRNA in the functionality of muscle cells, either cardiac or striated, as previously characterized in mice20,21. Recently, a shorter isoform of pCHARME was identified in human myocytes as a regulator of MYBPC2 expression (lncFAM23). However, the fact that MYBPC2 is not expressed in CM (https://www.proteinatlas.org/ENSG00000086967-MYBPC2/tissue) would suggest a different role for the two transcripts in the heart.
We also provide evidence that modulating pCHARME expression in differentiated CM can influence the levels of several disease-linked genes involved in CM physiological processes, such as calcium handling, heart contraction and CM development. Given its role as a positive regulator of CM differentiation, the modulation of pCHARME expression levels might be beneficial for guiding CM de-differentiation into a progenitor-like state, which is crucial for their replenishment after injury and, ultimately, for the effective regeneration of the cardiac muscle in vivo77,78,79. Lastly, the proven association between pCHARME dysregulation and cardiac pathologies, indicates the necessity of including the lncRNA in genetic testing, particularly for cardiomyopathies with no clear genetic evidence. Alternatively, assessment of HSCHARME expression levels could assist in identifying differences in outcome prediction when stratifying cohorts of cardiomyopathy patients who have tested positive for genetic markers, based on phenotype manifestation.
Methods
Ethics
Our research complies with all relevant ethical regulations. The data shown in Fig. 6C on human patients were publicly available on the GEO database and did not require ethical approval. The human WT line had been previously derived from the WT-I line as described in ref. 80. As indicated in the original study, informed consent had been obtained from all patients involved prior to cell donation. The second iPSCs line WTSIi004-A (WT2) was obtained by the European Bank for induced pluripotent Stem Cells (EBiSC; hPSCreg name: WTSIi004-A, HPSI1113i-qolg_3 RRID: CVCL_AI02; as stated by EBiSC, informed consent was obtained from the donor, NRES Committee Yorkshire & The Humber—Leeds West approval number 15/YH/0391).
Cell culture conditions and transfection
Human Episomal iPSCc (WT from80 and WT2 are the WTSIi004-A cell line from EBiSC; https://ebisc.org/WTSIi004-A) were maintained in Essential 8 media (Life Technologies) in plates coated with Geltrex LDEV-free reduced growth factor basement membrane matrix (Life Technologies). Differentiation into cardiomyocytes was performed as described in ref. 32. Specifically, cells were grown as monolayers in RPMI 1640 Medium (Life Technologies) supplemented with B27 Supplement without Insulin (Life Technologies) for 10 days and then switched to RPMI 1640 Medium (Life Technologies) supplemented with B27 Supplement with Insulin (Life Technologies). The induction towards the cardiac lineage was performed by upregulating canonical Wnt signaling (adding CHIR-99021; Selleck) in the early stages of differentiation and by its subsequent inhibition after 3 days (adding IWR-1; Sigma). Genome editing analyses on hiPSCs were performed by co-transfecting the PX333 plasmid81, harboring the cloned sgRNAs (designed with https://chopchop.cbu.uib.no/; sequences available upon request) and the CAS9 sequence, together with the HR110PA-1 donor vector (System Biosciences). Poly(A)/2 × MAZ was cloned into HR110PA-1 vector followed by a Puromycin resistance cassette and two homology arms. Cloning was performed employing In-fusion® kit (Takara), according to the manufacturer’s protocol. Cloning with this approach requires adding 15 nt-long tails to the oligonucleotides to create a homology region among insert and plasmid, allowing recombination into bacteria cells (E.Coli STBL3®). The transfection was performed using the Neon Transfection System (Life Technologies). After 48 hours, cells were selected using 1 μg/ml puromycin to identify heterozygous and homozygous HSCHARME KO or HSCHARME RHE clones. For RNAi, WT hiPSC-derived CM were dissociated into single cells and transfected with either control (GAP-SCR) or HSCHARME (GAP-pCHARME) antisense LNA GapmeRs (sequences available upon request) using TransIT-X2® Dynamic Delivery System (Mirus). Total RNA was collected 48 hr after transfection.
RNA extraction and RT-qPCR analysis
Total RNA from cultured cells and tissues was isolated using TRI Reagent (Zymo Research), extracted with Direct-zolTM RNA MiniPrep (Zymo Research), treated with DNase (Zymo Research), retrotranscribed using PrimeScript Reagent Kit (Takara) and amplified by RT-qPCR using PowerUp SYBR-Green MasterMix (Life Technologies), as described in ref. 21 (see Supplementary Data 6). Data are represented as relative expression (2^-ΔCt). Nucleus/Cytoplasm fractionation of hiPSC-derived CM was performed using the PARIS kit (Life Technologies), following the manufacturer’s specifications.
RNA-Sequencing Analysis
Total RNA was collected from hiPSCs-derived CM (day 10 and day 20) obtained from three independent biological replicates. Illumina Stranded mRNA Prep was used to prepare cDNA libraries. RNA-Seq was performed on an Illumina Novaseq 6000 Sequencing system at the Genomic Facility of the Center for Human Technologies of IIT.
Q30-filtered raw reads were obtained from Illumina BaseSpace Reads and aligned to GRCh38 assembly using STAR aligner software82. Gene loci fragment quantification was performed on Ensemble (release 87) gene annotation gtf using STAR –quantMode GeneCounts parameter. The gtf file was edited adding the HSCHARME genomic coordinates (Supplementary Data 3). Read counts of “reverse” configuration files were combined into a count matrix file, that was given as input to DESeq2 R package83 for normalization and differential expression analysis, after removing genes with less than 10 counts in at least two samples. Statistical analysis was performed with DESeq2 using a negative binomial distribution. P values were adjusted for multiple testing using the Benjamini–Hochberg method. Adjusted P value cutoff for selecting significant differentially expressed genes was set to 0.05 unless otherwise specified. Heatmap of differentially expressed genes was generated using pheatmap R package84 from normalized scaled data.
Volcano plots were generated using Enhanced Volcano R package (https://bioconductor.org/packages/devel/bioc/vignettes/EnhancedVolcano/inst/doc/EnhancedVolcano.html). Gene Ontology enrichment analyses were performed with the EnrichR online tool (https://maayanlab.cloud/Enrichr/85,86,87) using standard settings. Gene Set Enrichment Analysis was performed with the GSEA tool from Broad Institute88,89 running a pre-ranked analysis with statistically significant genes ordered by log2 fold change (KO vs WT D20). Gene Ontology was run using the complete GO annotation file (c5.all.v2023.2.Hs.symbols.gmt). Human Phenotype Ontology (HPO) was run using the HPO annotation file (c5.hpo.v2023.2.Hs.symbols.gmt). Figures were prepared with R and Prism 7.0 software and edited with Adobe Illustrator 2024.
RNA isoforms analysis
Reads derived from the WT RNA-seq datasets were used as input for the Salmon tool90 to identify and quantify the HSCHARME isoforms. A transcriptome file was generated using the human genome FASTA file and the GTF file containing HSCHARME coordinates. Transcripts per million (TPM) output values were used for quantification and statistical analysis. Plot for quantifying the HSCHARME isoforms was generated with the ggtranscript R package (https://github.com/dzhang32/ggtranscript), using the genomic coordinates provided within the GTF annotation file derived from Salmon alignment. Figures were edited with Adobe Illustrator 2024. For large-scale isoform analysis from WT and ΔP datasets, transcript quantification was performed with the Salmon tool using standard parameters and FASTQ files as input. Transcripts per million (TPM) counts were used to quantify the expression of each transcript isoform. Differential gene expression analysis was performed with edgeR91, using a quasi-likelihood negative binomial generalized log-linear model (glmQLFit function) and applying a false discovery rate (FDR) cutoff of 0.05 to identify statistically significant genes.
Single cell RNA-seq deconvolution analysis
Single-cell RNA sequencing (scRNA-seq) data of hiPSC-derived CM (14 and 45 days of differentiation) were obtained from the Synapse database (ID: syn7818379). FASTQ files were extracted from the provided BAM files using CellRanger BamtoFastq (v1.4) and aligned to the GRCh38 reference genome using Ensembl 99 gene annotation, supplemented with a custom annotation for the long non-coding RNA HSCHARME. Cells were filtered to retain high-quality single-cell transcriptomes, defined by having more than 200 and fewer than 5,000 detected genes and less than 20% mitochondrial gene content. The upper threshold for mitochondrial gene content was extended beyond standard filters to retain metabolically active cell types such as CM. Reanalysis was performed with Seurat v5.2.1 in R92 the data have been first normalized using NormalizeData function with “LogNormalize” method and then integrated via Seurat’s Canonical Correlation Analysis (CCA) standard workflow.
After integration, initial unsupervised clustering was performed using the Seurat pipeline; Principal component analysis (PCA) was applied on the 3000 most variable genes identified using the VST method, and the top 15 principal components were used to construct a shared nearest neighbor (SNN) graph. Clusters were identified using the Louvain algorithm with a resolution parameter of 0.5. Cell population identities were assigned using a knowledge-based approach by evaluating canonical marker gene expression across clusters. CM were identified based on the expression of known cardiac muscle genes93. Neuronal populations were annotated using gene sets associated with the Gene Ontology (GO) terms for postsynaptic density (GO:0014069) and axon part (GO:0033267). Endothelial populations were annotated based on expression of established endothelial markers62,94,95. Differential gene expression analysis was performed using the RunPresto function from the Presto package v1.0 in R, applying the Wilcoxon rank-sum test. Each cell population was compared against all remaining cells in a one-vs-all manner. Genes with log2 fold change > 1 and adjusted P value < 0.05 were considered significantly upregulated. Identified marker genes for each cluster were subjected to functional enrichment analysis using the WebGestaltR R package v0.4.6. The reference gene background used for enrichment consisted of all genes detected in the scRNA-seq experiment after quality control and filtering.
Deconvolution analysis was conducted using the MusiC R package v1.096. First, the gene counts table from the bulk RNA-seq experiment was normalized and converted to counts per million (CPM). The gene expression profile matrix for each cell population, as defined by our single-cell analysis, was then used as input to estimate the proportion of each cell population within each bulk RNA-seq sample. To quantify the relative contribution of each differentially expressed genes upon HSCHARME KO to individual cell transcriptomes, and to cross-validate deconvolution analysis results, “KL-GSEA” was performed. We calculated per-cell Kullback-Leibler divergence scores comparing transcriptome expression profiles and a target distribution restricted to either genes downregulated (putative cardiac developmental genes) or upregulated in HSCHARME KO (bulk RNA-seq). KL scores for each cell were visualized using UMAP.
Alternative splicing analysis
Cutadapt v3.297 with parameters: -u 1 -U 1 –trim-n and Trimmomatic v0.3998 with parameters: -PE ILLUMINACLIP:adapter_path:2:30:10:8:true LEADING:3 TRAILING:3 SLIDINGWINDOW:4:20 were used to remove adapter sequences and poor quality bases; for both software the minimum read length after trimming was set to 35. Then, STAR software v2.7.7a82 was used to align reads to GRCh38 genome using the following parameters: --outSAMstrandField intronMotif --outSAMattrIHstart 0 --outFilterType BySJout --outFilterMultimapNmax 20 --alignSJoverhangMin 8 --alignSJDBoverhangMin 1 --outFilterMismatchNmax 999 --outFilterMismatchNoverLmax 0.04 --alignIntronMin 20 --alignIntronMax 1000000 --alignMatesGapMax 1000000 --outFilterIntronMotifs RemoveNoncanonical --peOverlapNbasesMin 3. Alternative splicing events were identified using rMATS turbo version 4.1.148, with the following parameters: –variable-read-length, –allow-clipping, –readLength 150, and –libType fr-firststrand. This analysis utilized the Ensembl gene annotation file (release 86) as the reference for splicing events. For downstream analyses, JCEC output from rMATS was selected. Splicing events were filtered based on false discovery rate (FDR) and Inclusion Level criteria. Only events with an FDR value of <0.05 and an Inclusion Level difference > 0.1 or < −0.1 were considered significant and included for further examination (Supplementary Data 3). The rmats2sashimiplot Python script (available at https://github.com/Xinglab/rmats2sashimiplot) was used to visualize the selected alternative splicing events. This tool provided a graphical representation of splicing patterns, aiding in the interpretation of differential splicing events. Alternative splicing analysis in heart tissue comparing WT and Charme KO mice was performed following the same approach, using RNA-seq data available from the GEO dataset GSE20087822. To assess alternative splicing events conservation, the coordinates of exons regulated by Charme (either included or skipped) in mouse heart tissue were extracted and converted from mm10 genome to the hg38 human genome using the LiftOver tool99. The fraction of successfully lifted-over mouse-regulated exons that overlapped perfectly with regulated exons in human CM was then calculated, ensuring the consistency of the observed regulation between mouse and human datasets. To estimate the expected overlap by chance, 1000 random samples of human exons were picked up from the ones detected by rMATS software (including not pCHARME-regulated). Then the overlap between human random exons and lifted-over mouse-regulated exons, generating a distribution of expected values.
pCHARME sequence analysis
For the analysis of the k-mer composition, pCHARME was analyzed together with 1987 genes annotated as “lncRNA” and expressed in WT CM (D20), each with an average FPKMs greater than 1. Gene annotations and transcript sequences were retrieved from Ensembl release 99100 using the biomaRt R package101. When multiple isoforms were associated with a gene, the longest isoform was selected to reduce sequence redundancy. The frequency of all possible combinations of seven nucleotides (7-mers) was computed for each long non-coding RNA. The pCHARME 7-mer signature was defined as the set of 7-mers exhibiting the highest frequency in pCHARME compared to other lncRNAs (top 0.1%). The sequence logo of the pCHARME 7-mers was generated using the Logomaker Python package v0.8102.
The RNA secondary structure of pCHARME was predicted using the RNAfold algorithm59 with standard parameters. Repeated and low complexity sequences were identified by scanning the transcript sequence with RepeatMasker v4.1.1103, using default settings and specifying the appropriate organism (Homo sapiens), with rmblastn v2.11.0+ as the internal search engine. The RepeatMasker output was subsequently converted to BED format using the RM2Bed.py utility provided by the software. To integrate the various analyses and visualize the results along the pCHARME sequence, the lncRNA was segmented from 5’ to 3’ into windows of 50 nucleotides in length, with sliding step of 10 nucleotides. The resulting bins were compiled into a BED file. BEDtools intersect v2.29.1104 was used to assign repeated elements to overlapping bins, while getfasta was applied to retrieve bin sequences, from which GC content and the occurrence of the pCHARME 7-mer signature were calculated. The Accessibility score was computed for each bin using the dot-bracket notation of the previously predicted pCHARME MFE structure, by calculating the fraction of unpaired nucleotides within each window. Finally, the ComplexHeatmap R package was used to visualize all results in a unified representation105.
Analysis of protein-RNA interactions
To identify RNA-binding proteins with high affinity for the HSCHARME transcript, we applied four complementary approaches: i. eCLIP-based motif enrichment analysis. We leveraged binding affinity scores of 150 RBPs for all possible 5-mers derived from the analysis of crosslinking induced truncations (CITS)106 in 223 eCLIP experiments57. For each experiment, the RBPs binding motifs were defined as the top 5 5-mers with highest PEKA scores from eCLIP datasets processed with Clippy or narrowPeaks softwares, or mCROSS106. To assess RBP affinity for pCHARME, we decomposed the pCHARME-specific 7-mers into 5-mers and selected RBPs for which the selected 5-mers matched the RBPs binding motifs in at least two analysis methods; ii. in vitro RNAcompete-derived binding profiles. We retrieved RBPs affinity scores (Z-scores) for all possible 7-mers from the RNAcompete dataset available in the CisBP-RNA database60. RBPs with pCHARME 7-mers ranked among their top binders (Z-score > 2) were selected as high-affinity candidates; iii. in silico sequence-based binding prediction with catRAPID. We used catRAPID software61 to predict interactions between full-length pCHARME and a reference library of RBPs. Proteins with a predicted interaction Z-score >2 were considered high-affinity binders; iv. motif enrichment using catRAPID signature. We further identified candidate RBPs by evaluating the enrichment of known binding motifs within the pCHARME sequence using the motif analysis module of catRAPID.
RBP binding enrichment analysis to pre-mRNA regions proximal to splicing events regulated by pCHARME was performed by focusing on exon inclusion and exclusion events upon its KO, as identified using the rMATS software. To map RNA-binding protein (RBP) binding sites, we used IDR peaks from the eCLIP datasets previously described57. To ensure compatibility with the eCLIP data, we first filtered the rMATS output from the HSCHARME KO versus WT comparison in CM, retaining only those genes also expressed in HepG2 and K562 cell lines (average FPKM > 1), which are the cell lines where eCLIP were performed. Next, for each exon significantly affected by HSCHARME loss (differentially spliced), we selected a matched control exon not affected by the lncRNA KO. At first, to prevent overestimating exons that participate in multiple splicing events, we selected as representative the exon with the highest sum of splice junction counts (SJC) and intron junction counts (IJC). Then, control exons were chosen with splicing junctions closely match the regulated exons in terms of SJC and IJC, ensuring comparable expression levels. For each differentially spliced and control exon, we considered the following regions: the 3′ splice site (SS) of the exon upstream to the regulated one (defined as “upstream”); both the 5′ and 3′ SS of the regulated exon (defined as “center”), and the 5′ SS of the exon downstream to the regulated one (defined as “downstream”). For each site, 250 nucleotides of intronic sequence adjacent to the splice junction and 50 nucleotides of exonic sequence were analyzed, generating a total of 8 pre-mRNA region types: exonic-upstream, intronic-upstream, intronic-center(5’SS), exonic-center(5’SS), exonic-center(3’SS), intronic-center(3’SS), intronic-downstream and exonic-downstream.
Subsequently, BEDtools intersect was employed with the -s parameter to identify strand-specific overlaps between RBP binding sites, derived from each eCLIP experiment, and the pre-mRNA regions flanking dysregulated exons and their matched controls. For each eCLIP dataset, the number of regions either bound or unbound by the RBP was quantified separately for dysregulated and control exons, allowing the construction of a 2 × 2 contingency table to evaluate differential binding patterns. Then, Fisher’s exact test was applied to assess whether RBP binding was significantly enriched or depleted in the regions associated with dysregulated exons compared to controls. Finally, Benjamini-Hochberg false discovery rate (FDR) correction was used to adjust P values for multiple hypothesis testing.
Pathological dataset analysis
Pathological datasets raw data (FASTQ files) were retrieved from Gene Expression Omnibus (GEO) database with the following accession IDs: GSE130036 for HCM and GSE116250 for DCM. Data were pre-processed and analyzed as described in the RNA-Sequencing analysis section (Supplementary Data 5). Intersections between HSCHARME KO and the pathological datasets were performed using a 0.05 adjusted P value cutoff for all genes in all the analyzed datasets and reporting the log2 fold change values for each gene. Figures were prepared with Prism 7.0 software and edited with Adobe Illustrator 2024.
Flow cytometry assay
For PDGFRA, CD56 and CD82 cell surface markers, CM were washed twice with DMEM F12 and dissociated as single cells using 0.25% trypsin-EDTA. Cells were stained with the diluted primary antibody (CD82: 1:10, MAB4616, R&D SYSTEM, see Supplementary Data 6) for 45 minutes in Flow Cytometry Buffer (FCB; 5% FBS in PBS). After two washes in FCB, cells were incubated for 30 min at RT with a secondary antibody (Alexa Fluor 488: 1:300, A-11001, ThermoFisher Scientific) or with a conjugated antibody (APC-PDGFRA: 1:20, A26603, ABclonal; 488-CD56: 1:20, A26870, ABclonal, see Supplementary Data 6) in FCB. After two washes, stained cells were analyzed by CytoFLEX SRT Cell Sorter (Beckman Colter). Data were collected from at least 10.000 events and analyzed using Kaluza software (Beckman Colter). For TNNT2, were fixed in 4% paraformaldehyde (PFA) in PBS for 15 minutes at room temperature (RT) before staining. After fixation, cells were washed twice by being resuspended in Flow Cytometry Buffer (FCB; 5% FBS in PBS), centrifuged for 5 min at 250 g and the supernatant was discarded. A third wash with FCB-0.2% Triton X-100 was performed as described above. Cells were stained with the diluted primary antibody (TNNT2: 1:200, MA5-12960, ThermoFisher Scientific, see Supplementary Data 6) in FCB-0.2% Triton X-100 for 45 min at RT. After two washes in FCB, cells were incubated for 30 min at RT with a secondary antibody (Alexa Fluor 488: 1:400, A-11001, ThermoFisher Scientific), washed twice more and resuspended in PBS. Stained cells were analyzed and sorted on a flow cytometer (BD Bioscience, Milan, Italy). Data was collected from at least 10,000 events. Flow cytometry data were analyzed with Flowing software 2.5.1. After exclusion of debris and doublets based on light scatter properties, single cells were analyzed for the expression of TNNT2 and reported as the percentage of marker-positive cells or as mean fluorescence intensity.
Immunofluorescence and RNA-FISH assays
Glass coverslips were prepared as for107 by treatment with poly-L-lysine (50 mg/ml in water) for 30 minutes under UV light and overnight treatment with Laminin (2 mg/ml in water) at 37 °C. After 20 days of differentiation, hiPSC-derived CM were washed twice with DMEM F12 and dissociated as single cells using 0.25% trypsin-EDTA. Isolated CM were re-plated on the treated coverslips in RPMI 1640 Medium (Life Technologies) supplemented with B27 Supplement and Rock inhibitor (1:1000). After 24 hours, cells were fixed in 4% paraformaldehyde (PFA) in PBS for 20 minutes at 4 °C prior staining. For immunofluorescence, cells were permeabilized with 0.2% Triton X-100 in PBS for 20 minutes at room temperature (RT) and blocked with 1% Goat Serum (GS) in PBS for 20 minutes at RT. The primary antibody (TNNT2: 1:200, MA5-12960, ThermoFisher Scientific, see Supplementary Data 6) was diluted in 1% GS-PBS and incubated overnight at 4 °C. The cells were rinsed with PBS and incubated for 1 hour with a secondary antibody (Alexa Fluor 488: 1:300, A-11001, ThermoFisher Scientific), rinsed, counterstained with DAPI for 5 minutes at RT and mounted on cover-glasses.
For RNA-FISH experiment, staining was carried out with the HCR RNA-FISH technology according to manufacturer protocol (https://www.molecularinstruments.com/hcr-rnafish), with a specific set-up thought for lncRNA staining. Images were acquired on Carl Zeiss Axio Vert.A1 Microscope or with an inverted confocal Olympus IX73 microscope equipped with a
Crestoptics X-LIGHT V3 spinning disk system and a Prime BSI Express Scientific CMOS camera. The acquisitions were obtained using a 20X air objective (IF-only samples) or UPLANSApo 60X (NA 1.35) oil objective (FISH/IF samples) and collected with the MetaMorph software (Molecular Devices). SC35 domains (SC35: 1:200, ab11826, Abcam, see Supplementary Data 6)/pCHARME and PTBP1 (PTBP1: 1:200, 32-4800, ThermoFisher Scientific, see Supplementary Data 6)/pCHARME overlapping quantification was performed by ImageJ tolls in JACoP package in order to obtain a Mander’s overlap coefficient (MOC) from single ROIs of original confocal images.
Cross-linking immunoprecipitation (CLIP) assay
hiPSC-CM (D20) were washed twice with PBS and UV-crosslinked (4000 μJ) in a Spectrolinker UV Crosslinker (Spectronics Corporation). Cells were harvested in lysis buffer (20 mM Tris-HCl, 100 mM NaCl, 0.5 mM EDTA, 0.5% [v/v] NP40, 0.1% SDS, 0.5 mM DTT, 1× PIC), incubated on ice for 15 min and sonicated at low-intensity four times with Bioruptor Plus sonication device to ensure membrane lysis. Lysate was diluted to a final concentration of 1 mg/ml and PTBP1 CLIP was carried out as in ref. 108. Briefly, 30 µl of Dynabeads Protein G (Thermo Fisher Scientific) per ml of lysate were washed twice with 1 ml PBS-Tween (0.02%), incubated with 8 µg of PTBP1 (32-4800, ThermoFisher Scientific, see Supplementary Data 6) or IgG antibodies (Immunoreagents Inc) for 3 hr at room temperature, then washed and incubated overnight with lysate at 4 °C. Beads were washed two times with HighSalt NP40 wash buffer (50 mM HEPES-KOH, pH 7.5, 500 mM KCl, 0.05% [v/v] NP40, 0.5 mM DTT, 1 × PIC) and resuspended in 100 µl of lysis buffer. For RNA analysis, 75 µl of the sample were treated with Proteinase K. For protein analysis, the remaining 25 µl were heated at 95 °C for 5 min in 4 × Laemmli buffer/50 mM DTT before Western Blot assay.
Morphological analysis
For morphological analysis, 10 cells for each field were individually selected and analysed using ImageJ standard tools. 5 fields were considered for each biological replicate. Cell area and circularity were computed with the ImageJ measure tool with circularity=1 indicating a perfect circle. Elongation represents the ratio of the major axis length to the minor axis length, as described in ref. 42. For each parameter, the average of each biological replicate was represented as a dot in the plots. Statistical analyses were performed on the overall average measure of the 5 biological replicates.
Cardiomyocytes contraction analysis
Spontaneous CM contraction was assessed after 20 days of differentiation. To quantify beat rate and contraction dynamics, light brightfield videos of WT and ΔP beating monolayers were recorded with an OkoLab stage top incubator equipped with 20X air objectives under controlled CO2, pH and temperature conditions. One video per well was taken across n = 5 biological replicates. Video recordings were processed using a MuscleMotion macro109 in FIJI/ImageJ software (v2.9.0). MUSCLEMOTION outputs included contraction duration, time to peak and peak-to-peak time.
Statistical methods and rigor
For RT-qPCR and flow cytometry experiments, statistical analyses were performed on log2-transformed fold change (LogFC) values to stabilize variance and approximate a normal distribution using a two-tailed one-sample t-test against the null hypothesis of zero (no change). For experiments with n = 5, data were assessed for normal distribution with a Shapiro-wilk test, and a parametric/non-parametric statistical test was used accordingly (Student’s t-test when data are normally distributed and Wilcoxon-Mann-Whitney when they are not). Details regarding statistical tests, P values, and sample sizes (n) are provided in the corresponding figure legends.
Reporting summary
Further information on research design is available in the Nature Portfolio Reporting Summary linked to this article.
Data availability
The RNA-sequencing data generated in this study have been deposited in the NCBI Gene Expression Omnibus (GEO) database under accession code GSE273100. Previously published RNA-sequencing data relative to WT and Charme KO murine hearts22 can be accessed from the GEO dataset with accession number GSE200878. Public sequencing data from Churko et al.31, relative to TBX5 KO and OE were acquired from the GEO dataset with accession number GSE81585 while scRNA-seq of hiPSC-derived CM were acquired with synapse ID: syn7818379 [https://www.synapse.org/Synapse:syn7818379/files/]. RNA-seq analysis of HCM63 and DCM64 patient samples were acquired from GEO with accession numbers GSE130036 and GSE116250 respectively. Source data are provided with this paper.
References
Roth, G. A. et al. Global burden of cardiovascular diseases and risk factors, 1990–2019: update from the GBD 2019 study. J. Am. Coll. Cardiol. 76, 2982–3021 (2020).
Bergmann, O. et al. Evidence for cardiomyocyte renewal in humans. Science (1979) 324, 98–102 (2009).
Eschenhagen, T. et al. Cardiomyocyte Regeneration: a consensus statement. Circulation 136, 680 (2017).
Buijtendijk, M. F. J., Barnett, P. & van den Hoff, M. J. B. Development of the human heart. Am. J. Med Genet C. Semin Med Genet 184, 7–22 (2020).
Ounzain, S. et al. CARMEN, a human super enhancer-associated long noncoding RNA controlling cardiac specification, differentiation and homeostasis. J. Mol. Cell Cardiol. 89, 98–112 (2015).
Sato, M. et al. The lncRNA Caren antagonizes heart failure by inactivating DNA damage response and activating mitochondrial biogenesis. Nat. Commun. 12, 1–21 (2021).
Mattick, J. S. et al. Long non-coding RNAs: definitions, functions, challenges and recommendations. Nat. Rev. Mol. Cell Biol. 24, 430–447 (2023).
Statello, L., Guo, C. J., Chen, L. L. & Huarte, M. Gene regulation by long non-coding RNAs and its biological functions. Nat. Rev. Mol. Cell Biol. 22, 96–118 (2021).
Oo, J. A., Brandes, R. P. & Leisegang, M. S. Long non-coding RNAs: novel regulators of cellular physiology and function. Pflug. Arch. 474, 191 (2022).
Ponnusamy, M. et al. Long Noncoding RNA CPR (Cardiomyocyte Proliferation Regulator) regulates cardiomyocyte proliferation and cardiac repair. Circulation 139, 2668–2684 (2019).
Gao, R. et al. Long noncoding RNA Cardiac physiological hypertrophy-associated regulator induces cardiac physiological hypertrophy and promotes functional recovery after myocardial ischemia-reperfusion injury. Circulation 144, 303–317 (2021).
Anderson, D. M. et al. A myocardin-adjacent lncRNA balances SRF-dependent gene transcription in the heart. Genes Dev. 38, 1–6 (2021).
Rogala, S. et al. The lncRNA sweetheart regulates compensatory cardiac hypertrophy after myocardial injury in murine males. Nat. Commun. 14, 1–14 (2023).
He, X. et al. The long noncoding RNA CARDINAL attenuates cardiac hypertrophy by modulating protein translation. J. Clin. Invest. 134, e169112(2024).
Li, X. et al. Loss of AZIN2 splice variant facilitates endogenous cardiac regeneration. Cardiovasc Res 114, 1642–1655 (2018).
Chen, Y. et al. Long non-coding RNA ECRAR triggers post-natal myocardial regeneration by activating ERK1/2 signaling. Mol. Ther. 27, 29–45 (2019).
Ferrer, J. & Dimitrova, N. Transcription regulation by long non-coding RNAs: mechanisms and disease relevance. Nat. Rev. Mol. Cell Biol. 25, 396–415 (2024).
Tripathi, V. et al. The nuclear-retained noncoding RNA MALAT1 regulates alternative splicing by modulating SR splicing factor phosphorylation. Mol. Cell 39, 925–938 (2010).
Clemson, C. M. et al. An Architectural Role for a Nuclear Noncoding RNA: NEAT1 RNA Is Essential for the Structure of Paraspeckles. Mol. Cell 33, 717–726 (2009).
Ballarino, M. et al. Deficiency in the nuclear long noncoding RNA Charme causes myogenic defects and heart remodeling in mice. EMBO J 37, e99697 (2018).
Desideri, F. et al. Intronic determinants coordinate charme lncRNA nuclear activity through the interaction with MATR3 and PTBP1. Cell Rep 33, 108548 (2020).
Taliani, V. et al. The long noncoding RNA Charme supervises cardiomyocyte maturation by controlling cell differentiation programs in the developing heart. Elife 12, e81360 (2023).
Chang, M. W. et al. Enhanced myogenesis through lncFAM-mediated recruitment of HNRNPL to the MYBPC2 promoter. Nucleic Acids Res 50, 13026–13044 (2022).
Mcleod, J. C. et al. Network-based modelling reveals cell-type enriched patterns of non-coding RNA regulation during human skeletal muscle remodelling. NAR Mol. Med. 1, (2024).
Chen, J. et al. Evolutionary analysis across mammals reveals distinct classes of long non-coding RNAs. Genome Biol. 17, 1–17 (2016).
Lewandowski, J. P. et al. The Tug1 lncRNA locus is essential for male fertility. Genome Biol. 21, 1–35 (2020).
Zhang, J. et al. An integrative ENCODE resource for cancer genomics. Nat. Commun. 11, 1–11 (2020).
Noguchi, S. et al. FANTOM5 CAGE profiles of human and mouse samples. Sci. Data 4, (2017).
Cao, J. et al. A human cell atlas of fetal gene expression. Science 370, eaba7721 (2020).
Jones, R. C. et al. The tabula sapiens: a multiple-organ, single-cell transcriptomic atlas of humans. Science (1979) 376, eabl4896 (2022).
Churko, J. M. et al. Defining human cardiac transcription factor hierarchies using integrated single-cell heterogeneity analysis. Nat. Commun. 9, 1–14 (2018). 2018 9:1.
Nakahama, H. & Di Pasquale, E. Generation of cardiomyocytes from pluripotent stem cells. Methods Mol. Biol. 1353, 181–190 (2016).
Nelson, B. R. et al. Muscle physiology: A peptide encoded by a transcript annotated as long noncoding RNA enhances SERCA activity in muscle. Science 351, 271–275 (2016).
Makarewich, C. A. et al. MOXI is a mitochondrial micropeptide that enhances fatty acid β-oxidation. Cell Rep. 23, 3701–3709 (2018).
Stein, C. S. et al. Mitoregulin: a lncRNA-encoded microprotein that supports mitochondrial supercomplexes and respiratory efficiency. Cell Rep. 23, 3710–3720.e8 (2018).
Yan, Y. et al. The cardiac translational landscape reveals that micropeptides are new players involved in cardiomyocyte hypertrophy. Mol. Ther. 29, 2253–2267 (2021).
Anderson, D. J. et al. NKX2-5 regulates human cardiomyogenesis via a HEY2 dependent transcriptional network. Nat. Commun. 9, 1–13 (2018).
Anfinson, M. et al. Significance of α-Myosin Heavy Chain (MYH6) variants in hypoplastic left heart syndrome and related cardiovascular diseases. J. Cardiovasc. Dev. Dis. 9, 144 (2022).
Latham, S. L. et al. Myosin-18B regulates higher-order organization of the cardiac sarcomere through thin filament cross-linking and thick filament dynamics. Cell Rep 32, 108090 (2020).
Wang, K. et al. Arrhythmia mutations in calmodulin cause conformational changes that affect interactions with the cardiac voltage-gated calcium channel. Proc. Natl. Acad. Sci. USA 115, E10556–E10565 (2018).
Muñoz-Sanjuán, I. & Brivanlou, A. H. Neural induction, the default model and embryonic stem cells. Nat. Rev. Neurosci. 3, 271–280 (2002).
Sutcliffe, M. D. et al. High content analysis identifies unique morphological features of reprogrammed cardiomyocytes. Sci Rep 8, 1258 (2018).
Takeda, M. et al. Identification of cardiomyocyte-fated progenitors from human-induced pluripotent stem cells marked with CD82. Cell Rep. 22, 546–556 (2018).
Landim-Vieira, M. et al. Cardiac troponin T N-domain variant destabilizes the actin interface resulting in disturbed myofilament function. Proc. Natl. Acad. Sci. USA 120, e2221244120 (2023).
Montañés-Agudo, P., Pinto, Y. M. & Creemers, E. E. Splicing factors in the heart: Uncovering shared and unique targets. J. Mol. Cell Cardiol. 179, 72–79 (2023).
Spector, D. L. & Lamond, A. I. Nuclear speckles. Cold Spring Harb. Perspect. Biol. 3, a000646 (2011).
Faber, G. P., Nadav-Eliyahu, S. & Shav-Tal, Y. Nuclear speckles – a driving force in gene expression. J. Cell Sci. 135, jcs259594 (2022).
Wang, Y. et al. rMATS-turbo: an efficient and flexible computational tool for alternative splicing analysis of large-scale RNA-seq data. Nat. Protoc. 19, 1083–1104 (2024).
Dolphin, A. C. Voltage-gated calcium channels and their auxiliary subunits: physiology and pathophysiology and pharmacology. J. Physiol. 594, 5369–5390 (2016).
England, J. & Loughna, S. Heavy and light roles: myosin in the morphogenesis of the heart. Cell Mol. Life Sci. 70, 1221–1239 (2013).
Olivieri, J. E. et al. RNA splicing programs define tissue compartments and cell types at single-cell resolution. Elife 10, e70692 (2021).
Sun, Y., Le, L. i,S. H., Yang, L. & Wang, Y. miR-376b-3p attenuates mitochondrial fission and cardiac hypertrophy by targeting mitochondrial fission factor. Clin. Exp. Pharm. Physiol. 45, 779–787 (2018).
Fan, L. L. et al. Haploinsufficiency of syncoilin leads to hypertrophic cardiomyopathy. Genes Dis. 9, 1412–1414 (2022).
Timmer, L. T. et al. Cardiomyocyte SORBS2 expression increases in heart failure and regulates integrin interactions and extracellular matrix composition. Cardiovasc Res 00, 1–16 (2025).
Schulte, J. S. et al. Cardiac expression of the CREM repressor isoform CREM-IbΔC-X in mice leads to arrhythmogenic alterations in ventricular cardiomyocytes. Basic Res Cardiol. 111, 1–12 (2016).
Shen, J., Shentu, J., Zhong, C., Huang, Q. & Duan, S. RNA splicing factor RBFOX2 is a key factor in the progression of cancer and cardiomyopathy. Clin. Transl. Med. 14, e1788 (2024).
Van Nostrand, E. L. et al. A large-scale binding and functional map of human RNA-binding proteins. Nature 583, 711–719 (2020).
Charlet-B, N., Logan, P., Singh, G. & Cooper, T. A. Dynamic antagonism between ETR-3 and PTB regulates cell type-specific alternative splicing. Mol. Cell 9, 649–658 (2002).
Lorenz, R. et al. ViennaRNA Package 2.0. Algorithms Mol. Biol. 6, 1–14 (2011).
Ray, D. et al. A compendium of RNA-binding motifs for decoding gene regulation. Nature 499, 172–177 (2013).
Armaos, A., Colantoni, A., Proietti, G., Rupert, J. & Tartaglia, G. G. catRAPID omics v2.0: going deeper and wider in the prediction of protein–RNA interactions. Nucleic Acids Res 49, W72–W79 (2021).
Liu, Z. et al. Single-cell transcriptomics reconstructs fate conversion from fibroblast to cardiomyocyte. Nature 551, 100–104 (2017).
Liu, X. et al. Long non-coding and coding RNA profiling using strand-specific RNA-seq in human hypertrophic cardiomyopathy. Sci. Data 6, 1–7 (2019).
Sweet, M. E. et al. Transcriptome analysis of human heart failure reveals dysregulated cell adhesion in dilated cardiomyopathy and activated immune pathways in ischemic heart failure. BMC Genomics 19, (2018).
Jurgens, S. J. et al. Genome-wide association study reveals mechanisms underlying dilated cardiomyopathy and myocardial resilience. Nat. Genet. 56, 2636–2645 (2024).
Garfinkel, A. C., Seidman, J. G. & Seidman, C. E. Genetic pathogenesis of hypertrophic and dilated cardiomyopathy. Heart Fail Clin. 14, 139–146 (2018).
Gakenheimer-Smith, L. et al. Expanding the phenotype of CACNA1C mutation disorders. Mol. Genet Genom. Med 9, e1673 (2021).
Malfatti, E. et al. A premature stop codon in MYO18B is associated with severe nemaline myopathy with cardiomyopathy. J. Neuromuscul. Dis. 2, 219 (2015).
Dattani, S., Samborska, V., Ritchie, H. & Roser, M. Cardiovascular Diseases. Published online at OurWorldinData.org 2023 Dec 15; Retrieved from: https://ourworldindata.org/cardiovascular-diseases (2023).
Jimenez-Tellez, N. & Greenway, S. C. Cellular models for human cardiomyopathy: What is the best option? World J. Cardiol. 11, 221–235 (2019).
Buonaiuto, G., Desideri, F., Taliani, V. & Ballarino, M. Muscle Regeneration and RNA: new perspectives for ancient molecules. Cells 10, 2512 (2021).
Micheletti, R. et al. The long noncoding RNA Wisper controls cardiac fibrosis and remodeling. Sci Transl Med 9, (2017).
Cai, B. et al. The Long Noncoding RNA CAREL Controls Cardiac Regeneration. J. Am. Coll. Cardiol. 72, 534–550 (2018).
Wu, J. et al. Dynamics of RNA localization to nuclear speckles are connected to splicing efficiency. Sci Adv 10, (2024).
Barutcu, A. R. et al. Systematic mapping of nuclear domain-associated transcripts reveals speckles and lamina as hubs of functionally distinct retained introns. Mol. Cell 82, 1035–1052.e9 (2022).
Ding, J. H. et al. Dilated cardiomyopathy caused by tissue-specific ablation of SC35 in the heart. EMBO J. 23, 885 (2004).
ER, P. et al. Transient regenerative potential of the neonatal mouse heart. Science 331, 1078–1080 (2011).
Porrello, E. R. et al. Regulation of neonatal and adult mammalian heart regeneration by the miR-15 family. Proc. Natl. Acad. Sci. 110, 187–192 (2013).
Lam, N. T. & Sadek, H. A. Neonatal heart regeneration. Circulation 138, 421–423 (2018).
Lenzi, J. et al. ALS mutant FUS proteins are recruited into stress granules in induced pluripotent stem cell-derived motoneurons. DMM Dis. Models Mechanisms 8, 755–766 (2015).
Maddalo, D. et al. In vivo engineering of oncogenic chromosomal rearrangements with the CRISPR/Cas9 system. Nature 516, 423–428 (2014).
Dobin, A. et al. STAR: ultrafast universal RNA-seq aligner. Bioinformatics 29, 15–21 (2013).
Love, M. I., Huber, W. & Anders, S. Moderated estimation of fold change and dispersion for RNA-seq data with DESeq2. Genome Biol. 15, 1–21 (2014).
Kolde, R. Pheatmap: pretty heatmaps. R package version. 1, 726 (2019).
Xie, Z. et al. Gene set knowledge discovery with EnrichR. Curr. Protoc. 1, e90 (2021).
Chen, E. Y. et al. Enrichr: interactive and collaborative HTML5 gene list enrichment analysis tool. BMC Bioinforma. 14, 1–14 (2013).
Kuleshov, M. V et al. Enrichr: a comprehensive gene set enrichment analysis web server 2016 update. Nucleic Acids Res 44, W90-7 (2016).
Subramanian, A. et al. Gene set enrichment analysis: a knowledge-based approach for interpreting genome-wide expression profiles. Proc. Natl. Acad. Sci. USA 102, 15545–15550 (2005).
Mootha, V. K. et al. PGC-1α-responsive genes involved in oxidative phosphorylation are coordinately downregulated in human diabetes. Nat. Genet. 34, 267–273 (2003).
Patro, R., Duggal, G., Love, M. I., Irizarry, R. A. & Kingsford, C. Salmon: fast and bias-aware quantification of transcript expression using dual-phase inference. Nat. Methods 14, 417 (2017).
Robinson, M. D., Mccarthy, D. J. & Smyth, G. K. edgeR: a Bioconductor package for differential expression analysis of digital gene expression data. Bioinforma. Appl. Note 26, 139–140 (2010).
Satija, R., Farrell, J. A., Gennert, D., Schier, A. F. & Regev, A. Spatial reconstruction of single-cell gene expression data. Nat. Biotechnol. 33, 495–502 (2015). 2015 33:5.
Marian, A. J. Molecular genetic basis of hypertrophic cardiomyopathy. Circ. Res 128, 1533–1553 (2021).
Kalucka, J. et al. Single-cell transcriptome atlas of murine endothelial cells. Cell 180, 764–779.e20 (2020).
Schupp, J. C. et al. Integrated single-cell atlas of endothelial cells of the human lung. Circulation 144, 286–302 (2021).
Wang, X., Park, J., Susztak, K., Zhang, N. R. & Li, M. Bulk tissue cell type deconvolution with multi-subject single-cell expression reference. Nat. Commun. 10, 1–9 (2019).
Martin, M. Cutadapt removes adapter sequences from high-throughput sequencing reads. EMBnet J. 17, 10 (2011).
Bolger, A. M., Lohse, M. & Usadel, B. Trimmomatic: a flexible trimmer for Illumina sequence data. Bioinformatics 30, 2114–2120 (2014).
Hinrichs, A. S. et al. The UCSC Genome Browser Database: update 2006. Nucleic Acids Res 34, D590–D598 (2006).
Yates, A. D. et al. Ensembl 2020. Nucleic Acids Res 48, D682–D688 (2020).
Durinck, S., Spellman, P. T., Birney, E. & Huber, W. Mapping identifiers for the integration of genomic datasets with the R/ Bioconductor package biomaRt. Nat. Protoc. 4, 1184–1191 (2009).
Tareen, A. & Kinney, J. B. Logomaker: beautiful sequence logos in Python. Bioinformatics 36, 2272–2274 (2020).
Tarailo-Graovac, M. & Chen, N. Using RepeatMasker to identify repetitive elements in genomic sequences. Curr. Protoc. Bioinformatics. https://doi.org/10.1002/0471250953.bi0410s25 (2009).
Quinlan, A. R. & Hall, I. M. BEDTools: a flexible suite of utilities for comparing genomic features. Bioinformatics 26, 841–842 (2010).
Gu, Z., Eils, R. & Schlesner, M. Complex heatmaps reveal patterns and correlations in multidimensional genomic data. Bioinformatics 32, 2847–2849 (2016).
Kuret, K., Amalietti, A. G., Jones, D. M., Capitanchik, C. & Ule, J. Positional motif analysis reveals the extent of specificity of protein-RNA interactions observed by CLIP. Genome Biol. 23, 1–34 (2022).
Bertero, A. et al. Dynamics of genome reorganization during human cardiogenesis reveal an RBM20-dependent splicing factory. Nat. Commun. 10, 1–19 (2019).
Buonaiuto, G., Taliani, V., Nicoletti, C., Desideri, F. & Ballarino, M. Preparation of Cardiac Extracts from Embryonal Hearts to Capture RNA–protein Interactions by CLIP. Bio Protoc 13, e4857 (2023).
Sala, L. et al. Musclemotion: a versatile open software tool to quantify cardiomyocyte and cardiac muscle contraction in vitro and in vivo. Circ. Res 122, e5–e16 (2018).
Acknowledgements
The authors acknowledge Prof. Alessandro Rosa for kindly providing the WT1 hiPSCs, Dr. Davide Mariani and the Genomic Facility of the Center for Human Technologies of IIT for support in RNA-sequencing experiments, Dr. Marcella Marchioni for technical help with cell culture and Dr. Maria Celardo and Marco Simula for helpful discussion. The authors also acknowledge PhD Valeria de Turris at the Center for Life Nano & Neuro Science Imaging Facility, Istituto Italiano di Tecnologia, for technical advice on image acquisition. This research was funded by: 1) Sapienza University (RM12117A5DE7A45B and RM123188F6B80CE4), to M.B.; 2) Consiglio Nazionale delle Ricerche-CNR (projects DBA.AD005.225-NUTRAGE-FOE2021 and DSB.AD006.371-InvAt-FOE2022), to P.L.; 3) Avvio alla Ricerca Type 2 (Prot. AR223188B40CB2D0) to G.B.; 4) European Union - NextGenerationEU: National Center for Gene Therapy and Drug based on RNA Technology, CN3 - code: CN00000041; National Recovery and Resilience Plan (NRRP) MUR - M4C2 - Action 1.4 - Call “Potenziamento strutture di ricerca e di campioni nazionali di R&S” (Spoke 3 “Neurodegeneration”, CUP: B83C22002870006, to M.B. and Spoke 6 “RNA Drug Development”, CUP B83C22002860006, to P.L.); 5) by the European Union - Next-GenerationEU - National Recovery and Resilience Plan (NRRP) - M4C2, INVESTMENT N. 1.1, Call “PRIN 2022” (project 2022BYB33L, CUP: B53D23016090006), to M.B. and P.L.; 6) by the European Union - Next-GenerationEU - National Recovery and Resilience Plan (NRRP) - M4C2, INVESTMENT N. 1.1, Call “PRIN 2022 PNRR” (project P2022FFEWN RNA2FUN, CUP Master: J53D23014960001, CUP: B53D23026140001), to M.B.
Author information
Authors and Affiliations
Contributions
M.B. conceived the study and supervised the project; M.B. and P.L. secured fundings; G.B., F.D. and G.S. performed the experiments; A.S. performed the alternative splicing and protein binding analysis; A.P. performed differential expression analyses; A.D. performed scRNA-seq data analysis; T.S. performed the RNA-FISH experiments; D.T. performed the flow cytometry assay. The manuscript was written by M.B., G.B. and P.L.
Corresponding author
Ethics declarations
Competing interests
The authors declare no competing interests.
Peer review
Peer review information
Nature Communications thanks Alessandro Bertero, and the other, anonymous, reviewer(s) for their contribution to the peer review of this work. A peer review file is available.
Additional information
Publisher’s note Springer Nature remains neutral with regard to jurisdictional claims in published maps and institutional affiliations.
Supplementary information
Source data
Rights and permissions
Open Access This article is licensed under a Creative Commons Attribution-NonCommercial-NoDerivatives 4.0 International License, which permits any non-commercial use, sharing, distribution and reproduction in any medium or format, as long as you give appropriate credit to the original author(s) and the source, provide a link to the Creative Commons licence, and indicate if you modified the licensed material. You do not have permission under this licence to share adapted material derived from this article or parts of it. The images or other third party material in this article are included in the article’s Creative Commons licence, unless indicated otherwise in a credit line to the material. If material is not included in the article’s Creative Commons licence and your intended use is not permitted by statutory regulation or exceeds the permitted use, you will need to obtain permission directly from the copyright holder. To view a copy of this licence, visit http://creativecommons.org/licenses/by-nc-nd/4.0/.
About this article
Cite this article
Buonaiuto, G., Desideri, F., Setti, A. et al. LncRNA HSCHARME is altered in human cardiomyopathies and promotes stem cell-derived cardiomyogenesis via splicing regulation. Nat Commun 16, 7880 (2025). https://doi.org/10.1038/s41467-025-62754-2
Received:
Accepted:
Published:
Version of record:
DOI: https://doi.org/10.1038/s41467-025-62754-2










