Fig. 5: Genetic deletion of REST leads to loss of myogenic identity through alterations in the chromatin state of MuSCs.
From: REST/NRSF Preserves muscle stem cell identity by repressing alternate cell fate

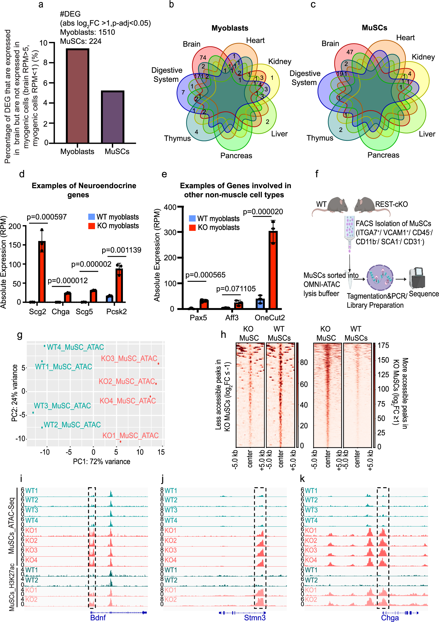
a Bar graph showing the percentage of differentially expressed genes that are expressed in the brain (RPM > 5) but not expressed in myoblasts or MuSCs (RPM < 1) based on the intersection of publicly available data set74 and our WT RNA-Seq of MuSCs and myoblasts. Source data for the calculations are provided as a Source Data file. b, c Venn diagram showing the number of differentially expressed genes (abs log₂FC > 1, adj p < 0.05) between WT and REST-cKO Myoblasts (b) or MuSCs (c) that are also uniquely expressed in other tissues (RPM > 5 in other tissues, RPM < 1 in MuSCs/myoblasts) using the intersection of publicly available data set74 and our WT RNA-Seq of MuSCs and myoblasts. d Bar graph showing absolute expression (RPM) of select neuroendocrine genes from the RNA-Seq of myoblasts. n = 3 WT mice and n = 3 REST-cKO mice. Two-tailed t-test, bars represent mean ± SD. e Bar graph showing absolute expression of examples of genes expressed in other non-muscle cell types from the RNA-Seq of myoblasts. n = 3 WT and n = 3 REST-cKO myoblasts. Two-tailed t-test, bars represent mean ± SD. f Diagram showing the isolation of MuSCs and OMNI-ATAC-Seq library preparation, generated with Biorender. Blackburn, D. (2025) https://BioRender.com/apukmd1 (g) PCA read counts of ATAC-Seq of WT and REST-cKO MuSCs along the two principal components. n = 4 WT mice, n = 4 REST-cKO mice. h Pile up analysis of differentially accessible peaks between WT and REST-cKO MuSCs. Less accessible peaks: log2FC ≤ − 1. More accessible peaks: log2FC ≥ 1. i–k IGV tracks of WT and REST-cKO MuSC ATAC-Seq and the corresponding WT and REST-cKO MuSC Cut&Tag of H3K27ac on Bdnf, Stmn3 and Chga genes, respectively, displaying chromatin accessibility and the presence of the histone mark on the TSS of each gene. n = 4 WT, n = 4 REST-cKO MuSC ATAC-Seq. n = 2 WT, n = 2 REST-cKO Cut&Tag of H3K27ac on freshly sorted MuSC.