Abstract
Cell fate and identity require timely activation of lineage-specific and concomitant repression of alternate-lineage genes. How this process is epigenetically encoded remains largely unknown. In skeletal muscle stem cells, the myogenic regulatory factors are well-established drivers of muscle gene activation but less is known about how non-muscle gene repression is achieved. Here, we show that the master epigenetic regulator, Repressor Element 1-Silencing Transcription factor (REST), also known as Neuron-Restrictive Silencer Factor (NRSF), is a key regulator of this process. We show that many non-lineage genes retain permissive chromatin state but are actively repressed by REST. Loss of functional REST in muscle stem cells and progenitors disrupts muscle specific epigenetic and transcriptional signatures, impairs differentiation, and triggers apoptosis in progenitor cells, leading to depletion of the stem cell pool. Consequently, REST-deficient skeletal muscle exhibits impaired regeneration and reduced myofiber growth postnatally. Collectively, our data suggests that REST plays a key role in safeguarding muscle stem cell identity by repressing multiple non-muscle lineage and developmentally regulated genes in adult mice.
Similar content being viewed by others
Introduction
Tissue maintenance and regeneration are achieved through resident stem cells that can both self-renew and differentiate. In skeletal muscle, a rare population of undifferentiated cells, known as Muscle Stem Cells (MuSCs), also called satellite cells, are responsible for the life-long regenerative capacity of skeletal muscle1,2. During homeostasis, MuSCs are in a mitotically quiescent state3. However, upon injury or trauma, they can activate, proliferate and ultimately differentiate to regenerate the damaged tissue while also maintaining a pool of stem cells through self-renewal4,5.
Epigenetic mechanisms and chromatin regulation are important players in stem cell fate specifications and tissue regeneration. During myogenic progression, MuSCs transit through quiescence, activation, proliferation, and differentiation. These processes are regulated by sequential induction of myogenic factors, which in turn recruit epigenetic modifiers to control the temporal gene expression patterns and dictate cell fate6,7.
Lineage-specific gene expression in stem cells requires simultaneous activation of lineage-specific and repression of non-lineage genes8,9. While tissue-specific stem cells are well known to differentiate into lineage-restricted progenies, they can also switch to new cellular identities upon receiving specific stimuli10. For instance, muscle progenitor cells can be reprogrammed to differentiate into brown fat cells through the expression of PRDM1611. Cellular identity can also be altered under disease conditions, such as in Duchenne’s Muscular Dystrophy (DMD) and aging. Changes in the extracellular matrix components in the aged muscle12 or the elevated Wnt signaling in the diseased muscle13 have been shown to lead to loss of MuSC identity towards a fibroblast-like cell12,13. While cellular plasticity can be manipulated for therapeutic purposes and cellular reprogramming14,15, under homeostatic conditions, stem cell identity has to be maintained for proper tissue function and regenerative abilities16. These processes require tissue-specific activators as well as repressors to balance epigenetic and genetic programs dictating cell fate8,17.
Understanding how activating and repressive factors impact chromatin and gene regulation to concomitantly maintain MuSC identity and lineage progression is critical for furthering our understanding of MuSC maintenance, function, and muscle regeneration. However, the rare nature of MuSCs has challenged the study of the epigenome of these cells, specifically in the quiescent state. Recent advances in low-input genomic and epigenetic technologies, such as OMNI ATAC-seq18,19, Cut&Tag and Cut&Run20,21, now allow in-depth analysis of the chromatin state of freshly isolated quiescent MuSCs. By applying these tools, we found that numerous genes important for the determination of non-myogenic cell lineages still maintained activating chromatin marks, despite showing no gene expression. Many of these genes contained the binding motif of a repressive transcription factor called Repressor Element 1-Silencing Transcription factor (REST; also known as Neuron-Restrictive Silencer Factor, NRSF).
REST is a zinc finger transcriptional repressor that binds to a conserved DNA motif known as Repressor Element-1 (RE-1) or Neuron-Restrictive Silencer Element (NRSE)22,23. In addition to the canonical RE-1 motif, REST also binds to non-canonical RE-1 motifs or half-site only RE-1 motifs24,25,26. Once bound to the target sequence, REST remodels the chromatin by forming a repressive complex through the recruitment of cofactors such as CoREST and Sin3A27. These cofactors then recruit repressive chromatin modifiers, including Histone Deacetylases (HDACs)28, histone demethylase LSD129, histone methyltransferases, including G9a and Suv39H128,30,31, and methyl DNA-binding protein MeCP228, ultimately resulting in the repression of target genes through chromatin remodeling.
REST is an important transcription factor that plays a key role in development and cell function. REST is essential for embryonic development, mice lacking REST exhibit embryonic lethality at embryonic day 11.532. This lethality is attributed at least in part to the ectopic activation of neurogenic gene programs in non-neuronal tissues, including the myotome. The misexpression of these neurogenic genes disrupts myotome organization and results in a reduction in the expression of key myogenic differentiation genes32. REST also plays an important role in neuronal development and function, where it is essential in the regulation of neural progenitors by repressing their differentiation program. It also regulates the function of adult neurons by fine-tuning their synaptic plasticity33. In addition, REST also plays a role in various diseases, including Huntington’s and Alzheimer’s disease and various cancers34,35,36. More recently, REST has also been implicated in regulating aging in the brain with a neuroprotective role by repressing synaptic transmissions and neural activity in the aging brain35,37.
In the present study, we show that REST plays a critical role in remodeling the chromatin in MuSCs with serious functional consequences. We report that functional deletion of REST in myogenic lineage leads to an altered epigenome in MuSCs, loss of MuSC identity, resulting in apoptosis-mediated loss of the muscle progenitors and eventual myofiber atrophy. Our study establishes that REST-mediated maintenance of heterochromatin on a large set of non-muscle lineage genes is required to maintain the MuSC pool and a physiologically healthy skeletal muscle.
Results
Many non-muscle lineage genes retain hallmarks of active chromatin in freshly sorted MuSCs
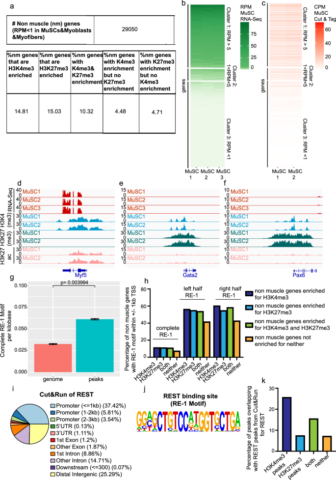
To study the chromatin state of MuSCs, we performed Cut&Tag of the H3K4me3 chromatin mark and Cut&Run of H3K27me3, which are associated with the promoters of active/bivalent or repressed/bivalent genes respectively38,39. Our data revealed that numerous genes, which are normally not expressed in quiescent MuSCs, are enriched for H3K4me3 in their promoter. To elucidate the chromatin dynamics governing non-expressed genes, we analyzed H3K4me3 and H3K27me3 enrichment in relation to RNA-Seq data from freshly isolated MuSCs, cultured myoblasts, and single myofibers. We identified non-muscle genes as those with expression levels of reads per million (RPM) < 1 across all three cell types. Our analysis revealed that approximately 14% and 15% of these non-muscle genes were associated with H3K4me3 and H3K27me3 peaks, respectively, based on proximity to the chromatin mark (Fig. 1a). Notably, around 10% of non-muscle genes exhibited both marks, indicative of a bivalent state, while 4-5% were exclusively marked by either H3K4me3 or H3K27me3 (Fig. 1a).
a Table showing the number of genes not expressed in muscle and the proportion marked by H3K4me3 or H3K27me3 based on proximity to peaks. Non-expressed genes were identified from RNA-Seq (RPM < 1) of MuSCs, myoblasts, and myofibers (n = 3 mice), using all 47,069 ENSEMBL-annotated genes (including protein-coding, lncRNAs, sncRNAs, and pseudogenes). H3K4me3 annotations were from Cut&Tag on freshly sorted MuSCs (n = 2 mice), and H3K27me3 annotations from Cut&Run (n = 3 mice). b Heatmap of gene expression from RNA-Seq of MuSCs (n = 3 mice), clustered into expressed (RPM > 5), ambiguous (RPM 1–5), and not expressed (RPM < 1) groups. c Heatmap of H3K4me3 Cut&Tag signal in freshly sorted MuSCs (n = 2 mice), showing normalized reads +/− 1 kb around the TSS for genes in panel b in order. d–f IGV tracks of MuSC RNA-Seq, H3K4me3 and H3K27ac Cut&Tag, and H3K27me3 Cut&Run for representative genes. n = 3 mice RNA-Seq, n = 2 mice Cut&Tag, n = 2 mice Cut&Run. d Myogenic Regulatory Factor 5 (Myf5). e GATA Binding Protein 2 (Gata2). f Paired Box 6 (Pax6). g Bar graph showing complete RE-1 motif density (motifs/kb) under the DNA sequences of the H3K4me3 peaks near non-muscle genes, compared to an equal number of random genomic sequences. n = 2 mice Cut&Tag for H3K4me3. Two-tailed t-test. Data represented as SEM. h Bar graph showing the percentage of non-muscle genes with complete, left-half, or right-half RE-1 motifs within +/− 1 kb of the TSS and enriched for H3K4me3 (MuSC Cut&Tag, n = 2 mice) and/or H3K27me3 (MuSC Cut&Run, n = 3 mice). Partial motifs shown only if not overlapping with a complete site. Source data are provided as a Source Data file. i Pie chart showing peak annotation for REST Cut&Run in cultured myoblasts (n = 3 mice). j RE-1 motif logo from Homer motif analysis of REST Cut&Run peaks in myoblasts. Source data are provided as a Source Data file. k Bar graph showing overlap between REST Cut&Run peaks in myoblasts and histone marks (H3K4me3 and/or H3K27me3) from MuSCs. Source data for all analyses are provided as a Source Data file.
Focusing on the presence of H3K4me3 specifically on genes not expressed in MuSCs, we classified gene expression levels using MuSC RNA-Seq data into three groups: expressed (RPM > 5), not expressed (RPM < 1), and ambiguous expression (1 < RPM < 5). A heatmap of normalized Cut&Tag reads showed high H3K4me3 enrichment at the transcription start sites (TSS) of expressed genes. Interestingly, many non-expressed genes in MuSCs also displayed significant H3K4me3 enrichment at their TSS (+/−1 kb), suggesting a nuanced role for this mark beyond active transcription (Fig. 1b, c and Supplementary Fig. 1a, b).
While H3K4me3 and H3K27me3 co-occupancy depict bivalent promoters, H3K27ac is a histone mark that is associated with active enhancers and differentiates active gene expression from the bivalent state40. Thus, we also performed Cut&Tag of H3K27ac on freshly sorted MuSCs to assess their genome-wide H3K27ac occupancy. To begin with, we assessed the efficacy of the chromatin data and confirmed the presence of H3K4me3 and H3K27ac on the promoters of Myf5 (Fig. 1d) and Pax7 (Supplementary Fig. 2a), important transcription factors serving as positive controls that are expressed in MuSCs, while expectedly, no enrichment for H3K27me3 was observed on the promoters of either Myf5 or Pax7 in MuSCs (Fig. 1d and Supplementary Fig. 2a). Next, we examined global patterns of H3K4me3, H3K27me3 and H3K27ac, including their enrichment in non-muscle lineage genes. We found that many genes with important functions in non-muscle cells were enriched for H3K4me3 and H3K27me3 but not H3K27ac. Some examples include genes coding for the transcription factors such as GATA2, which plays a crucial role in hematopoietic stem cells41; PAX6, which is essential for neurogenic cell differentiation42; PRDM1, which is important in B lymphocyte differentiation43; PAX9, which is involved in squamous cells44, and Onecut2 and GATA6, which contribute to hepatocyte differentiation and development45,46 (Fig. 1e, f and Supplementary Fig. 2b–e). Although none of these genes are expressed in freshly sorted MuSCs as determined by the RNA-seq, they all retain the histone mark H3K4me3 at their promoters along with H3K27me3 but do not possess the H3K27ac mark. This is in contrast to the pluripotency transcription factor Pouf51/Oct447, which is neither expressed nor enriched for H3K4me3 or H3K27ac in freshly sorted MuSCs, as expected (Supplementary Fig. 2f). We also further validated targets of the Cut&Tag assay with quantitative PCR (qPCR) which showed enrichment of H3K4me3 in MuSCs genes such as MyoD and ITGA7 as well as the non-muscle gene, Pax6 (Supplementary Fig. 2g). Similarly, we validated with qPCR the Cut&Tag of H3K27ac which showed enrichment in MyoD but lacked enrichment in non-muscle expressed genes, such as Pax6, as expected (Supplementary Fig. 2h). Finally, qPCR validation of the H3K27me3 libraries also showed enrichment in the non-muscle genes Pax6 and Neurod1 (Supplementary Fig. 2i). Overall, these data demonstrate that many non-muscle genes retain the bivalent or the active H3K4me3 mark despite their transcriptionally repressed state in MuSCs, indicating the presence of another repressive mechanism for their regulation in MuSCs.
Non-muscle genes with H3K4me3 and H3K27me3 are enriched for RE-1 motif
To investigate the mechanism of repression of the non-expressed genes that retain the H3K4me3 mark in MuSCs, we analyzed the DNA sequences under the H3K4me3 peaks in the TSS (+/−1 kb) of non-muscle genes. Motif analysis of DNA sequences under the H3K4me3 peaks on the promoters of non-expressed genes showed significant enrichment for the RE-1 motif, which is the binding motif for the RE-1 Silencing Transcription Factor (REST)22,23. Comparative analysis of DNA sequences under the H3K4me3 peaks on the TSS of non-muscle genes with an equal number of random genomic sequences revealed that the RE-1 motif is significantly enriched in DNA sequences under the H3K4me3 peaks of non-muscle genes (Fig. 1g). In addition to the canonical RE-1 motif, REST has also been shown to bind to the non-canonical sequences including partial motifs, the left and right RE-1 motif24,25,26. Comparison of the number of half RE-1 motifs in DNA sequences under the H3K4me3 peaks on the TSS of non-muscle genes to the random genomic sequences also confirmed a significant enrichment of RE-1 half motifs beyond a random chance of occurrence in sequences spanning the H3K4me3 peaks on the TSS of non-muscle genes (Supplementary Fig. 1c, d).
Further examination into the presence of the RE-1 motif within the +/−1 kb of the TSS of non-muscle genes containing the H3K4me3 and/or H3K27me3 marks revealed that approximately 11% of non-muscle genes that were enriched for either H3K4me3 or H3K27me3 or both marks, contained the complete RE-1 motif and approximately 55–60% of them contained the half RE-1 motif (Fig. 1h). In contrast, only 7% of the non-muscle genes with no enrichment for either of the marks contained the complete RE-1 motif and approximately 40% of those non-muscle genes with no enrichment for either mark contained the RE-1 half motifs (Fig. 1h). Together this data suggests that REST plays an important role in chromatin remodeling in MuSCs.
REST is known to regulate heterochromatin27,28 and is shown to repress neuronal genes in non-neuronal tissues22,23. To validate REST binding on the non-muscle genes, which are enriched for active or bivalent chromatin mark and its possible role in regulating non-muscle lineage genes, we performed Cut&Run for REST in cultured myoblasts derived from MuSCs. Peak annotation of REST Cut&Run data revealed that most of the REST peaks were in the promoter and enhancer regions, as expected, given its known regulatory role in gene repression (Fig. 1i) and that REST binding sites contained the RE-1 motif (Fig. 1j). We then investigated the overlap of REST binding sites with the histone marks demarcating active or bivalent promoters on non-muscle genes. We found that approximately 25% of the REST peaks overlapped with the H3K4me3 peaks within the TSS of non-muscle genes and 16% of the REST peaks overlapped with the common peaks between H3K4me3 and H327me3 on the promoter of non-muscle genes (Fig. 1k). Overall, our data suggests that REST plays a key role in remodeling the chromatin of the non-myogenic lineage genes in muscle cells.
REST is highly expressed in MuSCs and its expression is maintained throughout myogenesis
Our data suggest that REST may be important in the regulation of MuSC function. We thus analyzed the expression profiling of REST in freshly sorted MuSCs and throughout the myogenic differentiation program. First, we isolated MuSCs by Fluorescence Activated Cell Sorting (FACS) followed by staining of quiescent MuSCs with REST and Pax7 antibodies (Supplementary Fig. 3a). The expression of REST was also verified in cultured myoblasts co-stained for REST and MyoD (Supplementary Fig. 3b). We also demonstrated high expression of REST in myofiber-associated MuSCs from Extensor Digitorum Longus (EDL) myofibers that were isolated and fixed at 48 and 72 h (Supplementary Fig. 3c). In addition, to assess the nuclear staining of the REST antibody, we conducted immunostaining on cultured primary myoblasts as well as C2C12 cell line (an immortalized myoblast cell line) with Tubulin and REST antibodies (Supplementary Fig. 4a, b). Furthermore, to quantify REST gene expression at the transcript level, we conducted analysis of RNA-Seq data performed on freshly isolated MuSCs, cultured myoblasts (1 week of culture) and on single myofibers (Supplementary Fig. 3d). Collectively, our data indicates that not only is REST expressed in quiescent MuSCs but it also retains its expression throughout the myogenic lineage progression, albeit at a lower level in myofibers compared to MuSCs and myoblasts (Supplementary Fig. 4c).
Genetic deletion of REST leads to depletion of the MuSC pool and subsequent reduction in myofiber size in adult mice
To further investigate the role of REST in the regulation of MuSC function, we used a genetic mouse model where exon 4 of REST is conditionally deleted in the myogenic lineage using the Cre-LoxP system. RESTf/f mice48 were crossed with Pax7Cre mice (Jax, #010530) creating an exon 4 genetic deletion of REST in Pax7 expressing myogenic cells (hereafter named REST-cKO) (Supplementary Fig. 5a). REST exon 4 encodes for the C-terminal repressor domain of REST where CoREST binds and the repressive complex is formed which is essential for REST mediated repression31,48,49. Exon 4 ablation of REST has been shown to be functionally similar to the REST null48. We validated the exon 4 deletion of REST by quantitative real-time PCR (qPCR) in MuSCs as well as in myoblasts cultured for 1 week (Supplementary Fig. 5b). From these results, we confirmed that REST is deleted in Pax7-expressing MuSCs and their progenitors.
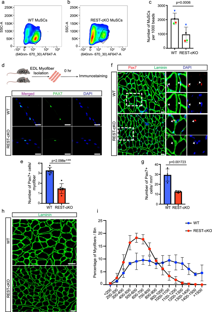
To investigate the effect of REST deletion on the MuSC pool, we first compared the number of MuSCs isolated from WT and REST-cKO mice by FACS (Fig. 2a, b). We used counting beads to normalize the number of cells isolated and observed that REST-cKO mice had significantly fewer MuSCs compared to their age-matched WT counterparts (Fig. 2c). In addition, we performed immunofluorescence staining of EDL myofibers isolated from WT and REST-cKO mice at 0 hrs post-isolation, using an antibody for Pax7, a MuSC marker (Fig. 2d). Quantification of MuSCs revealed that the REST-cKO myofibers exhibited a significantly lower number of MuSCs compared to WTs (Fig. 2d, e). Furthermore, analysis of Tibialis Anterior (TA) cross sections from the WT and REST-cKO mice stained with a Pax7 antibody also showed a significant reduction in the number of MuSCs upon genetic deletion of REST (Fig. 2f, g). Taken together, we established that the genetic loss of REST leads to the depletion of the MuSC pool.
a, b Gating strategy for Fluorescence Activated Cell Sorting (FACS) of WT and REST-cKO MuSCs, respectively, using positive selection for ITGA7+/Lin- (CD11b, Sca1, CD45 and CD31). c Counts of MuSCs isolated from REST-cKO and WT mice, normalized to the counting beads. n = 3 biological replicates. Two-tailed t-test, bars represent mean ± SD. d Representative image of WT and REST-cKO myofibers at 0 hr stained for Pax7. A schematic diagram showing EDL myofiber isolation and staining from REST-cKO and WT mice was generated with BioRender. Blackburn, D. (2025) https://BioRender.com/0691hgy. Scale Bar = 25 µm. e Quantification of the number of Pax7+ MuSCs per myofiber. n = 6 biological replicates. Two-tailed t-test, bars represent mean ± SD. f Representative immunofluorescence staining of WT and REST-cKO TA muscle cross-sections for Pax7 and Laminin. Scale Bar = 25 µm. g Quantification of the number of Pax7+ cells / unit area (mm2). n = 3 WT mice, n = 4 REST-cKO mice. Two-tailed t-test, bars represent mean ± SD. h Representative image of WT and REST-cKO TA cross-sections stained for Laminin. Scale Bar = 25 µm. iCross-sectional areas binned by 100. Data shown as the percentage of myofibers in each area bin. Bars represent mean ± SD. n = 3 WT mice, n = 4 REST-cKO mice.
However, in the non-inducible model, the contribution of developmental defects to the reduction of the muscle stem cell pool cannot be ruled out. To address this concern, we used a TAM-inducible Pax7CreERT2 genetic mouse model50 where REST exon 4 deletion in Pax7 expressing MuSCs was induced through tamoxifen injections at 8 weeks of age (hereafter called REST-icKO) (Supplementary Fig. 5c). One week after the induction of REST deletion, mice were either injured once by Cardiotoxin (CTX) injection and the TA muscle cross sections were analyzed 21 days after single injury or mice went through a second round of CTX mediated injury and the TA cross-sections were analyzed 21 days after the second injury (Supplementary Fig. 5c). The immunofluorescent staining of the TA cross sections showed a significant reduction in the number of Pax7+ MuSCs in REST-icKO, in both the case of single and double injury (Supplementary Fig. 5e, f). These data suggest that the MuSC pool defect emerges postnatally, however, since the reduced MuSC pool in the inducible model was observed following injury, yet not assessed in uninjured late fetal or postnatal mice, we cannot rule out the potential embryogenic defects.
Our discovery of MuSC depletion upon REST deletion prompted us to investigate the muscle regeneration capacity in the REST-cKO mice. WT and REST-cKO mice were injured by CTX injection, and the TA muscle sections were analyzed 7 days afterwards (Supplementary Fig. 5g). The number of MuSCs, as well as the number of myofibers per cross-sectional area (mm2), demonstrated a defect in muscle regeneration in the REST-cKO mice (Supplementary Fig. 5h–j). Interestingly, even during resting/non-injury conditions, we observed that the cross-sectional areas of the myofibers in the REST-cKO mice were significantly smaller compared to their WT counterparts (Fig. 2h, i). Overall, this data shows that the genetic deletion of REST leads to the depletion of the MuSC pool, defective muscle regeneration and reduced myofiber sizes, indicating that REST is required for proper MuSC function and muscle health.
Decrease in myofiber size is not associated with the myofiber specific transcriptomic and epigenetic changes in REST-cKO mice
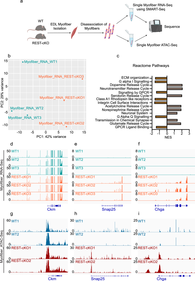
Given the significant reduction in the muscle size observed in REST-cKO mice, we investigated the transcriptomic and epigenetic alterations in the myofibers upon REST deletion to assess the contribution of the myofiber-mediated changes to the reduced myofiber size that is observed. For that purpose, we performed single myofiber RNA-Seq (smfRNA-Seq)51,52 as well as single myofiber ATAC-Seq (smfATAC-Seq)18,53 from the REST-cKO and WT mice (Fig. 3a). Principal Component Analysis (PCA) of smfRNA-Seq shows a clear separation between the REST-cKO and WT myofibers, indicating a distinct transcriptome upon REST deletion (Fig. 3b). We first verified that the differential transcriptome was not driven by the variability in the myofiber types. For that, we analyzed the expression of fast-type myofibers such as Troponin T3 (Tnnt3) and Troponin I2 (Tnni2) (Supplementary Fig. 6a) and observed no significant difference in their expression, suggesting that both REST-cKO and WT myofibers that we analyzed were of the fast type.
a Schematic Diagram of isolation of single myofibers and generation of either RNA or ATAC-Seq libraries (smfRNA-Seq & smfATAC-Seq), generated with Biorender. Blackburn, D. (2025) https://BioRender.com/zxlvitn. b Principal Component Analysis (PCA) of read counts of the REST-cKO and WT myofiber RNA-Seq along the two principal components. n = 3 WT mice, n = 3 REST-cKO mice myofiber RNA-Seq. c Gene Set Enrichment Analysis (GSEA) of WT and REST-cKO myofiber RNA-seq. The top 15 significant Reactome Pathways are shown (p-adj < 0.1). Two-tailed t-test, adjusted for multiple comparisons. Source data for the GSEA analysis are provided as a Source Data file. d–f IGV tracks of WT and REST-cKO myofiber RNA-Seq for the expression of muscle creatine kinase (Ckm), Synaptosomal-Associated Protein 25 (Snap25) and Chromogranin A (Chga) genes, respectively. g–i IGV tracks of WT and REST-cKO myofiber ATAC-Seq on Ckm, Snap25 and Chga genes, respectively, displaying chromatin accessibility on the TSS region of each gene. n = 2 WT mice, n = 2 REST-cKO mice myofiber ATAC-Seq.
Differential gene expression analysis between the myofibers of WT and REST-cKO mice revealed 166 significant differentially expressed genes (absolute log2FC > 1, p-adj<0.05) (Supplementary Dataset 1). However, quantification of the expression of muscle-specific genes such as muscle creatine kinase (Ckm)54, (Fig. 3d and Supplementary Fig. 6a), actin alpha 1 (Acta 1)55 and myosin heavy chain 4 (Myh4)56 (Supplementary Fig. 6a) did not show a significant difference between the REST-cKO and WT myofibers. This suggests that despite the presence of differentially expressed genes, the core transcriptional program of mature myofibers remains largely unchanged in the absence of REST. One possible explanation is that REST expression is naturally low in myofibers compared to MuSCs and primary myoblasts (Supplementary Fig. 4c), suggesting its regulatory influence may be more pronounced in earlier stages of muscle lineage commitment.
To further study the transcriptional changes that drive the difference between REST-cKO and WT myofibers, we performed Gene Set Enrichment Analysis (GSEA) (Fig. 3c). As expected, the top significantly upregulated (p-adj < 0.1) Reactome pathways in the REST-cKO myofibers were neuronal system, neurotransmitter release cycles and synapse related pathways since REST is known to repress the genes involved in these processes22,32 (Fig. 3c). When looking at the expression of some representative neuron related genes such as Synaptosomal-associated protein 25 (Snap25)57 and Chromogranin A (Chga)58 we found that REST-cKO myofibers gain expression while the WT myofibers do not express these genes (Fig. 3e, f). This data shows that the transcriptomic differences in the myofibers are driven by the increase in the expression of neuronal genes upon REST deletion. On the other hand, the top significantly downregulated pathways (p-adj < 0.1) in the REST-cKO myofibers included Extracellular Matrix (ECM) organization, consistent with the phenotypic observation of muscle wasting (Fig. 3c). We investigated whether there were transcriptomic changes in the known markers of muscle atrophy in the myofibers. Surprisingly, the most well-known marker genes for muscle atrophy such as Tripartite Motif Containing 63 (Trim63/Murf1)59, F-Box Protein 32 (FBXO32/Atrogin)60 and Forkhead Box O3 (Foxo3)61 were not significantly altered in their expression in the REST-cKO myofibers, this would indicate that the myofibers are not undergoing atrophy (Supplementary Fig. 6b).
Moreover, we investigated the chromatin alterations in the myofibers of REST-cKO and WT mice by performing single myofiber ATAC-Seq (smfATAC-Seq)18 (Fig. 3a). PCA of smfATAC-Seq does not significantly separate out the WT and REST-cKO single myofiber chromatin state, possibly due to the intrinsic heterogeneity of myofibers (Supplementary Fig. 6c) (Supplementary Dataset 2). The ATAC-Seq peaks in the regulatory regions of the muscle-specific genes, such as Ckm (Fig. 3g), Acta1 (Supplementary Fig. 6d) and Tnnt3 (Supplementary Fig. 6e), showed no difference in the chromatin accessibility between the REST-cKO and WT myofibers. However, similar to the gene expression data, neuronal genes such as Snap25, Chga and Scg3 showed an increase in accessibility in the REST-cKO condition (Fig. 3h, i and Supplementary Fig. 6f). However, no peaks in the regulatory regions of these neuronal genes were present in the WT myofibers (Fig. 3h and Supplementary Fig. 6f). We also used Pou5f1 (Oct4) as a negative control, which had closed chromatin in all the myofibers including in the REST-cKO condition (Supplementary Fig. 6g). Next, we searched for possible chromatin alterations in the muscle atrophy related genes and found that there was no significant difference between the WT and REST-cKO myofibers (Supplementary Fig. 6h–j). Overall, this data shows that the myofiber transcriptome and chromatin accessibility exhibit differences primarily in neuronal genes upon deletion of the neurogenic lineage repressor REST. Despite a significant reduction in the myofiber sizes suggesting muscle atrophy in the REST-cKO mice, neither the chromatin accessibility nor the gene expression of atrophy-associated genes in the myofibers changed. This data suggests that the observed changes in the muscle cross-sectional areas are most likely the result of reduced muscle growth due to the altered numbers and function of REST-cKO MuSCs, rather than the changes in the myofibers themselves.
Genetic deletion of REST transcriptionally alters MuSCs and myoblasts and leads to the expression of non-muscle lineage genes
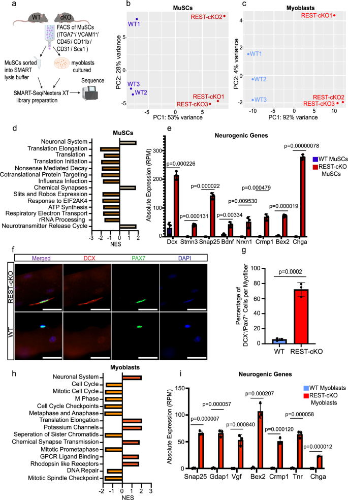
To study the transcriptomic changes in the MuSCs upon REST deletion, we performed SMART-Seq on freshly isolated MuSCs from WT and REST-cKO mice, as well as primary myoblasts cultured for one week after FACS isolation, representing a proliferating progenitor population (Fig. 4a). First, genetic deletion of REST via the deletion of floxed exon 4 was verified in the REST-cKO compared to the WT counterparts from the RNA-Seq data (Supplementary Fig. 7a). Projection of the samples on a PCA plot showed a clear separation between REST-cKO and WT MuSCs (Fig. 4b) and between REST-cKO and WT primary myoblasts (Fig. 4c). Further analysis of the RNA-Seq data revealed large transcriptomic changes in both quiescent MuSCs and cycling primary myoblasts, although more dramatically in myoblasts. For instance, there are 224 significant differentially expressed genes (absolute log2FC > 1, p-adj < 0.05) between WT and REST-cKO MuSCs (Supplementary Fig. 7b, d) (Supplementary Dataset 3), while there are 1510 significant differentially expressed genes between WT and REST-cKO myoblasts (Supplementary Fig. 7c, d) (Supplementary Dataset 4). It is worth mentioning that out of the 224 DEG in MuSCs, 132 (59%) of them are shared with the DEG in myoblasts of which 40 (18%) of them are shared with the DEG in myofibers (Supplementary Fig. 7d). In contrast, from the 1510 DEG in myoblasts, 158 (10.4%) are shared with DEG in MuSCs and myofibers and the majority of the DEG,1352 (89%) are unique to myoblasts (Supplementary Fig. 7d). This data indicates that the genetic deletion of REST results in transcriptomic changes in quiescent MuSCs, cycling primary myoblasts and in the myofibers, although the most prominent transcriptomic changes are observed in the context of myoblasts, which may be due to the higher expression of REST in myoblasts compared to MuSCs and myofibers (Supplementary Fig. 4c).
a Diagram representing the isolation of MuSCs and culture of primary myoblasts followed by SMART-Seq and sequencing-ready library preparation, generated with Biorender. Blackburn, D. (2025) https://BioRender.com/lz3gnv0. b PCA read counts of WT and REST-cKO MuSC RNA-Seq along the two principal components. n = 3 WT mice, n = 3 REST-cKO mice. c PCA read counts of WT and REST-cKO primary myoblast RNA-Seq along the two principal components. n = 3 WT mice, n = 3 REST-cKO mice. d GSE analysis of WT and REST-cKO MuSC RNA-Seq. The top 14 significant Reactome Pathways are shown (p-adj < 0.1). Two-tailed t test, adjusted for multiple comparisons. Source data for the GSEA analysis are provided as a Source Data file. e Absolute expression of select representative neurogenic genes in WT and REST-cKO MuSCs. n = 3 WT, n = 3 REST-cKO MuSC RNA-Seq, Two-tailedt test, bars represent mean ± SD. f Representative immunofluorescence image of WT and REST-cKO myofibers at 0 hr, stained for DCX and Pax7. Scale Bar = 25 µm. g Quantification of DCX+/Pax7+ cells per myofiber. Presented as a percentage of DCX+Pax7+ / Pax7+ cells. n = 3 WT mice, n = 3 REST-cKO mice. Two-tailedt test, bars represent mean ± SD. h GSE analysis of WT and REST-cKO myoblast RNA-Seq. The top 15 significant Reactome Pathways are shown (p-adj < 0.1). Two-tailedt test, adjusted for multiple comparisons. Source data for the GSEA analysis are provided as a Source Data file. i Absolute expression of select representative neurogenic genes in WT and REST-cKO primary myoblasts. n = 3 WT, n = 3 REST-cKO myoblast RNA-Seq. Two-tailed t-test, bars represent mean ± SD.
Consistent with the role of REST as a transcriptional repressor, most of the differentially expressed genes in the REST-cKO condition were upregulated transcriptionally (Supplementary Fig. 7b, c). Among key myogenic genes such as Pax7 and Myogenic Regulatory Factors (MRFs)62, only Myog displayed a significant downregulation in the REST-cKO MuSCs and myoblasts (Supplementary Fig. 8a–g). This loss of Myogenin may be contributing to the poor regeneration in the REST-cKO condition, as Myog is necessary for terminal differentiation62,63,64. In addition, to determine the differentiation potential of REST-cKO MuSCs, we analyzed the percentage of the EDL-associated MuSCs expressing Pax7, MyoD and Myogenin at 72 h (Supplementary Fig. 8h–k). This data showed a defective differentiation potential of REST-cKO MuSCs compared to their WT counterparts, where the percentage of Myogenin-positive cells was reduced in the REST-cKO condition (Supplementary Fig. 8h–k).
To further analyze the transcriptomic changes resulting from REST deletion, we performed GSE analysis between WT and REST-cKO MuSCs. Out of 17 significantly deregulated Reactome pathways (p-adj < 0.1), 13 of them were downregulated including Translation, Respiratory Electron Transport and ATP synthesis, among others which are important pathways for MuSC activation and proliferation (Fig. 4d). Based on our finding that proliferation and activation related pathways were deregulated in REST-cKO MuSCs, we investigated how the differentially expressed genes between WT and REST-cKO MuSCs correlated with the differentially expressed genes between the MuSCs and activated myoblasts, which showed a positive correlation (Supplementary Fig. 8l). This data indicates that genes that are deregulated upon REST deletion correlates with genes that change their expression as MuSCs activate and proliferate (Supplementary Dataset 5). This data suggests that REST-cKO cells may be prone to activation but lose their muscle stem cell identity due to simultaneous expression of myogenic and non-myogenic gene networks.
Next, we investigated the upregulated pathways in REST-cKO MuSC which included neurogenic pathways such as Neuronal System, Chemical Synapses and Neurotransmitter Release Cycle (Fig. 4d). We further delved into the neurogenic pathways and found that multiple genes involved in neuronal migration, synaptic plasticity and neuronal excitation such as Doublecortin (Dcx)65, Stathmin 3 (Stmn3)66, Snap25, Brain-Derived Neurotrophic Factor (Bdnf)67, Neurexin1 (Nrxn1)68, Collapsin Response Mediator Protein 1 (Crmp1)69, Brain Expressed X-Linked 2 (Bex2)70 and Chga gain expression in MuSCs upon REST deletion, while having no expression in the WT MuSCs (Fig. 4e). To check if the transcriptomic changes in the neurogenic program correspond to increased protein levels, we stained myofiber associated MuSCs for DCX and determined that there was a significant increase in protein level in the REST-cKO MuSCs compared to its WT counterparts (Fig. 4f, g). In addition, we confirmed the REST binding sites in the muscle progenitor cells for some of the top differentially expressed genes in the REST-cKO and WT cells (Supplementary Fig. 9a–d).
Next, we analyzed the deregulated pathways between the WT and REST-cKO myoblasts, which revealed similar results to the MuSCs. We found 42 deregulated Reactome pathways (p-adj < 0.1) in the REST-cKO myoblasts and of these 42 pathways, 22 were downregulated and 20 were upregulated (Fig. 4h). The downregulated pathways included processes important for proliferation and activation such as Cell Cycle, Cell Cycle Checkpoints, DNA replication, and DNA repair among others (Fig. 4h). On the other hand, the upregulated pathways once again contained several pathways that related to neurons and synapses, including Neuronal System, Chemical Synapse Transmission, Neurotransmitter Receptors and Post-Synaptic Signal Transmission (Fig. 4h). Further investigation into the neurogenic pathways again revealed an increase in expression of selected genes such as Snap25, Ganglioside Induced Differentiation Associated Protein 1 (Gdap1)71, VGF Nerve Growth Factor (Vgf )72, Bex2, Crmp1, Tenascin R (Tnr)73 and Chga (Fig. 4i). The data presented here demonstrates that the genetic deletion of REST leads to a transcriptomic change in MuSCs and myoblasts, with a shift towards a neurogenic lineage.
Widespread activation of non-muscle lineage genes upon deletion of REST in muscle cells
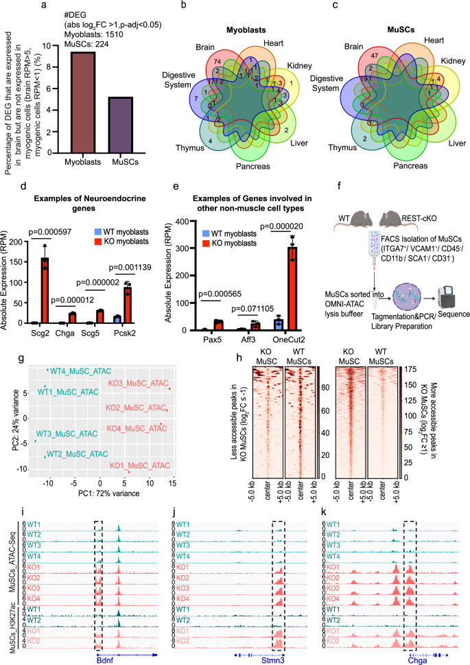
To further investigate the changes in the myogenic identity, we asked how gene expression patterns changed upon REST deletion for genes that are not expressed in myogenic cells but are expressed in other tissues. For this analysis, we took advantage of publicly available RNA-Seq data sets of multiple tissues, including the brain, colon, duodenum, esophagus, heart, ileum, jejunum, kidney, liver, pancreas, stomach and thymus74. We first identified a list of genes that are expressed in other tissues but are not expressed in MuSCs or myoblasts. This list included genes that had RPM > 5 in the RNA-Seq of the specific tissue in question74 and had RPM < 1 in WT MuSCs or myoblasts from our RNA-Seq data. While there is no consensus on what cut-off is considered as expressed or not expressed, other groups have used RPM > 0.1 as expressed and RPM < 0.1 as not expressed in their respective datasets75. To be more stringent, we considered genes with only RPM > 5 as expressed and genes with RPM < 1 as not being expressed. From the list of genes that are expressed in the brain but are not expressed in MuSCs or myoblasts, we determined that approximately 10% and 5% of those genes were differentially expressed in REST-cKO myoblasts and MuSCs, respectively (Fig. 5a). We also discovered that differentially expressed genes in the REST-cKO myoblasts and MuSCs included genes from non-muscle tissues other than the brain (Fig. 5b, c).
a Bar graph showing the percentage of differentially expressed genes that are expressed in the brain (RPM > 5) but not expressed in myoblasts or MuSCs (RPM < 1) based on the intersection of publicly available data set74 and our WT RNA-Seq of MuSCs and myoblasts. Source data for the calculations are provided as a Source Data file. b, c Venn diagram showing the number of differentially expressed genes (abs log₂FC > 1, adj p < 0.05) between WT and REST-cKO Myoblasts (b) or MuSCs (c) that are also uniquely expressed in other tissues (RPM > 5 in other tissues, RPM < 1 in MuSCs/myoblasts) using the intersection of publicly available data set74 and our WT RNA-Seq of MuSCs and myoblasts. d Bar graph showing absolute expression (RPM) of select neuroendocrine genes from the RNA-Seq of myoblasts. n = 3 WT mice and n = 3 REST-cKO mice. Two-tailed t-test, bars represent mean ± SD. e Bar graph showing absolute expression of examples of genes expressed in other non-muscle cell types from the RNA-Seq of myoblasts. n = 3 WT and n = 3 REST-cKO myoblasts. Two-tailed t-test, bars represent mean ± SD. f Diagram showing the isolation of MuSCs and OMNI-ATAC-Seq library preparation, generated with Biorender. Blackburn, D. (2025) https://BioRender.com/apukmd1 (g) PCA read counts of ATAC-Seq of WT and REST-cKO MuSCs along the two principal components. n = 4 WT mice, n = 4 REST-cKO mice. h Pile up analysis of differentially accessible peaks between WT and REST-cKO MuSCs. Less accessible peaks: log2FC ≤ − 1. More accessible peaks: log2FC ≥ 1. i–k IGV tracks of WT and REST-cKO MuSC ATAC-Seq and the corresponding WT and REST-cKO MuSC Cut&Tag of H3K27ac on Bdnf, Stmn3 and Chga genes, respectively, displaying chromatin accessibility and the presence of the histone mark on the TSS of each gene. n = 4 WT, n = 4 REST-cKO MuSC ATAC-Seq. n = 2 WT, n = 2 REST-cKO Cut&Tag of H3K27ac on freshly sorted MuSC.
To further validate these results, we also performed the same analysis with a more stringent cut-off where the list of genes that are expressed in the other tissues but not expressed in MuSCs or myoblasts included those with RPM > 5 in other tissues and RPM = 0 in our myoblast or MuSCs RNA-Seq data. Similar results were obtained with this more stringent cut-off (Supplementary Fig. 10). These analyses showed that the differentially expressed genes in the REST-cKO myoblasts and MuSCs included genes from non-muscle tissues other than the brain, although less prominently in the non-brain tissues. This may suggest a role for REST in regulating not just the neuronal gene networks but also other non-muscle lineages in order to maintain MuSC and myoblast identity.
Further analysis of our RNA-Seq data showed that some key genes involved in the function/lineage of several different cell types/tissues; including neuroendocrine cells, lymphocytes and hepatocytes, were upregulated in the REST-cKO myoblasts. Specifically, we see that the genes that play key roles in neuroendocrine cells such as Secretogranin-2 (Scg2)76,77, Secretogranin-5 (Scg5)77, Proprotein Convertase Subtilisin/Kexin Type 2 (Pcsk2)78 and Chga79 gain expression upon REST deletion while not being expressed in the WT myoblasts (Fig. 5d). In addition, key transcription factors such as Pax580 and Alf Transcription Elongation Factor 3 (Aff3) involved in lymphoid tissue development81 as well as One Cut Homeobox 2 (OneCut2)45 involved in hepatocyte differentiation and liver development are increased in REST-cKO myoblasts (Fig. 5e).
Our previous analysis showed that many non-myogenic genes were enriched for H3K4me3 despite their transcriptional repression. In addition, our analysis demonstrated a high proportion of RE-1 occurrence in these genomic loci. Therefore, we confirmed the presence of H3K4me3 signal in the promoters of these select markers of non-muscle lineages in WT MuSCs (Supplementary Fig. 11). This data suggests that the non-muscle lineage gene networks that contain permissive chromatin marks in MuSCs are kept at a repressed state through the action of REST-mediated gene regulation and suggests a role for REST beyond repressing the neuronal gene programs, but other non-muscle lineages in order to maintain MuSC identity.
Genetic deletion of REST leads to loss of myogenic identity through alterations in the chromatin state of MuSCs
Since REST is known as an epigenetic repressor, we investigated the changes in the chromatin accessibility of MuSCs upon REST deletion. We performed ATAC-Seq on 5000 freshly isolated REST-cKO and WT MuSCs (Fig. 5f). Principal component analysis showed the separate clustering of the REST-cKO and WT MuSCs, indicating the distinct chromatin profiles and chromatin remodeling upon REST deletion (Fig. 5g). In addition, heatmap clustering of the Pearson correlation coefficients also showed that the biological replicates of the REST-cKO MuSCs were more similar to each other than to the WT samples (Supplementary Fig. 12a). We then verified that the ATAC-Seq reads from the WT and REST-cKO MuSCs were enriched around the TSS (+/− 1 kb) (Supplementary Fig. 12b, c). Furthermore, peak annotation analysis showed that the ATAC-Seq peaks were mostly found in the enhancer and promoter regions, as expected (Supplementary Fig. 12d, e). Next, we investigated the differentially accessible peaks (absolute log2FC ≥ 1, p-adj < 0.05) between the WT and REST-cKO MuSCs, which revealed 1600 peaks in the KO that were differentially accessible (Supplementary Dataset 6). Of these differential peaks, 1500 were more accessible in the KO (log2FC ≥ 1), indicating a general opening of the chromatin upon deletion of the epigenetic repressor, REST. Most of the differential peaks were also located in the enhancer and promoter regions, as seen by the peak annotation analysis (Supplementary Fig. 12f). Pile-up analysis of the more accessible (log2FC ≥ 1) and less accessible peaks (log2FC ≤ − 1) in the REST-cKO MuSCs also showed the unique chromatin state of the WT and KO samples (Fig. 5h). We then determined the proportion of the differentially accessible peaks that contained the REST binding site, the RE-1 motif. We found that 23% of the differentially accessible peaks contained the complete RE-1 motif, while 55% and 62% of the differentially accessible peaks contained the left and right RE-1 motif, respectively (Supplementary Fig. 13a).
After determining the overall chromatin change in the REST-cKO, we then focused on locus-specific alterations in the chromatin. We first validated the accessibility of specific genes that do not change in their expression upon REST deletion, such as MuSC specification factor PAX7 and other MuSC-expressed genes, such as VCAM1, ITGA7 and MYF5, as well as the housekeeping gene RPS2 (Supplementary Fig. 13b–f). On the other hand, consistent with the RNA-Seq data, we observed opening of the chromatin around neuronal genes such as BDNF, STMN3, CHGA, SNAP25 and BEX2 in the REST-cKO, while the promoter of these genes did not show any ATAC-Seq peaks, indicating chromatin inaccessibility in the WT MuSCs (Fig. 5i–k and Supplementary Fig. 13g, h). This result is also consistent with the Gene Ontology (GO Biological Processes) analysis on the genes associated with differentially accessible peaks, which revealed enrichment for neurogenic-related processes such as neurotransmitter transport, secretion, and membrane potential regulation (Supplementary Fig. 13i).
Furthermore, REST is known to repress gene expression by recruitment of histone modifiers, HDACs being one of them. For that reason, we performed Cut&Tag of H3K27ac on freshly sorted WT and REST-cKO MuSCs. Consistently, non-muscle lineage genes that are not expressed and show no accessibility on their promoter in WT MuSCs that gain expression and accessibility upon REST deletion also gained H3K27ac in their promoters (Fig. 5i–k and Supplementary Fig. 13g, h). We also validated the HDAC occupancy on these genes using the publicly available ChIP-Seq data of HDAC1 and HDAC2 in primary myoblasts82 (Supplementary Fig. 14). This further confirms that non-myogenic genes that gain accessibility and expression upon REST deletion are bound by the repressive HDAC1 and HDAC2 histone modifiers in WT muscle cells.
Overall, this data shows that genetic deletion of REST leads to widespread loss of heterochromatin on many non-muscle lineage genes, resulting in their transcriptional activation. This deregulated transcriptome and epigenome due to loss of REST alters the transcriptional and epigenetic signature of muscle cell identity.
Deregulation of gene expression patterns upon REST deletion leads to apoptosis of myogenic progenitor cells in adult mice
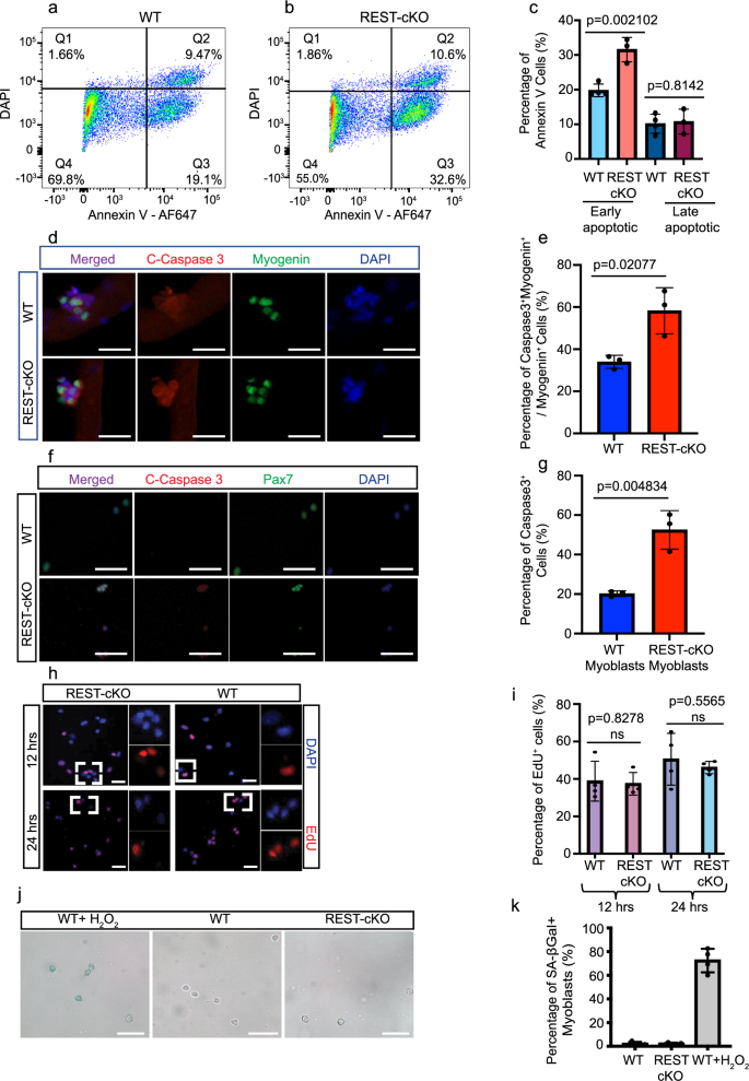
To study the fate of REST-cKO muscle cells, we first performed an Annexin V Assay as a marker of apoptosis on WT and REST-cKO primary myoblasts (Fig. 6a, b). The number of late apoptotic cells (Annexin V+ DAPI+) did not show a significant difference between WT and REST-cKO (Fig. 6a–c). However, there was a significantly higher number of early apoptotic cells (Annexin V+ DAPI-) in the REST-cKO compared to their WT counterparts (Fig. 6a–c). This is possibly due to the higher rate of apoptosis in REST-cKO cells, leading to their loss through cell death, hence not showing a significant change in the late apoptotic cells at the time of the experiment. To further assess apoptosis of REST-cKO cells, we stained myofiber-associated myoblasts at 48 h for the presence of Cleaved-Caspase 3, another marker of apoptosis (Fig. 6d). We found a significant increase in the number of Cleaved-Caspase3+ myoblasts in the REST-cKO condition (Fig. 6d, e). Similar results were obtained when we performed immunostaining of WT and REST-cKO cultured primary myoblasts for Cleaved-Caspase3, which again showed significantly more apoptotic cells in the KO condition (Fig. 6f, g). In contrast, Cleaved-Caspase3 staining of freshly sorted quiescent MuSCs showed no detectable apoptosis in either WT or KO mice, likely due to the in vivo clearance of apoptotic cells by the immune system83,84,85 (Supplementary Fig. 15).
a, b Representative scatter plot images of Annevin V Assay performed by flow cytometry. Cultured WT and REST-cKO primary myoblasts are double-stained with Annexin V and DAPI and subsequently analyzed for the presence of apoptosis. c Quantification of percentage of cell death (Annexin V+ cells). Both early apoptotic (Annexin V+ DAPI−) and late apoptotic (Annexin V+ DAPI+) cells are quantified. n = 3 WT and n = 3 REST-cKO myoblasts (biological replicates). Two-tailed t test, bars represent mean ± SD. d Representative image of WT and REST-cKO myofibers at 72 h, stained for Cleaved-Caspase 3 (C-Caspase 3) and Myogenin. Scale Bar = 25 µm. e Quantification of C-Caspase 3 + myofiber-associated myoblasts per myofiber. n = 3 WT and n = 3 REST-cKO myofibers (biological replicates). Two-tailed t test, bars represent mean ± SD. f Representative image of WT and REST-cKO primary myoblasts stained for Cleaved-Caspase 3 and Pax7. Scale Bar = 25 µm. g Bar graph displaying the percentage of C-Caspase 3 + apoptotic cells. n = 3 WT and n = 3 REST-cKO myoblasts (biological replicates). Two-tailed t test, bars represent mean ± SD. h Representative image of WT and REST-cKO cultured primary myoblasts treated with EDU for 12 and 24 h. Scale Bar = 25 µm. i Quantification of percentage of EDU+ cells at 12 and 24 h. n = 4 WT and n = 4 REST-cKO myoblasts (biological replicates). Two-tailed t test, bars represent mean ± SD. j Representative image of SA-β galactosidase assay performed on WT and REST-cKO cultured primary myoblasts. As a positive control, WT primary myoblasts were treated with 20 μM H2O2 for 15 min and left in fresh culture media for 48 h before fixation. Scale Bar = 50 µm. k Quantification of the percentage of SA-β-Gal+ cells. n = 3 WT and n = 3 REST-cKO myoblasts (biological replicates). Two-tailed t test, bars represent mean ± SD.
To ensure that the loss of muscle progenitors is indeed due to cell death by apoptosis and not due to a change in their rate of proliferation, we performed an EdU incorporation assay for 12 and 24 h on cultured primary myoblasts isolated from REST-cKO and WT mice (Fig. 6h). We found no significant change in the proliferation rate of the REST-cKO primary myoblasts (Fig. 6h, i). Lastly, we investigated whether REST-cKO cells were going through cellular senescence, for which we performed SA-β-galactosidase Assay on WT and REST-cKO primary myoblasts (Fig. 6j). We found that there was no significant difference in the number of cells going through senescence in the WT vs REST-cKO primary myoblasts (Fig. 6j, k). This data shows that the deregulated gene expression patterns in MuSCs and myoblasts due to loss of REST leads to apoptosis and the subsequent reduction of muscle progenitors and the reduction in the MuSC pool.
Discussion
Epigenetic mechanisms form a complex regulatory program that dictates activation and repression of specific gene networks that ultimately govern cellular identity. This regulatory program provides a stable but also a plastic system where cell identity is maintained, yet have the potential to be altered via gain/loss of epigenetic modifications.
Maintenance of MuSC identity is critical for muscle health and muscle regeneration. A recent study has shown that MuSCs isolated from patients of Duchenne Muscular Dystrophy (DMD) display loss of MuSC identity with a shift towards a fibrogenic lineage, which highlights the importance of studying the mechanisms that maintain cell identity to ensure healthy muscle function and muscle regeneration86. Maintenance of MuSC identity requires concurrent activation of the myogenic gene network and repression of the non-myogenic counterpart. How this intricate process is executed remains poorly understood.
Chromatin dynamics in MuSCs and their role in myogenic identity have been investigated. A recent study identified an epigenetic mechanism regulated by HIRA that maintains myogenic cell identity through preservation of chromatin accessibility and H3K27ac on regulatory regions of myogenic-specific genes, such as Pax7 and a mechanism inhibiting the actions of MLL transferases to silence alternative cell fates87. Another recent study also identified an epigenetic mechanism in proliferating myogenic progenitors through the CHD4/NuRD repressive complex that maintains the myogenic identity by repression of select non-muscle lineage genes and muscle differentiation genes for proper proliferation and expansion of muscle progenitors during regeneration88. However, our understanding of the repressive chromatin regulation of non-muscle lineages and how they contribute to the maintenance of MuSC identity is still lacking.
In this study, we show that active repression of multiple non-muscle lineage genes by the REST/NRSF repressive complex is required to maintain the transcriptional and epigenetic myogenic signature.
By performing Cut&Tag and Cut&Run for the histone marks H3K4me3, H3K27me3 and H3K27ac on freshly isolated MuSCs, we have provided a genome-wide representation of the chromatin state of MuSCs. We have demonstrated that many non-muscle lineage gene networks possessed a bivalent chromatin state, despite the fact that MuSCs are adult stem cells. This supports the notion that adult tissue stem cells carry more plasticity than initially presumed, making it crucial to understand the mechanisms underlying the epigenetic silencing of the alternative cell lineages to maintain the cell signature.
To determine the role of REST in the regulation of gene expression in MuSCs, we used conditional mouse models where REST function is abrogated by deletion of exon 4, which codes for the C-terminal repressive domain. The C-terminal domain, also known as Repressor Domain 2 (RD2), is one of the two functional domains of REST. Upon binding to the target sequence, RD2 recruits the cofactor CoREST, which then recruits repressive chromatin modifiers and leads to gene repression31,48,49. CoREST has been shown to be required for the long-term repression of REST target genes in non-neuronal tissues31, and exon 4 ablation of REST in vivo has been shown to be functionally equivalent to REST null mice48. Therefore, the REST exon 4 deletion resulting in the ablation of the RD2 renders REST non-functional for gene repression in Pax7 expressing MuSCs and their progenitors in our mouse model of REST-cKO (RESTf/f.Pax7c/+).
Genetic deletion of REST in myogenic cells leads to their death by apoptosis and subsequent reduction of their pool and myofiber growth. REST deletion in MuSCs and their myogenic progeny results in significant transcriptomic alterations where non-muscle lineage genes, primarily neuron and synapse-related gene networks, are upregulated. This data suggests that MuSCs lacking REST co-express myogenic, various neurogenic and other non-muscle lineage genes simultaneously, which results in the loss of transcriptional and epigenetic muscle lineage identity. It should be noted that one of the neurogenic markers, DCX, while being mostly associated with neurogenic cells with important roles in neuronal migration and neurogenesis65,89,90, has also been shown to play a role in MuSC activation and differentiation during regeneration91. Normally quiescent MuSCs do not express Dcx, and its expression has only been shown in the case of neonatal MuSCs, activation and dystrophic mouse model (mdx)92. More recently, DCX has been shown to be expressed in the Galert state (an intermediary stage of activation) of MuSCs93. Our data shows that REST-cKO quiescent MuSCs express DCX, which may explain the impaired muscle stem cell quiescence and subsequent depletion of their pool in the REST-impaired mice.
Although REST-cKO MuSCs and myoblasts showed a clear shift towards a mixed myogenic/neurogenic lineage gene expression profile, we also observed that other non-muscle tissue genes were expressed in REST-cKO cells but not their WT counterparts, albeit to a lesser degree than neuronal genes. Investigation of our RNA-Seq data revealed that important transcription factors for other cell types, such as lymphocytes and hepatocytes, gained expression in REST-cKO cells. This data suggests that REST not only represses the neurogenic gene programs but may also actively repress other non-myogenic genes and help maintain MuSC identity.
Furthermore, we have shown that REST regulates the repressive chromatin on the non-myogenic gene networks in order to repress their expression. ATAC-Seq of freshly sorted WT and REST-cKO MuSCs showed a global increase in the chromatin accessibility of REST-cKO MuSCs, which is consistent with its role in heterochromatin formation and gene repression. REST-cKO MuSCs showed gain of accessibility of neurogenic genes that are transcriptionally silent in WT MuSCs but gain expression upon REST deletion.
REST is an epigenetic regulator that once bound to the target sequence, forms a repressive complex through recruitment of co-repressors and chromatin modifiers, a major component being HDACs, which lead to chromatin condensation and heterochromatin formation. Our Cut&Tag of H3K27ac on freshly sorted WT and REST-cKO MuSCs showed that chromatin regions that gain accessibility upon REST deletion also gained the H3K27ac mark. This suggests that in WT cells, these regions were not accessible with no presence of H3K27ac and no expression, but upon REST deletion, H3K27ac is deposited, they become more accessible and transcriptionally active. Furthermore, by using publicly available ChIP-Seq data set of HDAC1/2 in myoblasts82, we validated the occupancy of HDAC1 and HDAC2 on the promoters of non-muscle genes that gain accessibility and expression upon REST deletion. This analysis suggests that non-muscle lineage genes are repressed by REST that forms a complex with HDACs in WT cells, and once REST is deleted, the repressive complex is no longer present in the regulatory regions of the non-myogenic genes. This leads to increased histone acetylation and accessibility of the chromatin, resulting in gene expression.
It should be noted that REST-cKO mice also showed a significant reduction in the myofiber sizes under both homeostasis and during acute CTX-mediated muscle injury. We first questioned whether there was muscle atrophy that is mediated by epigenetic and/or transcriptomic changes to the myofiber themselves. Interestingly, we did not observe many significant changes in the transcriptome or the epigenome of the myofibers upon REST deletion, possibly due to the lower expression of REST in the myofibers compared to its expression in early progenitors. However, we did observe increased accessibility and transcription of neurogenic genes in the REST-cKO myofibers, which is consistent with the established function of REST.
During muscle atrophy, there is a particular set of genes consisting of E3 ubiquitin ligases that contribute to the increased protein degradation and is associated with muscle loss and wasting. Increased expression of these E3 ligases is commonly considered a signature of muscle atrophy61,94. Given the dramatic decrease in the size of REST-cKO myofibers, we sought to investigate the transcriptomic and epigenetic alterations of these common sets of genes associated with muscle atrophy upon REST deletion. Interestingly, we did not detect a significant difference in the accessibility or the transcription of these muscle atrophy genes between the WT and REST-cKO myofibers. This indicates that the observed muscle size reduction is most likely the result of the MuSCs failing to contribute to the formation of muscle fibers. Transcriptomic analysis of the WT and REST-cKO MuSCs and myoblasts revealed that while most of the myogenic regulatory factors did not show a significant change in their expression, Myogenin, a necessary transcription factor for terminal differentiation of MuSCs62,63,64 was downregulated in REST-cKO MuSCs and myoblasts which may contribute to the functional loss of MuSCs. Taken together with the data from our MuSCs, we can conclude that the decreased muscle size that is observed is presumably due primarily to the failure of the MuSC pool to contribute to the formation of muscle fibers.
Overall, in this study we have shown that REST actively maintains the heterochromatin at non myogenic genes, and upon its genetic deletion these genes can be reactivated through de-condensation of the chromatin. The simultaneous expression of genes specific to a multitude of lineages leads to loss of cell identity in the MuSCs and their progenitors, compromising their function and resulting in the loss of the MuSC pool and reduction in the muscle fiber sizes.
Therefore, we present here a functional role for REST in MuSCs where it maintains the MuSC pool by safeguarding the cellular identity of MuSCs through repressive chromatin regulation on non-muscle lineage gene networks. However, certain limitations in our study do exist. In the non-inducible REST-cKO model, REST is deleted during mid-gestation, while phenotypic outcomes are assessed in adulthood. This temporal disconnect limits our ability to determine the precise developmental stage at which defects arise. The reduced myofiber sizes observed may reflect early impairments in myogenic progenitor proliferation or differentiation, rather than a direct consequence of REST deletion in adult MuSCs. Although we also utilized a tamoxifen-inducible REST knockout model to delete REST specifically in adult MuSCs, analysis was performed post-injury when MuSCs are already activated. The mouse models demonstrate that REST-cKO myoblasts undergo apoptosis, which may contribute to the regeneration defects observed. Although quiescent MuSCs did not show positive staining for apoptotic markers, we cannot fully rule out the occurrence of apoptosis in these cells. In the in vivo context, apoptotic MuSCs may have been rapidly cleared by the immune system, making their detection challenging. Nevertheless, our compelling in vivo and in vitro data strongly suggest that the REST complex regulates heterochromatin to repress alternative cell fates in myogenic cells, providing a key mechanism by which loss of REST leads to muscle stem cell depletion and impaired differentiation.
An intriguing future direction would be to explore how REST-mediated repression of non-myogenic genes intersects with myogenic regulatory factors (MRFs) to coordinate lineage-specific gene expression in MuSCs. In addition, whether REST plays a similar role in maintaining lineage identity across other tissue-specific stem cells remains an open question worthy of further investigation.
Methods
Mouse strains
All mouse procedures conducted in this study were approved and performed in accordance with the guidelines set by the McGill University Animal Care Committee (UACC). The mouse models that were used in this study are RESTfl/fl. Pax7Cre/+ and RESTfl/fl. Pax7CreERT2/+ with a C57BL/6 background. All the mice that were used in the experiments are age and sex matched. All the mice that were used in experiments were 4–8 weeks old.
Isolation of MuSCs by FACS
Muscle stem cells were isolated by Fluorescence Activated Cell Sorting (FACS) as previously described95. Briefly, the hindlimb muscles of the mice were dissected and chopped. Chopped muscles were then placed in 6 mL of digestion buffer containing un-supplemented F10 media with 10 U/mL Dispase II (Roche, 39307800), 2.4 U/mL Collagenase D (Roche, 11088882001) and 0.5 mM CaCl2. Muscles were digested on a shaker for 40 min at 37 °C and 5% CO2. After the initial digestion, the muscles were centrifuged for 30 s at 600 × g, and the supernatant was transferred to a separate tube containing 9 mL of FBS. The remaining pellet was triturated and digested for a second time in an additional 5 mL of digestion buffer for 15 min. After the second digestion, the digested muscles were added to the initially digested mixture and the entire mixture was filtered through a 40 µm cell strainer. The filtered mixture was then centrifuged at 600 × g for 18 min at 4 °C. The supernatant was removed and the pellet was resuspended in 500 μL of FACS buffer containing 2% FBS and 0.5 mM EDTA in PBS and was incubated with antibodies and live cell stain (Alexa 647- ITGA7 (1:500) (R&D systems, FAB3518R, clone # 334908, lot # 1734542), PE-Cyanine7- VCAM-1 (1:500) (Invitrogen, 25-1061-82, clone # 429, lot # 2630645)),PE-CD31(1:5000) (Invitrogen, 12-0311-82, clone # 390, lot # 2633378), PE-CD45 (1:5000) (Invitrogen, 12-0451-82, clone # 30F11, lot # 2633389), PE-CD11b (1:5000) (Invitrogen, 12-0112-82, clone # M1/70, lot # 2588150), PE-SCA1 (1:5000) (BD Biosciences, 553108, clone # D7, lot # 2034486) and Hoechst 33342 (Molecular Probes, H1399)) for 15 min in the dark at RT. Then the cells were washed with 5 mL of FACS buffer and was centrifuged at 600 × g for 15 min. The supernatant was removed, and the pellet was resuspended in 1 mL of FACS buffer and filtered through a 40 µm cell strainer. The filtered cells were then transferred to a FACS-compatible polypropylene round-bottom tube and sorted for the ITGA7+/VCAM1+/Hoechst+/CD31−/CD45−/CD11b−/SCA1− population as described previously with a FACSAria Fusion cytometer (BD Biosciences)96.
Cut&Tag for histone marks on freshly isolated MuSCs
Cut&Tag on freshly sorted MuSCs were performed using the CUT&Tag-IT Assay Kit (Active Motif, 53160) according to the manufacturer’s guidelines with minor modifications. Briefly, 45000 MuSCs were isolated by FACS into 2% FBS (Wisent, 080450) in PBS. Cells were spun at 600 × g for 8 min and then resuspended in 400 µL of Wash Buffer provided with the kit. Meanwhile, Concanavalin A beads were prepared, where 20 µL of beads were used per sample. The 20 µL of beads were first washed with 220 µL of Bead Binding Buffer, which is provided with the kit. The beads were then placed on a magnetic stand, and the supernatant was removed. Afterwards, the beads were resuspended in 20 µL of Bead Binding Buffer. Beads were added to the cells drop-wise and incubated for 13 min at room temperature (RT) on an end-over-end rotator, allowing the binding of the cells to the beads. The sample was then placed on the magnetic stand, and the supernatant was discarded. The beads that are bound to the cells were then resuspended in 400 µL of 10% Goat Serum in PBS with 1X protease inhibitors (ThermoFisher, 87786) for blocking. Blocking was performed at RT for 25 min on an end-over-end rotator. After the blocking, the sample was placed on the magnetic stand, and the supernatant was discarded. The cells were resuspended in 100 µL of Antibody Buffer (provided with the kit) containing the primary antibody, H3K4me3 (Abcam, 8580, lot # GR336286-3) or H3K27ac (Abcam, 4729, lot # GR3442878-1) at a 1:70 dilution. The cells containing the primary antibody were then transferred to a Protein LoBind tube (Fisher Scientific, 05-414-206) and incubated overnight at 4 °C on a nutator. The following morning, the sample was placed on the magnetic stand, and the supernatant was discarded. The sample was then resuspended in 100 µL of Digitonin Wash Buffer (provided with the kit) containing the Secondary Antibody (Guinea Pig Anti-Rabbit Antibody provided with the kit) at a 1:100 dilution. Cells were incubated with the secondary antibody for 1 h on a nutator at RT. After the secondary antibody incubation, cells were placed on the magnetic stand, and the supernatant was discarded. Cells were then washed with 200 µL of Digitonin Wash Buffer for 3 times. Next, they were resuspended in 100 µL of the Digitonin-300 Wash Buffer (provided with the kit) containing pA-Tn5 transposomes at a 1:100 concentration and were incubated on a nutator for 1 h at RT. After the binding of the Tn5, cells were washed with 400 µL of Digitonin-300 Wash Buffer for 3 times, and the supernatant was discarded. Cells were then resuspended in 125 µL of Tagmentation Buffer (provided with the kit) and was incubated on a nutator for 1 h at 37 °C. Immediately after the completion of the tagmentation, 1.25 µL of 10% SDS, 4.2 µL of 0.5 M EDTA and 1.1 µL of Proteinase K were added to the sample and was mixed by vortexing. The sample was then placed on a heat block at 55 °C for 1 h for DNA extraction. The sample was periodically mixed by brief vortexing every 5–10 min to ensure proper mixing. The extracted DNA was then purified using column purification according to the manufacturer’s guidelines. The DNA was then eluted in 20 µL of elution buffer. The sequencing-ready libraries were prepared using Q5 DNA polymerase (New England Biolabs, M0491S) with the Illumina Nextera XT index adapter (Illumina, FC-131–2001) incorporation and PCR amplification. PCR reaction mix was prepared with 10 µL of Q5 buffer, 10 µL of Q5 enhancer, 3 µL ddH2O, 1 µL dNTPs, 2.5 µL i7 index, 2.5 µL i5 index, 0.5 µL Q5 DNA polymerase and 20 µL of the DNA sample for a total of 50 µL. Libraries were PCR amplified with the previously described conditions for 13 cycles18,53. The final libraries were purified, and size-selected with 0.85X (v/v) AmpureXP beads (Beckman, A63880) and were sequenced on NovaSeq6000 Sprime Paired End (PE) 150 bp. n = 2 Cut&Tag of MuSCs was performed to have enough samples for downstream analysis.
Cut&Run for H3K27me3 on freshly isolated MuSCs
Cut&Run was performed using the commercially available Cut&Run Kit (Epicypher, 14-1048 according to the manufacturer’s guidelines. Briefly, 45000 MuSCs were isolated by FACS into 2% FBS (Wisent, 080450) in PBS. Cells were spun at 600 × g for 9 min and then resuspended in 105 µL of Wash Buffer provided with the kit. At the same time, Concanavalin A beads were prepared. 10 µL of beads were used per sample. To prepare the beads, 10 µL of beads were transferred to a separate tube, placed on a magnetic stand and the supernatant was removed. 100 µL of Bead Activation Buffer (provided with the kit) was added, and the beads were resuspended. Next, the tube was placed on the magnetic stand, and the supernatant was removed. The previous wash step was repeated one more time, and after the final wash, beads were resuspended in 11 µL of Bead Activation Buffer. 10 µL of the prepared beads were added to the cells, and the sample was gently pipetted to ensure mixing. The cells were incubated with the beads for 10 min at RT. Following the binding, the sample was placed on the magnetic stand, and the supernatant was removed. Cells were resuspended in 50 µL of Antibody Buffer that was provided with the kit. Primary antibody H3K27me3 (Cell Signaling Technologies, 9733, clone # C36B11, lot # GR3399022-14) was added at a 1:50 concentration, and the sample was incubated O/N at 4 °C on a nutator. The following morning, cells were placed on the magnet, and the supernatant was removed. Cells were washed once with 200 µL of Cell Permeabilization buffer while maintaining the tube on the magnet, and the supernatant was removed. Cells were then resuspended in 50 µL of Cell Permeabilization buffer, and 2.5 µL of pAG-MNase was added, and the sample was incubated for 10 min at RT. Next, cells were washed once with 200 µL of Cell Permeabilization buffer while maintaining the tube on the magnet, and the supernatant was removed. Cells were then resuspended in 50 µL of Cell Permeabilization buffer with Calcium Chloride added, and the sample was incubated on a nutator for 2 h at 4 °C. 34 µL of the Stop Buffer that was provided with the kit was then added to the sample and was incubated in the thermocycler at 37 °C for 10 min. The sample was then placed on the magnet, and the supernatant was transferred to a new labeled tube. DNA purification was performed using the provided SPRIselect beads at 1.4X (v/v) and eluted in 20 µL of TE buffer, followed by quantification with Quant-IT Picogreen dsDNA Assay Kit (Invitrogen, P7589). Finally, 0.8 ng of DNA was used to prepare sequencing libraries with the Cut&Run Library Prep Kit (Epicypher, 14-1001) according to the manufacturer’s guidelines, and the samples were sequenced on NovaSeq6000 Sprime Paired End (PE) 150 bp. n = 3 Cut&Run of MuSCs was performed to have enough samples for downstream analysis.
Cut&Run for REST on cultured myoblasts
MuSCs were isolated and cultured for 1 week in growth media. Media was aspirated off the plate and was washed with PBS. The cells were then trypsinized with 0.125% Trypsin, and media was added, followed by centrifugation at 600 × g for 5 min. Cells were resuspended in PBS and counted with a hemocytometer. 100,000 cells were attained and added to a fresh tube with PBS. Cells were centrifuged again at 600 × g for 5 min to ensure proper washing of the trypsin. The cells were then resuspended in 105 µL of Wash Buffer provided with the Cut&Run Kit, and Cut&Run was performed according to the manufacturer’s guidelines as described above for MuSCs. The primary antibody that was used was anti-REST (1:10) (Millipore, 17-641, lot # 3843801). n = 3 Cut&Run of myoblasts was performed to have enough samples for downstream analysis.
Cell culture
Myoblasts were cultured on collagen (Roche, 11179179001) coated plates with growth media (Ham’s F10 (Gibco, 11550043) supplemented with 20% FBS, 1% penicillin/streptomycin and 5 ng/mL of bFGF (Thermo Fisher, PHG2066)) in a cell incubator set to 37 °C and 5% CO2. Cells were passaged after reaching 70% confluency.
Immunofluorescent analysis of cultured primary myoblasts
Primary myoblasts were seeded into chamber slides prior to immunofluorescence staining. Media on the myoblasts was removed, and slides were washed with PBS for 5 min at RT on a shaker two times. Cells were then fixed with 3.2% paraformaldehyde (PFA) (Electron Microscopy Sciences, 15714) in PBS for 10 min at RT and then washed three times with PBS, 5 min per wash. Subsequently, cells were permeabilized and blocked in blocking buffer (0.1 M Glycine, 2% Bovine Serum Albumin (BSA) (Sigma, A8022), 12% Goat Serum (GS) (Millipore, S26), 1% Triton X-100 in PBS) for at least an hour at RT. Cells were incubated with the primary antibodies (Rest (1:100) (Millipore, 09-019), Cleaved-Caspase 3 (1:400) (Cell Signaling, 9664S, clone #5A1E, lot #1), Tubulin (1:1000) (Cell Signaling, 3873, clone # DM1A, lot #16), MyoD (1:300) (Santa Cruz, sc-377460, clone #G1, lot #E0223), Pax7 (1:100) (DSHB, AB_528428)) diluted in the blocking buffer over night at 4 °C. The next day, the primary antibody solution was removed, and the cells were washed three times with 0.3% Triton X-100 in PBS. After the washing step, secondary antibodies diluted 1:400 in the blocking buffer were added to the cells and incubated in the dark at RT for one hour. Cells were washed two times with 0.3% Triton X-100 in PBS, and a final wash with PBS was performed. Lastly, the PBS wash was removed, and mounting solution with DAPI (Thermo Fisher, P36931) was added to the cells. Imaging was performed using an EVOS FL microscope.
Isolation and culture of EDL myofibers
Mice were sacrificed, and their TA muscle was dissected out to expose their EDL muscle. The EDL was cut tendon to tendon and placed in an Eppendorf tube containing 800 μL of pre-heated (37 °C) myofiber digestion buffer (1000 U/ mL Collagenase (Sigma Aldrich, C0130) in un-supplemented DMEM). The myofibers in the digestion buffer were placed in the tissue culture incubator with 5% CO2 and 37 °C for 1 h. A 6-well plate was coated with coating media containing 10% Horse Serum (HS) (Wisent, 065250) in un-supplemented DMEM for 30 min. Coating media was then removed from the plate and was replaced with 2 mL of un-supplemented pre-heated DMEM. After the digestion was complete, a large bore glass pipette that is coated with coating media was used to transfer the EDL into the 6-well plate containing 2 mL of DMEM. The EDL was then gently triturated with a large-bore glass pipette in order to dissociate the myofibers. For the 0 h time point, some myofibers were transferred on a new 12-well plate and fixed immediately with 4% PFA. The rest of the myofibers were left in the unsupplemented DMEM for 1 hour in the incubator with 5% CO2 and 37 °C. Next, DMEM was removed and replaced with pre-heated myofiber growth media (15% FBS, 1% chick embryo extract, 1% penicillin/streptomycin and 5 ng/mL of bFGF in DMEM). The myofibers were kept in the growth media in the incubator for the various timepoints before fixation.
Immunofluorescent analysis of EDL myofibers
EDL myofibers were fixed at the appropriate times after isolation with 4% PFA in PBS for 10 min at RT. After fixation, myofibers were washed with 0.1% Triton X-100 in PBS three times. Myofibers were then permeabilized and blocked at the same time with the blocking buffer (2% BSA, 6% HS, 10% GS, 1% Triton X-100, 0.1 M Glycine) for at least one hour at room temperature. Blocking buffer was then removed and the myofibers were stained with the primary antibodies such as REST (1:100) (Millipore, 09-019, lot # 2761632), MyoD (1:300) (Santa Cruz, sc-377460, clone #G1, lot #E0223), Myogenin (1:100) (DSHB, AB_2146602), Pax7 (1:100) (DSHB, AB_528428), Cleaved-Caspase 3 (1:400) (Cell Signaling, 9664S, clone #5A1E, lot #1), DCX (1:800) (Cell Signaling, 4604, lot #7)) diluted in the blocking buffer and incubated over night at 4 °C. After the primary antibody incubation, myofibers were washed three times with 0.1% Triton X-100 in PBS and were incubated with the secondary antibodies diluted 1:400 in the blocking buffer for 1 hour at room temperature in the dark. Following the incubation with the secondary antibody, myofibers were then washed three times with 0.1% Triton X-100 in PBS. Finally, myofibers were transferred onto a microscope slide, excess liquid was removed, and mounting solution with DAPI was added for subsequent microscopic analysis.
Immunofluorescent analysis of the TA muscle
The TA muscle of the mice was dissected out by tendon-to-tendon cutting and fixed with 0.5% PFA in PBS for 2h at 4°C. PFA was then removed, and 20% sucrose in PBS was added to the muscle and incubated at 4 °C overnight. The following day, the TA muscle was placed in aluminum foil cups with OCT (Optimal Cutting Temperature) solution, and the muscle was frozen with liquid nitrogen-cooled isopentane. The muscle was then cut into 8μm cross-sections using a cryostat and placed on glass slides. For staining, cross-sections were first permeabilized with 0.3% Triton X-100 and 0.1 M Glycine in PBS for 20 min at RT, followed by a 5 min wash with 0.05% Triton X-100 in PBS. Subsequently, cross-sections were blocked for at least one hour in blocking solution (3% BSA, 10% GS in PBS) in a humid chamber at RT. Primary antibodies (Pax7 (DSHB, AB_528428), Laminin (1:750) (Sigma, L9393, lot #046M4837V) diluted in the blocking solution were then added and incubated overnight at 4 °C in the humid chamber. The next morning, cross-sections were washed with 0.05% Triton X-100 in PBS three times for 10 min each on a shaker. After the washes, secondary antibodies diluted 1:400 in the blocking solution was added and incubated for one hour at RT in the dark. Muscle sections were then washed two times for 10 min on the shaker with 0.05% Triton X-100 in PBS and then washed once with PBS for 10 min on the shaker. Finally, a mounting solution with DAPI was added to the sections to be visualized under the microscope.
Quantitative real-time PCR
qPCR analysis was performed using PowerUp SYBR Green qPCR Master Mix containing buffer, dNTPs and thermostable hot-start DNA polymerase (Thermo Fisher, A25742). Gene-specific primer sequences are provided in Supplementary Table 1. The reactions were run on a QuantStudio 7 Flex Real-Time PCR System (Applied Biosystems – Thermo Fisher).
Tamoxifen injection
Tamoxifen (Sigma, T5648) was first dissolved in corn oil to a final working solution of 20 mg/mL (tamoxifen solution was kept at 4 °C for the remainder of the injection period). The mice were injected intraperitoneally with 100 μL of tamoxifen (50 μL on each side, for a total of 100 μL per mouse) solution for 5 consecutive days. From the beginning of the injections to the time when mice were sacrificed, mice were kept on a Tamoxifen chow diet (Envigo, TD 130858).
Cardiotoxin (CTX) mediated skeletal muscle injury
Skeletal muscle injury was induced by intramuscular injection of Cardiotoxin (CTX) (Latoxan, L8102) into the hind limb of mice. Briefly, 20 min prior to muscle injury, mice were subcutaneously injected with 100 µL of carprofen. For the injury, mice were anesthetized by isoflurane and injected with 50 µL of 10 µM cardiotoxin. Mice were sacrificed 7 days or 21 days after the injury for further analysis to measure muscle regeneration.
SMART RNA-Seq library preparation of MuSCs
SMART-Seq was performed as previously described with the use of the SMART-Seq HT Kit (TAKARA, 634456)52,97,98. To begin, a 10X SMART-Seq lysis buffer working solution was prepared (95% 10X SMART-Seq lysis buffer, 5% RNase Inhibitor). 1000 MuSCs were sorted by FACS into 10 µL of 1X-SMART Lysis Buffer (1 µL of 10X SMART-Seq lysis buffer working solution + 9 µL ddH2O). Then 1 µL of 3’ SMART-Seq CDS primer II A was added, and the samples were incubated for 3 min at 72 °C in a thermocycler. Next, 12.5 µL of the template switching master mix containing 0.7 µL of nuclease-free water, 8 µL of one-step buffer, 1 µL SMART-Seq HT oligonucleotide, 0.5 µL RNase inhibitors, 0.3 µL of SeqAMP DNA polymerase and 2 µL of SMARTscribe reverse transcriptase was added. The cDNA was amplified for 11 cycles as described previously51,52. Following the PCR amplification, cDNA was purified with AmpureXP at a 1:1 ratio (v/v). The DNA was then quantified by using Quant-IT Picogreen dsDNA Assay Kit (Invitrogen, P7589). Next, the sequencing-ready libraries were prepared with Nextera XT Library Prep Kit (Illumina, FC-131-1024) as previously described52. Briefly, 200 pg of cDNA was first diluted in the elution buffer that was provided with the SMART-Seq HT Kit to bring the volume to 1.25 µL. To the resulting cDNA, 2.5 µL of Tagment DNA (TD) buffer and 1.25 µL Amplicon Tagment Mix (ATM) Buffer were added for a total of 5 µL volume. The cDNA was incubated at 55 °C for 5 min in a thermocycler. Right after tagmentation, 1.25 µL of NT Buffer was added and incubated at least 5 min at RT. Next, 3.75 µL of NPM PCR master mix, 1.25 µL of index7 primer and 1.25 µL of index5 primer from the Nextera XT index adapter kit (Illumina, FC-131–2001) were added for a total of 12.5 µL. The samples were then PCR amplified for 12 cycles as previously described51,52. Lastly, the PCR amplified libraries were purified, and size selected with 0.85X (v/v) AmpureXP beads and were sequenced on NextSeq500 (75 bp) single-end reads. n = 3 RNA-Seq of MuSCs was performed to have enough samples for downstream analysis.
SMART RNA-Seq library preparation of primary myoblasts
Freshly isolated MuSCs were cultured for 1 week in growth media. After 7 days in culture, the media was aspirated of the culture plate and was washed with PBS. The cells were then trypsinized with 0.125% Trypsin and pelleted at 600 × g for 5 min. Next, the cells were resuspended in PBS and counted with a hemocytometer. 1000 cells were attained and added into 10 µL 1X-SMART Lysis Buffer, and the myoblast SMART RNA-Seq followed by Nextera XT libraries were prepared as previously described for the MuSCs. n = 3 RNA-Seq of myoblasts was performed to have enough samples for downstream analysis.
ATAC-Seq of MuSCs
OMNI ATAC-Seq was performed on 5000 freshly sorted MuSCs from REST-cKO and WT mice based on the previously published OMNI ATAC-Seq protocol19. MuSCs were sorted into 30 µL of ATAC lysis buffer (10 mM Tris-HCl, 10 mM NaCl, 3 mM MgCl2, 0.1% Tween-20, 0.1% NP-40 and 0.01% Digitonin (Promega, G9441)) and incubated on ice for 5 min and RT for 3 min. After the lysis, cells were washed with 100 µL of 10 mM Tris-HCl (pH 7.5), 10 mM NaCl, 3 mM MgCl2 and 0.1% Tween-20, and centrifuged at 900 × g for 10 min. The pellet was resuspended in 10 µL of transposition mixture (5 µL TD buffer, 3.2 µL PBS, 0.89 µL Tn5 (Illumina, 20034197), 0.1% Tween-20, 0.01% Digitonin and 0.75 µL nuclease free water) and incubated at 37 °C for 25 min for optimal tagmentation. Subsequently, the DNA was purified using a QIAquick PCR Purification Kit (Qiagen, 28,104) according to the manufacturer’s guidelines and eluted in 20 µL of elution buffer. Finally, sequencing-ready libraries were prepared with the incorporation of Illumina Nextera XT index adapters (Illumina, FC-131–2001) with Q5 high-fidelity DNA polymerase (New England Biolabs, M0491S). PCR reaction mix was prepared with 10 µL Q5 buffer, 10 µL Q5 enhancer, 3.5 µL ddH2O, 1 µL dNTPs, 2.5 µL i7 index, 2.5 µL i5 index, 0.5 µL Q5 DNA polymerase and the 20 µL of the DNA sample for a total of 50 µL. Libraries were PCR amplified with the previously described conditions for 12 cycles18,53. The final libraries were purified and size selected with 0.85X (v/v) AmpureXP beads and were sequenced on NovaSeq6000 Sprime Paired End (PE) 150 bp. n = 4 ATAC-Seq of MuSCs was performed to have enough samples for downstream analysis.
Single myofiber RNA-Seq
Single myofiber RNA-Seq (smfRNA-Seq) on myofibers from WT and REST-cKO mice was performed as previously described using the SMART-Seq HT Kit and Nextera XT Library Prep Kit51,52. EDL was isolated as explained above, but the digestion buffer was supplemented with 0.25% Trypsin to remove the MuSCs that are associated with the myofibers. After the dissociation of the myofibers, a small-bore glass pipette was used to transfer the fibers into a 6-well plate containing PBS, and a single myofiber was selected and transferred into a 0.2 mL PCR tube. The PCR tube was then visualized under the microscope to ensure the selection of one myofiber. The excess PBS was then removed while visualizing under the microscope. 1X SMART lysis buffer was prepared as described in the section, SMART RNA-Seq library preparation of MuSCs. Then 10 µL of the 1X Lysis Buffer was added to the PCR tube containing the myofiber. The fiber was pipetted up and down and lysed on ice for 5 min, with vortexing as needed. The sample was then spun down to remove the residual fiber pieces. While visualizing under the microscope, the supernatant was transferred to a new 0.2 mL PCR tube. The cDNA library preparation was performed as described in the above section, SMART RNA-Seq library preparation of MuSCs, except for SMART cDNA amplification being 12 cycles. The rest of the library preparation using the Nextera XT library prep kit was performed as described in the previous sections. n = 3 RNA-Seq of myofibers was performed to have enough samples for downstream analysis.
Single myofiber ATAC-Seq
Single myofiber ATAC-Seq (smfATAC-Seq) was performed as previously described18,53. First, the EDL was isolated as described above, with the addition of 0.25% trypsin to the digestion buffer for the removal of myofiber-associated MuSCs. Following the dissociation of the myofibers, a small-bore glass pipette was used to serially transfer some of the myofibers into the other wells of the plate, containing PBS, to wash. Then the small-bore glass pipette was used to select a single myofiber while visualizing under the microscope, and this selected myofiber was transferred into a 0.2 mL PCR tube. The excess PBS was removed from the PCR tube, and 20 µL of 0.5% Triton X-100 in ddH2O was added for 15 min on ice for the permeabilization of the myofiber. Next, the permeabilization buffer was removed while visualizing under the microscope, ensuring not to lose the myofiber. The myofiber was then washed twice with 200 µL of PBS on ice for 5 min each. PBS was removed under the microscope, and 6 µL of the transposition mixture was added to the myofibers (5 µL TD buffer, 3.2 µL PBS, 0.35 µL Tn5 (Illumina, 20034197), 0.2% Tween-20, 0.02% Digitonin and 1.05 µL nuclease-free water). Myofiber was incubated with the tagmentation mixture for 56 min at 37 °C with periodic shaking of the tubes. After the tagmentation, samples were column purified, and the sequencing-ready libraries were prepared with the incorporation of Illumina Nextera XT index adapters with Q5 DNA polymerase for 15 cycles as described previously18,53. The libraries were then sequenced on NovaSeq6000 Sprime Paired End (PE) 150 bp.
Annexin V assay
The media from the primary myoblast culture was taken and transferred to a fresh 50 mL Falcon tube and kept on ice. The cells on the plate were then washed with PBS and trypsinized with 0.125% Trypsin and added to the media collected from the plate. The entire sample was then centrifuged down at 600 × g for 5 min. The pellet was then resuspended in 47.2 µL 1X Annexin Binding Buffer. 2 µL of Annexin V- AF647 (molecular probes, A23204) and 0.8 µL of DAPI (5 mg/mL) (Invitrogen, D3671) were added and incubated in the dark for 15 min. Finally, 150 µL of 1X Binding buffer was added, and the samples were analyzed with BD FACSCantoII.
EdU Incorporation assay
The Click-It Plus EdU Alexa Fluor 555 Imaging Kit (Invitrogen, C10638) was used according to the manufacturer’s guidelines. Myoblasts were seeded into chamber slides prior to EdU Assay. Briefly, 10 µM of EdU was added to the growth media of cultured primary myoblasts for either 12 or 24 h. Following the incubation period, media was aspirated off and the cells were washed with PBS for a total of two times. The cells were then fixed with 3.2% PFA, and EdU staining was performed as described by the manufacturer.
Cellular senescence assay
Cellular Senescence Assay was performed with Cellular Senescence Assay Kit (SA- β -gal Staining) (Cell Bio Labs, CBA-230) according to the manufacturer’s guidelines. Myoblasts were seeded into chamber slides prior to senescence assay. Briefly, culture media was removed from the primary myoblasts and cells were washed with PBS for three times. Cells were then fixed with the provided fixing solution for 5 min at RT. After fixation, cells were washed three times with PBS, and the Cell Staining Solution was added to the cells and incubated overnight at 37 °C in the dark in a humid chamber. Cell staining solution was removed the following morning, and the cells were washed twice with PBS. Finally, a mounting solution without DAPI was added, and cells were analyzed under the microscope.
Cut&Tag data processing
The raw reads were processed using the GenPipes pipeline v.3.1.599. The adapter sequences and low-quality score bases (Phred score < 33) were trimmed using Trimmomatic v.0.36100, and the resulting reads were aligned to the mm10 genome assembly using the Burrows-Wheeler Aligner v.0.7.12101. Reads were filtered to keep only high-quality alignments (MAPQ score > 20), and duplicates were removed using SAMtools v.1.3.1102. Peak calling was performed with MACS2 v.2.1.1103 using piling up of paired-end fragment mode (--format BAMPE) with q value < 0.05. The peak files (bed) were filtered by removing the ENCODE black listed regions (https://www.encodeproject.org/files/ENCFF547MET) using BEDTools v2.29.1104.
Cut&Run data processing
The raw reads were processed using the GenPipes pipeline v.3.1.599. The adapter sequences and low-quality score bases (Phred score < 33) were trimmed using Trimmomatic v.0.36100, and the resulting reads were aligned to the mm10 genome assembly using the Burrows-Wheeler Aligner v.0.7.12101. Reads were filtered to keep only high-quality alignments (MAPQ score > 20), and duplicates were removed using SAMtools v.1.3.1102. Peak calling was performed with MACS2 v.2.1.1103 using piling up of paired-end fragment mode (--format BAMPE) with q value < 0.05 and --broad parameter for H3K27me3 mark. The peak files (bed) were filtered by removing the ENCODE black listed regions (https://www.encodeproject.org/files/ENCFF547MET) using BEDTools v2.29.1104.
Correlation analysis between the biological replicates
In order to perform a quantitative comparison of the paired-end fragment counts, the overlapping peaks for each condition were merged using BEDTools v2.29.1104. This set of merged peaks and the BAM alignment files were used as input for the featureCounts function of Rsubread v.2.2.6105 to generate a raw-count matrix (paired-end fragment counts per peak, for each library). The peaks for which the total count was less than 10 across all libraries were removed from the raw-count matrix. The raw counts were then normalized by rlog transformation using DESeq2106 with respect to library size. The Pearson correlation coefficient was calculated based on the normalized counts for this pairwise comparison.
Normalization of the counts
The paired-end fragment count per million mapped reads (CPM) was calculated for each peak in each biological replicate to normalize the counts for sequencing depth.
Annotation of peaks
The BAM alignment files of the biological replicates for each condition were merged, and peak calling was performed with MACS2 v.2.1.1103 using piling up of paired-end fragment mode (--format BAMPE) with q-value < 0.05 and --broad parameter for H3K27me3 mark. The peaks were then annotated by their nearest gene using the annotatePeaks.pl function of Homer v.4.11107. To visualize the genomic features associated with the peaks, the peakset for Cut&Run REST in myoblasts was annotated using the ChIPseaker v.1.24.0108 annotatePeak function (annotation: UCSC Genome Browser knownGene(mm10)).
Identification of overlapping peaks
The number of overlapping peaks between the experiments was determined with BEDTools v2.29.1104 using the bedtools intersect function.
Identification of RE-1 element in peaks
The position frequency matrix for the RE-1 element (TTCAGCACCATGGACAGCGCC) was downloaded from the Jaspar 2023 database (https://testjaspar.uio.no, accessing number MA0138.2). The position frequency matrix for the left half RE-1 motif (TTCAGCACC) and the right half RE-1 motif (GGACAGCGCC) were derived from the position frequency matrix of the complete RE-1 element. The occurrence of complete RE-1 elements, half left RE-1 motifs and half right RE-1 motifs in peaks or random genomic sequences was verified with findMotifsGenome.pl function from HOMER v.4.9.1107 using a formatted version of the position frequency matrix as a parameter. To ensure the identification of genuine half-motifs, the left and half halves of the RE-1 element, which positions overlapped with the complete RE-1 element, were excluded from the analysis.
RNA-Seq data processing
The raw reads were processed using the GenPipes pipeline v.3.1.599. The adapter sequences and low-quality score bases (Phred score < 33) were trimmed using Trimmomatic v.0.36100. The resulting reads were aligned to the mm10 genome assembly using STAR v.2.5.3a109 with Ensembl annotation (v83). A raw-count matrix (read counts per gene, for each library) was produced using HTSeq v.0.11.2110 with parameter -m intersection-nonempty. The number of reads per million mapped reads (RPM) was calculated for each gene in order to normalize the read counts for sequencing depth.
Correlation analysis between the biological replicates
The genes for which the total read count was less than 10 across all libraries were removed from the raw-count matrix. The raw counts were then normalized by rlog transformation using DESeq2 v.1.38.3106 with respect to library size. Principal component analysis (PCA) was then performed to evaluate the similarity between the replicates.
Differential gene expression analysis
The identification of differentially expressed genes (DEGs) between the experimental conditions was done using edgeR v.3.30.1111 as a step included in the GenPipes pipeline. Logarithmic fold changes (log2FC) were calculated, and their associated p-values were corrected for multiple hypothesis testing via the Benjamini–Hochberg procedure to obtain adjusted p-values.
Gene set enrichment analysis
Genes were ranked according to their corresponding logarithmic fold change (log2FC) value, which was calculated with edgeR v.3.30.1111 during the differentially expressed gene analysis. This ranked list of genes was used as input to perform gene set enrichment analysis with the fgseaMultilevel function of the R package fgsea v.1.14.0112. The FGSEA-multilevel method is based on an adaptive multi-level split Monte Carlo scheme, which allows the estimation of very low p-values. The Reactome gene sets collection from the Molecular Signatures Database (MSigDB) (https://www.gsea-msigdb.org/gsea/msigdb/human/collections.jsp) was used as a reference to identify the biological processes that were significantly enriched.
Identification of genes expressed in other tissues but not expressed in muscle stem cells and myoblasts
Publicly available RNA-Seq data (i.e., raw-count matrix) from 12 mouse tissues was downloaded from ArrayExpress (https://www.ebi.ac.uk/biostudies/arrayexpress/studies/E-MTAB-6081).
The number of reads per million mapped reads (RPM) was calculated for each gene in order to normalize the read counts for sequencing depth. Genes that were expressed in other tissues but are not expressed in myogenic cells were selected based on the following criteria: RPM > 5 in each tissue and RPM = 0 or RPM < 1 in MuSCs or myoblasts.
ATAC-Seq data processing
The raw reads were processed using the GenPipes pipeline v.3.1.599. The adapter sequences and low-quality score bases (Phred score < 33) were trimmed using Trimmomatic v.0.36100, and the resulting reads were aligned to the mm10 genome assembly using the Burrows-Wheeler Aligner v.0.7.12101. Reads were filtered to keep only high-quality alignments (MAPQ score > 20), and then mitochondrial reads were removed. The reads were then shifted to account for the 9 bp duplication created by DNA repair of the nick by Tn5 transposase113 using the function alignmentSieve from deepTools v.2.5.0.1114 with parameter --ATACshift. Duplicate reads were removed using SAMtools v.1.3.1102. Peak calling was performed with MACS2 v.2.1.1103 using piling up of paired-end fragment mode (--format BAMPE) with q-value < 0.05. The peak files (bed) were filtered by removing the ENCODE black listed regions (https://www.encodeproject.org/files/ENCFF547MET) using BEDTools v2.29.1104.
Correlation analysis between the biological replicates
In order to perform a quantitative comparison of the paired-end fragment counts within accessible regions in biological replicates, the overlapping peaks of all libraries were merged using BEDTools v2.29.1104. This set of merged peaks and the BAM alignment files were used as input for the featureCounts function of Rsubread v.2.2.6105 to generate a raw-count matrix (paired-end fragment counts per peak, for each library). The peaks for which the total count was less than 10 across all libraries were removed from the raw-count matrix. The raw counts were then normalized by rlog transformation using DESeq2106 with respect to library size. Principal component analysis (PCA) was then performed to evaluate the similarity between the replicates.
Annotation of peaks
For each condition, the BAM alignment files of the biological replicates were merged, and peak calling was performed with MACS2 v.2.1.1103 using piling up of paired-end fragment mode (--format BAMPE) with q-value < 0.05. To visualize the genomic features associated with the peaks, the peaksets for each condition were annotated using the ChIPseaker v.1.24.0108 annotatePeak function (annotation: UCSC Genome Browser knownGene (mm10)). The peaks were also annotated by their nearest gene using the annotatePeaks.pl function of Homer v.4.11107.
Enrichment of genomic signal around TSS
The bigWig files (genomic signal) and the TSS coordinates obtained from the UCSC Genome Browser knownGene (mm10) table were used as parameters for the computeMatrix function of deepTools v.2.5.0.1114 in order to generate a matrix. This matrix was then used as a parameter for the plotHeatmap function to generate the heatmap.
Differentially accessible regions analysis
The identification of differentially accessible regions (DARs) between the conditions was done using DiffBind v.2.16.2115 and edgeR v.3.30.1111. Logarithmic fold changes (log2FC) were calculated, and their associated p-values were corrected for multiple hypothesis testing via the Benjamini–Hochberg procedure to obtain adjusted p-values. The DARs were annotated by their nearest gene using the annotatePeaks.pl function of Homer v.4.11107.
Data visualization
To obtain the genomic coverage tracks, the BAM alignment files generated during the processing of RNA-Seq, ATAC-Seq, Cut & Tag and Cut & Run data were converted to bigwig format using the function bamCoverage from deepTools v.2.5.0.1114 and normalized with a scaling factor based on edgeR’s TMM normalization method111.
Animal care
Mice were maintained at 21 °C with 20% humidity under a 14 h light/10 h dark cycle. All animal protocols and procedures were approved by the McGill University Animal Care Committee (UACC).
Reporting summary
Further information on research design is available in the Nature Portfolio Reporting Summary linked to this article.
Data availability
The data in this manuscript have been deposited in NCBI’s Gene Expression Omnibus and are accessible through GEO series accession numbers GSE266726 (RNA-Seq), GSE266720 (ATAC-Seq), GSE266725 (Cut&Tag), and GSE282888 (Cut&Run), respectively. Source data are provided in this paper.
Code availability
Data analysis notebooks are available on https://doi.org/10.5281/zenodo.14283461.
References
Lepper, C., Partridge, T. A. & Fan, C. M. An absolute requirement for Pax7-positive satellite cells in acute injury-induced skeletal muscle regeneration. Development 138, 3639–3646 (2011).
Wang, Y. X. & Rudnicki, M. A. Satellite cells, the engines of muscle repair. Nat. Rev. Mol. Cell Biol. 13, 127–133 (2011).
Schultz, E., Gibson, M. C. & Champion, T. Satellite cells are mitotically quiescent in mature mouse muscle: an EM and radioautographic study. J. Exp. Zool. 206, 451–456 (1978).
Collins, C. A. et al. Stem cell function, self-renewal, and behavioral heterogeneity of cells from the adult muscle satellite cell niche. Cell 122, 289–301 (2005).
Maltin, C. A., Harris, J. B. & Cullen, M. J. Regeneration of mammalian skeletal muscle following the injection of the snake-venom toxin, taipoxin. Cell Tissue Res. 232, 565–577 (1983).
Caretti, G. et al. The Polycomb Ezh2 methyltransferase regulates muscle gene expression and skeletal muscle differentiation. Genes Dev. 18, 2627–2638 (2004).
McKinnell, I. W. et al. Pax7 activates myogenic genes by recruitment of a histone methyltransferase complex. Nat. Cell Biol. 10, 77–84 (2008).
Lim, B. et al. Canalizing cell fate by transcriptional repression. Mol. Syst. Biol. 20, 144–161 (2024).
Brumbaugh, J., Di Stefano, B. & Hochedlinger, K. Reprogramming: identifying the mechanisms that safeguard cell identity. Development 146, https://doi.org/10.1242/dev.182170 (2019).
Filip, S. et al. Stem cell plasticity and issues of stem cell therapy. Folia Biol. 51, 180–187 (2005).
Seale, P. et al. PRDM16 controls a brown fat/skeletal muscle switch. Nature 454, 961–967 (2008).
Stearns-Reider, K. M. et al. Aging of the skeletal muscle extracellular matrix drives a stem cell fibrogenic conversion. Aging Cell 16, 518–528 (2017).
Biressi, S. et al. A Wnt-TGFbeta2 axis induces a fibrogenic program in muscle stem cells from dystrophic mice. Sci. Transl. Med. 6, 267ra176 (2014).
Takahashi, K. & Yamanaka, S. Induction of pluripotent stem cells from mouse embryonic and adult fibroblast cultures by defined factors. Cell 126, 663–676 (2006).
Hess, D. et al. Bone marrow-derived stem cells initiate pancreatic regeneration. Nat. Biotechnol. 21, 763–770 (2003).
Zakrzewski, W. et al. Stem cells: past, present, and future. Stem Cell Res. Ther. 10, 68 (2019).
Barrero, M. J., Boue, S. & Izpisua Belmonte, J. C. Epigenetic mechanisms that regulate cell identity. Cell Stem Cell 7, 565–570 (2010).
Sahinyan, K. et al. Application of ATAC-Seq for genome-wide analysis of the chromatin state at single myofiber resolution. Elife 11, https://doi.org/10.7554/elife.72792 (2022).
Corces, M. R. et al. An improved ATAC-seq protocol reduces background and enables interrogation of frozen tissues. Nat. Methods 14, 959–962 (2017).
Li, Y. et al. Chromatin and transcription factor profiling in rare stem cell populations using CUT&Tag. STAR Protoc. 2, 100751 (2021).
Kaya-Okur, H. S. et al. CUT&Tag for efficient epigenomic profiling of small samples and single cells. Nat. Commun. 10, 2019 (1930).
Schoenherr, C. J. & Anderson, D. J. The neuron-restrictive silencer factor (NRSF): a coordinate repressor of multiple neuron-specific genes. Science 267, 1360–1363 (1995).
Chong, J. A. et al. REST: a mammalian silencer protein that restricts sodium channel gene expression to neurons. Cell 80, 949–957 (1995).
McGann, J. C. et al. The genome-wide binding profile for human RE1 silencing transcription factor unveils a unique genetic circuitry in hippocampus. J. Neurosci. 41, 6582–6595 (2021).
Choi, J. & Lee, E. A. Analysis of REST binding sites with canonical and non-canonical motifs in human cell lines. BMC Med. Genomics 17, 92 (2024).
Jothi, R. et al. Genome-wide identification of in vivo protein-DNA binding sites from ChIP-Seq data. Nucleic Acids Res. 36, 5221–5231 (2008).
Grimes, J. A. et al. The co-repressor mSin3A is a functional component of the REST-CoREST repressor complex. J. Biol. Chem. 275, 9461–9467 (2000).
Lunyak, V. V. et al. Corepressor-dependent silencing of chromosomal regions encoding neuronal genes. Science 298, 1747–1752 (2002).
Lee, M. G. et al. An essential role for CoREST in nucleosomal histone 3 lysine 4 demethylation. Nature 437, 432–435 (2005).
Roopra, A. et al. Localized domains of G9a-mediated histone methylation are required for silencing of neuronal genes. Mol. Cell 14, 727–738 (2004).
Ballas, N. et al. REST and its corepressors mediate plasticity of neuronal gene chromatin throughout neurogenesis. Cell 121, 645–657 (2005).
Chen, Z. F., Paquette, A. J. & Anderson, D. J. NRSF/REST is required in vivo for repression of multiple neuronal target genes during embryogenesis. Nat. Genet. 20, 136–142 (1998).
Paquette, A. J., Perez, S. E. & Anderson, D. J. Constitutive expression of the neuron-restrictive silencer factor (NRSF)/REST in differentiating neurons disrupts neuronal gene expression and causes axon pathfinding errors in vivo. Proc. Natl. Acad. Sci. USA 97, 12318–12323 (2000).
Zuccato, C. et al. Huntingtin interacts with REST/NRSF to modulate the transcription of NRSE-controlled neuronal genes. Nat. Genet. 35, 76–83 (2003).
Lu, T. et al. REST and stress resistance in ageing and Alzheimer’s disease. Nature 507, 448–454 (2014).
Arizmendi-Izazaga, A. et al. The NRSF/REST transcription factor in hallmarks of cancer: From molecular mechanisms to clinical relevance. Biochimie 206, 116–134 (2023).
Zullo, J. M. et al. Regulation of lifespan by neural excitation and REST. Nature 574, 359–364 (2019).
Bernstein, B. E. et al. A bivalent chromatin structure marks key developmental genes in embryonic stem cells. Cell 125, 315–326 (2006).
Barski, A. et al. High-resolution profiling of histone methylations in the human genome. Cell 129, 823–837 (2007).
Creyghton, M. P. et al. Histone H3K27ac separates active from poised enhancers and predicts developmental state. Proc. Natl. Acad. Sci. USA 107, 21931–21936 (2010).
Tsai, F. Y. & Orkin, S. H. Transcription factor GATA-2 is required for proliferation/survival of early hematopoietic cells and mast cell formation, but not for erythroid and myeloid terminal differentiation. Blood 89, 3636–3643 (1997).
Sansom, S. N. et al. The level of the transcription factor Pax6 is essential for controlling the balance between neural stem cell self-renewal and neurogenesis. PLoS Genet. 5, e1000511 (2009).
Turner, C. A., Mack, D. H. & Davis, M. M. Blimp-1, a novel zinc finger-containing protein that can drive the maturation of B lymphocytes into immunoglobulin-secreting cells. Cell 77, 297–306 (1994).
Xiong, Z. et al. PAX9 regulates squamous cell differentiation and carcinogenesis in the oro-oesophageal epithelium. J. Pathol. 244, 164–175 (2018).
Margagliotti, S. et al. The Onecut transcription factors HNF-6/OC-1 and OC-2 regulate early liver expansion by controlling hepatoblast migration. Dev. Biol. 311, 579–589 (2007).
Zhao, R. et al. GATA6 is essential for embryonic development of the liver but dispensable for early heart formation. Mol. Cell Biol. 25, 2622–2631 (2005).
Pan, G. J. et al. Stem cell pluripotency and transcription factor Oct4. Cell Res. 12, 321–329 (2002).
Aoki, H. et al. Genetic ablation of Rest leads to in vitro-specific derepression of neuronal genes during neurogenesis. Development 139, 667–677 (2012).
Andres, M. E. et al. CoREST: a functional corepressor required for regulation of neural-specific gene expression. Proc. Natl. Acad. Sci. USA 96, 9873–9878 (1999).
Murphy, M. M. et al. Satellite cells, connective tissue fibroblasts and their interactions are crucial for muscle regeneration. Development 138, 3625–3637 (2011).
Blackburn, D. M. et al. High-resolution genome-wide expression analysis of single myofibers using SMART-Seq. J. Biol. Chem. 294, 20097–20108 (2019).
Blackburn, D. M., Lazure, F. & Soleimani, V. D. RNA Sequencing of Single Myofibers from Mus musculus. Bio Protoc. 10, e3525 (2020).
Sahinyan, K., D. M. Blackburn, & V. D. Soleimani ATAC-Seq of a single myofiber from Mus musculus. Bio Protoc. 12, https://doi.org/10.21769/bioprotoc.4452 (2022).
Tai, P. W. et al. Differentiation and fiber type-specific activity of a muscle creatine kinase intronic enhancer. Skelet. Muscle 1, 25 (2011).
Nowak, K. J. et al. Mutations in the skeletal muscle alpha-actin gene in patients with actin myopathy and nemaline myopathy. Nat. Genet. 23, 208–212 (1999).
Stuart, C. A. et al. Myosin content of individual human muscle fibers isolated by laser capture microdissection. Am. J. Physiol. Cell Physiol. 310, C381–C389 (2016).
Noor, A. & Zahid, S. A review of the role of synaptosomal-associated protein 25 (SNAP-25) in neurological disorders. Int. J. Neurosci. 127, 805–811 (2017).
Huttner, W. B., Gerdes, H. H. & Rosa, P. The granin (chromogranin/secretogranin) family. Trends Biochem. Sci. 16, 27–30 (1991).
von Grabowiecki, Y. et al. Transcriptional activator TAp63 is upregulated in muscular atrophy during ALS and induces the pro-atrophic ubiquitin ligase Trim63. Elife 5, https://doi.org/10.7554/elife.10528 (2016).
Gomes, M. D. et al. Atrogin-1, a muscle-specific F-box protein highly expressed during muscle atrophy. Proc. Natl. Acad. Sci. USA 98, 14440–14445 (2001).
Kang, S. H. et al. Forkhead box O3 plays a role in skeletal muscle atrophy through expression of E3 ubiquitin ligases MuRF-1 and atrogin-1 in Cushing’s syndrome. Am. J. Physiol. Endocrinol. Metab. 312, E495–E507 (2017).
Zammit, P. S. Function of the myogenic regulatory factors Myf5, MyoD, Myogenin and MRF4 in skeletal muscle, satellite cells and regenerative myogenesis. Semin Cell Dev. Biol. 72, 19–32 (2017).
Nabeshima, Y. et al. Myogenin gene disruption results in perinatal lethality because of severe muscle defect. Nature 364, 532–535 (1993).
Comai, G. & Tajbakhsh, S. Molecular and cellular regulation of skeletal myogenesis. Curr. Top. Dev. Biol. 110, 1–73 (2014).
Gleeson, J. G. et al. Doublecortin is a microtubule-associated protein and is expressed widely by migrating neurons. Neuron 23, 257–271 (1999).
Jorgensen, H. F. et al. REST selectively represses a subset of RE1-containing neuronal genes in mouse embryonic stem cells. Development 136, 715–721 (2009).
Tyler, W. J., Perrett, S. P. & Pozzo-Miller, L. D. The role of neurotrophins in neurotransmitter release. Neuroscientist 8, 524–531 (2002).
Reissner, C., Runkel, F. & Missler, M. Neurexins. Genome Biol. 14, 213 (2013).
Yamashita, N. et al. Collapsin response mediator protein 1 mediates reelin signaling in cortical neuronal migration. J. Neurosci. 26, 13357–13362 (2006).
Naderi, A. Molecular functions of brain expressed X-linked 2 (BEX2) in malignancies. Exp. Cell Res. 376, 221–226 (2019).
Pedrola, L. et al. Cell expression of GDAP1 in the nervous system and pathogenesis of Charcot-Marie-Tooth type 4A disease. J. Cell Mol. Med. 12, 679–689 (2008).
Snyder, S. E. & Salton, S. R. Expression of VGF mRNA in the adult rat central nervous system. J. Comp. Neurol. 394, 91–105 (1998).
Norenberg, U., Hubert, M. & Rathjen, F. G. Structural and functional characterization of tenascin-R (restrictin), an extracellular matrix glycoprotein of glial cells and neurons. Int. J. Dev. Neurosci. 14, 217–231 (1996).
Sollner, J. F. et al. An RNA-Seq atlas of gene expression in mouse and rat normal tissues. Sci. Data 4, 170185 (2017).
Mele, M. et al. Human genomics. The human transcriptome across tissues and individuals. Science 348, 660–665 (2015).
Mitchell, K. et al. Secretoneurin is a secretogranin-2 derived hormonal peptide in vertebrate neuroendocrine systems. Gen. Comp. Endocrinol. 299, 113588 (2020).
Mahata, S. K. et al. Neuroendocrine cell type-specific and inducible expression of chromogranin/secretogranin genes: crucial promoter motifs. Ann. N. Y. Acad. Sci. 971, 27–38 (2002).
Scopsi, L. et al. Proprotein convertases (PC1/PC3 and PC2) in normal and neoplastic human tissues: their use as markers of neuroendocrine differentiation. J. Clin. Endocrinol. Metab. 80, 294–301 (1995).
Deftos, L. J. Chromogranin A: its role in endocrine function and as an endocrine and neuroendocrine tumor marker. Endocr. Rev. 12, 181–187 (1991).
Medvedovic, J. et al. Pax5: a master regulator of B cell development and leukemogenesis. Adv. Immunol. 111, 179–206 (2011).
Ma, C. & Staudt, L. M. LAF-4 encodes a lymphoid nuclear protein with transactivation potential that is homologous to AF-4, the gene fused to MLL in t(4;11) leukemias. Blood 87, 734–745 (1996).
Soleimani, V. D. et al. Snail regulates MyoD binding-site occupancy to direct enhancer switching and differentiation-specific transcription in myogenesis. Mol. Cell 47, 457–468 (2012).
Poon, I. K. et al. Apoptotic cell clearance: basic biology and therapeutic potential. Nat. Rev. Immunol. 14, 166–180 (2014).
Arandjelovic, S. & Ravichandran, K. S. Phagocytosis of apoptotic cells in homeostasis. Nat. Immunol. 16, 907–917 (2015).
Elliott, M. R. et al. Nucleotides released by apoptotic cells act as a find-me signal to promote phagocytic clearance. Nature 461, 282–286 (2009).
Massenet, J. et al. Epigenetic control of myogenic identity of human muscle stem cells in Duchenne Muscular Dystrophy. iScience 27, https://doi.org/10.1016/j.isci.2024.111350 (2024).
Esteves de Lima, J. et al. HIRA stabilizes skeletal muscle lineage identity. Nat. Commun. 12, 3450 (2021).
Sreenivasan, K. et al. CHD4 ensures stem cell lineage fidelity during skeletal muscle regeneration. Stem Cell Rep. 16, 2089–2098 (2021).
Ayanlaja, A. A. et al. Distinct features of doublecortin as a marker of neuronal migration and its implications in cancer cell mobility. Front. Mol. Neurosci. 10, 199 (2017).
Klein, B. et al. DCX(+) neuronal progenitors contribute to new oligodendrocytes during remyelination in the hippocampus. Sci. Rep. 10, 20095 (2020).
Ogawa, R. et al. Doublecortin marks a new population of transiently amplifying muscle progenitor cells and is required for myofiber maturation during skeletal muscle regeneration. Development 142, 51–61 (2015).
Pallafacchina, G. et al. An adult tissue-specific stem cell in its niche: a gene profiling analysis of in vivo quiescent and activated muscle satellite cells. Stem Cell Res. 4, 77–91 (2010).
Blackburn, D. M. et al. The E3 ubiquitin ligase Nedd4L preserves skeletal muscle stem cell quiescence by inhibiting their activation. iScience 27, 110241 (2024).
Bodine, S. C. & Baehr, L. M. Skeletal muscle atrophy and the E3 ubiquitin ligases MuRF1 and MAFbx/atrogin-1. Am. J. Physiol. Endocrinol. Metab. 307, E469–E484 (2014).
Tichy, E. D. et al. A robust Pax7EGFP mouse that enables the visualization of dynamic behaviors of muscle stem cells. Skelet. Muscle 8, 27 (2018).
Liu, L. et al. Isolation of skeletal muscle stem cells by fluorescence-activated cell sorting. Nat. Protoc. 10, 1612–1624 (2015).
Picelli, S. et al. Full-length RNA-seq from single cells using Smart-seq2. Nat. Protoc. 9, 171–181 (2014).
Lazure, F. et al. Transcriptional reprogramming of skeletal muscle stem cells by the niche environment. Nat. Commun. 14, 535 (2023).
Bourgey, M. et al. GenPipes: an open-source framework for distributed and scalable genomic analyses. Gigascience 8, https://doi.org/10.1093/gigascience/giz037 (2019).
Bolger, A. M., Lohse, M. & Usadel, B. Trimmomatic: a flexible trimmer for Illumina sequence data. Bioinformatics 30, 2114–2120 (2014).
Li, H. & Durbin, R. Fast and accurate short read alignment with Burrows-Wheeler transform. Bioinformatics 25, 1754–1760 (2009).
Li, H. et al. The sequence alignment/Map format and SAMtools. Bioinformatics 25, 2078–2079 (2009).
Zhang, Y. et al. Model-based analysis of ChIP-Seq (MACS). Genome Biol. 9, R137 (2008).
Quinlan, A. R. BEDTools: The swiss-army tool for genome feature analysis. Curr. Protoc. Bioinform. 47, 11 12 1–11 1234 (2014).
Liao, Y., Smyth, G. K. & Shi, W. featureCounts: an efficient general purpose program for assigning sequence reads to genomic features. Bioinformatics 30, 923–930 (2014).
Love, M. I., Huber, W. & Anders, S. Moderated estimation of fold change and dispersion for RNA-seq data with DESeq2. Genome Biol. 15, 550 (2014).
Heinz, S. et al. Simple combinations of lineage-determining transcription factors prime cis-regulatory elements required for macrophage and B cell identities. Mol. Cell 38, 576–589 (2010).
Yu, G., Wang, L. G. & He, Q. Y. ChIPseeker: an R/Bioconductor package for ChIP peak annotation, comparison and visualization. Bioinformatics 31, 2382–2383 (2015).
Dobin, A. et al. STAR: ultrafast universal RNA-seq aligner. Bioinformatics 29, 15–21 (2013).
Anders, S., Pyl, P. T. & Huber, W. HTSeq-a Python framework to work with high-throughput sequencing data. Bioinformatics 31, 166–169 (2015).
Robinson, M. D., McCarthy, D. J. & Smyth, G. K. edgeR: a Bioconductor package for differential expression analysis of digital gene expression data. Bioinformatics 26, 139–140 (2010).
Korotkevich, G. et al. Fast gene set enrichment analysis. Preprint at https://doi.org/10.1101/060012 (2021).
Yan, F. et al. From reads to insight: a hitchhiker’s guide to ATAC-seq data analysis. Genome Biol. 21, 22 (2020).
Ramirez, F. et al. deepTools: a flexible platform for exploring deep-sequencing data. Nucleic Acids Res. 42, W187–W191 (2014).
Stark, R. & Brown, G. DiffBind: differential binding analysis of ChIP-Seq peak data. (2011).
Acknowledgements
We thank Christian Young and Mathew Duguay at the Lady Davis Institute for Medical Research – Jewish General Hospital – core facility for their help with Fluorescence Activated Cell Sorting and Flow Cytometry analysis. This work was supported by the Canadian Institutes of Health Research [PJT-156087 to V.D.S.]; [CEE-151618 to G.B] and by the Canadian Institutes of Health Research [FDN-148387 to M.A.R.; PJT-183804 to M.A.R.], the US National Institutes of Health [R01AR044031 to M.A.R.], and the Stem Cell Network [to M.A.R.]. K.S. and D.M.B. were supported by the Max E. Bins and David G. Guthrie Fellowships in Medicine from McGill University, respectively. We thank Hedieh Habibi Khorasani at the University of Ottawa for technical advice.
Author information
Authors and Affiliations
Contributions
Conceptualization: V.D.S.; Methodology: K.S., V.D.S., D.M.B, M.M.S., and J.V.M.; Visualization: K.S, V.D.S., and M.M.S.; Investigation: K.S., V.D.S., M.M.S.,D.M.B, F.L, M.V, N.A, T.K., and D.H.W.; Computational Analysis: M.M.S.; Writing manuscript: K.S. and V.D.S.; Supervision: V.D.S, T.K., and G.B.; Funding Acquisition: V.D.S.; Resources: V.D.S, G.B., M.A.R, Y.Y., and A.J.A.; Reviewing/editing: K.S., V.D.S., M.M.S., D.M.B., F.L., J.V.M., and A.J.A.
Corresponding author
Ethics declarations
Competing interests
The authors declare no competing interests.
Peer review
Peer review information
Nature Communications thanks the anonymous reviewers for their contribution to the peer review of this work. A peer review file is available.
Additional information
Publisher’s note Springer Nature remains neutral with regard to jurisdictional claims in published maps and institutional affiliations.
Supplementary information
Source data
Rights and permissions
Open Access This article is licensed under a Creative Commons Attribution-NonCommercial-NoDerivatives 4.0 International License, which permits any non-commercial use, sharing, distribution and reproduction in any medium or format, as long as you give appropriate credit to the original author(s) and the source, provide a link to the Creative Commons licence, and indicate if you modified the licensed material. You do not have permission under this licence to share adapted material derived from this article or parts of it. The images or other third party material in this article are included in the article’s Creative Commons licence, unless indicated otherwise in a credit line to the material. If material is not included in the article’s Creative Commons licence and your intended use is not permitted by statutory regulation or exceeds the permitted use, you will need to obtain permission directly from the copyright holder. To view a copy of this licence, visit http://creativecommons.org/licenses/by-nc-nd/4.0/.
About this article
Cite this article
Sahinyan, K., Blackburn, D.M., Simon, MM. et al. REST/NRSF Preserves muscle stem cell identity by repressing alternate cell fate. Nat Commun 16, 7487 (2025). https://doi.org/10.1038/s41467-025-62758-y
Received:
Accepted:
Published:
Version of record:
DOI: https://doi.org/10.1038/s41467-025-62758-y








