Abstract
Synthetic control over multiple conformations of expanded porphyrinoids, which are intrinsically linked to their properties and functions, has long been a key objective in chemical research. Here, we present an N-substituent-controlled synthesis of 3,6-carbazole-based octaphyrins and dodecaphyrins via modified Rothemund-type condensation. The choice of pre-modified N-substituents (hydrogen, methyl, tert-butoxycarbonyl) on the 3,6-carbazolylene precursors critically dictates the assembly pathway, enabling access to porphyrinoids with distinct conformations. The octaphyrin scaffold comprises two figure-eight geometries and a half-twisted Möbius form, shaped by solvent-drived kinetic and thermodynamic control. The dodecaphyrins display two helically twisted topologies governed by thermodynamical control. Metalation with Pd(OAc)₂ stabilizes the dynamic twist of octaphyrin into a specific figure-eight geometry, yielding a mono-PdII complex featuring an unconventional NNCC–Pd coordination mode. All these systems exhibit pronounced optical responses to near-infrared light and the mono-PdII complex demonstrates efficient photothermal conversion after encapsulation within nanoparticles, allowing for tumor phototheranostics in the near-infrared bio-window.
Similar content being viewed by others
Introduction
Expanded porphyrinoids have garnered significant attention due to their diverse electronic structures, intriguing photophysical features, and promising applications in materials science and biomedicine1,2,3,4,5. Among them, helically twisted conformations—such as figure-eight and Möbius-type topologies—are particularly intriguing for their unique stereochemical behavior. Unlike most organic systems, large-sized porphyrinoids exhibit relatively low conformational barriers, allowing multiple stereoisomers to coexist within a single system. Controlling these conformations synthetically is a longstanding challenge, offering insights into the factors that govern conformer preference while deepening our understanding of their intrinsic properties. Increasing efforts have been directed toward isolating twisted porphyrinoid isomers to enable their individual study6,7,8,9, primarily focusing on conformational management via kinetic and thermodynamic interconversion at late synthetic stages. Here, we envisioned that pre-modified substituents on the key building blocks could dictate the assembly pathway and reaction outcome from the outset, thereby influencing conformational dynamics and chemical reactivity in a predictable manner.
The conformational dynamics of macrocycles are closely linked to their properties and functions. Helically twisted expanded porphyrinoids are particularly intriguing for their chiroptical properties, especially in the near-infrared (NIR) region10,11. The inherently low racemization barriers arising from labile conformations of free-base porphyrinoids often hinder the isolation of their enantiomers7,12,13,14. Early work by Vogel et al.15 demonstrated that bis-palladium complexation can stabilize labile figure-eight conformations, establishing metal coordination as a robust strategy for chiral resolution and subsequent chiroptical studies16,17,18,19,20. While metalation in oligopyrrolic macrocycles typically occurs through coordination to pyrrolic nitrogen or carbon atoms, unconventional metal-binding modes offer promising opportunities to modulate structure-chiroptical property relationships in porphyrinoids21. Beyond influencing optical responses, metalation can also regulate the energy dissipation pathways of excited-state electrons22. Metalloporphyrinoids with NIR light-harvesting ability and emission-free character are highly desirable as photothermal agents (PTAs) for phototheranostic applications, benefiting from enhanced tissue penetration and permissible exposure limits23,24,25,26. However, the synthetic complexity and suboptimal NIR photothermal performance of such macrocycles have largely impeded progress in this field.
In this work, the customization of pre-modified N-substituents (R = H, Me, Boc) on 3,6-carbazolylene precursors directs distinct condensation pathways, yielding 3,6-carbazole-based octaphyrins and dodecaphyrins with different structural outcomes. Within the octaphyrin scaffold, the presence of N-Boc groups leads to an unexpected metalation mode in the resultant mono-PdII complex. These macrocyclic architectures, governed by kinetic and thermodynamic control, exhibit multiple conformations, stereodynamic behavior, and pronounced chiroptical properties. On the basis of strong NIR absorption and non-emissive properties, the mono-PdII complex demonstrates efficient light-induced photothermal energy conversion, underscoring its potential for photothermal therapy in a murine cancer model.
Results
Synthesis and characterization
Carbazole, with its multiple modifiable sites (1 ~ 8-positions and N-substituents), acts as a versatile building block to construct multi-sized porphyrinoids27,28,29,30,31. Previous studies have underscored the significant impact of connectivity patterns in carbazole precursors (1,8-, 2,7-, and 3,6-positions) on the electronic properties of the resulting macrocycles. These variations in connectivity play a crucial role in modulating the electronic structure and behavior of the macrocyclic systems. However, to our knowledge, strategies for directing structurally diverse porphyrinoids based on the N-substituent effects of carbazole remain underexplored. We anticipated that a set of N-substituents (R = H, Me, Boc) with varying steric bulk and electronic properties could meet this demand.
The synthesis of 3,6-carbazole-based porphyrinoids 5–9 is outlined in Fig. 1. Formylation of 1 produced the intermediate 2, which was then subjected to a Grignard reaction, followed by condensation with excess pyrrole to yield the key precursor 4. Initial attempts at a Rothemund-type condensation of 4b with pentafluorobenzaldehyde in the presence of BF3·OEt2, followed by oxidation with 2,3-dichloro-5,6-dicyano-p-benzoquinone (DDQ), produced a dark mixture without a distinct spot on the TLC plate. Interesting, the addition of approximately 0.4% (v/v) amount of EtOH during the acid-promoted process proved effective (Supplementary Part II, Note 1). The modified system delivered the octaphyrin(1.1.1.0.1.1.1.0) 5 in a 41% yield. The molecular formula of 5 (C94H68F10N6) was confirmed by matrix-assisted laser desorption/ionization time-of-flight (MALDI-TOF) mass spectrometry and high-resolution mass spectrometry (HRMS), which showed molecular ion peaks at m/z 1471.5420 and 1471.5417, respectively (Supplementary Figs. 1 and 2).
Conditions: (i) nBuLi in THF, − 78 oC, 2 h, then DMF, − 78 oC, 1 h; (ii) 2-mesitylmagnesium bromide in THF, 0 oC, 4 h; (iii) pyrrole and BF3·OEt2 in 1,2-dichloroethane, reflux, 12 h; (iv) pentafluorobenzaldehyde and BF3·OEt2 in dry dichloromethane containing 0.4% (v/v) amount of EtOH, room temperature (r.t.), 6 h, followed by DDQ, r.t., 2 h. Me: methyl; Mes: 2-mesityl; Boc: tert-butoxycarbonyl; C6F5: pentafluorophenyl; nBu: n-butyl; BF3·OEt2: boron trifluoride diethyl etherate; Et: ethyl; DMF: N,N-dimethylformamide; THF: tetrahydrofuran; DDQ: 2,3-dichloro-5,6-dicyano-1,4-benzoquinone.
When 4a was used instead of 4b, the condensation system afforded three spots on the TLC plate, which were isolated by column chromatography with yields of 24%, 11%, and 3%, respectively. MALDI-TOF mass spectrometric analysis of the first and third fractions showed nearly identical peaks at 1499.5648 and 1499.5699, respectively, matching with the theoretical formula of octaphyrins 6-1 and 6-2 (calcd for C96H72F10N6+: 1499.5687) (Supplementary Figs. 3 and 4). The experimental ion peak at 2248.8485 for the second fraction matched the theoretical value for a high-order dodecaphyrin(1.1.1.0.1.1.1.0.1.1.1.0) 7 (calcd for C144H108F15N9+: 2248.8516) (Supplementary Fig. 5). The condensation of 4c with pentafluorobenzaldehyde yielded octaphyrins 8-1 (5%) and 8-2 (20%). Their structural identities were confirmed by MALDI-TOF and HRMS analyses, with observed molecular ion peaks aligning with theoretical values for the proposed compositions (Supplementary Figs. 6–8).
The 1H NMR spectrum of 5 in DMSO-d6 recorded at 298 K exhibits characteristic resonances for pyrrolic and carbazole-NH protons at 13.36 and 10.64 ppm, respectively (Fig. 2a). The presence of NOE cross peaks between NH(a)···H(c) and NH(a)···H(e’) supports a C2-symmetric figure-eight conformation, wherein two 3,6-carbazolylenes are located at the center of the lemniscate (conformer A) (Supplementary Fig. 34). A variable-temperature (VT) 1H NMR study in toluene-d8 revealed systematic broadening of the resonances with partial coalescence, as the temperature raised from 233 to 343 K (Supplementary Fig. 85). This behavior suggests the involvement of dynamic interconversion between two enantiomers above 293 K, along with a pyrrolic tautomerization process (Supplementary Fig. 107). The 1H NMR spectra of 6-1 and 8-1 in DMSO-d6 closely resemble that of 5, recommending their figure-eight topologies as conformer A (Supplementary Figs. 38, 39, 56, and 57). VT 1H NMR spectra of 6-1 in toluene-d8 revealed that all resonances (except for the NH signals) remained sharp across the temperature range of 233–343 K, supporting its conformational rigidity (Supplementary Fig. 86). The resonances of 8-1 remained sharp between 293 K to 343 K in toluene-d8, but significant broadening occurred upon lowering to 253 K (Supplementary Fig. 92). This broadening at low temperature is likely due to slowed-down tautomerization.
a 1H NMR spectrum (400 MHz) of 5 recorded in DMSO-d6 (conformer A, 298 K). b 1H NMR spectra (400 MHz) of 6-2 recorded in DMSO-d6 (mix-B/C, 298 K), pyridine-d5 (6-2B, 253 K), and toluene-d8 (6-2C, 298 K), respectively. Solvent peaks are marked with asterisks. DMSO-d6: dimethyl sulfoxide-d6; Mes: 2-mesityl; C6F5: pentafluorophenyl.
The 1H NMR spectrum of 6-2 exhibits solvent-dependent behavior. In DMSO-d6 at 298 K, two sets of signals with a rough integration ratio of 1:2 were recorded, indicating the coexistence of two distinct conformers (Fig. 2b and Supplementary Fig. 40). In pyridine-d5 at 253 K, the spectrum of 6-2 showed a single set of signals. Here, two pyrrolic NH protons resonated at δ = 13.01 and 11.28 ppm, implying a loss of C2 symmetry. NH(a)···H(c), H(d)···H(i’), H(d’)···H(i), and H(c’)···H(j’) NOE sets of cross peaks support a half-twisted Möbius conformation (B) with one inverted pyrrolic ring (Supplementary Fig. 44). Conversely, when toluene-d8 was chosen as the solvent, the spectrum displayed another set of resonances. NOE cross peaks between NH(a)···H(c) and H(d)···H(i’) recommend a figure-eight topology with the center crossing occupied by two pyrrolic rings and adjacent Cα–Cmeso bonds (conformer C) (Supplementary Fig. 48). Similarly, the resonances of 8-2 recorded in pyridine-d5 (253 K) and toluene-d8 (298 K) corresponded to the Möbius 8-2B and figure-eight 8-2C, respectively (Supplementary Figs. 59–66).
It was worth noting that all these octaphyrins remained stable at r.t., whereas approximately 5% of 7 converted to a less polar stereoisomer (9) with a molecular ion of 2248.8572 after being stored for a week (Supplementary Fig. 13). The 1H NMR spectra of 7 (233 K) and 9 (213 K) recorded in chloroform-d showed three pyrrolic-NH signals in the down-field region, implying their nonsymmetric structures (Fig. 3). The presence of NH(a)···H(b) and NH(a)···H(h) sets of NOE cross peaks suggests an arrangement where two through-space close carbazolylenes are connected through a dipyrrin subunit, with N-methyl groups oriented within a sub-pocket. Additional NOE cross peaks, including H(o)···H(p), H(n)···H(k), and H(v)···H(e), support a helically twisted topology of 7 as drawn (Supplementary Fig. 52). VT 1H NMR spectra in toluene-d8 showed a gradual broadening of the resonances upon raising temperature from 213 to 333 K, similar to the spectrum of 5 under fast-exchange conditions (Supplementary Fig. 91). In comparison, the recognition of NH(n)···H(u), H(j)···H(x), and H(j)···H(d) sets of NOE cross peaks recommends a twisted, three-layer conformation for 9, wherein three carbazolylenes adopt a sandwich-like arrangement (Supplementary Fig. 70). VT 1H NMR spectra of 9 in toluene-d8 revealed that the resonances sharpened upon cooling to 233 K, implying slowed-down conformational motions (Supplementary Fig. 95).
1H NMR spectra (chloroform-d, 400 MHz) of 7 and 9 recorded at 233 K and 213 K, respectively. Solvent peaks are marked with asterisks. Mes: 2-mesityl; C6F5: pentafluorophenyl.
Single crystals of 6-1 and 8-1 were obtained through slow diffusion of petroleum ether into ethyl acetate solutions, while those of 6-2 were grown by slow evaporation of a toluene solution. X-ray crystallographic analysis revealed that 6-1 and 8-1 adopt figure-eight conformations with two carbazolylenes located at the intersection. In contrast, 6-2 adopted another figure-eight topology consistent with that inferred in toluene (6-2C) (Fig. 4a–f). Both (P,P)- and (M,M)-enantiomers were observed in equal amounts within the crystal lattices. The conformational stability of 6-1 and 8-1 is supported by two sets of intramolecular hydrogen-bonding interactions and π-π interactions between two carbazolylenes (with distances of 3.2–3.3 Å). In contrast, the conformational arrangement of 6-2C results in a dihedral angle of 66.2° between the two mean planes of carbazolylene moieties, with a loss of π-π interactions. Compared to 6-1, 8-1 features a shorter horizontal scale (8.456 Å vs. 12.494 Å) within the cavity and a larger interplanar angle between rings A and B (47.5° vs. 41.4°).
Top and side views of 6-1 (a and b), 6-2C (c and d), 8-1 (e and f), 7 (g and h), and 9 (i and j). Meso-substituents and peripheral protons are omitted for clarity.
Single crystals of 7 and 9 were grown through the slow diffusion of petroleum ether into a tetrahydrofuran solution and the slow evaporation of a toluene solution, respectively. In the solid state, 7 adopts a twisted geometry with two helically arranged carbazolylene ribbons connected by a non-helical one (Fig. 4g, h). The lower two carbazolylenes are nearly vertical with a dihedral angle of 82.6°. As comparison, 9 owns a three-layer architecture where the uppermost carbazolylene ribbon is connected to the other two tapes with a twist of opposite handedness (Fig. 4i). The lower two carbazolylenes are arranged in an offset, face-to-face position with a short centroid-centroid distance of approximately 3.3 Å (Fig. 4j). Both 7 and 9 exhibit topological chirality, as evidenced by the existence of P- and M-enantiomers in their crystal lattices.
Conformational rearrangements
To understand intrinsic factors governing conformer preference, we conducted a series of NMR experiments under kinetic and thermodynamic conditions. When the temperature of the pyridine-d5 solution of 6-2 or 8-2 was increased, the proportion of Möbius conformer (B) gradually decreased. In comparison, increasing the temperature of the toluene-d8 solution maintained a nearly constant ratio between conformers B and C (Supplementary Figs. 87, 88, 93, and 94). These findings suggest that the solvent-derived hydrogen-bonding interactions, rather than seeming temperature alone, govern the interconversion between conformers B and C. Specifically, the pyrrole subunits are more likely to tilt or invert in the presence of pyridine as solvents, forming directional N–H···N (pyridine) hydrogen bonds that stabilize the Möbius conformation (conformer B). This stabilizing effect diminishes with increasing temperature, resulting in a decreased proportion of Möbius B in the dynamic equilibrium of two conformers. Supporting this conclusion, the addition of pyridine into a toluene-d8 solution of 6-2 caused a notable enrichment of Möbius 6-2B (Supplementary Figs. 89 and 90).
When 6-2 was heated in pyridine-d5 at 115 °C overnight, two sets of peaks corresponding to 6-1 (A) and residual 6-2B were recorded with a ratio of ca. 9:1. Extending the heating duration to 24 h led to nearly complete conversion to 6-1 (Supplementary Fig. 100). In contrast, boiling of the 6-2 solution in toluene-d8 did not produce new resonances corresponding to the second conformer (Supplementary Fig. 99). Moreover, boiling of the 6-1 solution in either toluene-d8 or pyridine-d5 over 24 h caused no appreciable inversion to 6-2 (Supplementary Figs. 98 and 102). We thus conclude that the conversion between 6-1 and 6-2 under thermodynamical control is irreversible, which involves a conformational transformation from Möbius B to figure-eight A (Fig. 5a). Energy calculations at the B3LYP/6-31 G** level indicate that 6-1 (A) is 3.26 kcal mol-1 more stable than 6-2B (Supplementary Fig. 177), consistent with the observed thermodynamic conversion. The synergy between solvent-derived kinetics and thermodynamics stands in contrast to what has been reported previously7,8.
a Conformational transformation of 6-2 and 8-2. b Conformational transformation of 7 into 9. TS represents a transient species involved in the conversion. Me: methyl; Mes: 2-mesityl; Boc: tert-butoxycarbonyl; C6F5: pentafluorophenyl; TFA: trifluoroacetic acid; r.t.: room temperature.
Unlike the behavior observed for 6-2, boiling of the 8-2 solution in pyridine-d5 for 24 h produced two sets of new 1H NMR resonances, neither of which could be assigned to 8-1 (Supplementary Fig. 104). NMR spectral and MALDI-TOF mass spectrometric analyses identified two species as octaphyrins [8-1]# (Supplementary Figs. 9 and 71) and 5, characterized by the removal of one or two N-Boc-substituents. When 8-2 was heated in pyridine at high concentration, the intermediary species [8-2]# emerged as a major product (Supplementary Fig. 10). These results suggest that a N-Boc deprotection procedure followed by conformational isomerization, provides a reasonable pathway for the conversion of 8-2B into [8-1]# under thermodynamical conditions. A subsequent N-Boc deprotection step affords 5 as the ultimate product. The N-Boc deprotection procedure was also observed upon boiling of the 8-1 solution in pyridine-d5 (Supplementary Fig. 105). In addition, a N-Boc deprotection procedure of 8-2 in the presence of trifluoroacetic acid (TFA) yielded unfulfilled octaphyrin 5’ as a major product. Similar to the case of 8-2, the 1H NMR resonances of 5’ recorded in pyridine-d5 (253 K) and toluene-d8 (298 K) corresponded to the Möbius 5’B and figure-eight 5’C, respectively (Supplementary Figs. 74–79). The proportion of 5’B in pyridine-d5 gradually decreased as the solution temperature increased from 253 to 333 K, contrasted by a nearly constant 5’B/5’C ratio in toluene-d8 (Supplementary Figs. 96 and 97). Moreover, boiling of the 5’ solution in pyridine-d5 for 24 h induced complete conversion to the figure-eight 5A (Supplementary Fig. 106).
When macrocycle 7 was heated in toluene-d8 at 115 °C overnight, one set of new 1H NMR resonances assignable to 9 was recorded. The gradual conversion of 7 into 9 was accomplished upon extending the heating duration to 24 h (Supplementary Fig. 103). Such conformational rearrangement of 7 is considered to involve a twisted transient species denoted TS (Fig. 5b). These observations establish 7 as a kinetically trapped conformer, while 9 is the thermodynamic product. The calculated thermodynamic energy for 9 is 0.88 kcal mol−1 lower than that for 7 (Supplementary Fig. 178), consistent with the experimental results.
To gain further insight into conformational rearrangements, we applied a formalism originally developed for annulenes and later entended to porphyrinoids (Supplementary Fig. 108)32,33. The interconversion between 6-2B and 6-2C requires a trans- to cis- reconfiguration of one Cα–Cmeso bond within a dipyrrin subunit (arrow marked). The conversion from 6-2B to 6-1A arises from the cis–trans isomerization of ct/ct to tc/tc bond sets linking two carbazolylenes and neighboring pyrrolic rings, coupled with the trans–cis reconfiguration mentioned above. This isomerization pathway also governs Möbius B to figure-eight A rearrangement involved in the transformation of 8-2 to 5. In addition, the conversion from 7 to TS involves cis–trans isomerization of ct/tt to tc/cc bond sets between carbazolylenes (B, C) and neighboring pyrrolic rings (A, D). Subsequently, the (tc ↔ ct) inversion of bonds connecting carbazolylenes (B, E) with meso positions (arrow marked) is crucial for the reconfiguration from TS to 9.
Palladium(II) coordination
Given the different sub-pockets within macrocycles 5–9, we investigated their potential as ligands for metal complexation. Refluxing 5 in a CHCl3/MeOH solution with excess of Pd(OAc)2 for 12 h resulted in complete decomposition of the compound, while the other porphyrinoids (except for 8-2) were mostly recovered under the same conditions. In contrast, reaction of 8-2 produced a mono-Pd(II) complex 10 featuring an unexpected carboxyl group (–COOH) attached to the PdII center (Fig. 6a). MALDI-TOF mass spectrometry of 10 confirmed a parent ion peak at 1776.5391, aligning with the calculated value of 1776.5379 for [M–COOH]+ (C104H83F10N6O4Pd+) (Supplementary Fig. 14).
a Standard conditions for the synthesis of 10: 8-2 (10 µmol), Pd(OAc)2 (0.2 mmol), NaOAc (0.2 mmol), CHCl3 (16 mL) and MeOH (4 mL) refluxed for 12 h. b Impact of other reaction parameters. Isolated yields are given. c Single-crystal X-ray diffraction structure of 10. Meso-substituents and peripheral protons are omitted for clarity. Me: methyl; Mes: 2-mesityl; Boc: tert-butoxycarbonyl; C6F5: pentafluorophenyl; DCE: 1,2-dichloroethane; Et: ethyl; N.D.: not detected.
The structure of 10 was conclusively confirmed by single-crystal X-ray diffraction analysis, which revealed a figure-eight geometry with two pyrrolic rings and adjacent Cα–Cmeso bonds located at the intersection (Fig. 6c). The Pd(II) center is bound to two nitrogen donors of pyrrolic rings and a carboxyl ligand, with bond lengths of 2.068 Å, 1.982 Å, and 1.983 Å, respectively. The distance between Pd and the C2 atom is 2.287 Å, which exceeds the typical Pd–C bond length and suggests a cation-π interaction. This Pd···C interaction contributes to the conformational stability of the complex.
To identify the source of the carboxyl ligand, a series of controlled experiments were performed. Lowering the reaction temperature to 25 oC failed to afford the product (Fig. 6b, entry 2). The replacement of CHCl3 with 1,2-dichloroethane (DCE) or toluene produced 10 in 53% and 51% yields, respectively (Fig. 6b, entries 3 and 4). Similarly, using EtOH instead of MeOH also produced the desired complex 10 (Fig. 6b, entry 5). These results suggest that the carboxyl ligand is less likely to arise from the solvent mixture. In the absence of Pd(OAc)2, the reaction delivered a small amount of [8-2]# seen in Fig. 5, along with the predominant 8-2 residue (Fig. 6b, entry 6). We thus propose that the metalation of 8-2 involves an N-Boc deprotection process, which accounts for the generation of the carboxyl ligand.
The 1H NMR spectrum of 10 displays sharp resonances with a loss of C2 symmetry (Fig. 7a). 1H NMR signal of the carboxyl group is not observed, likely due to proton exchange34, but a characteristic 13C NMR signal is present at 225.8 ppm (Supplementary Figs. 80 and 81). NOE cross peaks between the NH(a)···H(c), CH(d)···H(i’), and CH(d’)···H(i) protons support a figure-eight geometry similar to that of 8-2C (Supplementary Fig. 84). VT 1H NMR spectra of 10 in toluene-d8, ranging from 293 to 343 K, show nearly unchanged resonances with only minor shifts (Fig. 7b). Below 293 K, a slight broadening of resonances in the 5.5–8.4 ppm region was recorded due to the slowed-down tautomerization.
a The partial 1H NMR spectrum (chloroform-d, 400 MHz) of 10 recorded at 298 K. b Partial variable-temperature (VT) 1H NMR spectra (toluene-d8, 400 MHz) of 10 recorded at 253–343 K temperature range. Solvent peaks are marked with asterisks. Mes: 2-mesityl; Boc: tert-butoxycarbonyl; C6F5: pentafluorophenyl.
UV/vis-NIR Absorption Properties
The absorption spectrum of 5 in DCM displays split Soret-like bands at 371 and 434 nm, along with a Q-like band at 617 nm and the lowest-energy shoulder at approximately 705 nm (Fig. 8a). Similarly, the characteristic Q-like bands for 6-1 and 8-1 are observed at 634 and 604 nm, respectively. Compared with the intense Q-like band at 623 nm observed in the absorption spectrum of 7, the Q-like band for 9 is bathochromic-shifted by 13 nm with decreased absorption strength.
a UV/vis-NIR absorption spectra of 5, 6-1, 7, 8-1, and 9 recorded in dichloromethane. ε: molar extinction coefficient. b Absorption spectra of 6-2 and 8-2 (the dominant conformer is in parentheses) recorded in pyridine (dotted) and toluene (solid), and 10 recorded in DCM. c CD spectra of enantiomeriched 6-1 (n-hexane/ethanol = 97/3, v/v) and 10 (dichloromethane) recorded at 298 K. d Orbital correlation diagrams and compositions of the S0 → S1 transitions for 6-1 and 10. Theoretical calculations were performed at the B3LYP/6-31 G(d,p)+Lanl2dz (for Pd) level. HOMO (H): highest occupied molecular orbital; LUMO (L): lowest unoccupied molecular orbital; S0: the ground singlet state; S1: the first excited singlet state.
The absorption spectra of 6-2 differ significantly in pyridine and toluene, reflecting the interconversion between two conformers (Fig. 8b). In pyridine, the spectrum displays a dominant Q-like band at 593 with a shoulder at around 639 nm. In toluene, the shoulder peak at 639 nm is significantly intensified, while the absorbance at 593 nm decreases. These observations suggest that the Q-like bands at 593 and 639 nm can be assigned to conformers 6-2B and 6-2C, respectively. Similarly, the maximum Q-like bands for 8-2 in pyridine and toluene appear at 585 nm and 626 nm, respectively, corresponding to conformers 8-2B and 8-2C. In contrast to 8-2, the complex 10 exhibits consistent absorption features in different solvents (Supplementary Fig. 137), characterized by two Q-like bands at 651 and 814 nm. All of the free-base macrocycles (5–9) exhibit photoluminescence in the NIR range of 700–900 nm (Supplementary Fig. 138), while no fluorescence emission was recorded for the complex 10.
Chiroptical properties
Despite extensive efforts, attempts to chiral resolution of 5, 7, and 9 using high-performance liquid chromatography (HPLC) on a chiral stationary phase were unsuccessful. To our delight, we successfully separated the racemic mixtures of 6-1 and 8-1 into their enantiomers using chiral HPLC columns (DAICEL, Chiralpak IBN and IK). These isolated enantiomers exhibited apparent racemization when stored at r.t., reverting to the racemic form within hours (Supplementary Figs. 109–114). To elucidate the racemization kinetics, we measured the rate constant (k) of (M,M)-6-1 enantiomer at different temperatures by plotting a plot of ln(ee0/eet) versus time (Supplementary Figs. 118–122). From the Eyring plot of ln(k/T) against 1/T, the activation enthalpy (ΔH⧧) and entropy (ΔS⧧) of racemization were determined as 19.8 kcal mol-1 and − 12.0 cal mol-1 K−1, respectively. The racemization of 6-1 at 298 K thus requires a Gibbs free energy (ΔG⧧298) of 23.4 kcal mol-1 (Supplementary Fig. 123).
Separation of 6-2 or 8-2 into individual enantiomers failed due to the dynamic twist of Möbius and figure-eight conformers in solution. In contrast, the enantiomeric resolution of 10 was achieved using a Chiralpak IC column (Supplementary Fig. 115). The isolated enantiomers exhibited no detectable racemization when stored at r.t. or refluxed in toluene overnight (Supplementary Figs. 116, 117, 128, and 129). These results indicate that the enantiomers of 10 adopt a highly rigid structure with persistent chirality.
Circular dichroism (CD) spectra with mirror-image Cotton effects were observed for each pair of enantiomers (Fig. 8c). The absolute configurations were assigned by comparing experimental CD spectra with those of theoretical simulations. The CD spectrum of (M,M)-6-1 shows major Cotton effects at λ/nm (∆ε/M−1 cm−1) 273 (− 39.8), 320 (25.4), 384 (94.2), 435 (238.9), 498 (17.0), 611 (−303.8), and 736 (83.3). Similarly, the spectrum of (M,M)-10 exhibits Cotton effects at λ/nm (∆ε/M−1 cm−1) 295 (109.1), 379 (353.4), 438 (−189.4), 662 (−124.3), and 815 (−69.4). The maximum absorption dissymmetry factor (gabs = ∆ε/ε) for 6-1 was determined as 0.0164 at 601 nm, along with a comparable value of 0.016 at 746 nm (Supplementary Fig. 140). In comparison, the largest |gabs| value for 10 was 0.0077 at 785 nm (Supplementary Fig. 142).
Time-dependent density functional theory (TD-DFT) calculations indicate that the maximum CD response for 6-1 at 611 nm is correlated to the S0 → S3 transition, while the lower-energy band at 736 nm corresponds to the S0 → S1 transition involving a pure HOMO → LUMO contribution (Supplementary Table 8). Similarly, the largest |gabs| value for 10 at 785 nm can be assigned to the S0 → S1 transition (Supplementary Table 14). According to the simplified formula of gabs ≈ 4cos θ | m | /|μ | , enhancing the |gabs| value requires minimizing μ (electric transition dipole moment) and maximizing m (magnetic transition dipole moment) while keeping θ (the angle between two vectors) close to 0 or 180°11,35. In our case, the relatively small orbital overlap integral between HOMO and LUMO orbitals contributes to low |μ| values for both 6-1 and 10 (Fig. 8d). The theoretical |gabs|cald of 6-1 for the S0 → S1 transition is calculated to be 0.037, with a nearly perfect angel (θ = 178.5°) (Supplementary Table 15). In comparison, the asymmetric electronic structure of 10 results in a non-ideal θ of 62.9°, leading to a lower |gabs|cald value of 0.012.
Photothermal properties
In light of the light-harvesting ability of 5–10 in the 650–850 nm phototherapeutic window24, we evaluated their potential for photothermal applications. After laser irradiation (660 nm, 0.6 W/cm2) for 5 min, 10 produced the highest increase in the temperature of DMSO solution by approximately 60 oC as compared to the others (Supplementary Fig. 149). Following photoexcitation, excited-state electrons dissipate energy to the ground singlet state (S0) via multiple pathways, including photon emission and nonradiative relaxation processes. The coordination of Pd2+ in complex 10 is proposed to induce low-lying metal-centered triplet states (3MC), which mediate excited-state quenching via nonradiative thermal relaxation pathways rather than radiative emission25. Given its superior photothermal effect, the complex 10 was selected for further biological study.
To improve the biocompatibility of 10, it was encapsulated with an amphiphilic lipid DSPE-mPEG2000 to fabricate water-soluble nanoparticles. The resulting 10@DSPE hold a spherical morphology with an average diameter of 57.02 nm (Fig. 9a). The absorption spectrum of 10@DSPE in aqueous media was comparable to that of 10 in DMSO (Supplementary Fig. 145). Moreover, 10@DSPE could be well dispersed in different physiological media to form similar-sized nanoparticles, without a conspicuous change in particle diameter over a 7-day period (Supplementary Fig. 146). The long-term stability of 10@DSPE was further confirmed by the unchanged absorption spectrum in phosphate-buffered saline (PBS) medium containing 10% fetal bovine serum (FBS) after 1 month, accompanied by only a small deviation of the particle diameter (Supplementary Figs. 147 and 148). All these findings recommend the high stability of 10@DSPE in biological systems.
a Dynamic light scattering of 10@DSPE. Inset: the transmission electron microscopy image. Dh: hydrodynamic diameter. Photothermal effect of 10@DSPE in water under (b) 660 nm photoirradiation (20 μM, 0.6 W/cm2) and (c) 808 nm photoirradiation (80 μM, 0.6 W/cm2). The inset shows the linear nature of a plot of time versus -ln(θ) seen during the cooling process. τ: heat transfer time constant; η: photothermal conversion efficiency. d Infrared thermographs of 10@DSPE under 808 nm photoirradiation (80 μM, 0.6 W/cm2) at various time points. e Photothermal heating curve for 10@DSPE (80 μM) and indocyanine green (ICG; 80 μM) within four laser on/off cycles under 808 nm photoirradiation (0.6 W/cm2). f Linearity of photoacoustic (PA) amplitudes of 10@DSPE at 680 and 808 nm as a function of the molar concentration. The inset shows the related PA images for the data points making up the plot. Scale bar: 1 mm.
Under 660 nm photoirradiation, a photothermal conversion efficiency (η) of 62.7% was determined for 10@DSPE corresponding to a thermal increase of 44 oC (Fig. 9b). The η of 10@DSPE was calculated to be 34.5% at 808 nm based on a heating-cooling cycle, with the temperature increased by 24.6 °C (Fig. 9c, d). The photothermal performance of commercial indocyanine green (ICG) under 808 nm photoirradiation diminished progressively over the course of four laser on/off irradiation cycles, while no significant decrease in performance was observed for 10@DSPE benefiting from its good photostability (Fig. 9e). In addition, local temperature elevation by means of a photothermal effect enables the generation of acoustic waves, which can be utilized for photoacoustic imaging (PAI). The PA amplitude of 10@DSPE at 680 or 808 nm photoexcitation was linearly correlated with the concentration, beneficial for quantitative analysis (Fig. 9f).
Photothermal therapy in vitro and in vivo
The cytotoxicity of 10@DSPE toward HepG2 cells was evaluated using a 3-(4,5-dimethylthiazol-2-yl)-2,5-diphenyltetrazolium bromide (MTT) assay. In the absence of light, 10@DSPE exhibited negligible cytotoxicity with cell viability maintained above 80% at 80 µM (Supplementary Fig. 158). Under 808 nm photoirradiation (1.0 W/cm2, 5 min), 10@DSPE exhibited a dose-dependent cytotoxicity characterized by a half-maximal inhibitory concentration (IC50) value of 37.8 μM (Supplementary Fig. 159). Meanwhile, an IC50 value of 13.0 μM was recorded for 10@DSPE under 660 nm photoirradiation (Supplementary Fig. 160). The high phototherapy efficacy of 10@DSPE correlated to local hyperthermia was further confirmed by live/dead staining assays (Supplementary Fig. 161). To comprehensively assess the biosafety profile of 10@DSPE in vivo, repeated intravenous administration of 10@DSPE in mice was performed. Blood biochemistry analysis revealed no significant differences in hepatic or renal functional biomarkers compared to a healthy control cohort (Supplementary Fig. 162). Consistently, hematoxylin and eosin (H&E) staining images of major organs from mice subjected to repeated dosing showed no sign of acute or subacute systemic toxicity (Supplementary Fig. 163).
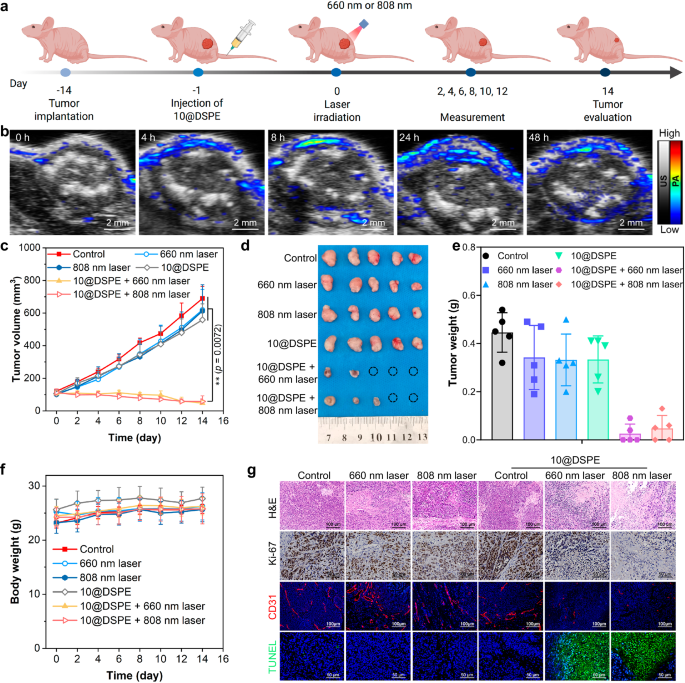
The phototherapeutic efficacy of 10@DSPE on HepG2 tumor-bearing nude mice was then evaluated (Fig. 10a). The mice were randomly divided into six groups (n = 5 mice per group): Control, 660 nm laser, 808 nm laser, 10@DSPE, 10@DSPE + 660 nm laser, and 10@DSPE + 808 nm laser. The contrast enhancement of PA images in the tumor region was initially verified by intratumoral injection of 10@DSPE, with increased PA amplitude of approximate 5-fold at 808 nm photoexcitation (Supplementary Fig. 164). After intravenous injection, the PA amplitude in the tumor region gradually increased over time and reached its maximum after injection for 24 h (Fig. 10b and Supplementary Fig. 165). Thus, 24 h postinjection was selected as an applicable time for in vivo tumoricidal therapy.
a Schematic illustration of the treatment regimen created in BioRender. k, x. (2025) https://BioRender.com/6eu1a77. b Representative photoacoustic (PA) and ultrasound (US) overlaid images of the tumor site at different time points postinjection of 10@DSPE. PA signals were collected at 808 nm photoexcitation. Experiment was repeated three times independently with similar results. Scale bar: 2 mm. c Tumor volume variation curves for the mice in different groups during the treatment period. d Digital photographs of the tumors dissected from the mice in different groups. Ruler unit: centimeter. e Tumor weights of the mice in different groups at the end of treatment. f Mice body-weight curves in different groups during the treatment period. g H&E, Ki−67, CD31, and TUNEL staining images of tumor tissues from mice in different groups. Data are presented as mean ± standard deviation (SD) of n = 5 independent measurements in (c, e, f). Tumor volume data in (c) were compared using one-way analysis of variance (ANOVA) followed by Tukey’s multiple comparisons test, **p < 0.01. H&E: hematoxylin and eosin; TUNEL: terminal deoxynucleotidyl transferase-mediated dUTP-biotin nick end labeling.
After intravenous injection of PBS or 10@DSPE, the tumors of mice in the corresponding groups were then exposed to 660 nm (0.5 W/cm2) or 808 nm photoirradiation (1.0 W/cm2). The tumor temperature of the mice in 10@DSPE + laser groups rapidly increased from 35.5 to 52.1 °C (660 nm laser) and from 35.8 to 51.1 °C (808 nm laser) in 10 min. In contrast, a small increase (less than 5 °C) was recorded for the tumor temperature form mice treated with laser only (Supplementary Fig. 166). The tumors in mice treated with 10@DSPE or laser alone grew rapidly during 14 days. In marked contrast, mice treated with PTT (10@DSPE + 660 or 808 nm laser) demonstrated significant tumor growth suppression, with some cases showing complete tumor elimination (Fig. 10c–e and Supplementary Fig. 167). None of the mice displayed apparent body-weight loss during 14-day treatment (Fig. 10f).
H&E and TdT-mediated dUTP-biotin nick and labeling (TUNEL) staining assays revealed severe tumor cell apoptosis/necrosis in 10@DSPE + laser groups (Fig. 10g). Meanwhile, H&E staining images of major organs from mice treated with 10@DSPE and light showed no sign of systemic toxicity and damage (Supplementary Fig. 168). After treatment, the tumor cells proliferation and angiogenesis were significantly inhibited as demonstrated by Ki-67 and CD31 staining results. All these experiments in vivo demonstrate that 10@DSPE could serve as a promising NIR material for tumor phototheranostics with desirable biosafety.
Discussion
In summary, we have demonstrated the synthesis of 3,6-carbazole-based porphyrinoids (5–9) using a modified Rothemund-type condensation system. The choice of pre-modified N-substituents (R = H, Me, Boc) on the 3,6-carbazolylene precursors directs the formation of distinct porphyrinoid architectures, including octaphyrin and high-order dodecaphyrin scaffolds, each adopting multiple conformations. Specifically, the octaphyrins exhibit two different figure-eight conformers and a half-twisted Möbius form under kinetic and thermodynamic control, whereas the dodecaphyrins exist as two helically twisted stereoisomers governed by thermodynamic conditions. Upon metalation with Pd(OAc)₂, the presence of N-Boc groups within the octaphyrin leads to an unexpected NNCC–Pd coordination mode in the resultant mono-PdII complex (10). The isolated enantiomers exhibit strong chiroptical responses in the NIR range, with notable |gabs| values of 10⁻³–10⁻². Furthermore, the complex 10 manifests efficient photothermal energy conversion under commercial 660 and 808 nm laser irradiation, permitting its application in PAI-guided photothermal therapy with good biosafety.
This study thus illustrates how the strategic selection of N-substituent on carbazole precursors influences the electronic structures, conformational motions, coordination chemistry, and photophysical properties of the resultant porphyrinoids. The introduced concept of an “N-substituent effect” is expected to open new pathways for the tailored synthesis of expanded porphyrinoids and their metal complexes, enabling the design of compounds with specific chiroptical properties and biomedical applications.
Methods
General procedure for modified Rothemund-type condensation of 4 with pentafluorobenzaldehyde
A mixture of 4 (0.2 mmol, 1 equiv.) and pentafluorobenzaldehyde (31 µL, 0.25 mmol, 1.25 equiv.) were dissolved in a 120 mL dry CH2Cl2 solution containing 0.5 mL ethanol. BF3·OEt2 (25 µL, 0.2 mmol, 1.0 equiv.) was then added dropwise to the solution at 0 oC under N2 atmosphere, and the mixture was stirred at this condition for 20 min. After that, the mixture was further stirred at room temperature for 6 h under dark. 2,3-Dichloro-5,6-dicyano-1,4-benzoquinone (DDQ; 136 mg, 0.6 mmol, 3 equiv.) was added, and the vessel was opened to the air. The reaction mixture was stirred for another 2 h, followed by the addition of 0.5 mL Et3N to quench the reaction. The solvent was removed on a rotary evaporator under vacuum, and the residue was firstly subjected to basic alumina column chromatography. The crude product was then purified by column chromatography on neutralized alumina or silica gel to provide the corresponding macrocycles.
Ethical statement
All animal experiments were performed following the protocols approved by the Committee for Animal Care and Use and the Ethics Committee of West China Hospital, Sichuan University (No. 20230905002). The ethics committees approved a maximal tumor burden of 2000 mm3 for this study, which was not exceeded during the course of the experiment.
Cells and animals
Human hepatocellular carcinoma cells (HepG2 cells) were purchased from the Procell Life Science & Technology Co., Ltd. Authentication of HepG2 cells was conducted via short tandem repeat (STR) profiling in Procell Life Science & Technology Co., Ltd. The cell line has been routinely tested for mycoplasma contamination by a gPCR-based assay and tested negative.
BALB/c male nude mice and C57 male mice (six weeks old) were obtained from GemPharmatech Co., Ltd (Nanjing, China). Mice were housed at an ambient temperature of 23 ± 2 °C and relative humidities of 55% ± 2% in a specific pathogen-free environment with a 12 h light/dark cycle. Findings do not apply to only one sex. The experiment was designed without considering the sex of the mice, and male mice were selected to ensure gender uniformity, which could control the experimental variables.
Repeated intravenous administration
Six-week-old C57 male mice were randomly divided into two groups (n = 4 mice per group). One group of mice received repeated intravenous injection of 10@DSPE (5 doses at 72 h intervals, 8 mg/kg/dose over 15 days), while the control group of mice were administered PBS following an identical injection protocol. After then, the mice were sacrificed. Blood was collected for hematological analysis. The major organs (heart, liver, spleen, lung, and kidney) of each group were extracted and fixed with 4% paraformaldehyde for hematoxylin and eosin (H&E) staining.
Photoacoustic (PA) imaging
For in vitro PA imaging, aqueous samples of 10@DSPE (ICG as a control) at various concentrations (0–200 μM) were used to prepare agarose gels that were placed in a cylindrical vessel and scanned from 680–970 nm using a PA instrument (a Vevo LAZR-X Imaging System). The PA intensities at 680 and 808 nm of samples at different concentrations were used to evaluate the linearity of the PA signal intensity as a function of sample concentration. For in vivo PA imaging, tumor-bearing mice were intratumoral or intravenous injection of 10@DSPE (2 mg/mL, 100 μL). After injection, PA images in the tumor area and quantitative analysis of the PA signal intensities were conducted at different time points (0, 4, 8, 24, and 48 h) under 680 or 808 photoexcitation.
In vivo phototherapy
Six-weeks-old BALB/c male nude mice were inoculated with HepG2 cells (5 × 106 cells per mice) to establish the tumor model used in the present study. When the tumor volume reached to ~ 100 mm3, the mice were randomly divided into six groups (n = 5 mice per group): Control (with PBS postinjection), 660 nm laser (with PBS postinjection), 808 nm laser (with PBS postinjection), 10@DSPE, 10@DSPE + 660 nm laser, and 10@DSPE + 808 nm laser. All mice were injected intravenously with PBS (100 μL) or 10@DSPE (8 mg/kg for 10), respectively. After 24 h postinjection, the mice in the corresponding groups were irradiated by a 660 (0.5 W/cm2) or 808 nm (1.0 W/cm2) laser for 10 min. The temperature of the tumor site was recorded by means of an IR thermal camera (FLIR E6). The tumor size and body weight of each mouse were measured every two days. Tumor volume was calculated via the following formula: V (mm3) = 1/2 × length (mm) × width2 (mm2).
After 14-day treatment, the mice were sacrificed. The tumors of mice were then sectioned and weighed. After that tumor tissues were fixed with 4% paraformaldehyde for 48 h and then processed for sectioning by embedding in paraffin. The paraffin sections (4 μm) were prepared for Hematoxylin and eosin (H&E), terminal deoxynucleotidyl transferase-mediated dUTP-biotin nick end labeling (TUNEL) staining (Promega, WI, USA), anti-Ki-67 (HUABIO, ET1609-34, 1:200 dilution) and anti-CD31 (Abcam, ab28364, 1:400 dilution) staining. H&E staining analyses of the main organs (heart, liver, spleen, lung and kidney) were also carried out.
Statistical analysis
Data and error bars are presented as mean ± standard deviation (SD) as indicated. The statistical analyses were carried out using Origin Pro 2017 or GraphPad Prism 9. An unpaired two-tailed Student’s ttest was used for comparisons between 2 groups, while a one-way analysis of variance (ANOVA) test was utilized for multiple groups. A value of p < 0.05 was considered to indicate statistical significance.
Reporting summary
Further information on research design is available in the Nature Portfolio Reporting Summary linked to this article.
Data availability
The experimental data generated in this study are provided in the Supplementary Information and Source Data file, and are also available from the corresponding author upon request. Crystallographic data for the structures reported in this article have been deposited at the Cambridge Crystallographic Data Center (CCDC), under deposition numbers CCDC 2175035 (6-1), 2377850 (6-2C), 2377853 (7), 2300691 (8-1), 2300692 (9) and 2300696 (10). Copies of the data can be obtained free of charge via https://www.ccdc.cam.ac.uk/structures/. Panel a in Fig. 10 was created in BioRender. k, x. (2025) https://BioRender.com/6eu1a77. All the other supplementary data are available from the article and its Supplementary Information files or available from the corresponding authors upon request. Source data are provided in this paper.
References
Szyszko, B., Białek, M. J., Pacholska-Dudziak, E. & Latos-Grażyński, L. Flexible porphyrinoids. Chem. Rev. 117, 2839–2909 (2017).
Tian, J. et al. Cell-specific and pH-activatable rubyrin-loaded nanoparticles for highly selective near-infrared photodynamic therapy against cancer. J. Am. Chem. Soc. 135, 18850–18858 (2013).
Rana, A. et al. Stable expanded porphycene-based diradicaloid and tetraradicaloid. Angew. Chem. Int. Ed. 57, 12534–12537 (2018).
Wang, Y. et al. Synthesis of a black dye with absorption capabilities across the visible-to-near-infrared region: a MO-mixing approach via heterometal coordination of expanded porphyrinoid. J. Am. Chem. Soc. 142, 6807–6813 (2020).
Hurej, K. et al. Bispalladium(II) complexes of di-p-pyrirubyrin derivatives as promising near-infrared photoacoustic dyes. Angew. Chem. Int. Ed. 62, e202303394 (2023).
Zhang, Z. et al. Cyclo[6]pyridine[6]pyrrole: a dynamic, twisted macrocycle with no meso bridges. J. Am. Chem. Soc. 136, 7591–7594 (2014).
Szyszko, B. et al. Diphenanthrioctaphyrin(1.1.1.0.1.1.1.0): conformational switching controls the stereochemical dynamics of the topologically chiral system. J. Am. Chem. Soc. 141, 6060–6072 (2019).
Szyszko, B., Rymut, P., Matviyishyn, M., Białońska, A. & Latos-Grażyński, L. Kinetic versus thermodynamic control over multiple conformations of di-2,7-naphthihexaphyrin(1.1.1.1.1.1). Angew. Chem. Int. Ed. 59, 20137–20146 (2020).
Han, P., Duan, Z., Shao, M., Sessler, J. L. & Lei, C. Diphenylacetylene-incorporating octaphyrin: a rigid macrocycle with readily separable conformational isomers. Angew. Chem. Int. Ed. 64, e202413962 (2025).
Han, P., Han, M., Sessler, J. L. & Lei, C. Resolution of expanded porphyrinoids: a path to persistent chirality and appealing chiroptical properties. Chem. Eur. J. 29, e202303058 (2023).
Huo, G.-F. et al. Perylene-embedded helical nanographenes with emission up to 1010 nm: synthesis, structures, and chiroptical properties. Angew. Chem. Int. Ed. 64, e202416707 (2024).
Sessler, J. L., Weghorn, S. J., Lynch, V. & Johnson, M. R. Turcasarin, the largest expanded porphyrin to date. Angew. Chem. Int. Ed. 33, 1509–1512 (1994).
Sankar, J. et al. Unambiguous identification of möbius aromaticity for meso-aryl-substituted [28]hexaphyrins(1.1.1.1.1.1). J. Am. Chem. Soc. 130, 13568–13579 (2008).
Mori, M. et al. Dynamic figure eight loop structure of meso-tetraaryl[32]octaphyrins(1.0.1.0.1.0.1.0). J. Org. Chem. 74, 3579–3582 (2009).
Werner, A., Michels, M., Zander, L., Lex, J. & Vogel, E. “Figure eight” cyclooctapyrroles: enantiomeric separation and determination of the absolute configuration of a binuclear metal complex. Angew. Chem. Int. Ed. 38, 3650–3653 (1999).
Setsune, J. I., Tsukajima, A., Okazaki, N., Lintuluoto, J. M. & Lintuluoto, M. Enantioselective induction of helical chirality in cyclooctapyrroles by metal-complex formation. Angew. Chem. Int. Ed. 48, 771–775 (2009).
Tanaka, T., Sugita, T., Tokuji, S., Saito, S. & Osuka, A. Metal complexes of chiral möbius aromatic [28]hexaphyrin(1.1.1.1.1.1): enantiomeric separation, absolute stereochemistry, and asymmetric synthesis. Angew. Chem. Int. Ed. 49, 6619–6621 (2010).
Izawa, M. et al. Möbius aromatic [28]hexaphyrin germanium(IV) and tin(IV) complexes: efficient formation of triplet exited states. Angew. Chem. Int. Ed. 56, 3982–3986 (2017).
Mitsuno, K. et al. Doubly N-confused [36]octaphyrin(1.1.1.1.1.1.1.1): isomerization, bis-metal coordination, and topological chirality. Angew. Chem. Int. Ed. 56, 14252–14256 (2017).
Izawa, M. et al. Figure-eight octaphyrin bis-Ge(IV) complexes: synthesis, structures, aromaticity, and chiroptical properties. Chem. Asian J. 15, 1440–1448 (2020).
Liang, K. et al. Di-2,7-pyrenidecaphyrin(1.1.0.0.0.1.1.0.0.0) and its bis-organopalladium complexes: synthesis and chiroptical properties. Angew. Chem. Int. Ed. 62, e202212770 (2022).
Yam, V. W.-W., Au, V. K.-M. & Leung, S. Y.-L. Light-emitting self-assembled materials based on d8 and d10 transition metal complexes. Chem. Rev. 115, 7589–7728 (2015).
Jin, G.-Q. et al. Lanthanide porphyrinoids as molecular theranostics. Chem. Soc. Rev. 51, 6177–6209 (2022).
Zhu, M. et al. Metal modulation: an easy-to-implement tactic for tuning lanthanide phototheranostics. J. Am. Chem. Soc. 143, 7541–7552 (2021).
Yao, Y. et al. Nonaromatic organonickel(II) phototheranostics. J. Am. Chem. Soc. 146, 7346–7356 (2022).
Gao, H. et al. Molecular engineering of corrole radicals by polycyclic aromatic fusion: towards open-shell near-infrared materials for efficient photothermal therapy. Angew. Chem. Int. Ed. 62, e202309208 (2023).
Maeda, C. et al. Synthesis of carbazole-containing porphyrinoids by a multiple annulation strategy: a core-modified and π-expanded porphyrin. Angew. Chem. Int. Ed. 50, 5691–5694 (2011).
Zhou, W. et al. Carbazole-containing carbadecaphyrins: non-aromatic expanded porphyrins that undergo proton-triggered conformational changes. Chem. Eur. J. 27, 16173–16180 (2021).
Chen, H. et al. 3,6-Carbazoylene octaphyrin (1.0.0.0.1.0.0.0) and its bis-BF2 complex. J. Am. Chem. Soc. 144, 8194–8203 (2022).
Zhou, W., Sarma, T., Su, Y., Lei, C. & Sessler, J. L. Kinetic trapping of a cobalt(II) metallocage using a carbazole-containing expanded carbaporphyrinoid ligand. Chem. Sci. 13, 692–697 (2022).
Li, F. et al. Conformationally restricted and threedimensionally extended carbazole-incorporating expanded porphyrinoids. Org. Chem. Front. 9, 4798–4802 (2022).
Oth, J. F. M. Conformational mobility and fast bond shift in the annulenes. Pure Appl. Chem. 25, 573–622 (1971).
Stępień, M., Sprutta, N. & Latos-Grażyński, L. Figure eights, möbius bands, and more: conformation and aromaticity of porphyrinoids. Angew. Chem. Int. Ed. 50, 4288–4340 (2011).
Johansson, R. & Wendt, O. F. Synthesis and reactivity of (PCP) palladium hydroxy carbonyl and related complexes toward CO2 and phenylacetylene. Organometallics 26, 2426–2430 (2007).
Fan, W. et al. Synthesis and chiral resolution of a triply twisted möbius carbon nanobelt. Nat. Synth. 2, 880–887 (2023).
Acknowledgements
This work was supported by the National Natural Science Foundation of China (U23A20395 and 82170375 to M.C., 22307088 to C.L., 32201147 to W.Z., and 82270691 to J.Y. (Yang)), the National Science and Technology Major Project (2023ZD0502400 to J.Y. (Yang)), the Science and Technology Projects of Xizang Autonomous Region, China (XZ202501ZY0120), the Key R&D projects of Sichuan Provincial Department of Science and Technology (2023YFS0026 to J.Y. (Yang)), the Natural Science Foundation of Sichuan Province (2023NSFSC1082 to C.L.), and 1.3.5 project for disciplines of excellence from West China Hospital of Sichuan University (ZYGD23021 to M.C.). The authors thank S. Wu, Y. Wang, Q. Yang, Q. Liu, S. Yu, F. Su, F. Fu, and D. Du from the Core Facility of West China Hospital, Sichuan University. We also thank L. Zhou from the Institute of Materials, China Academy of Engineering Physics. Thanks to the Roentgen Laboratory for XRD testing and technical support.
Author information
Authors and Affiliations
Contributions
C.L. performed the compound syntheses and characterization and measured their photophysical properties. W.Z. and Y.Z. carried out the biological experiments. L.H. and G.X. analyzed the data. R.S. performed the theoretical calculations. M.C. and J.Y. (You) directed the project. J.Y. (Yang) supervised the project. All authors contributed to the manuscript.
Corresponding authors
Ethics declarations
Competing interests
The authors declare no competing interests.
Peer review
Peer review information
Nature Communications thanks Sabapathi Gokulnath, Jun-Long Zhang and the other anonymous reviewer(s) for their contribution to the peer review of this work. A peer review file is available.
Additional information
Publisher’s note Springer Nature remains neutral with regard to jurisdictional claims in published maps and institutional affiliations.
Source data
Rights and permissions
Open Access This article is licensed under a Creative Commons Attribution-NonCommercial-NoDerivatives 4.0 International License, which permits any non-commercial use, sharing, distribution and reproduction in any medium or format, as long as you give appropriate credit to the original author(s) and the source, provide a link to the Creative Commons licence, and indicate if you modified the licensed material. You do not have permission under this licence to share adapted material derived from this article or parts of it. The images or other third party material in this article are included in the article’s Creative Commons licence, unless indicated otherwise in a credit line to the material. If material is not included in the article’s Creative Commons licence and your intended use is not permitted by statutory regulation or exceeds the permitted use, you will need to obtain permission directly from the copyright holder. To view a copy of this licence, visit http://creativecommons.org/licenses/by-nc-nd/4.0/.
About this article
Cite this article
Li, C., Zhuang, W., Zhou, Y. et al. Synthesis, conformational control, and photothermal application of helically twisted 3,6-carbazole-based porphyrinoids and mono-palladium complex. Nat Commun 16, 7330 (2025). https://doi.org/10.1038/s41467-025-62763-1
Received:
Accepted:
Published:
Version of record:
DOI: https://doi.org/10.1038/s41467-025-62763-1












