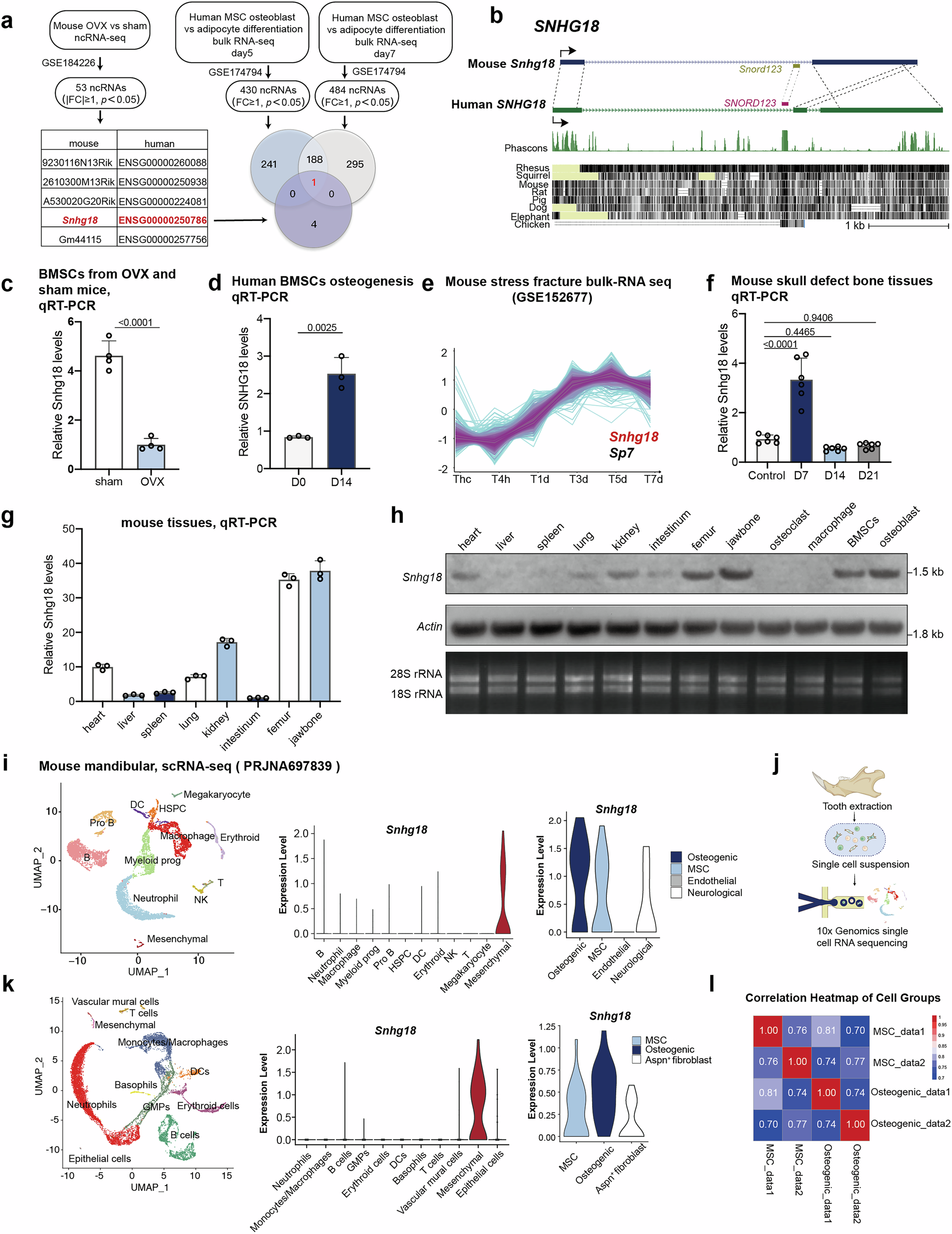
Fig. 1: Snhg18, enriched in LepR+ MSC and osteogenic cells in bone, modulates osteogenesis and declines with bone loss.
From: Snhg18 regulates Yap subcellular localization to maintain bone homeostasis

a Identification of osteogenesis-specific ncRNAs: 189 ncRNAs upregulated in human mesenchymal stromal cells during osteogenesis compared to adipogenesis (GSE174794), intersecting with 5 ncRNAs that are downregulated in mouse osteoporosis (GSE184226). Differentially expressed genes were identified using a linear model with empirical Bayes moderation and Benjamini–Hochberg correction for multiple comparisons (two-sided tests). b Genome browser view of lnc-Snhg18 in mouse and human. c qRT-PCR measurement of lnc-Snhg18 expression in mouse BMSCs (Sham vs. OVX). n = 4 biological replicates per group. d qRT-PCR measurement of lnc-Snhg18 expression in human BMSCs during osteogenesis. n = 3 biological replicates per group. e Time-course analysis of stress fracture dataset GSE152677. f qRT-PCR of lnc-Snhg18 expression in mouse skull defect tissue at different healing times. n = 6 biological replicates per time point. g Tissue-specific qRT-PCR of lnc-Snhg18 in various mouse tissues. n = 3 biological replicates per group. h Northern blot analysis of lnc-Snhg18 in multiple tissues and cell types. i Single-cell RNA-seq (scRNA-seq) analysis of mouse mandibular data (PRJNA697839) shows that lnc-Snhg18 is predominantly expressed in mesenchymal cells, particularly in MSCs and osteogenic subclusters. j Flow chart of preparation of scRNA-seq samples from mouse mandibular alveolar bone. Created in BioRender. Tu, D. (2025) https://BioRender.com/kdp734f. k UMAP and violin plots of lnc-Snhg18 expression across cell types and mesenchymal subclusters. The left panel shows UMAP clustering of various cell populations, with the middle violin plot highlighting lnc-Snhg18 expression, which is highest in mesenchymal cells. The right panel demonstrates that lnc-Snhg18 is highly expressed in MSCs and osteogenic subclusters. l Correlation heatmap of cell groups from two single-cell datasets. Statistical analyses were conducted as follows: Two-tailed Student’s t-test for (c, d); one-way ANOVA for (f). Data are presented as mean ± SD. Source data and exact p values are provided in the Source data file.