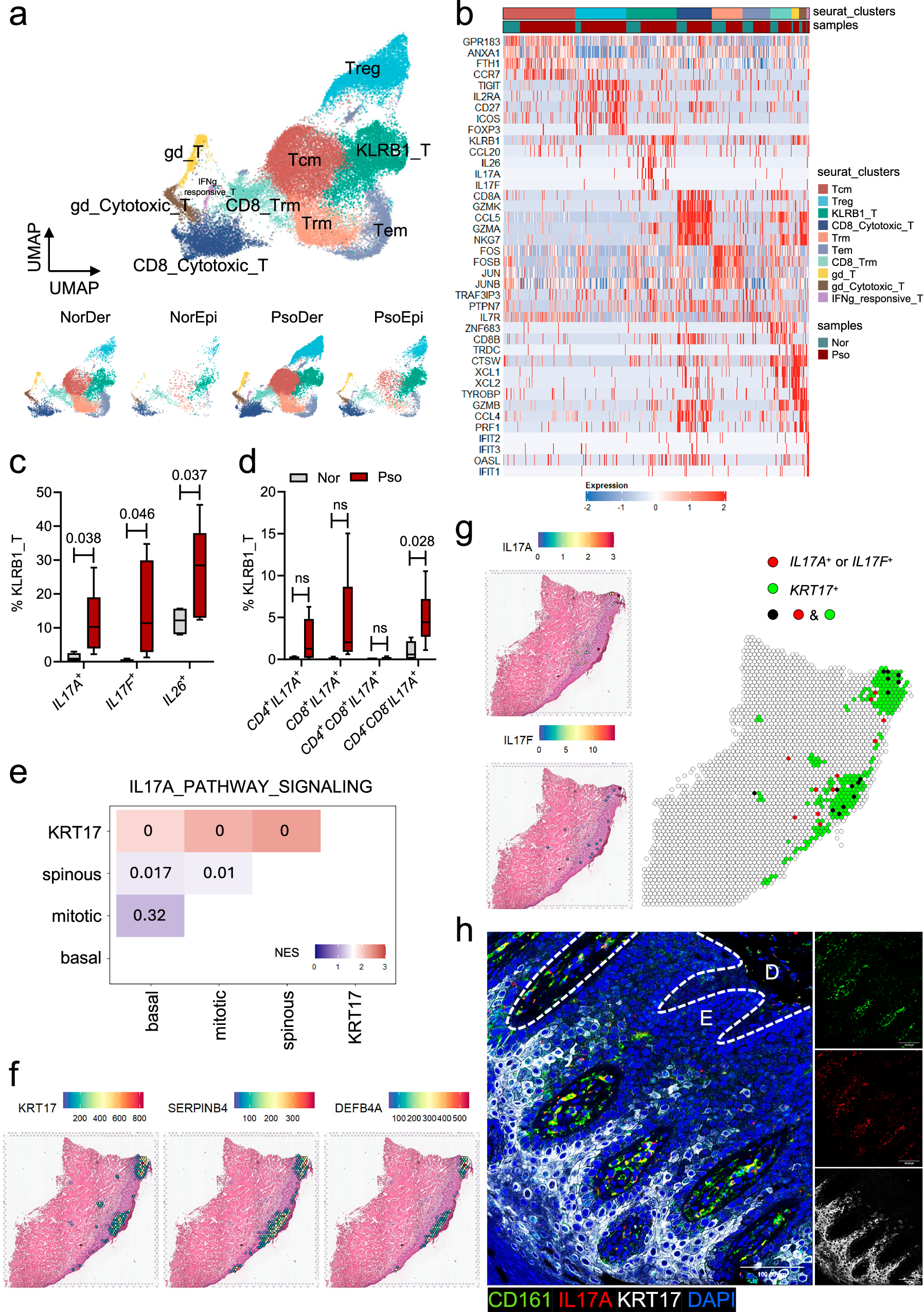
Fig. 1: Altered T cell sub-clusters and type 17 biased response in psoriatic skin.
From: CCR7+ dendritic cells expressing both IL-23A and IL-12B potentially contribute to psoriasis relapse

a UMAP dimensional reduction and sub-clustering of T cells from psoriatic epidermis samples (n = 6), psoriatic dermis samples (n = 6), healthy epidermis samples (n = 4) and healthy dermis samples (n = 4) and split by sample types. b Heatmap of signature genes in T cell sub-clusters in (a). c Percentages of IL17A+, IL17F+ and IL26+ T cells in KLRB1+ T cells in psoriatic samples (n = 6) and healthy controls (n = 4). Data represent the 25th to 75th percentiles (whiskers showing min to max and center showing the mean value). P-values were determined by two-tailed unpaired t-test. ns, not significant. d Percentages of CD4+IL17A+, CD8+IL17A+, CD4+CD8+IL17A+ and CD4-CD8-IL17A+ T cells in KLRB1+ T cells in psoriatic samples (n = 6) and healthy controls (n = 4). Data represent the 25th to 75th percentiles (whiskers showing min to max and center showing the mean value). P-values were determined by two-tailed unpaired t-test. ns not significant. e GSEA of IL-17A-downstream gene signatures in keratinocyte sub-clusters of psoriatic epidermis. Normalized enrichment score (NES) values were calculated from sub-clusters on the vertical axis versus sub-clusters on the horizontal axis using a one-sided test (enrichment-specific direction) without adjustment for multiple comparisons. The numbers represent the nominal (NOM) P-values. f Spatial feature-plots of indicated genes in psoriatic skin section from a patient. g Spatial feature-plots of IL17A and IL17F in psoriatic skin section from a patient and merged with KRT17+ (KRT17 expression >30) spots. h Representative immunofluorescent labeling of CD161, IL17A and KRT17 in psoriatic skin (n = 3). Scale bar, 100 μm. Data are representative of two independent experiments. Source data are provided as a Source Data file.