Abstract
Interleukin (IL)−23 is the master pathogenic cytokine in psoriasis and neutralization of IL-23 alleviates psoriasis. Psoriasis relapses after the withdrawal of anti-IL-23 antibodies, and the persistence of IL-23-producing cells potentially contributes to such recurrence, but the cellular source of IL-23 is unclear. Here we show that IL4I1+CD200+CCR7+ dendritic cells (CCR7+ DC) are the main producer of IL-23 by concomitantly expressing the IL-23A and IL-12B subunits in human psoriatic skin. Deletion of CCR7+ DC completely abrogates IL-23 production in a mouse model of psoriasis, while enforced expression of IL-23a in CCR7+ DC elicits not only αβT cell-driven psoriasis-like skin disease, but also arthritis. CCR7+ DC co-localize with CD161+ IL-17-producing T cells and KRT17+ keratinocytes, which are located in the outermost layers of psoriatic epidermis and exhibit IL-17 downstream signatures. Our data thus identify CCR7+ DC as the source of IL-23 in psoriasis, and paves the way for IL-23-targeting therapy for suppressing the relapse of chronic inflammatory disorders like psoriasis.
Similar content being viewed by others
Introduction
Psoriasis is a chronic and recurrent immune-mediated skin disorder affecting 125 million people globally1. It manifests as erythematous skin plaques covered with white scales, which impact the quality of life of patients both physically and psychologically2. Although neutralization of pro-inflammatory cytokines, including IL-17A and IL-23, alleviates psoriasis symptoms, many patients are unresponsive or respond only partially to such therapies. In addition, responsive patients face the risk of drug resistance, or recurrence following the discontinuation of biologic agents3,4,5,6, the latter being a key challenge in psoriasis therapy7.
Interleukin (IL)−17-producing CD4+ T helper 17 (Th17) cells were initially identified as crucial players in psoriasis-associated-immune circuits. Later, CD8+ T cells were found to contain the T cytotoxic 17 (Tc17) population, giving rise to in situ IL-17 production8,9,10. Recent studies revealed key roles of CD8+ tissue-resident memory T (TRM) cells in the epidermis as sources of IL-17 in inflamed psoriatic skin, and as rapid responders in recall responses in resolved psoriasis11,12. These TRM cells are considered to be the immediate cause of the relapse of psoriasis13. While IL-17 is produced mainly by αβT cells in human psoriatic skin, psoriasis-like mouse models are mostly driven by γδT cell-derived IL-1714,15. This reflects distinct differences in the immunopathological principles in human psoriasis versus mouse models, which hinders the effective evaluation of drug candidates aimed at preventing psoriasis recurrence.
As subpopulations of the dendritic cell (DC) population, both plasmacytoid DCs (pDC) and conventional DCs (cDC), are considered drivers of psoriasis. The type 1 IFN-producing pDC are crucial for the initiation of psoriasis16, while the cDC secrete IL-23 as a third signal that induces polarization toward a type 17 T cell response in the disease17. Specific targeting of IL-23 in psoriasis has been demonstrated to effectively prolong the time to relapse, which further emphasizes the key role of IL-23 in the recurrence and maintenance of psoriasis, and highlights manipulation of IL-23 production as a potential therapeutic strategy6. Although IL-23 in psoriasis-like mouse skin is reported to be produced by CD301b+ cDC2, the counterpart of these DCs in human skin as well as the exact cellular source of IL-23 in psoriasis remain elusive18,19,20,21,22. Thus, identification of the IL-23 producers in psoriasis is a critical step for developing novel therapeutic strategies aimed at resolving relapse.
In this study, we identify IL4I1+CD200+CCR7+ DC (CCR7+ DC) as the dominant cellular source of bioactive IL-23 in psoriasis, resolving prior ambiguities by demonstrating their unique capacity to co-express both IL-23 subunits required for functional secretion. We establish that these cells potentially drive relapse through a spatially organized “type 17 module” where they recruit IL-17-producing CD161+ T cells and activate IL-17-responsive keratinocytes, and further show that targeted manipulation of CCR7+ DC elicits αβT cell-driven psoriasis-like skin inflammation and arthritis in mice. Our findings reveal CCR7+ DC as pathogenic hubs integrating antigen presentation and cytokine production. This work thus provides a cellular framework for developing therapies that disrupt IL-23 persistence to achieve durable remission in psoriasis and related chronic inflammatory disorders.
Results
Psoriatic keratinocytes exhibit a reconstructed differentiation trajectory
To identify immune and non-immune cells that might be involved in the development of psoriasis, we generated transcriptomes of individual epidermis and dermis cells obtained from six psoriasis patients and four healthy donors using the 10× Genomics platform (Supplementary Fig. 1a, b). After the epidermis was dissociated from the dermis by enzymatic digestion, live epidermal cells and live CD45+ dermal leukocytes were sorted from each sample using fluorescence activated cell sorting (FACS) and subjected to 3’-barcoded scRNA-seq to generate unique molecular identifier (UMI) counts matrixes (Supplementary Fig. 1c, d). After quality control and doublet exclusion, 31,750 epidermal cells and 42,054 dermal leukocytes from the 20 samples were integrated and clustered jointly. We performed uniform manifold approximation and projection (UMAP) dimensional reduction and partitioned the cells according to their respective marker genes (Supplementary Fig. 1d, e)23. We identified keratinocytes, T cells, myeloid cells, mast cells, pDC and B cells in our data (Supplementary Fig. 1d, e).
To characterize non-immune cells in psoriatic epidermis, we extracted keratinocytes from the integrated data of all 10 epidermal samples for UMAP dimensional reduction and named the sub-clusters according to their hallmark genes (Supplementary Fig. 2a, b). Comparison of the interfollicular keratinocyte sub-clusters of psoriatic epidermis to those of healthy epidermis showed that: (1) KRT14 and KRT5 were highly upregulated not only in basal keratinocyte sub-clusters (KRT14+_ASS1+ and KRT14+_KRT15hi), but also in suprabasal keratinocyte sub-clusters of psoriatic epidermis; (2) spinous keratinocytes (KRT10+_KRT5hi and KRT10+_KRT2+) normally express KRT10, KRT1 and KRT2, while these genes were downregulated in psoriatic lesions; (3) Expression of KRT6, KRT16 and KRT17, which were shown to be induced by T cell-derived cytokines including IFN-γ, IL-17 and IL-2224,25, was higher in psoriatic keratinocytes than in normal controls, with upregulated KRT17 specifically detected in KRT17+ keratinocytes (KRT17+) and granular keratinocytes (FLG+) of psoriatic epidermis; and (4) psoriatic keratinocytes upregulated IL-17A-downstream genes including S100A8, S100A9, SERPINB3 and SERPINB4, and IFN-γ-downstream genes including ISG15, IFITM1, IFI6, IFITM3 and IFI27, in comparison to healthy keratinocytes (Supplementary Fig. 2b, c). Employing a pseudo-time trajectory to potentially understand the differentiation programs of healthy and psoriatic keratinocytes, we found a delayed decline in KRT14 expression, abnormal upregulation of MKI67 and KRT17 in the end of the pseudo-timeline, and the absence of the terminal differentiation marker LOR in psoriatic interfollicular keratinocytes (Supplementary Fig. 2d). These data highlighted dysregulated keratinocyte differentiation and proliferation in the different layers of psoriatic epidermis, a process that is probably regulated by diverse inflammatory cues from T cells.
KRT17+ keratinocytes respond to IL-17 derived from CD161+ T cells
To gain functional insights into the T cells driving such aberrant keratinocyte differentiation, we investigated the T cell heterogeneity in psoriatic skin in comparison to normal skin. CD3+ T cells were extracted from the integrated data, and further sub-clustered (Fig. 1a, b). KLRB1+ (CD161+) T cells (KLRB1_T) and CD8+ T cells (CD8_Cytotoxic_T and CD8_TRM) expressed high levels of TRM cell markers including CD69 and ITGAE, while CD4+FOXP3+ Treg cells expressed CCR7, but not TRM cell markers (Fig. 1b and Supplementary Fig. 3a). Importantly, IL17A, IL17F and IL26 expression was almost completely confined to “KLRB1_T” cells (Fig. 1b), which were characterized as KLRB1+ αβT cells as these cells expressed TRAC, but not TRDC (Supplementary Fig. 3a). Notably, increased percentages of IL17A+ T cells, IL17F+ T cells and IL26+ T cells were identified among the KLRB1+ αβT cells of psoriatic skin compared to normal skin (Fig. 1c). Given that CD4+ Th17 cells and CD8+ Tc17 cells were reported to produce IL-17 in psoriasis26, we calculated the ratios of CD4+, CD8+, CD4+CD8+ and CD4-CD8- among the KLRB1+ αβT cells. The KLRB1+ αβT cell population consisted of approximately 20% CD4+ T cells, 20% CD8+ T cells and 60% CD4-CD8- T cells, and these percentages did not differ between normal and psoriatic skin samples (Supplementary Fig. 3b). Notably, a significantly higher proportion of the CD4-CD8- T cells expressing IL17A among the KLRB1+ αβT cell population was found in psoriatic skin compared to normal skin (Fig. 1d).
a UMAP dimensional reduction and sub-clustering of T cells from psoriatic epidermis samples (n = 6), psoriatic dermis samples (n = 6), healthy epidermis samples (n = 4) and healthy dermis samples (n = 4) and split by sample types. b Heatmap of signature genes in T cell sub-clusters in (a). c Percentages of IL17A+, IL17F+ and IL26+ T cells in KLRB1+ T cells in psoriatic samples (n = 6) and healthy controls (n = 4). Data represent the 25th to 75th percentiles (whiskers showing min to max and center showing the mean value). P-values were determined by two-tailed unpaired t-test. ns, not significant. d Percentages of CD4+IL17A+, CD8+IL17A+, CD4+CD8+IL17A+ and CD4-CD8-IL17A+ T cells in KLRB1+ T cells in psoriatic samples (n = 6) and healthy controls (n = 4). Data represent the 25th to 75th percentiles (whiskers showing min to max and center showing the mean value). P-values were determined by two-tailed unpaired t-test. ns not significant. e GSEA of IL-17A-downstream gene signatures in keratinocyte sub-clusters of psoriatic epidermis. Normalized enrichment score (NES) values were calculated from sub-clusters on the vertical axis versus sub-clusters on the horizontal axis using a one-sided test (enrichment-specific direction) without adjustment for multiple comparisons. The numbers represent the nominal (NOM) P-values. f Spatial feature-plots of indicated genes in psoriatic skin section from a patient. g Spatial feature-plots of IL17A and IL17F in psoriatic skin section from a patient and merged with KRT17+ (KRT17 expression >30) spots. h Representative immunofluorescent labeling of CD161, IL17A and KRT17 in psoriatic skin (n = 3). Scale bar, 100 μm. Data are representative of two independent experiments. Source data are provided as a Source Data file.
IL-17A induces changes in the expression of psoriasis-associated gene sets in keratinocytes27. To dissect the reactivity of keratinocytes to IL-17A, we aggregated the interfollicular keratinocyte sub-clusters as basal (KRT14+_ASS1+ and KRT14+_KRT15hi), spinous (KRT10+_KRT5hi and KRT10+_KRT2+), mitotic (PTTG1hi and PCNAhi) and KRT17 (KRT17+). We then compared these keratinocyte sub-populations using an IL-17A-downstream signature gene set27. KRT17 showed enrichment in IL-17A signaling compared to basal, mitotic, and spinous keratinocytes (Fig. 1e). We also performed spatial transcriptomic analysis on psoriatic skin sections to visualize genes involved in IL-17 responses (Supplementary Fig. 1a). In accordance with the gene set enrichment analysis (GSEA), spatial plotting of the IL-17A-downstream signatures showed that SERPINB4 and DEFB4A co-localized with KRT17 in the outermost layers of psoriatic epidermis (Fig. 1f and Supplementary Fig. 4a). However, neither spatial plotting nor immunofluorescence staining showed any preferential co-localization of IL17RA with KRT17+ keratinocytes (Supplementary Fig. 4a–c). We hypothesized that in addition to expressing IL17RA, KRT17+ keratinocyte induction also required additional IL-17. Importantly, we found that IL17A+ or IL17F+ spots were intimately co-localized with KRT17+ keratinocytes in psoriatic skin, while normal skin physiologically expressed KRT17 in hair follicles, contrasting with pathogenic epidermal expression in psoriasis (Fig. 1g and Supplementary Fig. 5a). In situ RNA hybridization of IL17A combined with immunofluorescence staining of KRT17 further confirmed the proximity of IL-17-producing T cells with KRT17+ keratinocytes (Supplementary Fig. 5b), which was corroborated by immunofluorescence staining of CD161, IL17A and KRT17 (Fig. 1h). Together, our data suggested that CD161+ αβT cell-derived IL-17 acts on adjacent KRT17+ keratinocytes to promote and maintain auto-inflammation in psoriasis.
CCR7+ DC are major IL-23 producers in psoriasis
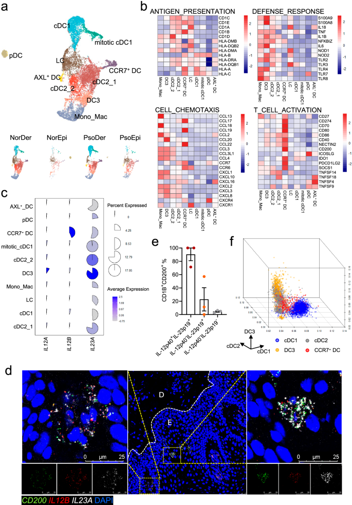
Human DCs and monocytes are highly heterogeneous in their origins and functions28,29, and their contributions to psoriasis pathophysiology remain to be elucidated, although cDC secrete IL-23 as a third signal that induces polarization toward a type 17 T cell response that drives psoriatic plaque formation in mice17. Based on our transcriptomic analysis, we detected cDC1 (CLEC9A+IRF8+), cDC2 (CLEC10A+CD1C+), DC3 (CD14+CD1C+)22, monocytes/macrophages (CD14+C1QA+), CCR7+ DC (CCR7+LAMP3+CD200+IL4I1+)30, LC (CD1A+CD207+), pDC (JCHAIN+IRF7+) and AXL+ DC (AXL+)31 in psoriatic and healthy skin (Fig. 2a and Supplementary Fig. 6a).
a UMAP dimensional reduction and sub-clustering of DCs and monocytes from psoriatic epidermis samples (n = 6), psoriatic dermis samples (n = 6), healthy epidermis samples (n = 4) and healthy dermis samples (n = 4) and split by sample types. b Heatmaps of genes associated with the indicated functions in different DC and monocyte subtypes of psoriatic skin. c Cell percentages expressing IL12A, IL12B and IL23A and average expression of these genes in different DC and monocyte subtypes. d Representative image of RNAscope detection of CD200, IL12B and IL23A mRNAs in psoriatic skin (n = 3). Scale bar, 25 μm. Data are representative of three independent experiments. e Flow cytometry showing the percentages of CD1B+CD200+ cells in IL-12p40+IL-23p19+, IL-12p40-IL-23p19+ and IL-12p40-IL-23p19- cells among CD45+CD11c+ cells in psoriatic skin samples (n = 3). Data represent the mean ± SEM. Data are representative of three independent experiments. f Three-dimensional scatter plots showing cDC1 scores, cDC2 scores and DC3 scores of cDC1, cDC2, DC3 and CCR7+ DC in psoriatic skin. The scores were calculated as the fraction of RNA in a cell belonging to genes in the list shown in Supplementary Data 1. Source data are provided as a Source Data file.
Gene expression analysis of DCs and monocytes in psoriatic skin revealed that CCR7+ DC expressed high levels of HLA genes, including CD1B, CD1E, HLA-A, HLA-B, and HLA-C, and T cell co-stimulatory or co-inhibitory genes, including CD40, CD80, CD86, CD200, CD274, CD70 and PDCD1LG2 (Fig. 2b). These findings indicated that CCR7+ DC express all the key molecules required to activate T cells in psoriatic skin. Moreover, IL12B (encoding IL-12p40) and IL23A (encoding IL-23p19), which form the intact IL-23 for extracellular secretion32, were expressed at high levels by CCR7+ DC, but not other types of DCs or monocytes, suggesting that CCR7+ DC are potent IL-23-producers and type 17 T cell response-inducers (Fig. 2c). Single-molecule in situ RNA hybridization of IL23A and IL12B as well as the CCR7+ DC marker CD200 in human psoriatic skin sections revealed a small fraction of CD200+ cells expressing both IL23A and IL12B (Fig. 2d), and these data were corroborated at protein level by immunofluorescence staining (Supplementary Fig. 6b). Flow cytometric analysis of psoriatic skin showed that CD11c+ pan DC consisted of IL-12p40-IL-23p19-, IL-12p40-IL-23p19+, and IL-12p40+IL-23p19+ populations (Supplementary Fig. 6c, d), with the IL-12p40+IL-23p19+ cells confined to the CD1B+CD200+ CCR7+ DC population (Supplementary Fig. 6c and Fig. 2e). Given that IL-23p19 shows no biological activity without forming a heterodimer with IL-12p4032, our data suggested that IL-12p40, but not IL-23p19, is the limiting factor for the production of biologically active IL-23 by DCs in psoriatic skin.
We then studied the lineage of CCR7+ DC in psoriatic skin, as these cells were reported to arise from both cDC1 and cDC2, and possibly DC333. We characterized cDC1, cDC2, DC3 and CCR7+ DC based on cDC1, cDC2 and DC3 scores determined according to the following formula: sum [gene values of (cDC1 markers, cDC2 markers, or DC3 markers) in an individual cell]/sum (22,438 annotated gene values in the same cell). Our data suggested that CCR7+ DC in psoriatic skin were similar to cDC2 at the transcriptional level (Fig. 2f). Collectively, our results indicated that CCR7+ DC likely arise from cDC2 and provide all the key signals required to activate the T17 cell response in psoriasis.
CCR7+ DC ablation disables IL-23 signaling in psoriasis-like mouse skin
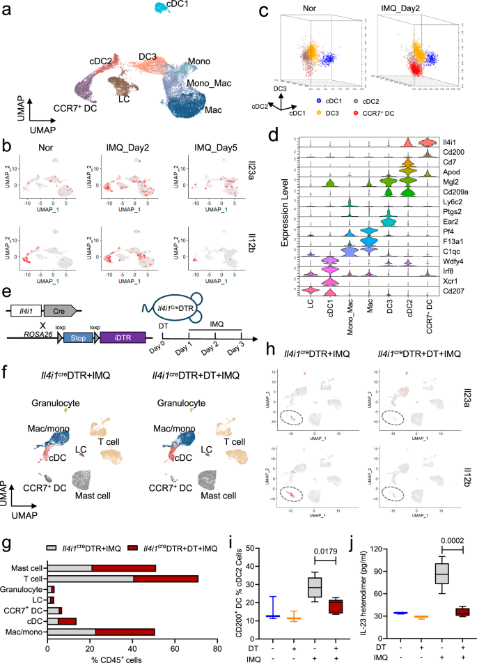
We next used the IL-23-dependent IMQ-induced mouse model of psoriasis to confirm that CCR7+ DC is the primary source of competent IL-2334. We collected mouse skin samples treated with IMQ for 2 days or 5 days and untreated skin as a control for scRNA-seq. After extraction of the myeloid cells, the integrated data were sub-clustered in an unbiased manner, and we named the cells according to their countermarks (Supplementary Fig. 7a and Fig. 3a). In accordance with the findings in human psoriatic skin, CCR7+ DC, but not other types of DCs or monocytes, expressed both the Il23a and Il12b transcripts (Fig. 3b). Our similarity analysis suggested that CCR7+ DC resembled cDC2 in both normal and IMQ-treated mouse skin (Fig. 3c). Previous studies demonstrated that Mgl2+ myeloid cell deletion abrogated IL-23 in psoriasis-like skin inflammation18,19, while our data suggested that skin Mgl2+ myeloid cells consisted of Ear2+ DC3 and Apod+ cDC2, with the latter cells possibly giving rise to Il4i1+CCR7+ DC that produced IL-23 (Supplementary Fig. 7a and Fig. 3c, d).
a UMAP dimensional reduction and sub-clustering of scRNA-seq data for sorted CD45+Ly6G-CD3-CD19- cells from mouse ears treated or not with IMQ for 2 days or 5 days. b Feature-plots of Il23a and Il12b expression in (a). c Three-dimensional scatter plots showing cDC1 scores, cDC2 scores and DC3 scores of cDC1, cDC2, DC3 and CCR7+ DC from mouse ears treated or not with IMQ for 2 days. The scores are calculated as the fraction of RNA in a cell belonging to genes in the list shown in Supplementary Data 1. d Violin-plots of indicated genes in different myeloid cells from mouse ears treated with IMQ for 2 days. e The strategy to delete CCR7+ DC and schematic diagram of DT and IMQ treatment. f UMAP dimensional reduction and sub-clustering of scRNA-seq data for ears from IMQ-treated Il4i1creDTR mice pre-injected with DT or not. g Proportions of different cell types in CD45+ cells of ears from IMQ-treated Il4i1creDTR mice pre-injected with DT or not. h Feature-plots of Il23a and Il12b expression in (f). i Flow cytometry showing the percentages of CCR7+ DC in cDC2 (CD45+Ly6G-CD11c+MHCII+CD64-CD326-XCR1-) of ears from Il4i1creDTR mice treated under the indicated conditions (n = 3 for the IMQ-untreated conditions and n = 5 for the IMQ-treated conditions). Data represent the 25th to 75th percentiles (whiskers showing min to max and center showing the mean value). P-values were determined by one-way ANOVA. Data are representative of two independent experiments. j ELISA quantification of IL-23 in ears from Il4i1creDTR mice treated under the indicated conditions (n = 3 for the IMQ-untreated conditions and n = 5 for the IMQ-treated conditions). Data represent the 25th to 75th percentiles (whiskers showing min to max and center showing the mean value). P-values were determined by one-way ANOVA. Data are representative of two independent experiments. Source data are provided as a Source Data file.
To study IL-23 in a loss-of-CCR7+ DC setting, we generated Il4i1cre mice and crossed them with ROSA26iDTR mice (Fig. 3e). Injection of the Il4i1creDTR mice with diphtheria toxin (DT) resulted in the deletion of IL-23-producing CCR7+ DC, as confirmed by scRNA-seq, flow cytometric analysis (CD45+Ly6G-CD11c+MHCII+CD64-CD326-XCR1-CD200+), and immunofluorescence staining of mouse skin treated with IMQ for 3 days (Fig. 3f–i and Supplementary Fig. 7b, c). Enzyme-linked immunosorbent assay (ELISA) of the IL-23 heterodimer further confirmed that CCR7+ DC deletion abrogated IL-23 expression in IMQ-treated murine skin (Fig. 3j). Notably, CCR7+ DC deletion mitigated psoriasis-like skin inflammation comparably to anti-IL-23 therapy of mice treated with IMQ for 5 days (Supplementary Fig. 7d, e). Thus, we demonstrated that CCR7+ DC are the source of IL-23 in the IMQ-induced mouse model of psoriasis, which is consistent with the scenario in human psoriasis.
IL23a overexpression in Il4i1+ cells elicits psoriasis-like skin inflammation
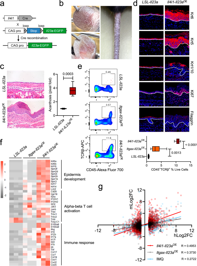
To study CCR7+ DC in a gain-of-function setting, we crossed Il4i1cre mice with CAG-LSL-IL23a mice and overexpressed IL-23a in CCR7+ DC (Fig. 4a). Importantly, Il4i1-Il23aOE mice developed scaly plaques on the hairless skin regions, including ears and tails, at 12 weeks of age (Fig. 4b). Histological examination of the skin lesions showed epidermal hyperplasia (acanthosis) with loss of the granular layer in the epidermis together with accumulation of microabscesses on the surface of the thickened epidermis and massive cellular infiltrates in the dermis (Fig. 4c). Immunohistochemical analysis of Krt6, Krt5, Krt1/10, Ki67 and Filaggrin further confirmed the hyperproliferation and abnormal differentiation of keratinocytes in Il4i1-Il23aOE mice (Fig. 4d). We also crossed Itgaxcre mice with CAG-LSL-IL23a mice to achieve IL-23a overexpression in CD11c+ pan DC. The resulting Itgax-Il23aOE mice developed systemic inflammatory phenotypes, although their psoriasis-like skin inflammatory features, especially acanthosis, were not as prominent as those of the Il4i1-Il23aOE mice (Supplementary Fig. 8a). Thus, we showed that Il4i1-Il23aOE mice recapitulate key pathological characteristics of human psoriasis in a cell-type-restricted fashion.
a Strategy for developing Il4i1-Il23aOE mice. b Representative macroscopic views of skin lesions of 12-week-old Il4i1-Il23aOE mice (n = 5). c Representative H&E images and quantification of acanthosis in 12-week-old Il4i1-Il23aOE mice (n = 6) and LSL-Il23a mice (n = 5). Scale bar, 50 μm. Data represent the 25th to 75th percentiles (whiskers showing min to max and center showing the mean value). P-value was determined by two-tailed unpaired t-test. d Representative immunofluorescence images of Krt6, Krt5, Krt1/10, Ki67 and Filaggrin of ears from 12-week-old LSL-Il23a mice and Il4i1-Il23aOE mice (n = 3). Scale bar, 25 μm. e Flow cytometry showing the percentages of CD45+TCRβ+ cells in live cells of ears from 12-week-old LSL-Il23a mice (n = 8), Itgax-Il23aOE mice (n = 6) and Il4i1-Il23aOE mice (n = 6). Data represent the 25th to 75th percentiles (whiskers showing min to max and center showing the mean value). P-values were determined by one-way ANOVA. For P < 0.0001, the exact P-value is 6.7e−9. f Heatmap of selected genes from bulk RNA-seq data from the ears of 12-week-old LSL-Il23a mice (n = 3), Itgax-Il23aOE mice (n = 3) and Il4i1-Il23aOE mice (n = 3). The GO categories are indicated. g Linear correlations between mouse transcriptional profiles (model versus control) and human transcriptional profile (psoriasis versus healthy control). Genes identified as DEGs (|log2FC|≥ 1 and p < 1 × 10−6) in the human dataset (GSE54456) were used53, and mouse genes were joined by case-insensitive gene symbol matching. The gene expression levels of Il4i1-Il23aOE mice or Itgax-Il23aOE mice versus LSL-Il23a mice were from our data, and the gene expression levels of IMQ-treated C57BL/6J mice versus control mice were from GSE8631554. Data (b–e) are representative of three independent experiments. Source data are provided as a Source Data file.
Psoriasis mouse models, including IMQ-induced and recombinant IL-23-mediated skin inflammation, differ from human psoriasis in that IL-17 is produced mainly by γδT cells rather than αβT cells in these models14,15. Notably, Il4i1-Il23aOE mouse skin contained significantly more αβT cells than Itgax-Il23aOE mouse skin (Fig. 4e), and IL-17a+ T cells (T17) were mostly αβT cells in the skin lesions of Il4i1-Il23aOE mice (Supplementary Fig. 8b). Interestingly, IL-17-producing αβT cells in the skin of Il4i1-Il23aOE mice were predominantly CD4-CD8- and CD8+ T cells, which is consistent with the phenotype of IL-17-producing T cells in human psoriatic skin (Supplementary Fig. 8c and Fig. 1d). Moreover, transcriptomic profiling of LSL-Il23a, Itgax-Il23aOE and Il4i1-Il23aOE mouse skin revealed human psoriasis-like gene alterations in Il4i1-Il23aOE mice, with the differentially expressed genes (DEGs) enriched in epidermis development (Krt6a, Krt6b, Krt16 and Krt17), αβT cell activation (Trac, Trbc1, Trbc2, Cd28 and Gpr18), and immune response (Il12b, Il17a, Il17f and Il22, Fig. 4f). The DEGs in Il4i1-Il23aOE mouse skin resembled those in human psoriatic skin when analyzed using a linear regression model, which showed a stronger coefficient of determination (R) compared to those in IMQ-treated or Itgax-Il23aOE mouse skin (Fig. 4g). Collectively, our findings demonstrated that IL-23a overexpression in Il4i1+ cells leads to a psoriasis-like mouse model characterized by αβT cell activation, thus highlighting the central role of CCR7+ DC in the cellular and molecular program that drives psoriasis.
Il4i1-Il23a OE mice develop psoriatic arthritis-like symptoms
Up to 30% of psoriasis patients develop psoriatic arthritis (PsA), which is diagnosed according to inflammatory musculoskeletal features in the joints, entheses or spine in the presence of skin and/or nail psoriasis35. We observed digit swelling (dactylitis) and paw swelling in Il4i1-Il23aOE mice after 12 weeks of age, and histological examination of the paws confirmed transformation of the synovial lining into hyperplastic pannus in the joints (Fig. 5a, b). Bulk RNA-seq of the metacarpal and phalangeal bones of the fore paws confirmed the presence of bone resorption, as revealed by the increased expression of Oscar, Fcgr4, Dcstamp and Adam8 (Fig. 5c). Furthermore, key drivers of bone resorption including Tnfsf11 (RANKL), Ocstamp, Tyobp, Itgb3, Slc9b2 were significantly enriched in the bones and joints of Il4i1-Il23aOE mice, indicating that this effect was due to osteoclast activation (Fig. 5c). The data further revealed neutrophil infiltration and IFN-γ-induced signaling in the bones and joints of Il4i1-Il23aOE mice, suggesting a resemblance to the immunophenotype involving mixed type 1 and type 17 T cell responses in human PsA (Fig. 5c)35. We then visualized the structural damages of hind paws from 25 to 29-week-old Il4i1-Il23aOE as compared to LSL-Il23a control mice using microCT (Fig. 5d). Scanning of the intersecting surfaces of the metatarsal bones showed decreased cortical bone thickness (Ct. Th), cortical bone area (Ct. Ar) and bone volume to total volume ratio (BV/TV) in Il4i1-Il23aOE mice (Fig. 5e, f). These data clearly demonstrated bone destruction of the metatarsophalangeal joint, which is the most affected site in PsA patients36. Thus, Il4i1-Il23aOE mice were validated as a model of PsA, with pathological features including T cell activation, osteoclast differentiation, and bone resorption in the bones and joints.
a Representative macroscopic views of the paws of 16-week-old LSL-Il23a mice (n = 5) and Il4i1-Il23aOE mice (n = 5). b Representative H&E images of the hind paws from 16-week-old LSL-Il23a mice (n = 3) and Il4i1-Il23aOE mice (n = 6). Scale bar, 100 μm. c Heatmap of selected genes from bulk RNA-seq data of the metacarpal and phalangeal bones from 16-week-old LSL-Il23a mice (n = 3) and Il4i1-Il23aOE mice (n = 4). The GO categories are indicated. d Representative microCT images of the hind paws from 25 to 29-week-old LSL-Il23a mice (n = 8) and Il4i1-Il23aOE mice (n = 11). Scale bar, 1 mm. e Representative microCT images of the metatarsal bones proximal to the metatarsophalangeal joints from 25 to 29-week-old LSL-Il23a mice (n = 8) and Il4i1-Il23aOE mice (n = 11). II, III and IV represent three different toes of the mice. Scale bar, 1 mm. f Quantification of bone structural parameters of 25 to 29-week-old LSL-Il23a mice (n = 8 with 2 hind paws per mouse) and Il4i1-Il23aOE mice (n = 11 with 2 hind paws per mouse) shown in (e). Data represent the 25th to 75th percentiles (whiskers showing min to max and center showing the mean value). P-values were determined by two-tailed unpaired t-test. Ct. Th cortical bone thickness, Ct. Ar cortical bone area, Tt. Ar total area of the cross section, BV/TV bone volume to total volume ratio, ns not significant. For P < 0.0001, the exact P-values are 9.6e−11 (Ct. Th), 3.9e−9 (Ct. Ar), and 5.9e−10 (BV/TV). Data (a, b, d–f) are representative of three independent experiments. Source data are provided as a Source Data file.
To further explore whether the skin and joint diseases in Il4i1-Il23aOE mice were IL-17 dependent, we injected IL-17a neutralizing antibody or isotype control to Il4i1-Il23aOE mice every 3 days from 8- to 20-week age (Supplementary Fig. 9a). Anti-IL-17a antibody treatment significantly reduced skin disease severity (Supplementary Fig. 9b–d) but did not alleviate joint destruction (Supplementary Fig. 9e, f), as compared to isotype control. These data demonstrated that the skin pathology in Il4i1-Il23aOE mice was dependent on IL-17, but the mechanisms driving joint pathology go beyond just the IL-23/IL-17 axis.
Spatial crosstalk between CCR7+ DC, CD161+ T cells and KRT17+ keratinocytes in psoriasis
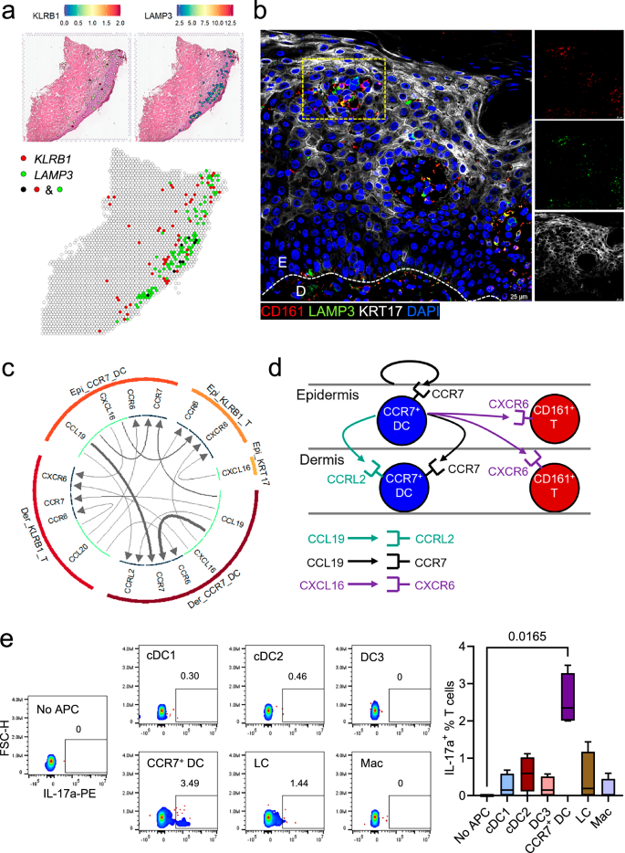
Having demonstrated that CD161+ T cell-derived IL-17 regulated KRT17+ keratinocytes, and CCR7+ DC-derived IL-23 is a prerequisite of IL-17 production, we next explored the relationships between these three cell types and visualized CD161+ T cells (KLRB1+) and CCR7+ DC (LAMP3+) in human psoriatic skin sections. Importantly, in psoriatic epidermis, CCR7+ DC were co-localized with CD161+ T cells (Fig. 6a and Supplementary Fig. 10a). Immunofluorescence staining of LAMP3, CD161 and KRT17 confirmed the spatial transcriptome data (Fig. 6b), in that CCR7+ DC, CD161+ T cells, and KRT17+ keratinocytes form a spatial cellular module that sustains the IL-23-T17 inflammatory axis in psoriasis. To further clarify the mechanism underlying the formation of such a module, we studied cell chemotaxis in human psoriatic skin by predicting cell-cell ligand-receptor interactions using CellPhoneDB37. Importantly, epidermal CCR7+ DC expressed CCL19, which is required to recruit dermal CCR7+ DC, and CXCL16, which attracts dermal and epidermal CD161+ T cells highly expressing CXCR6 (Fig. 6c, d and Supplementary Fig. 3a). Taken together, our data supported a working model as we termed “type 17 module” in which CCR7+ DC first reach the epidermis to initiate the IL-23-dominated inflammatory program that involves the subsequent recruitment of CD161+ T cells and the production of IL-17.
a Spatial feature-plots of KLRB1 and LAMP3 in psoriatic skin section from a patient. b Representative immunofluorescent labeling of CD161, LAMP3 and KRT17 in psoriatic skin (n = 3). Scale bar, 25 μm. Data are representative of two independent experiments. c Chemokine receptor-ligand pairs across cell subpopulations within psoriatic skin. All interactions shown are statistically significant (P < 0.05), and arrows denote directionality from ligand to receptor. d A working model of chemotaxis of CCR7+ DC and CD161+ T cells in psoriatic skin. e CD4-CD44+CD62L+ Tcm cells sorted from spleens of Il4i1-Il23aOE mice were co-cultured for 36 h respectively with cDC1, cDC2, DC3, LC, macrophages and CCR7+ DC isolated from the skin and lymph nodes of Il4i1-Il23aOE mice without adding exogenous antigens and flow cytometry was used to analyze the percentages of IL-17a+ cells in T cells (n = 4). Data represent the mean ± SEM. P-values were determined by one-way ANOVA. Data are representative of three independent experiments. Source data are provided as a Source Data file.
To explore whether the type 17 module was related to psoriasis recurrence, we performed deconvolution analysis on a bulk RNA-seq dataset of psoriatic epidermis samples from patients treated with glucocorticoid (GC) and experienced recurrence (GSE114729). In patients responsive to GC treatment, the type 17 module-constituting cell types decreased post-treatment but rebounded upon relapse; while in non-responsive patients, the type 17 module-constituting cell types remained unchanged correlating with therapeutic resistance (Supplementary Fig. 10b). These results obtained from longitudinal biopsies support that CCR7+ DC are resilient pathogenic hubs that persist in treated psoriatic skin and drive recurrence.
To further indicate the role of CCR7+ DC in driving psoriasis recurrence, we isolated splenic CD4- central memory T (Tcm) cells (CD44+CD62L+) containing memory T cells harboring the potential to produce IL-17, from Il4i1-Il23aOE mice, and co-cultured them respectively with cDC1, cDC2, DC3, LC, macrophages and CCR7+ DC isolated from the skin and lymph nodes of Il4i1-Il23aOE mice without adding exogenous antigens or cytokines (Supplementary Fig. 11). The results showed that CCR7+ DC, but not other myeloid cell subsets, reactivated memory T cells to produce IL-17 (Fig. 6e). Thus, CCR7+ DC sufficiently provide first (endogenous antigens), second (co-stimulatory molecules), and third (IL-23 and other cytokines) signals for memory T17 cell reactivation and psoriasis recurrence.
Discussion
In this study, we reveal the immune landscapes of the epidermis and dermis in psoriasis compared with homeostasis. We show that the hyperproliferative keratinocytes in psoriasis, which undergo a disordered differentiation program, are characterized by ectopic overexpression of KRT17 in their most differentiated state. Localized in the outermost layers of psoriatic epidermis, KRT17+ keratinocytes express high levels of IL-17-downstream gene signatures, which is attributed to their spatial proximity to IL-17-producing CD161+ T cells. In psoriatic skin, CCR7+ DC, which are likely differentiated from cDC2, enter the epidermis and recruit CD161+ T cells. Importantly, CCR7+ DC readily provide first, second and third signals (IL-23) that activate CD161+ T cells and induce the production of IL-17. The intimate co-localization of CCR7+ DC, IL-17-producing CD161+ T cells, and KRT17+ keratinocytes therefore indicates a type 17 spatial module in psoriatic epidermis, suggesting pathogenic roles of cells within the module, as well as the therapeutic potential of harnessing this module in psoriasis. While Korenfeld et al. described dermal DCs priming cytotoxic T cells and Th22 cells in psoriasis38, we now pinpoint the specific CCR7+ subset responsible for sustained IL-23 production and direct orchestration of the IL-23/IL-17 axis within the epidermal compartment. Critically, our spatial transcriptomics and immunofluorescence analyses reveal that this epidermal niche enables CCR7+ DC to license CD161+ T cells, driving compartmentalized IL-17A production through a type 17 module – a mechanistic insight supported by Ma et al.’s independent observation of epidermis-confined IL17A expression in their spatial dataset39.
Pioneering studies by Lee et al. and Zaba et al. implicated the crucial role of IL-23 in psoriasis pathogenesis40,41. Afterwards, the identification of IL-23-producing cells in psoriasis has been complicated by conflicting reports implicating monocytes, monocyte-derived DCs, and more recently CD14+ DC3 as primary sources of IL-23A expression15,21,22,40,42. While these studies provided important insights into IL-23A transcription, they overlooked a critical biological constraint - the IL-23 heterodimer requires co-expression of both IL-23A and IL-12B subunits for functional secretion32. Our work resolves this ambiguity by demonstrating that CCR7+ DC represent the dominant source of bioactive IL-23 in human psoriatic lesions through their unique capacity to co-express both subunits. Although CD14+ DC3 show robust IL-23A expression, they lack IL-12B production, rendering them incapable of generating functional cytokine. By shifting focus from IL-23A expression alone to the cellular sources of complete and bioactive IL-23, our findings provide a precise target for intercepting the IL-23/T17 axis at its origin. Stepping from this, future work is needed to dissect the molecular mechanisms underlying CCR7+ DC-specific generation of IL-23 in psoriasis or other chronic inflammatory diseases.
Previous studies on mouse models of psoriasis suggested that Mgl2 (CD301b)+ cDC2 were the major source of IL-2318,19; however, there is no human homolog of the Mgl2 gene and this makes the mouse data difficult to translate directly to human disease pathogenesis. Here, we employed scRNA-seq to confirm that CCR7+ DC predominantly produce IL-23 in the IMQ-induced mouse model of psoriasis. Notably, Mgl2+ DC consist of Ear2+ DC3 and Apod+ cDC2, and the latter possibly differentiate into CCR7+ DC in psoriasis-like skin lesions. Because CCR7+ DC specifically express high levels of Il4i1, we generated Il4i1cre mice and crossed them with both ROSA26iDTR and LSL-IL23a mouse strains to study IL-23 production in both loss and gain-of-function settings. DT-induced deletion of CCR7+ DC in Il4i1cre DTR mice abrogated IMQ-induced IL-23 expression, implicating CCR7+ DC as the main source of IL-23 in psoriasis-like mouse skin. On the other hand, IL-23a overexpression in Il4i1+ cells recapitulates key features of human psoriasis including αβT cell-dominated IL-17 production in the skin and the propensity to develop PsA. The observation that IL-23a overexpression in CD11c+ pan DC does not drive psoriasis-like skin inflammation reveals not only a unique pathogenic role of CCR7+ DC, but also offers a valuable mouse model suitable for the investigation of IL-23 generation mechanisms. In addition, this model provides opportunities for the design of new therapies targeting IL-23-producing cells to treat a broad spectrum of auto-inflammatory diseases. Moreover, our data showing that IL-17 neutralization relieved skin inflammation but not structural joint damage highlights the value of the Il4i1-Il23aOE mouse model, as it faithfully recapitulates this clinically relevant limitation43. Notably, earlier intervention with IL-17 blockade may potentially prevent bone erosion - a hypothesis that can now be rigorously tested using this model, which also provides a valuable preclinical platform for evaluating new therapeutic strategies aimed at preventing or reversing the structural joint complications of psoriatic disease. Thus, our model represents the first step in developing the next generation of targeted drugs for the purpose of achieving longer term disease remission and treating comorbidities. Although our Il4i1-Il23aOE mice recapitulated that skin IL-17-producing T cells were predominantly CD8+ and CD8-CD4- T cells akin to human psoriasis, the fact that mouse does not have a CD161 homologous gene warrants humanized modification of this model to better mimic the surface marker and functionality of human CD161+ T17 cells.
Beyond their role as dominant IL-23 producers, CCR7+ DC in psoriatic lesions exhibit a potent antigen-presenting phenotype, characterized by high expression of MHC class I (HLA-A, HLA-B, HLA-C), CD1 molecules (CD1B, and CD1E), and co-stimulatory markers (CD80, CD86, and CD40). This molecular profile enables them to potentially present autoantigens to T cells. Our deconvolution analysis of the RNA-seq dataset containing psoriatic epidermis samples not-responding to treatment or undergoing recurrence after treatment reveals the resilience of CCR7+ DC - while their frequency decreases during successful treatment, they persist in non-responders and rebound preceding clinical relapse. This persistent reservoir of CCR7+ DC likely explains the high recurrence rates observed after therapy discontinuation.
The functional significance of the antigen-presenting machinery in CCR7+ DC is highlighted by three key messages: (1) the spatial co-localization of CCR7+ DC with CD161+ IL-17-producing T cells and responsive KRT17+ keratinocytes in psoriatic lesions; (2) the ability of CCR7+ DC to reactivate memory T17 cells ex vivo without exogenous antigen, as evidenced by our Il4i1-Il23aOE mouse model where CCR7+ DC alone were sufficient to drive T17 cell activation; and (3) the striking association between psoriasis susceptibility and specific HLA alleles (particularly HLA-C*06:02). These collectively position CCR7+ DC as self-renewing pathogenic hubs that integrate three critical functions: (i) durable survival in treated skin, (ii) antigen presentation to maintain autoreactive T cell clones, and (iii) IL-23 production to reinforce type 17 immunity. Their capacity for both initiating primary lesions and maintaining immunological memory (through antigen presentation and IL-23 production) may explain why current biologics that neutralize cytokines without eliminating CCR7+ DC show only transient efficacy after withdrawal.
The identification of endogenous antigens presented by CCR7+ DC to CD161+ T cells represents a crucial next step in understanding disease initiation and relapse mechanisms. Our current work suggests that targeted depletion of CCR7+ DC (e.g., through IL4I1-directed therapies) or disruption of their survival niches could potentially achieve sustained remission by eliminating this pathogenic reservoir. Such discoveries could reveal novel autoantigens driving psoriatic inflammation and inform the development of precision therapies that disrupt this self-perpetuating circuit while sparing protective immunity.
Methods
Human subjects
Psoriatic skin samples were obtained by punch biopsy from patients under local lidocaine anesthesia. Normal adult human skin specimens were obtained from healthy donors undergoing plastic surgery. All participants provided written informed consent. This study was performed in accordance with the principles of the Declaration of Helsinki and approved by the Research Ethics Boards of Shanghai General Hospital, China (No. 2018KY239).
Animals
C57BL/6 mice were purchased from Shanghai SLAC Laboratory Animal Co., Ltd. Il4i1-2A-Cre (Il4i1cre) mice and R26-CAG-LSL-Il23a-IRES-EGFP (LSL-Il23a) mice were produced by Shanghai Model Organisms Co., Ltd. For Il4i1cre mice, a 2A-Cre-WPRE-polyA cassette was inserted via homologous recombination to replace the stop codon of Il4i1; for R26-CAG-LSL-Il23a-IRES-EGFP mice, a CAG-loxP-PGK-Neo-polyA-loxP-Il23a-IRES-EGFP expression cassette was targeted to the Rosa26 locus. ROSA26-LSL-DTR (ROSA26iDTR, stock# C001189) mice and Itgaxcre mice (stock# C001063) were obtained from Cyagen Co., Ltd. The mice were bred and maintained under specific pathogen-free (SPF) conditions. Age-matched and sex-matched mice were used, and the experimental and control animals were co-housed for the experiments in accordance with the National Institutes of Health Guide for the Care and Use of Laboratory Animals with the approval (SYXK-2019-0028) of the Scientific Investigation Board of Shanghai General Hospital. Throughout these experimental studies, all efforts were made to alleviate any suffering and the mice were euthanized by CO2 inhalation.
Single-cell transcriptomics
Fresh skin biopsies were placed in saline at 4 °C prior to processing. The epidermis was separated from the dermis by dispase II digestion overnight at 4 °C. Single-cell suspensions were generated by enzyme digestion and analyzed by flow cytometry to exclude doublets, debris, and DAPI-positive dead cells. For dermis samples, CD45+ cells were sorted for subsequent processing. Sorted cells were centrifuged and resuspended in 0.04% BSA in phosphate-buffered saline (PBS). Chromium Single Cell 3’ v3 (10 × Genomics) libraries were prepared using the Chromium Controller according to the manufacturer’s instructions. The resulting libraries were sequenced with the Illumina NovaSeq 6000 platform. Trimmed data were processed using the CellRanger (version 3.0, 10 × Genomics) and further filtered, processed, and analyzed using the Seurat package (version 4.3.0)44. Cells with fewer than 200 genes, more than 5000 genes, or more than 5% mitochondria content were removed. Doublets were predicted using DoubletFinder and removed45. The filtered data were normalized using a scaling factor of 10,000 to generate transcripts per kilobase million (TPM)-like values. We integrated the filtered samples using the FindIntegrationAnchors and IntegrateData functions with default parameters (dimensionality = 30). The top 2000 most variable genes were selected using the FindVariableFeatures function and the genes were then used for principal component analysis (PCA). The number of PCs for clustering was selected based on the ‘Elbow plot’ of different datasets. Clustering was performed using the FindClusters function with a resolution selected for different datasets. Results were visualized using the Seurat package. Keratinocytes pre-clustered and labeled according to the countermark genes were used as an input for Monocle 2 in the pseudo-time trajectory analysis46. Genes with expression levels lower than 0.1 and genes expressed by fewer than 10 cells were removed. The remaining cells were clustered in an unsupervised manner and DEGs were identified using the differentialGeneTest function. The top 1000 significant DEGs were selected as the ordering genes. The DDRTree algorithm was used for dimension reduction and BEAM was used to identify the genes driving the transition in pseudo-time.
Spatial transcriptomics
Fresh skin biopsies from healthy donors and patients with psoriasis were embedded in optical cutting tissue (OCT) compound and snap-frozen on dry ice. Skin sections (10-μm thick) were prepared using a cryostat microtome and mounted onto Visium slides (Visium Spatial Tissue Optimization Slide & Reagent kit, 10 × Genomics). After hematoxylin and eosin (H&E) staining, bright-field images were obtained. Optimized permeabilization (for 24 min) and tissue removal were conducted on the Visium slides. After reverse transcription, the barcoded cDNA was enzymatically released and collected. The cDNA libraries were then sequenced on the Illumina NovaSeq 6000 platform. The data were processed with the SpaceRanger (version 1.1.0, 10 × Genomics) and mapped to the GRCh38-2020-A genome. Results were visualized using the Seurat package (version 4.3.0).
Flow cytometry
Single cell suspensions were generated from the skin of patients with psoriasis, Il4i1cre DTR mice, LSL-Il23a mice, Itgax-Il23aOE mice and Il4i1-Il23aOE mice. For ex vivo co-culture of myeloid cell subsets and Tcm cells, cDC1 (CD45+Ly6G-CD3-CD19-CD11c+CD64-XCR1+CD172a-), cDC2 (CD45+Ly6G-CD3-CD19-CD11c+CD64-XCR1-CD172a+EGFP-CD16/32-CD326-), DC3 (CD45+Ly6G-CD3-CD19-CD11c+CD64-XCR1-CD172a+EGFP-CD16/32+CD326-), macrophages (CD45+Ly6G-CD3-CD19-CD11c-CD64+), LC (CD45+Ly6G-CD3-CD19-CD11c+CD64-XCR1-CD172a+EGFP-CD16/32-CD326+), CCR7+ DC (CD45+Ly6G-CD3-CD19-CD11c+CD64-XCR1-CD172a+EGFPhi) were sorted using a BD FACSAria III from skin and lymph nodes of Il4i1-Il23aOE mice, and CD4-CD44+CD62L+ Tcm cells were sorted from spleens of Il4i1-Il23aOE mice; 40,000 myeloid cells were co-cultured with 100,000T cells for 36 h without addition of exogenous antigen or cytokine. Cells were stained with fluorophore-conjugated antibodies and assayed with a BD LSRFortessa or a BD FACSymphony A3 cytometer, and the data were analyzed using FlowJo software. For human sample analyses, antibodies against CD45 (clone 2D1) and CD1b (clone SN13) were obtained from BioLegend; CD45 (clone HI30), CD200 (clone MRC OX-104) and CD11c (clone B-ly6) were obtained from BD Biosciences; IL-23p19 (clone 23dcdp), IL-12/IL-23p40 (clone eBioHP40) were obtained from eBioscience. For mouse sample analyses, antibodies against CD45 (clone 30-F11) were obtained from BioLegend or BD Biosciences; Ly-6G (clone 1A8), CD200 (clone OX-90), CD3e (clone 145-2C11), CD4 (clone RM4-5) and CD62L (clone MEL-14) were obtained from BD Biosciences; CD11c (clone N418), TCR beta (clone H57-597), MHC Class II (I-A/I-E) (clone M5/114.15.2), CD172a (clone P84) and IL-17A (clone eBio17B7) were obtained from eBioscience; CD326 (Ep-CAM) (clone G8.8), XCR1 (clone ZET), CD64 (FcγRI) (clone X54-5/7.1), CD19 (clone 6D5), IL-17A (clone TC11-18H10.1), CD16/32 (clone 93), CD8a (clone S18018E), CD4 (clone GK1.5) and CD44 (clone IM7) were obtained from BioLegend. Full information of the antibodies used is in Supplementary Data 2.
RNAscope multiplex fluorescent assay
Human paraffin sections were dewaxed, and single-molecule fluorescence in situ hybridization (FISH) experiments were carried out using an RNAscope Multiplex Fluorescent Assay v2 with an RNAscope Probe-Hs-IL23A-C3 (ACD cat. 562851-C3), an RNAscope Probe-Hs-IL12B-C2 (ACD cat. 402071-C2), an RNAscope Probe-Hs-CD200 (ACD cat. 410471), and an RNAscope Probe-Hs-IL17A (ACD cat. 310931). The sections were mounted with a fluorescent mounting medium (Sigma-Aldrich cat. DUO82040) and visualized under a confocal microscope (Leica, STELLARIS 8 DIVE).
Mouse models of psoriasis
For the IMQ-induced mouse model of psoriasis, male C57BL/6 mice (aged 7 weeks) were maintained under SPF conditions. The mice received a daily topical dose of 25 mg IMQ cream (5%) (MedShine cat. 120503) per ear for two or five consecutive days before the mice were euthanized and the ears were collected for scRNA-seq. For the Il4i1cre DTR mice, 100 μg DT (Sigma-Aldrich cat. D0564) was injected intraperitoneally (i.p.) one day before 25 mg IMQ cream was applied per ear for three days. The mice were then euthanized and the ears were collected for scRNA-seq, flow cytometry and ELISA. After euthanization, ears were collected from LSL-Il23a, Itgax-Il23aOE, and Il4i1-Il23aOE mice (aged 12 weeks) for histological analysis, flow cytometry and bulk RNA-seq, while paws were collected from mice (aged 16 weeks) for histological analysis, microCT and bulk RNA-seq.
ELISA
Ears from Il4i1cre DTR mice were snap-frozen, pulverized, and homogenized for protein extraction using a ProteinExt Mammalian Total Protein Extraction Kit (Transgen cat. DE101-01). IL-23 heterodimer levels were measured using a Mouse IL-23 Quantikine ELISA Kit (R&D Systems cat. M2300) according to the manufacturer’s instructions.
Histological analysis and immunofluorescence
Ears from LSL-Il23a, Itagx-Il23aOE and Il4i1-Il23aOE mice were embedded in paraffin and sectioned (5-μm thick). The sections were stained with H&E, and the pixel size of the epidermal area was measured using the lasso tool in Adobe Photoshop CS4. For immunofluorescence staining, human or mouse sections were deparaffinized and retrieval was performed by heating the sections in sodium citrate buffer (pH = 6.0) or Tris-EDTA buffer (pH = 8.0). The sections were blocked for 1 h at room temperature (RT) in PBS containing 1% bovine serum albumin (BSA), 5% goat serum, 0.3% Triton X-100 and stained overnight at 37 °C in blocking buffer containing primary antibodies (anti-CD161, Clone 14F1F11, NOVUS Cat. NBP2-14845, 1:50 dilution; anti-IL17A, Polyclonal, Invitrogen cat. PA5-79470, 1:40 dilution; anti-KRT17/CK17/Cytoketatin 17, Polyclonal, LS Bio cat. LS-B7610, 1:100 dilution; anti-Krt6, Polyclonal, Proteintech cat. 10590-1-AP, 1:200 dilution; anti-Krt5, Clone 2C2, Invitrogen cat. MA5-17057, 1:200 dilution; anti-Krt1/10, Clone LH1, Santa Cruz cat. sc-53251, 1:200 dilution; anti-Ki67, Polyclonal, Servicebio cat. GB111499, 1:500 dilution; anti-Filaggrin, Clone FLG01, GeneTex cat. GTX23137, 1:100 dilution; anti-DC-LAMP, Colne 1010E1.01, NOVUS Cat, DDX0191P-100, anti-KRT17/CK17/Cytoketatin 17, Clone E3, LS Bio Cat. LS-B7169; anti-IL17RA, Polyclonal, Affinity Biosciences cat. DF3602, 1:50 dilution; anti-CD200, Clone E5I9V, Cell Signaling Technology cat. 23451, 1:50 dilution; anti-IL12 p40, Polyclonal, Invitrogen cat. PA5-23965, 1:40 dilution; anti-IL23, Polyclonal, Santa Cruz cat. sc-21079, 1:40 dilution; anti-IL23p19, Clone 242139G12, Proteintech cat. 98392-1-RR, 1:40 dilution; anti-IL12p40, Clone C17.8, BioXCell cat. BE0051, 1:40 dilution). Thereafter, the sections were rinsed three times in PBS and stained with fluorochrome-conjugated secondary antibodies (all from Life Technologies, 1:1,000 dilution) for 1 h at RT in the dark. Sections were also stained with DAPI (BD Biosciences cat. 564907, 1:2,000 dilution) at RT for 5 min to visualize nuclei. The sections were mounted with a fluorescent mounting medium (Sigma-Aldrich cat. DUO82040) and visualized under a confocal microscope (Leica, STELLARIS 8 DIVE).
Bulk RNA-seq
Ears or peeled metacarpal and phalangeal bones were snap-frozen in liquid nitrogen and pulverized. Total RNA was isolated using RNAiso Reagent (TaKaRa cat. 9108). cDNA libraries were prepared using a VAHTS Universal V8 RNA-seq Library Prep Kit for Illumina (Vazyme cat. NR605-01) according to the manufacturer’s instructions and sequenced on a NovaSeq 6000 (Illumina). The adapter sequences were trimmed from the raw paired-end reads using Skewer47. The sequences were then aligned to GRCm38 using STAR48 and assembled using StringTie49. Gene enrichment analysis (GSEA) was performed to identify enriched pathways50,51.
MicroCT
Mouse hind paws were collected and fixed in 4% paraformaldehyde and analyzed by microCT (Venus001, Pingseng Scientific). Bone structural parameters including total area (Tt. Ar), cortical bone thickness (Ct. Th), cortical bone area (Ct. ar) and bone volume to total volume ratio (BV/TV) were calculated using DataViewer software (Bruker). The samples were then decalcified using 10% EDTA and embedded for H&E staining.
Deconvolution of bulk RNA-seq data
Deconvolution analysis was performed on bulk RNA-seq data from GSE114729, including seven GC-responsive psoriasis patients (with pre-treatment, post-clearance, and recurrence samples) and four non-responders. BayesPrism52 was used along with our scRNAseq-data-derived reference matrix (psoriatic epidermis), to quantify cell type proportions, focusing on CCR7+ DC, KLRB1+IL17A+ T cell, and KRT17+ keratinocyte dynamics. Data were TMM-normalized, batch-corrected with ComBat-seq, and analyzed with 5000 iterations (R-hat <1.1) per sample. Samples passing QC thresholds (reconstruction correlation >0.85, <20% unexplained variance) were analyzed using linear mixed models. Cell proportions were compared across treatment phases.
Statistical analysis
Data were presented as the 25th to 75th percentiles (whiskers showing min to max and center showing the mean value) or as the mean ± SEM and analyzed using GraphPad Prism 9. Differences between two groups were evaluated using Student’s t test, and differences between multiple groups were evaluated by analysis of variance (ANOVA) with Geisser-Greenhouse correction. A simple linear regression model was used to analyze the transcriptome correlation between mouse models and human psoriasis.
Reporting summary
Further information on research design is available in the Nature Portfolio Reporting Summary linked to this article.
Data availability
The sequencing data in this paper are deposited in Genome Sequence Archive (GSA) and Gene Expression Omnibus (GEO). The bulk RNA sequencing data are deposited under the accessions: CRA013603 and CRA013771; the mouse single-cell transcriptomics data are deposited under the accessions: CRA025637, CRA028265 and GSE205790; the human single-cell transcriptomics data are deposited under the accessions: HRA003418 and HRA006130; the human spatial transcriptomics data are deposited under the accession: HRA006129. All data are included in the Supplementary Information or available from the authors, as are unique reagents used in this Article. The raw numbers for charts and graphs are available in the Source Data file whenever possible. Source data are provided with this paper.
References
Armstrong, A. W. & Read, C. Pathophysiology, clinical presentation, and treatment of psoriasis: a review. JAMA 323, 1945–1960 (2020).
Griffiths, C. E. & Barker, J. N. Pathogenesis and clinical features of psoriasis. Lancet 370, 263–271 (2007).
Bito, T. et al. Influence of neutralizing antibodies to adalimumab and infliximab on the treatment of psoriasis. Br. J. Dermatol 170, 922–929 (2014).
Amschler, K. et al. Long-term follow-up of 22 psoriatic patients treated with ixekizumab after failure of secukinumab. Dermatol. Online J. 26, 13030/qt11d602x5 (2020).
Galluzzo, M., D’Adamio, S., Campione, E., Bianchi, L. & Talamonti, M. Treating a multidrug-resistant psoriatic HLA-C*18:01 allele carrier with combination ustekinumab apremilast therapy. Mol. Diagn. Ther. 22, 717–721 (2018).
Masson Regnault, M., Shourick, J., Jendoubi, F., Tauber, M. & Paul, C. Time to relapse after discontinuing systemic treatment for psoriasis: a systematic review. Am. J. Clin. Dermatol. 23, 433–447 (2022).
Puig, L. et al. The biological basis of disease recurre nce in psoriasis: a historical perspective and current models. Br. J. Dermatol. 186, 773–781 (2022).
Kryczek, I. et al. Induction of IL-17+ T cell trafficking and development by IFN-gamma: mechanism and pathological relevance in psoriasis. J. Immunol. 181, 4733–4741 (2008).
Lowes, M. A. et al. Psoriasis vulgaris lesions contain discrete populations of Th1 and Th17 T cells. J. Invest. Dermatol. 128, 1207–1211 (2008).
Ortega, C. et al. IL-17-producing CD8+ T lymphocytes from psoriasis skin plaques are cytotoxic effector cells that secrete Th17-related cytokines. J. Leukoc. Biol. 86, 435–443 (2009).
Cheuk, S. et al. CD49a expression defines tissue-resident CD8(+) T cells poised for cytotoxic function in human skin. Immunity 46, 287–300 (2017).
Cheuk, S. et al. Epidermal Th22 and Tc17 cells form a localized disease memory in clinically healed psoriasis. J. Immunol. 192, 3111–3120 (2014).
Conrad, C. et al. Alpha1beta1 integrin is crucial for accumulation of epidermal T cells and the development of psoriasis. Nat. Med. 13, 836–842 (2007).
Mabuchi, T., Takekoshi, T. & Hwang, S. T. Epidermal CCR6+ gammadelta T cells are major producers of IL-22 and IL-17 in a murine model of psoriasiform dermatitis. J. Immunol. 187, 5026–5031 (2011).
Cai, Y. et al. Pivotal role of dermal IL-17-producing gammadelta T cells in skin inflammation. Immunity 35, 596–610 (2011).
Nestle, F. O. et al. Plasmacytoid predendritic cells initiate psoriasis through interferon-alpha production. J. Exp. Med. 202, 135–143 (2005).
Wohn, C. et al. Langerin(neg) conventional dendritic cells produce IL-23 to drive psoriatic plaque formation in mice. Proc. Natl Acad. Sci. USA 110, 10723–10728 (2013).
Kim, T. G. et al. Skin-specific CD301b(+) dermal dendritic cells drive IL-17-mediated psoriasis-like immune response in mice. J. Invest. Dermatol. 138, 844–853 (2018).
Whitley, S. K. et al. Local IL-23 is required for proliferation and retention of skin-resident memory T(H)17 cells. Sci. Immunol. 7, eabq3254 (2022).
Guttman-Yassky, E., Nograles, K. E. & Krueger, J. G. Contrasting pathogenesis of atopic dermatitis and psoriasis-part II: immune cell subsets and therapeutic concepts. J. Allergy Clin. Immunol. 127, 1420–1432 (2011).
Hansel, A. et al. Human slan (6-sulfo LacNAc) dendritic cells are inflammatory dermal dendritic cells in psoriasis and drive strong TH17/TH1 T-cell responses. J. Allergy Clin. Immunol. 127, 787–794.e781-789 (2011).
Nakamizo, S. et al. Single-cell analysis of human skin identifies CD14+ type 3 dendritic cells co-producing IL1B and IL23A in psoriasis. J. Exp. Med. 218, e20202345 (2021).
Becht, E. et al. Dimensionality reduction for visualizing single-cell data using UMAP. Nat. Biotechnol. 37, 38–44 (2018).
Yang, L., Fan, X., Cui, T., Dang, E. & Wang, G. Nrf2 promotes keratinocyte proliferation in psoriasis through up-regulation of Keratin 6, Keratin 16, and Keratin 17. J. Invest. Dermatol. 137, 2168–2176 (2017).
Zhang, X., Yin, M. & Zhang, L. J. Keratin 6, 16 and 17-critical barrier alarmin molecules in skin wounds and psoriasis. Cells 8, 807 (2019).
Ho, A. W. & Kupper, T. S. T cells and the skin: from protective immunity to inflammatory skin disorders. Nat. Rev. Immunol. 19, 490–502 (2019).
Muromoto, R. et al. IL-17A plays a central role in the expression of psoriasis signature genes through the induction of IκB-ζ in keratinocytes. Int. Immunol. 28, 443–452 (2016).
Dress, R. J., Liu, Z. & Ginhoux, F. Towards the better understanding of myelopoiesis using single-cell technologies. Mol. Immunol. 122, 186–192 (2020).
Anderson, D. A. 3rd, Dutertre, C. A., Ginhoux, F. & Murphy, K. M. Genetic models of human and mouse dendritic cell development and function. Nat. Rev. Immunol. 21, 101–115 (2021).
Maier, B. et al. A conserved dendritic-cell regulatory program limits antitumour immunity. Nature 580, 257–262 (2020).
See, P. et al. Mapping the human DC lineage through the integration of high-dimensional techniques. Science 356, eaag3009 (2017).
Oppmann, B. et al. Novel p19 protein engages IL-12p40 to form a cytokine, IL-23, with biological activities similar as well as distinct from IL-12. Immunity 13, 715–725 (2000).
Kvedaraite, E. & Ginhoux, F. Human dendritic cells in cancer. Sci. Immunol. 7, eabm9409 (2022).
van der Fits, L. et al. Imiquimod-induced psoriasis-like skin inflammation in mice is mediated via the IL-23/IL-17 axis. J. Immunol. 182, 5836–5845 (2009).
FitzGerald, O. et al. Psoriatic arthritis. Nat. Rev. Dis. Prim. 7, 59 (2021).
Wang, Y. et al. The clinical characteristics of psoriatic arthritis: a cross-sectional study based on the psoriatic arthritis cohort of West China Hospital. Rheumatol. Ther. 10, 775–784 (2023).
Efremova, M., Vento-Tormo, M., Teichmann, S. A. & Vento-Tormo, R. CellPhoneDB: inferring cell-cell communication from combined expression of multi-subunit ligand-receptor complexes. Nat. Protoc. 15, 1484–1506 (2020).
Korenfeld, D. et al. A type of human skin dendritic cell marked by CD5 is associated with the development of inflammatory skin disease. JCI Insight 2, e96101 (2017).
Ma, F. et al. Single cell and spatial sequencing define processes by which keratinocytes and fibroblasts amplify inflammatory responses in psoriasis. Nat. Commun. 14, 3455 (2023).
Lee, E. et al. Increased expression of interleukin 23 p19 and p40 in lesional skin of patients with psoriasis vulgaris. J. Exp. Med. 199, 125–130 (2004).
Zaba, L. C. et al. Amelioration of epidermal hyperplasia by TNF inhibition is associated with reduced Th17 responses. J. Exp. Med. 204, 3183–3194 (2007).
Fuentes-Duculan, J. et al. A subpopulation of CD163-positive macrophages is classically activated in psoriasis. J. Invest. Dermatol. 130, 2412–2422 (2010).
Wang, Y. et al. Superior effect of adalimumab versus secukinumab on ultrasound-confirmed synovitis in psoriatic arthritis: comprehensive evidence from musculoskeletal ultrasound and clinical assessments. J. Dermatol. Treat. 35, 2411849 (2024).
Butler, A., Hoffman, P., Smibert, P., Papalexi, E. & Satija, R. Integrating single-cell transcriptomic data across different conditions, technologies, and species. Nat. Biotechnol. 36, 411–420 (2018).
McGinnis, C. S., Murrow, L. M. & Gartner, Z. J. DoubletFinder: doublet detection in single-cell RNA sequencing data using artificial nearest neighbors. Cell Syst. 8, 329–337.e324 (2019).
Trapnell, C. et al. The dynamics and regulators of cell fate decisions are revealed by pseudotemporal ordering of single cells. Nat. Biotechnol. 32, 381–386 (2014).
Jiang, H., Lei, R., Ding, S. W. & Zhu, S. Skewer: a fast and accurate adapter trimmer for next-generation sequencing paired-end reads. BMC Bioinforma. 15, 182 (2014).
Dobin, A. et al. STAR: ultrafast universal RNA-seq aligner. Bioinformatics 29, 15–21 (2013).
Pertea, M., Pertea, G. M., Antonescu, C. M., Chang, T. C., Mendell, J. T. & Salzberg, S. L. StringTie enables improved reconstruction of a transcriptome from RNA-seq reads. Nat. Biotechnol. 33, 290–295 (2015).
Subramanian, A. et al. Gene set enrichment analysis: a knowledge-based approach for interpreting genome-wide expression profiles. Proc. Natl Acad. Sci. USA 102, 15545–15550 (2005).
Mootha, V. K. et al. PGC-1alpha-responsive genes involved in oxidative phosphorylation are coordinately downregulated in human diabetes. Nat. Genet. 34, 267–273 (2003).
Chu, T., Wang, Z., Pe’er, D. & Danko, C. G. Cell type and gene expression deconvolution with BayesPrism enables Bayesian integrative analysis across bulk and single-cell RNA sequencing in oncology. Nat. Cancer 3, 505–517 (2022).
Li, B. et al. Transcriptome analysis of psoriasis in a large case-control sample: RNA-seq provides insights into disease mechanisms. J. Invest. Dermatol. 134, 1828–1838 (2014).
Swindell, W. R. et al. Imiquimod has strain-dependent effects in mice and does not uniquely model human psoriasis. Genome Med. 9, 24 (2017).
Acknowledgements
The authors would like to thank the SGH Flow Core for the help with FACS, and the SGH Imaging Core for the help with microscopy. This work was supported by the National Natural Science Foundation of China Original Exploration Program (82050009, 82450903), the National Key Research and Development Program of the Ministry of Science and Technology (2020YFA0112900), the National Science Foundation of China (81930088, 82173417 [Y.S.], 82203914 [F.L.] and 82373470 [F.L.]), Shanghai Scientific and Technological Innovation Action Plan (22140903100, 22QA1407600 [F.L.] and 23ZR1480700 [F.L.]), SJTU Trans-med Awards Research (20210102), and Innovative Research Team of High-Level Local Universities in Shanghai [by H.W. if not otherwise noted].
Author information
Authors and Affiliations
Contributions
Conceptualization, H.W., Y.S. and F.L.; Investigation, Y.S., F.L., X.C., Z.Wang, X.Y., L.S. Z.X., S.D. and Z.L.; Data curation, Y.S. and F.L.; Writing – original draft, F.L.; Writing – review & editing, H.W., F.G., F.L. and Y.S.; Funding acquisition, H.W., Y.S. and F.L.; Resources, Z.Wu and Y-L.S.; Supervision, H.W.; Project administration, H.W.
Corresponding author
Ethics declarations
Competing interests
The authors declare no competing interests.
Peer review
Peer review information
Nature Communications thanks the anonymous reviewer(s) for their contribution to the peer review of this work. A peer review file is available.
Additional information
Publisher’s note Springer Nature remains neutral with regard to jurisdictional claims in published maps and institutional affiliations.
Source data
Rights and permissions
Open Access This article is licensed under a Creative Commons Attribution-NonCommercial-NoDerivatives 4.0 International License, which permits any non-commercial use, sharing, distribution and reproduction in any medium or format, as long as you give appropriate credit to the original author(s) and the source, provide a link to the Creative Commons licence, and indicate if you modified the licensed material. You do not have permission under this licence to share adapted material derived from this article or parts of it. The images or other third party material in this article are included in the article’s Creative Commons licence, unless indicated otherwise in a credit line to the material. If material is not included in the article’s Creative Commons licence and your intended use is not permitted by statutory regulation or exceeds the permitted use, you will need to obtain permission directly from the copyright holder. To view a copy of this licence, visit http://creativecommons.org/licenses/by-nc-nd/4.0/.
About this article
Cite this article
Sun, Y., Lou, F., Cai, X. et al. CCR7+ dendritic cells expressing both IL-23A and IL-12B potentially contribute to psoriasis relapse. Nat Commun 16, 7581 (2025). https://doi.org/10.1038/s41467-025-62874-9
Received:
Accepted:
Published:
Version of record:
DOI: https://doi.org/10.1038/s41467-025-62874-9








