Fig. 2: CCR7+ DC dominantly produce IL-23 in psoriatic skin.
From: CCR7+ dendritic cells expressing both IL-23A and IL-12B potentially contribute to psoriasis relapse

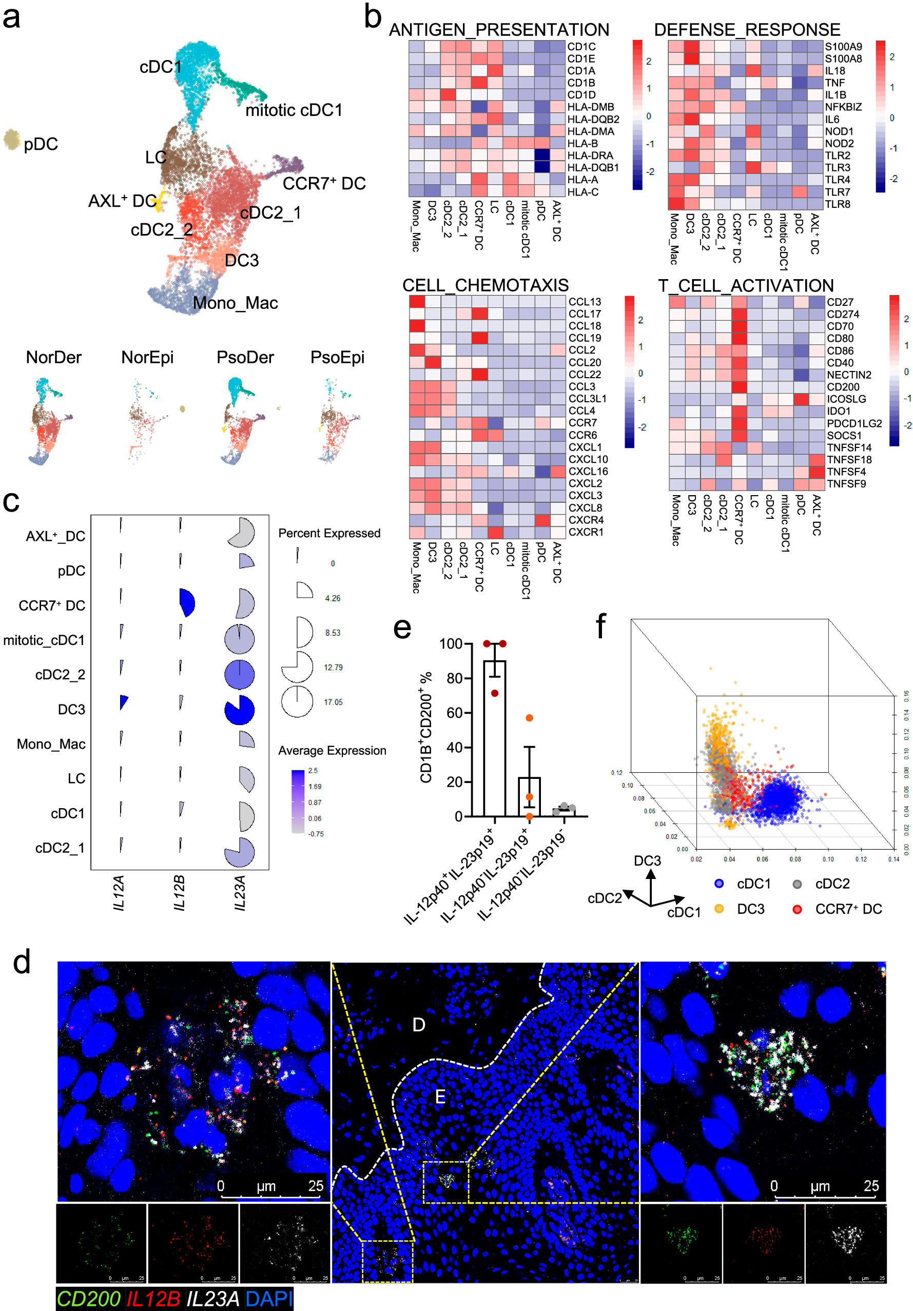
a UMAP dimensional reduction and sub-clustering of DCs and monocytes from psoriatic epidermis samples (n = 6), psoriatic dermis samples (n = 6), healthy epidermis samples (n = 4) and healthy dermis samples (n = 4) and split by sample types. b Heatmaps of genes associated with the indicated functions in different DC and monocyte subtypes of psoriatic skin. c Cell percentages expressing IL12A, IL12B and IL23A and average expression of these genes in different DC and monocyte subtypes. d Representative image of RNAscope detection of CD200, IL12B and IL23A mRNAs in psoriatic skin (n = 3). Scale bar, 25 μm. Data are representative of three independent experiments. e Flow cytometry showing the percentages of CD1B+CD200+ cells in IL-12p40+IL-23p19+, IL-12p40-IL-23p19+ and IL-12p40-IL-23p19- cells among CD45+CD11c+ cells in psoriatic skin samples (n = 3). Data represent the mean ± SEM. Data are representative of three independent experiments. f Three-dimensional scatter plots showing cDC1 scores, cDC2 scores and DC3 scores of cDC1, cDC2, DC3 and CCR7+ DC in psoriatic skin. The scores were calculated as the fraction of RNA in a cell belonging to genes in the list shown in Supplementary Data 1. Source data are provided as a Source Data file.