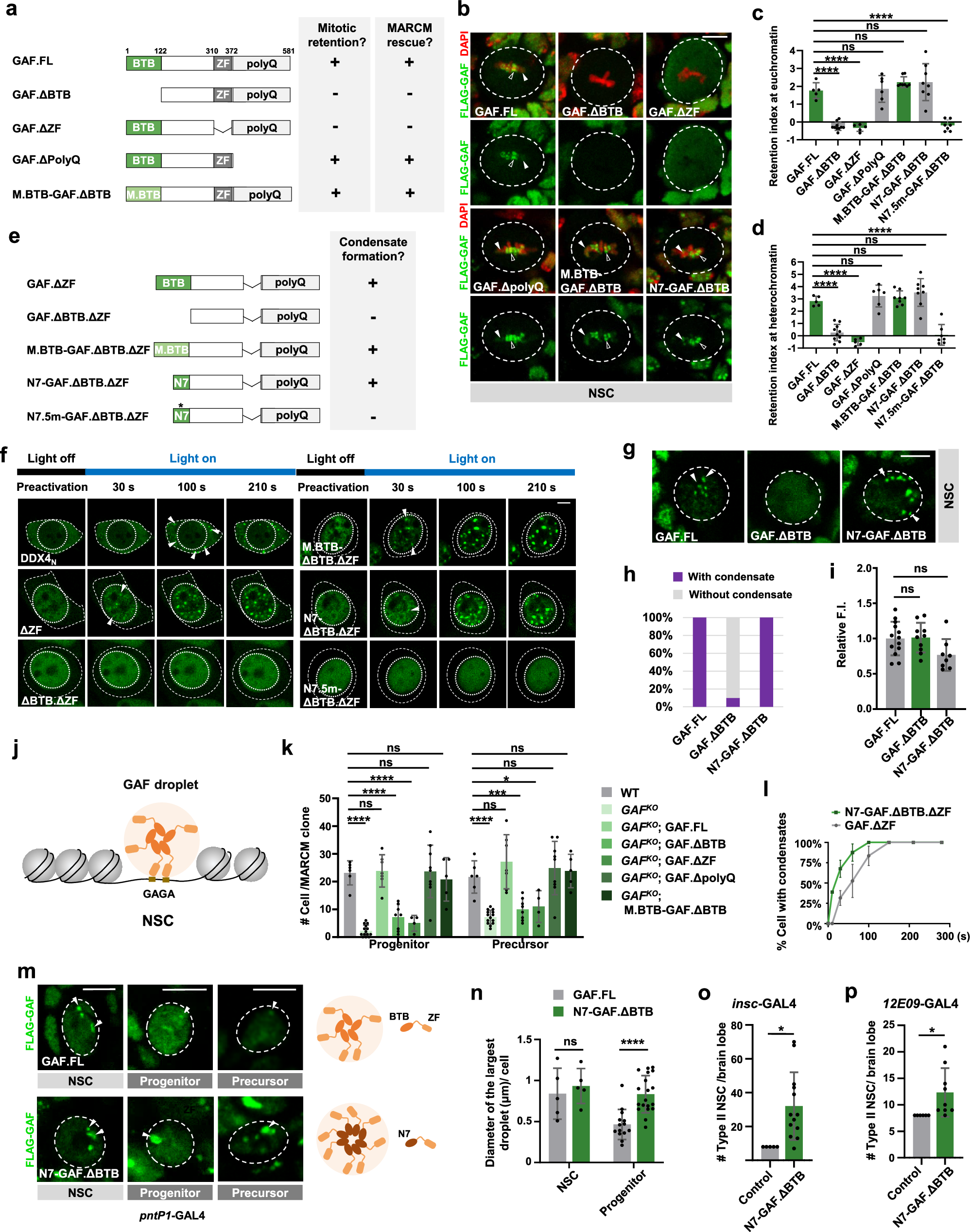
Fig. 2: Mitotic retention ability is essential for GAF to promote NSC proliferation.

a A schematic summary of the mitotic retention and MARCM rescue ability of GAF variants. b–d FLAG-GAF variants were transiently expressed in NSCs and stained for FLAG and DAPI. Chromosome regions decorated with GAF foci and uniform distribution of GAF are indicated by hollow and solid arrowheads, respectively (b). Quantification of mitotic retention index of GAF-GFP derivatives at H3K9me3- (c) and H3K9me3+ (d) regions of NSCs. Scale bar, 5 μm. e, f OptoDroplet assay of indicated protein fragments in HEK293T cells. A schematic summary of the optoDroplet formation ability of GAF variants is shown in (e). Representative images are shown in (f). Scale bar, 5 μm. g–i Expression pattern of GAF-GFP variants in interphase NSCs (g). GAF condensates are indicated by white arrowheads. Quantification of the percentage of NSCs with condensates is shown in (h). Quantification of the relative fluorescent intensity (F.I.) of GAF-GFP variants is shown in (i). Scale bar, 5 μm. n = 13, 10, 8. (j) A schematic drawing depicting the binding of GAF condensates at target genome loci. Scale bar, 5 μm. k Quantification of the number of neural progenitors (left) or precursors (right) per MARCM clone of the indicated genotypes. Related images are in Supplementary Fig. 3g. l Quantification of the percentage of cells with condensates of indicated genotypes at different time points in the optoDroplet assay. Nuclear foci with a diameter greater than 0.5 μm are counted. Related images are in Supplementary Fig. 4a. n = 20, 50. m, n N7-GAF.ΔBTB forms larger droplets (arrowheads) than GAF.FL in progenitors and precursors (m). Quantification of the diameter of the largest droplet of indicated genotypes in NSCs (left) and progenitors (right) is shown in (n). n = 5, 19. Scale bar, 5 μm. o, p Quantification of type II NSC number per brain lobe of indicated genotypes. N7-GAF.ΔBTB overexpression is induced in NSC lineages (o; pntP1-GAL4) or neural progenitors (p; 12E09-GAL4). *p = 0.0177, n = 5, 13 (o). *p = 0.0396, n = 5, 9 (p). Related images are in Supplementary Fig. 4h, i. Source data are provided as a Source Data file.