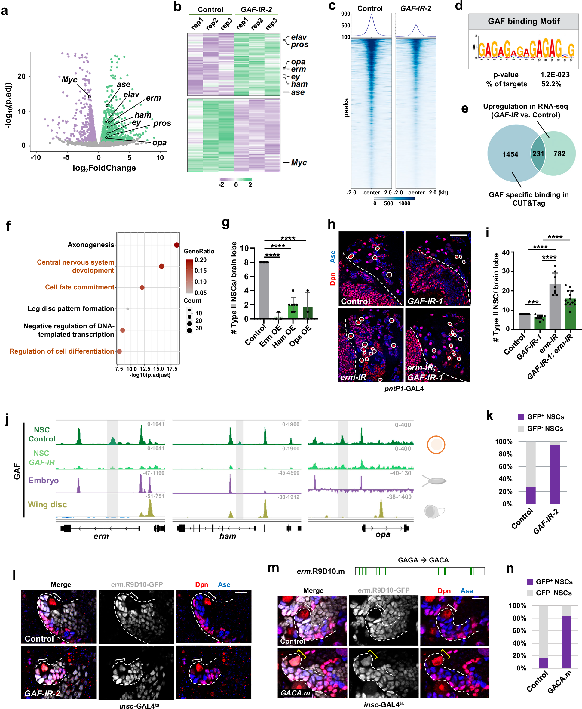
Fig. 3: GAF preserves NSC fate through transcriptional inhibition of key differentiation genes.

a volcano plot of differentially regulated gene expression from RNA-seq analysis comparing GAF-IR with the control. IR: RNAi. (Wald test, p.adj <0.05, log2[fold-change] > 0.5). Differentially expressed genes related to cell proliferation (left) and differentiation (right) are labeled. b Heat maps showing upregulated and downregulated genes upon GAF knockdown by RNA-seq. Selective genes related to differentiation (upper) or proliferation (bottom) are labeled. c Heat maps showing reduced GAF binding to target genomic loci upon GAF knockdown in NSCs by CUT&Tag. d (GA)n motif enrichment within GAF-specific binding peaks, as reported by MEME. One-sided Fisher’s exact test. e Venn diagram showing the overlap of GAF-specific binding genes and upregulated genes upon GAF knockdown. f GO analysis of overlapping genes identified in (e). g Quantification of type II NSC number per brain lobe of indicated genotypes. Related images are in Supplementary Fig. 5g. h, i Larval brain lobes of indicated genotypes were stained for Dpn (red) and Ase (blue) (h). NSCs are marked by white circles. Some NSCs out of focal plane are not labeled in the image. Quantification of type II NSC number of indicated genotypes is shown in (i).***p = 0.0004, ****p < 0.0001. Scale bar, 50 μm. j Genome browser image of CUT&Tag tracks for GAF at key differentiation gene loci in control (dark green) and GAF-IR (light green) NSCs, embryo (purple30) and wing disc (yellow80). The NSC-specific binding peaks of GAF are marked by gray boxes. Illustrations are created in BioRender. Li, Y. (2025) https://BioRender.com/pcljp15. k, l Quantification of the percentage of type II NSCs with erm.R9D10-GFP reporter expression (k). Expression pattern of erm.R9D10 enhancer-GFP reporter in type II NSC lineages of indicated genotypes (l). n = 11, 19. Scale bar, 10 μm. m, n Expression pattern of control or GACA.m form of erm.R9D10-GFP reporter in type II NSC lineages (m). Quantification of the percentage of NSCs with ectopic erm reporter expression is shown in (n). n = 23, 18. Scale bar, 10 μm. Source data are provided as a Source Data file.