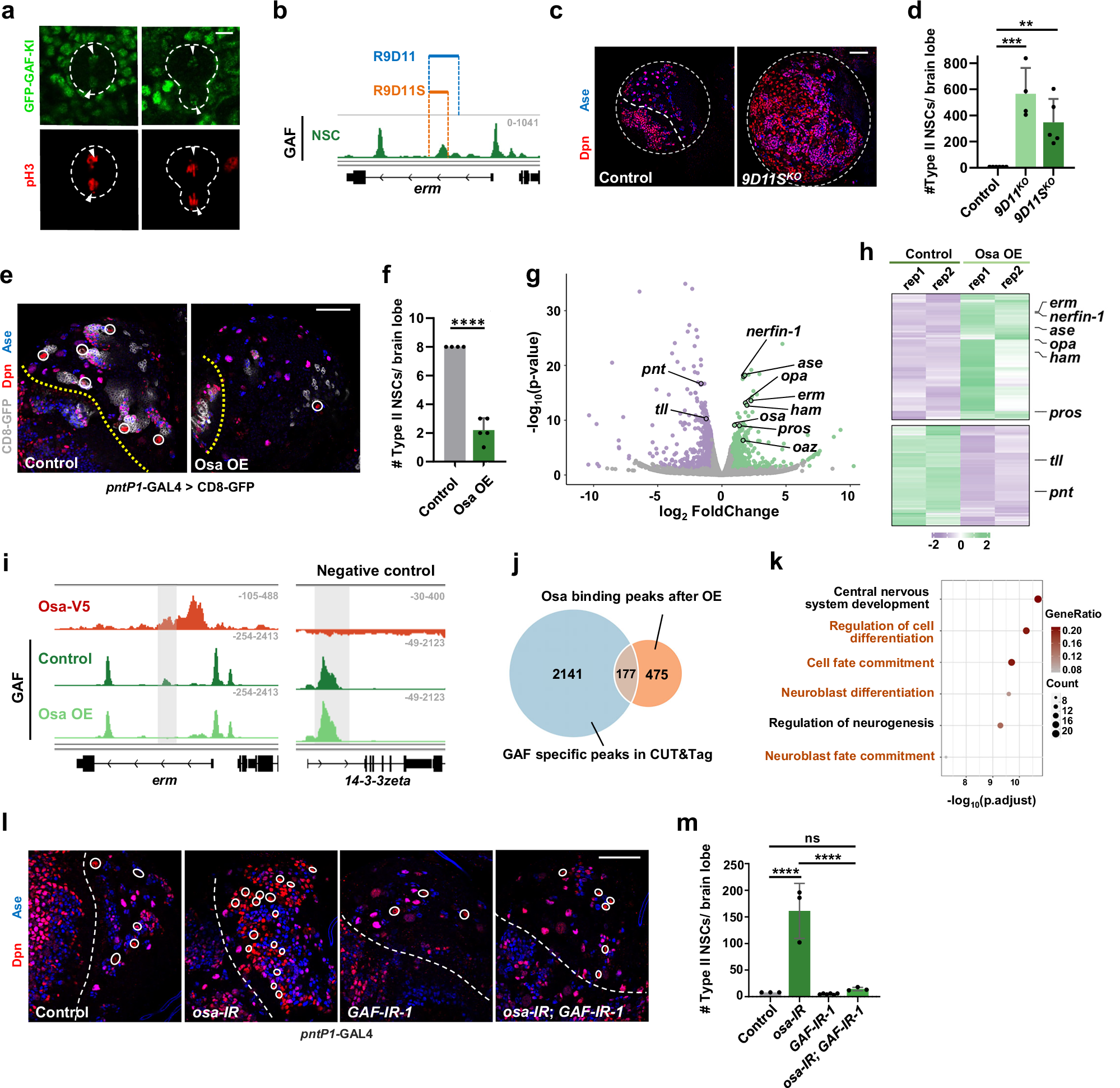
Fig. 6: Differential GAF bookmarking is achieved by selective competition of SWI/SNF complex.

a Distribution of GFP-GAF-KI in anaphase (left) and telophase (right) NSCs. Scale bar, 5 μm. b–d Deletion of NSC-specific binding enhancers of GAF in the key differentiation gene, erm, leads to tumorigenesis. The locations of NSC-specific enhancers R9D11 and R9D11S are indicated in (b). Larval brain lobes of indicated genotypes stained for Dpn and Ase is shown in (c). Quantification of type II NSC number per brain lobe of the indicated genotypes is shown in (d). **p = 0.0054, ***p = 0.0002, n = 6, 4, 5. Scale bar, 50 μm. e, f Larval brain lobes of indicated genotypes were stained for Dpn and Ase (e). Overexpression of Osa leads to type II NSC loss. Type II NSCs are indicated by white circles. Quantification of type II NSC number per brain lobe is shown in (f). ****p < 0.0001, n = 4, 5. Scale bar, 50 μm. g, h Volcano plot of differentially expressed genes from RNA-seq analysis comparing Osa-overexpression with control NSCs (two-sided Wald test, | log2 fold change|> 0.8, p-value<0.05) (g). Heat maps displaying upregulated and downregulated genes upon Osa overexpression by RNA-seq are shown in (h). Selective genes related to differentiation (top) or self-renewal (bottom) are labeled. i Genome browser images of CUT&Tag tracks for Osa and GAF in NSCs at key differentiation gene loci upon Osa overexpression. j, k Venn diagram (j) and GO analysis (k) of the overlap of GAF-specific binding and Osa binding peaks from CUT&Tag analysis. l, m Larval brain lobes of indicated genotypes were stained for Dpn and Ase (l). Quantification of type II NSC number per brain lobe of the indicated genotypes is shown in (m). ****p < 0.0001. Scale bar, 50 μm. Source data are provided as a Source Data file.