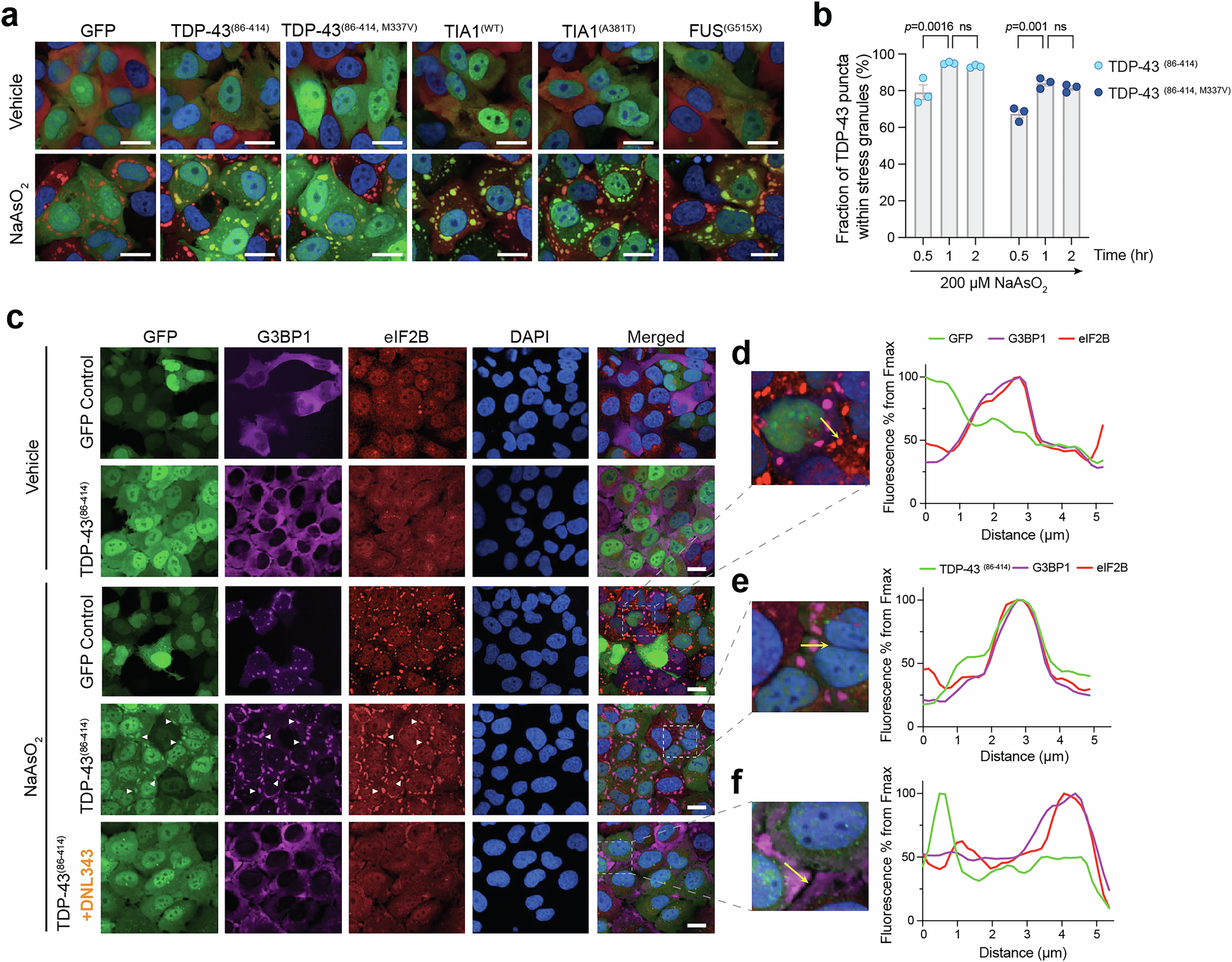
Fig. 2: ALS-associated RNA binding proteins colocalize with stress granules and DNL343 and its analog inhibit these structures in cell models.

a Fluorescence microscopy of fixed H4 cells expressing mCherry-tagged G3BP1 (red) and GFP-tagged RBPs (TDP-43, TIA1, and FUS variants) (green). In the presence of 250 µM NaAsO2 for 1 h, these RBPs colocalized to G3BP1 positive stress granules (shown in yellow). Nuclei were labeled with DAPI (blue). Scale bar: 20 µm. See Supplementary Fig. 2a for single channel images. b Live-cell imaging quantification shown in Supplementary Movie 1 of the colocalization between GFP-tagged TDP-43 variants and G3BP1-mCherry in the presence of 200 µM NaAsO2 over time. Colocalization was quantified as a percentage of the TDP-43 puncta found within stress granules out of the total number of TDP-43 puncta identified per cell. n = 3 independent experiments. Data shown as mean ± SEM. Statistical significance was determined by one-way ANOVA, with Tukey’s multiple comparison, ns P > 0.05. c Microscopy images of H4 inducible cells pre-treated with 1 µM DNL343 or vehicle, followed by 200 µM NaAsO2 for 2 h and immunostained with an antibody recognizing the epsilon subunit of eIF2B. DNL343 prevented the puncta formation of truncated TDP-43 (green), G3BP1 (magenta), and eIF2B (red). Arrowheads indicate colocalization of each marker. Nuclei were stained with DAPI (blue). Scale bar: 20 µm. Three independent experiments were performed with similar results. d−f Inset of single cell from merged image in (c). Fluorescent line intensity histograms of GFP (d) or GFP-TDP-43(86-414) (e, f), G3BP1, and eIF2B across the yellow lines in the images. Source data are provided in Source Data file.