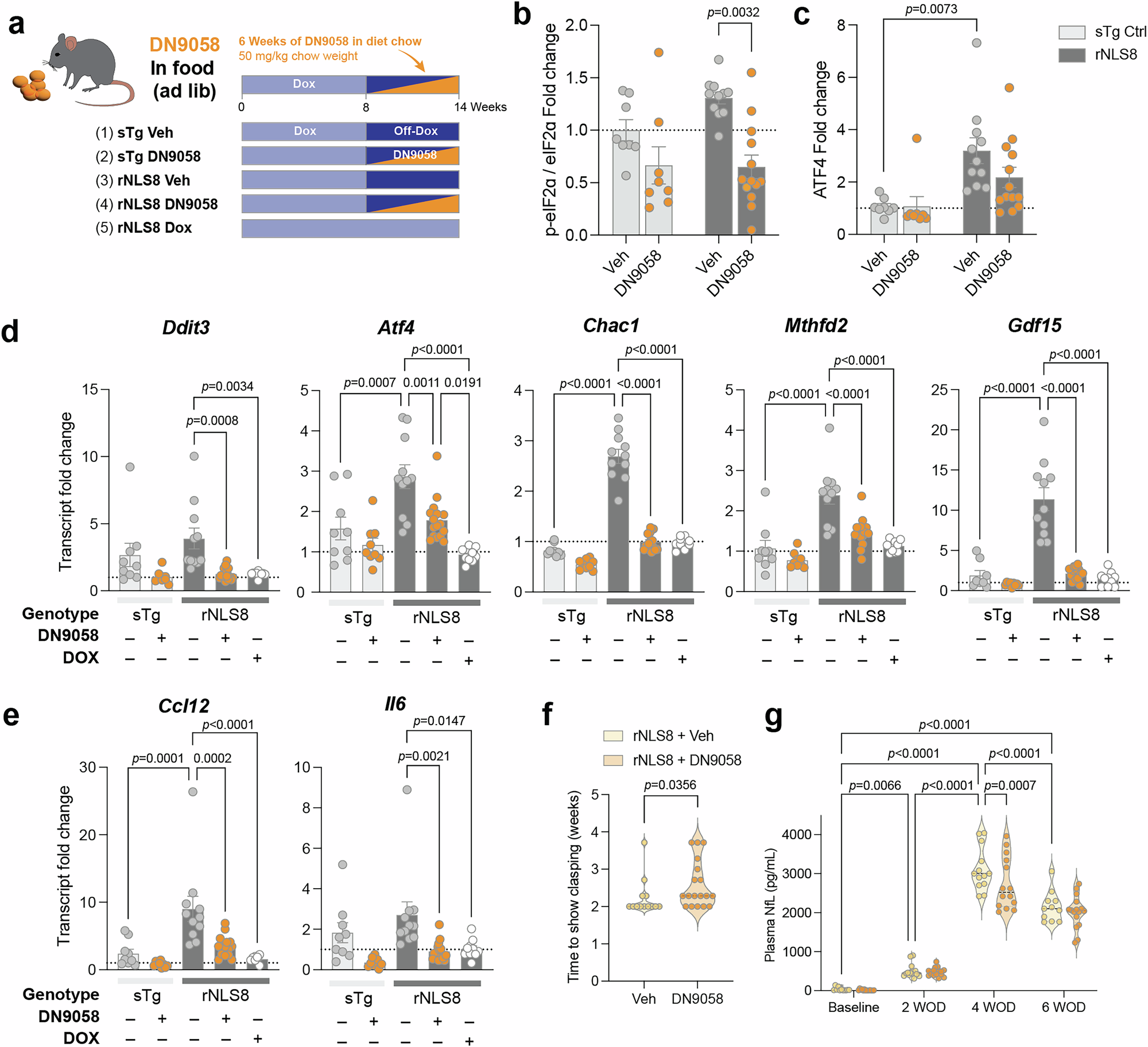
Fig. 4: Chronic dosing of DN9058 corrects ISR activation and induces transitory delays in behavior deficit from in vivo model of TDP-43 pathology.

a Experimental design of chronic DN9058 dosing for 6 weeks off dox (WOD). DN9058 was formulated at 50 mg/kg per chow for the chronic administration to the indicated conditions. b-c Quantification of p-eIF2α normalized to loading control eIF2α (b) and ATF4 level normalized to GAPDH (c) from Supplementary Fig. 5i and j, respectively (n = 8 (sTg Control), 10 (rNLS8 Veh), and 13 (rNLS8 DN9058) mice). Data are shown as fold-changes relative to vehicle-treated control mice. d-e Transcript level changes of pre-selected ISR genes (d) and ISR genes indicated in later stage of the disease (e) in rostral cortex (n = 9 (sTg Control), 10 (rNLS8 Dox), 11 (rNLS8 Veh), and 16 (rNLS8 DN9058) mice). f Time (weeks) to show clasping for individual rNLS8 mice that demonstrated the clasping phenotype (n = 13 (Veh) and 18 (DN9058) mice). g Plasma NfL concentration at baseline (0 WOD), 2, 4, and 6 WOD in rNLS8 mice (n = 11 (Veh) and 16 (DN9058) mice). The same figure legend for rNLS8 + Veh (yellow) and rNLS8 + DN9058 (orange) is shared with panel (f). Source data are provided in Source Data file. Data are shown as mean ± SEM (b−e) and individual values overlayed on violin plot (f, g). Statistical significance was determined with Kruskal-Wallis test with Dunn’s multiple comparisons (b, c), ordinary One-way ANOVA with Tukey’s multiple comparison (d, e), Two-tailed Mann-Whitney test (f), and Two-way ANOVA with multiple comparisons (g).