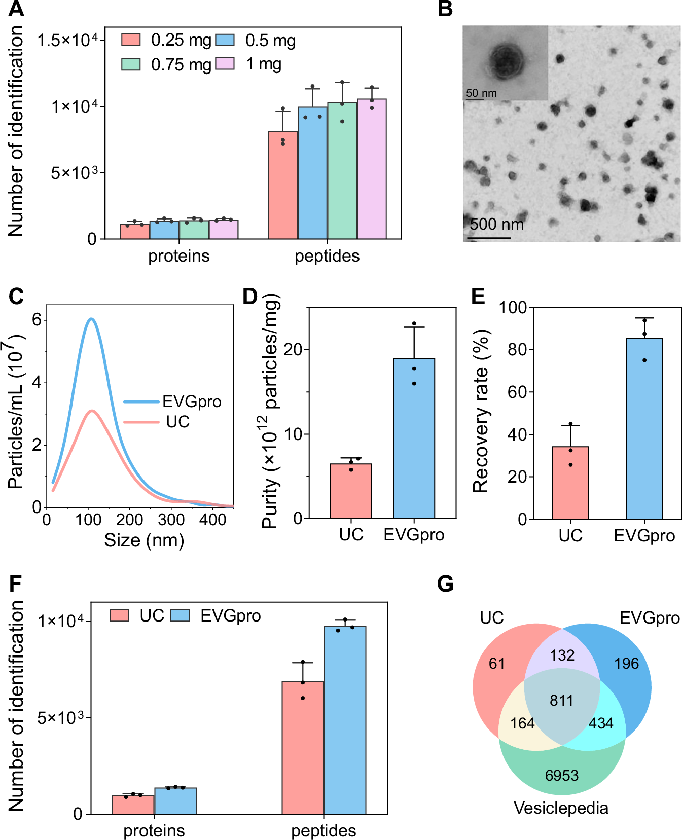
Fig. 2: Comparison between UC and EVGpro nanochains for capturing seminal plasma EVs and EV proteins.

A The number of identified EV proteins using different amounts of EVGpro nanochains (means ± SD, n = 3 independent experiments). B TEM image of EVs eluted by EVGpro nanochains. The experiment was repeated 3 times with similar results. C Nanoparticle tracking analysis (NTA) of the particle size distribution of EVs enriched by EVGpro (blue) and UC (pink), respectively. D, E Comparison of purity (D) and recovery rate (E) of seminal plasma EVs captured by UC (pink) and EVGpro nanochains (blue) (means ± SD, n = 3 independent experiments). The purity is defined as the ratio of the number of EV particles measured by NTA to the mass of EV proteins measured by the bicinchoninic acid assay. F Proteomic analysis of seminal plasma EVs enriched by UC (pink) and EVGpro (blue) (means ± SD, n = 3 independent experiments). G The Venn diagram shows the overlap among seminal plasma proteins identified by UC (pink) and EVGpro (blue), and those in the Vesiclepedia database (green). UC, ultracentrifugation. Source data are provided as a Source Data file.