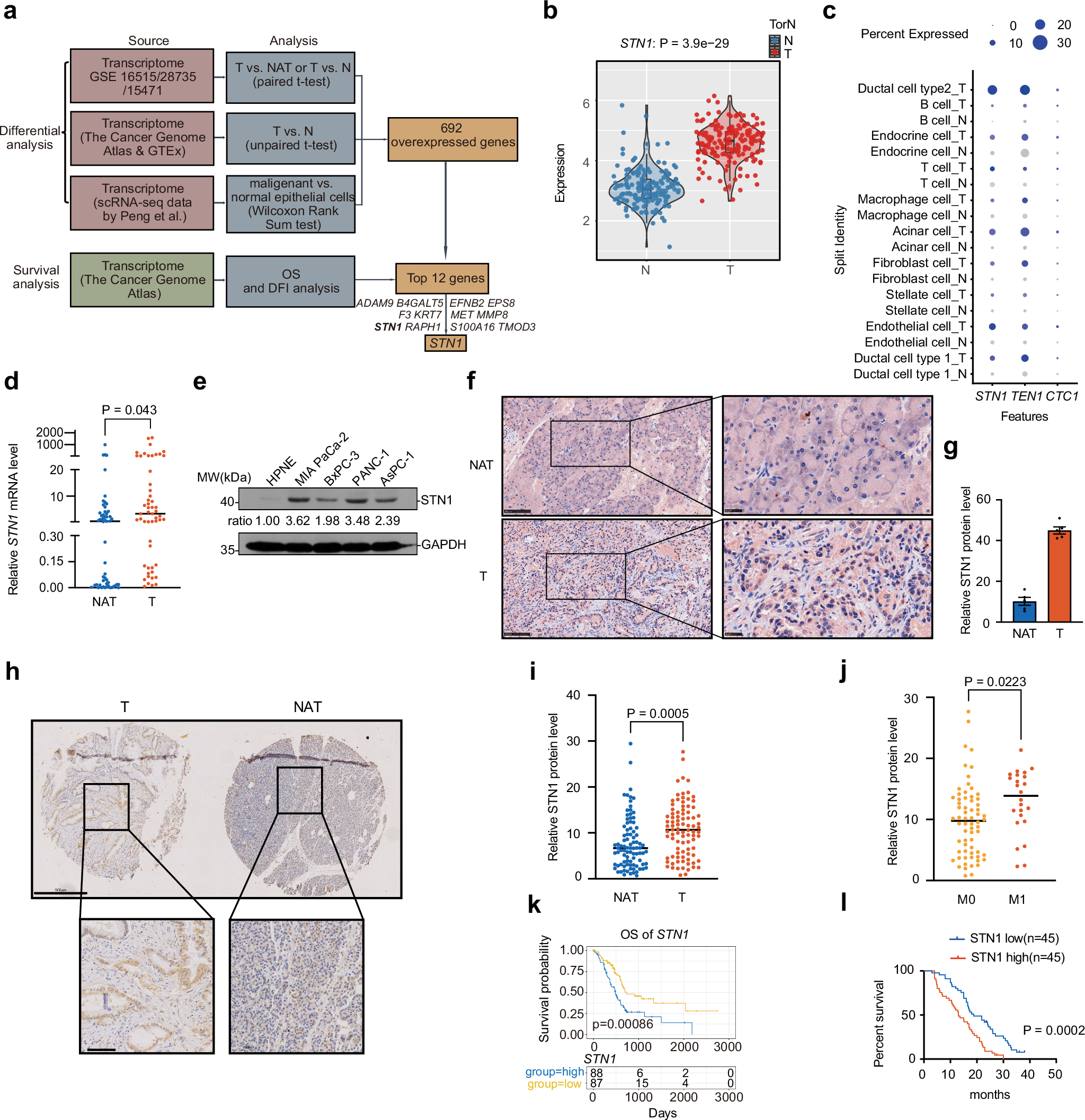
Fig. 1: Elevated STN1 expression is associated with adverse survival outcomes in PDAC patients.
From: STN1 facilitates metastasis by promoting transcription of EMT-activator ZEB1 in pancreatic cancer

a Screening strategy for PDAC-associated genes using bioinformatics. b Analysis of TCGA data revealed a significant elevation in STN1 expression in PDAC tissues. c The bar plot illustrates the up-regulation of STN1 across all cell types in PDAC tissues. d qRT-PCR analysis demonstrated the relative levels of STN1 (normalized to ACTB) in peritumor and tumor tissues of PDAC patients (n = 55 biological replicates). e Immunoblot analysis showing STN1 protein levels in the indicated PDAC cell lines and normal pancreatic ductal cells. The assays were performed twice with similar results. f, g Representative IHC staining of STN1 protein in PDAC tissues and NATs of KPC mice. f Representative IHC images. Scale bar, left, 100 μm, right, 25 μm. g Quantification of IHC signals performed using ImageJ (n = 5 random fields from one section per group). h Representative IHC staining of STN1 protein in human PDAC tissues and matched NATs. Upper scale bar, 500 μm; lower scale bar, 100 μm. i Bar graphs showing IHC corresponding to STN1 protein levels of PDAC and NATs signals quantified using ImageJ (n = 90 biological replicates from each group). j Bar graphs showing higher STN1 protein levels in M1 versus M0 stage PDAC patients (n = 66 biological replicates for M0 and n = 24 biological replicates for M1). k Kaplan-Meier analysis conducted on 175 PDAC patients revealed a correlation between high STN1 expression and poor overall survival. OS, overall survival. l Kaplan-Meier analysis of overall survival in our PDAC patient cohort (n = 45 biological replicates from each group) demonstrating an association between up-regulation of STN1 protein and poorer survival. Quantification was performed using ImageJ. Statistical significance in (d, i) was determined using two-tailed paired t tests in GraphPad Prism. Statistical significance in (b, j) was determined using two-tailed unpaired t tests in GraphPad Prism. Statistical significance in (k, l) was determined using log rank tests. Error bars represent ± SEM. Source data are provided as a Source Data file.