Fig. 5: STN1 promotes PDAC metastasis by facilitating the process of EMT.
From: STN1 facilitates metastasis by promoting transcription of EMT-activator ZEB1 in pancreatic cancer

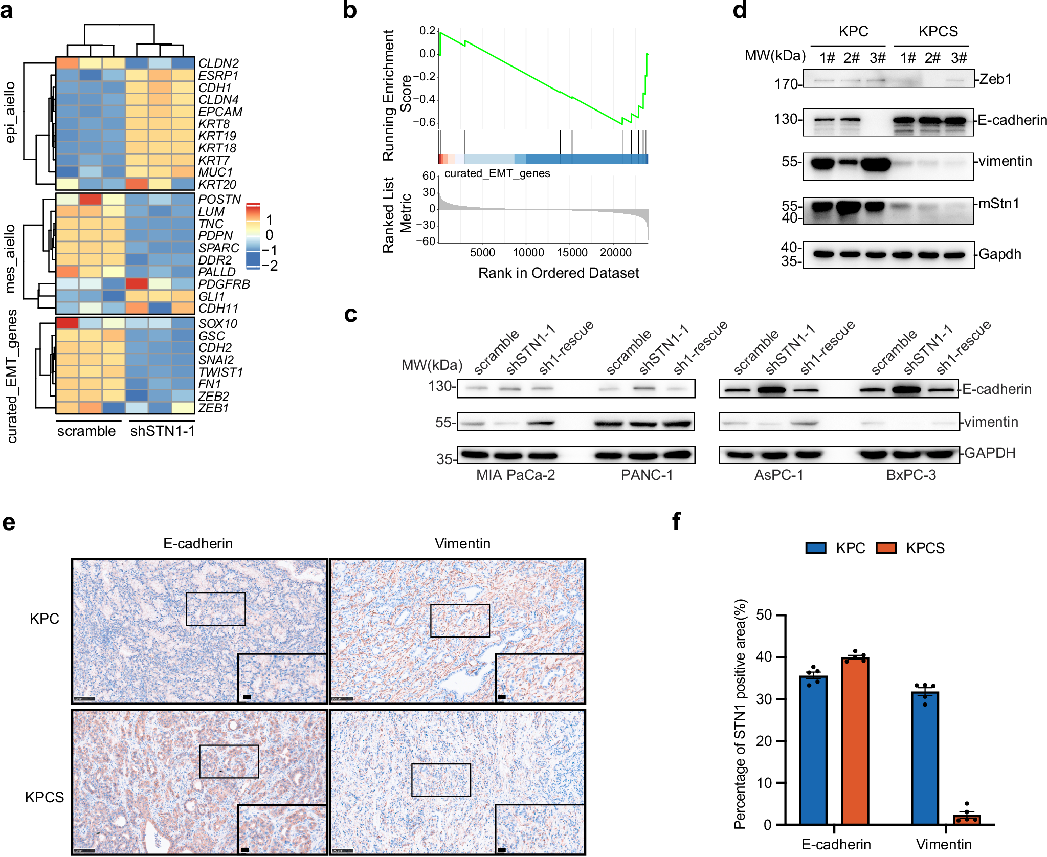
a Heatmap illustrating a significant upregulation of epithelial marker genes and a concurrent downregulation of mesenchymal markers and epithelial-mesenchymal transition transcription factors (EMT-TFs) in STN1-knockdown PANC-1 cells (n = 3 biological replicates per group). b Gene Set Enrichment Analysis (GSEA) plot demonstrates the enrichment of the curated EMT gene set in the transcriptome of STN1-knockdown PANC-1 cells. c Immunoblot analysis of the epithelial marker E-cadherin and the mesenchymal marker vimentin in STN1-knockdown and -rescue stable cell lines. The assays were performed three times with similar results. d Immunoblot analysis of ZEB1 and EMT markers in the pancreases of KPC and KPCS mice. The assays were performed twice with similar results. e IHC staining of ZEB1, E-cadherin and vimentin in consecutive sections of PDAC tissues indicating reduced EMT in KPCS mice. Scale bar, left, 100 μm, right, 25 μm. f Quantification of IHC E-cadherin and vimentin signals performed using ImageJ (n = 5 random fields from one section per group). Source data are provided as a Source Data file.