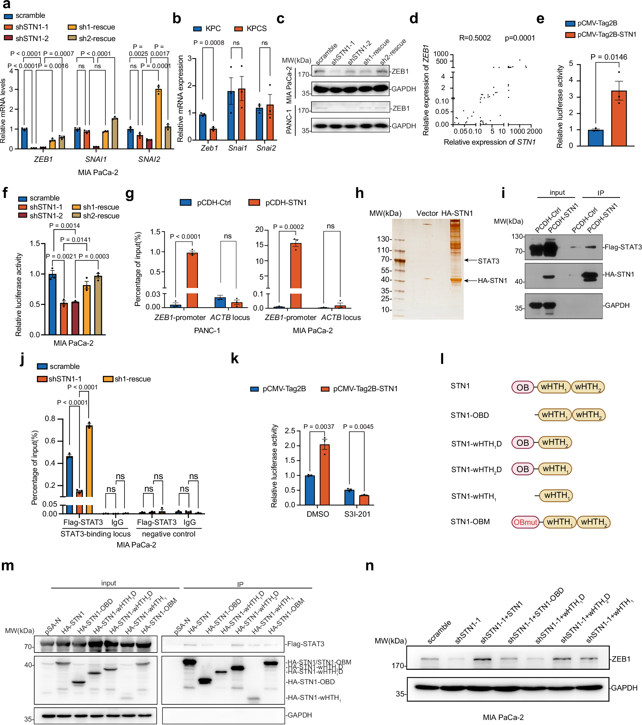
Fig. 6: STN1 recruits STAT3 to activate ZEB1 transcription in PDAC.
From: STN1 facilitates metastasis by promoting transcription of EMT-activator ZEB1 in pancreatic cancer

a, b qRT-PCR of EMT-TFs in STN1-knockdown/rescue MIA PaCa-2 cells and KPC/KPCS mouse pancreases (n = 3 biological replicates per group). c Immunoblot confirmed ZEB1 protein reduction in STN1-knockdown cells. The assays were performed twice with similar results. d Positive correlation between STN1 and ZEB1 mRNA levels in 55 PDAC patients. e, f Luciferase reporter assays show STN1-dependent ZEB1 promoter activation (n = 3 biological replicates per group). g ChIP-qPCR reveals STN1 binding to ZEB1 promoter with the ACTB locus serving as a negative control (n = 3 biological replicates per group). h Silver staining of proteins pulled down by HA-STN1 in PANC-1 cells. i Immunoprecipitation confirms STN1-STAT3 interaction. The assays were performed twice with similar results. j ChIP-qPCR assay shows STN1 enables STAT3 promoter recruitment (n = 3 biological replicates per group). The JASPAR-predicted genomic site in ZEB1 promoter that could not be bound by STAT3 was employed as a negative control in this experiment. k 293 T cells co-transfected with pCMV-Tag2B or pCMV-Tag2B-STN1, pGL3 carrying the ZEB1 promoter, Renilla luciferase plasmid, and treated with 100 μM STAT3 inhibitor S3I-201 or DMSO for 24 h. The activity of the ZEB1 promoter was detected by luciferase reporter assay (n = 3 biological replicates per group). l Scheme of the structure of STN1 and its deletion mutants (Created in BioRender. Dong, D. (2024) https://BioRender.com/h09c753). STN1-OBD, STN1 mutant with OB-fold deletion; STN1-wHTH1D, STN1 mutant with wHTH1 domain deletion. STN1-wHTH2D, STN1 mutant with wHTH2 domain deletion. STN1-OBM, STN1 mutant with point mutations in the OB domain exhibiting reduced telomere binding affinity. (m) Immunoprecipitation of HA-tagged wild-type full-length STN1 or deletion mutants targeting specific domains of STN1 with Flag-tagged STAT3. The assays were performed three times with similar results. n Immunoblot analysis of ZEB1 protein expression in STN1-knockdown and STN1-knockdown cell lines rescued with various mutants. The assays were performed twice with similar results. Statistical significance in (a–k) was determined using two-tailed unpaired t tests in GraphPad Prism. ns, no statistically significant difference. Error bars represent ± SEM. Source data are provided as a Source Data file.