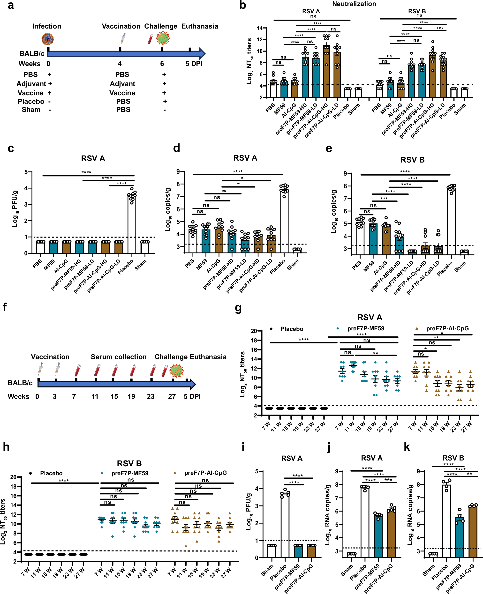
Fig. 6: Protective efficacy of clinical-grade preF7P vaccine candidate in pre-infection and long-term mouse models.

a BALB/c mice (n = 20 per group) were pre-infected with 1×105 PFU of RSV Long strain at week 0. At week 4, mice received either placebo, MF59, Alum plus CpG1826, or F variants adjuvanted with MF59 or Alum plus CpG1826. At week 6, sera were collected, and the mice were challenged with 1×105 PFU of RSV Long strain (n = 10 per group) or RSV BA9 strain (n = 10 per group). Lung samples collected at 5 dpi were subjected to viral titration via PFU assays and RT-PCR analysis. b Neutralization antibody titers of sera against the RSV Long strain and RSV BA9 strain by live virus CPE assays (n = 10 mice per group). c Viral titers in lung tissues were quantified by PFU assays following infection with RSV Long strain (n = 10 mice per group). d, e Viral titers in lung tissues were measured by RT-PCR following infection with RSV Long (d, n = 10 mice per group) and RSV BA9 (e, n = 10 mice per group) strains. f, BALB/c mice (n = 9 per group) received placebo or F variants adjuvanted with MF59 or Alum plus CpG1826 at weeks 0 and 3. Sera were collected at weeks 7, 11, 15, 19, 23, and 27. At week 27, mice were challenged with 1×105 PFU of RSV Long strain (n = 5 per group) or RSV BA9 strain (n = 4 per group), and lung samples were collected at 5 dpi for viral titration by PFU assays and RT-PCR analysis. g, h Neutralizing antibody titers in sera against RSV Long (g, n = 9 mice per group) and RSV BA9 (h, n = 9 mice per group) strains were measured using live virus CPE assays. i, Viral titers in lung tissues were quantified by PFU assays following infection with RSV Long strain (n = 5 mice per group). j, k Viral titers in lung tissues were determined by RT-PCR following infection with RSV Long (j, n = 5 mice per group) and RSV BA9 (k, n = 4 mice per group) strains. For b–e and g–k, data are presented as mean values +/- SEM. P-values were analyzed via one-way ANOVA and Tukey’s multiple comparison test (n.s. P > 0.05; *P < 0.05; **P < 0.01; ***P < 0.001; ****P < 0.0001). The dashed line indicates the limit of detection. Syringe, blood drop, and virus illustrations in panels a and f were obtained from SciDraw.io under Creative Commons 4.0 (CC-BY) license. Source data are provided as a Source Data file.