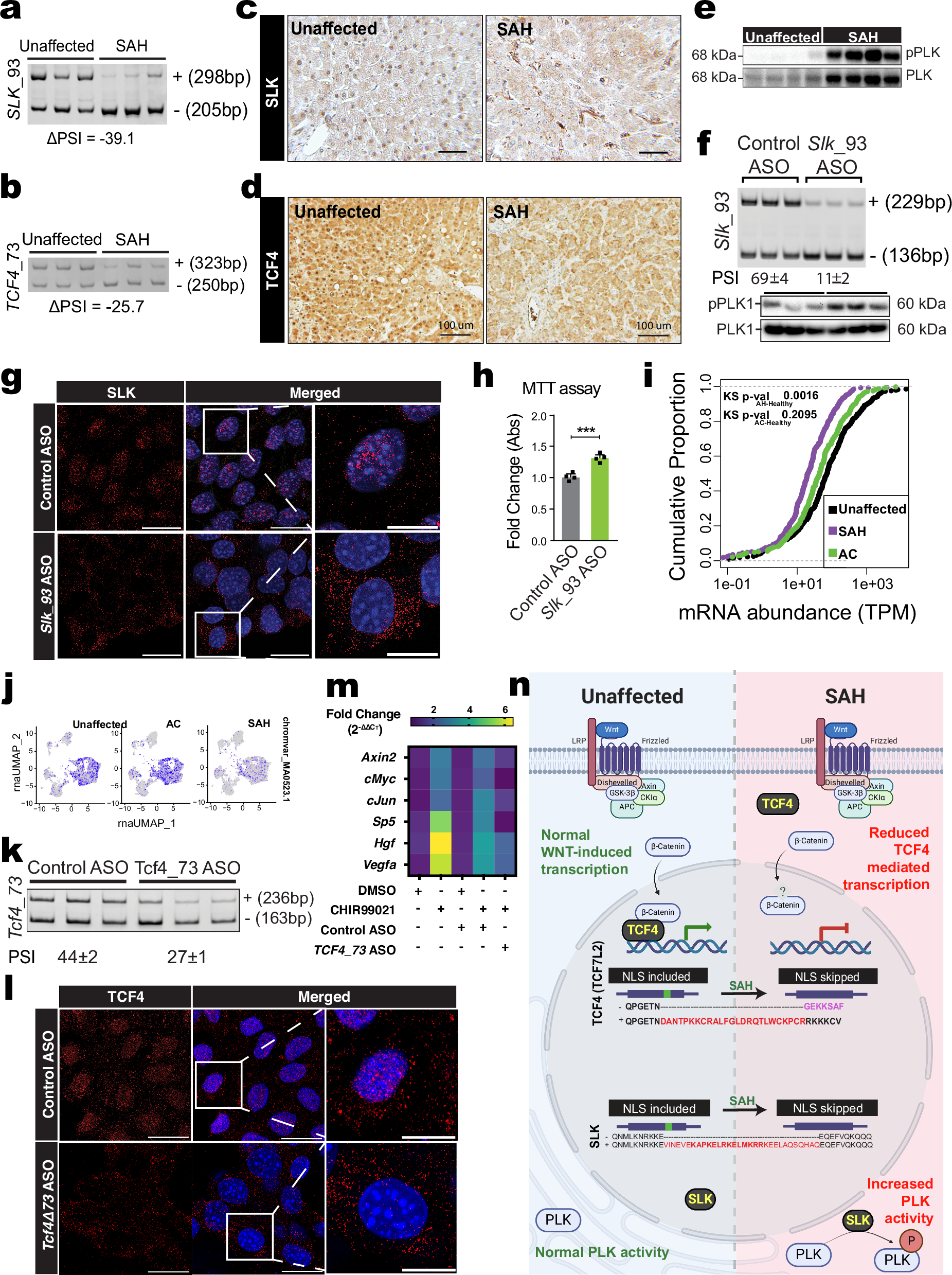
Fig. 5: Decreased inclusion of NLS-encoding exon disrupts nuclear localization and function of SLK and TCF4.
From: Dysregulated RNA splicing impairs regeneration in alcohol-associated liver disease

RT-PCR-based splicing assay demonstrating decreased inclusion of a 93 bp exon of SLK and b 73 bp exon of TCF4 in SAH patients, both of which encode NLS sequence. IHC images from human patient samples demonstrating nuclear localization of c SLK, and d TCF4 is disrupted in SAH patient hepatocytes, immunostaining results are representative from 4 biological replicates in each condition. e Western blot analysis from human liver lysates demonstrating increased phosphorylation of Polo-like kinase (PLK) in SAH patients (n = 4 biological replicates). f RT-PCR-based splicing assay (top) demonstrating exclusion of the 93 bp exon in SLK transcript upon ASO treatment and western blotting (bottom) showing increased phosphorylation of PLK1 in AML12 cells after ASO treatment. Presented data is representative of 3 independent trials, but individual lanes represent technical replicates from a given trial. g Immunofluorescence staining showing decreased nuclear localization of SLK protein in AML12 cells upon ASO-induced exclusion of 93 bp exon in SLK transcript. h quantitation from MTT assay showing increased proliferation in AML12 cells treated with ASO against 93 bp exon of SLK. Data points reflect technical replicates (n = 4) for each condition, centers and error bars represent mean and Standard deviation, respectively. Presented data is representative of 3 independent trials. Student t-test was used to assess significance. ***p < 0.001. i Cumulative plot showing decreased expression of TCF4 target genes in AH patients. Kolmogorov–Smirnov (K–S) test was used to assess statistical significance, with p-value presented in top left for each comparison. j Chromvar plots showing decreased TCF4 activity in SAH hepatocytes in our scATAC-seq dataset. k RT-PCR-based splicing assay showing increased exclusion of the 73 bp exon in Tcf4 transcript upon ASO treatment in AML12 cells. Differences in PSI values are shown as mean ± SD below image. l Immunofluorescence staining showing decreased nuclear localization of TCF4 protein in AML12 cells upon ASO-induced exclusion of 73 bp exon in TCF4 transcript. Presented images are representative of 3 independent trials. m Heatmap showing qRT-PCR-based expression levels of WNT downstream target genes in AML12 cells treated with control ASO, CHIR99021 and/or Tcf4_73-targeting ASO. n Schematic demonstrating how missplicing in TCF4 and SLK leads to altered WNT signaling and proliferation program in SAH patients. Note that the inclusion of the 73 bp exon of TCF4 changes the reading frame for the downstream exon. (Created in BioRender. Das, D. (2025) https://BioRender.com/q3o6yv5). All RT-PCR assays for alternative exons were repeated atleast twice and representative results are presented. Scale bar in images for (g) and (l) reflect 5 μm. ASO anti-sense oligonucleotide.