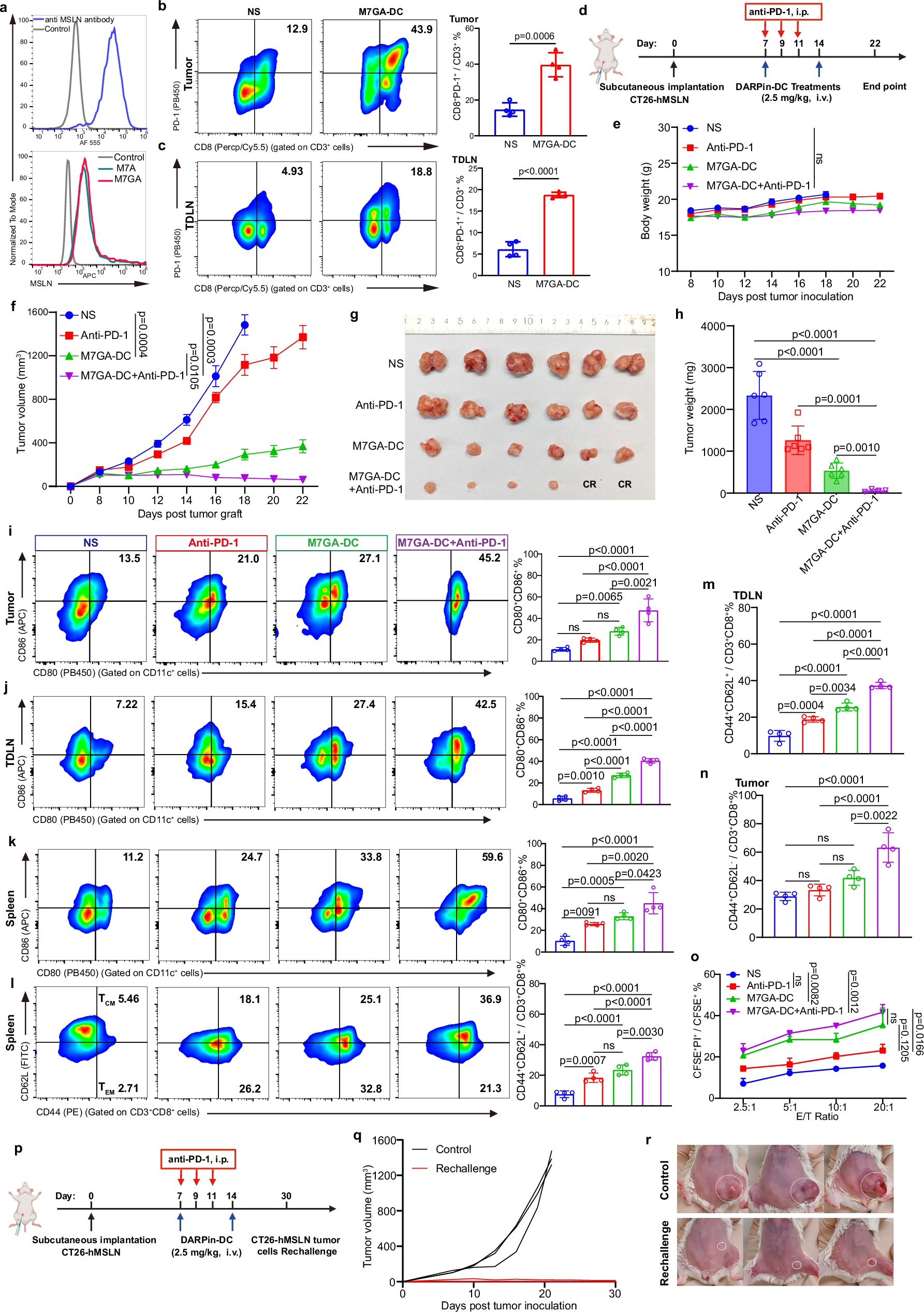
Fig. 8: Combination of M7GA-DC and PD-1 blockade remodels the tumor immune microenvironment and forms long-term immunological memory.
From: Mesothelin-directed protein-drug conjugates for mesothelin-low solid tumor therapy

a Binding of M7A and M7GA to CT26-hMSLN cells. b PD-1 expression on CD8+ TILs in CT26-hMSLN tumors and c TDLNs 7 days after M7GA-DC treatments (n = 4 mice). d Schematic diagram of the combination therapy involving M7GA-DC and PD-1 blockade in CT26-hMSLN tumor models. Created in BioRender. Wang, Y. (2025) https://BioRender.com/5gvyqiy. e Body weights were recorded (n = 6 mice). f Average tumor growth curves of the mice in CT26-hMSLN tumor model (n = 6 mice). g Representative images and h weights of tumors on day 22 after tumor inoculation (n = 6 mice). For experiments in (b, c and h), statistical significances are analyzed by two-tailed unpaired Student’s t-tests. For experiments in (e) and (f), statistical significances are analyzed by two-way ANOVA with Tukey’s multiple comparisons test. Data are represented as mean ± SEM; ns, not significant. Representative flow cytometry images and quantitative analysis of CD80+CD86+ mature DCs in the tumor microenvironment (i), TDLNs (j), and spleens (k), n = 4 mice. Representative flow cytometry images and quantitative analysis of TEM (CD3+CD8+CD44+CD62L−) or TCM (CD3+CD8+CD44+CD62L+) in spleens (l), TDLNs (m) and tumors (n) (n = 4 mice). o Splenocytes from mice in different treatment groups were incubated with CT26-hMSLN cells at an effector-to-target (E:T) ratio of 2.5:1, 5:1, 10:1, and 20:1. PI was added 8 h after incubation, and the percentage of dead cells was analyzed by flow cytometry (n = 3 mice). p Schematic illustration of tumor rechallenge study. Created in BioRender. Wang, Y. (2025) https://BioRender.com/5gvyqiy. q Tumor growth curves of each mouse following the rechallenge (n = 3 mice) and r representative images of tumor-bearing mice 20 days after rechallenge. The tumors of each mouse are circled. For experiments in (i–o), statistical significances are analyzed by one-way ANOVA with Tukey’s multiple comparisons test. Data are represented as mean ± SD; ns, not significant. Source data are provided as a Source Data File.