Abstract
Mesothelin (MSLN) is an attractive therapeutic target for precision cancer treatments. However, MSLN can be cleaved and shed from tumor cells, resulting in the presence of soluble MSLN (sMSLN), which significantly hinders the efficacy of MSLN-targeted therapies. Here, we identify a MSLN-targeting designed ankyrin repeat protein (DARPin) M7, which specifically binds to the protease-sensitive C-terminal region of MSLN. Furthermore, we develop two auristatin-based DARPin-drug conjugates (DARPin-DCs), M7A-DC and M7GA-DC. We show that M7A-DC and M7GA-DC are effectively internalized by MSLN-positive cells, leading to the release of MMAE that induces lethal effects as well as bystander killing against MSLN-negative cells. Compared to ADCs, M7A-DC and M7GA-DC exhibit improved tumor spheroid penetration and cytotoxic activity in 3D models. Notably, M7GA-DC demonstrates enhanced tumor control and improved survival benefits in pancreatic cancer models with limited MSLN expression. Combination therapy with PD-1 blockade further promotes long-term immunological memory formation by activation of dendritic cells and reprogramming of the tumor microenvironment. These findings highlight the translational potential of DARPin-DC and its promising prospects for clinical combination with immunotherapies in the treatment of solid tumors, including refractory pancreatic cancer.
Similar content being viewed by others
Introduction
Mesothelin (MSLN) is a membrane glycoprotein highly expressed in significant subsets of patients across diverse cancer types, including mesothelioma, gastric cancer, pancreatic cancer, colorectal cancer, and hematological malignancies1,2. Overexpression of MSLN promotes cell proliferation and dissemination, which is associated with aggressive tumor growth and an unfavorable prognosis in patients3. The restricted expression of MSLN in mesothelial cells within normal tissue, along with its minimal presence in essential organs (with the exception of upregulation in injured liver4 and lungs5), underscores the distinct differential expression pattern that renders MSLN an appealing target for the development of targeted cancer therapies, such as monoclonal antibody (mAb), cancer vaccines, chimeric antigen receptor (CAR)-T cells, bispecific antibodies and antibody-drug conjugates (ADCs)1,2. However, there is currently an absence of FDA-approved antitumor drugs for MSLN-positive patients, highlighting the urgent need to explore new targeted therapeutic strategies.
The extracellular domain of MSLN comprises three distinct regions: N-terminal region I (residues 296–390), region II (residues 391–486), and the C-terminal region III (residues 487–581) in close proximity to the membrane. MSLN can be cleaved at its C-terminal by multiple extracellular proteases, resulting in the generation of soluble MSLN (sMSLN) that is not anchored to the membrane6. The presence of sMSLN significantly hinders the efficacy of MSLN-targeted therapies, as it may inactivate these agents before they reach the intended tumor cells. This challenge can be overcome by the development of mAbs7,8,9 or non-IgG binding proteins that specifically bind to the membrane-proximal epitopes within the protease-sensitive C-terminal region of MSLN, as recently reported by the Pastan group9.
ADCs, which have emerged as one of the most promising therapeutic modalities, are gradually revolutionizing the field of cancer therapy. ADCs synergistically combine the targeting activity of mAbs with cytotoxic payloads via chemical linkers. Acting as a targeted delivery vehicle, the antibody component of ADCs enables the selective accumulation of the toxic payload in malignant cells, thereby eliciting potent antitumor effects while significantly reducing the off-target toxicity commonly associated with conventional chemotherapeutics10. The efficiency of ADCs, however, is seriously constrained by several challenges, including large molecular size, immunogenicity, instability, inefficient tissue penetration, and heterogeneity in the drug-to-antibody ratio (DAR) resulting from random conjugation11. Designed Ankyrin Repeat Proteins (DARPins) are a class of small engineered scaffold proteins derived from naturally occurring ankyrin repeats. They are characterized by their high biophysical stability, efficient manufacture in bacteria, ease of modification, and small size for enhanced tumor penetration12,13. These features make DARPin an attractive alternative for antibody-based drug delivery.
Monomethyl auristatin E (MMAE), a tubulin inhibitor derived from auristatin, has been clinically validated and is widely employed in approximately one-third of FDA-approved ADCs14. Among various linker-warhead combinations, mc-vc-PABC-MMAE is the most commonly employed. Once internalized by targeted tumor cells, MMAE is liberated from ADCs through proteolytic cleavage within lysosomes. The released MMAE induces cell death in a manner consistent with immunogenic cell death (ICD)15,16, thereby inspiring the combination of ADCs with PD-1 inhibitors17. Recent studies have also suggested that the clinical efficacy of ADCs could be augmented when synergistically employed with checkpoint inhibitors18,19.
In this work, we design a class of MSLN-targeted DARPin-drug conjugates (DARPin-DCs) with high affinity, based on an anti-MSLN DARPin that specifically binds to the protease-sensitive C-terminal region of MSLN. We first screen a specific anti-MSLN DARPin (M7) from a phage display library, which is genetically fused with an albumin-binding domain (ABD) for half-life extension, followed by conjugation with hydrophobic cytotoxic drug MMAE to generate a MSLN-targeting DARPin-DC (M7A-DC). Furthermore, to achieve enhanced binding affinity for MSLN, we introduce a self-assembly peptide GNNQQNY (G7) into M7A-DC, resulting in the generation of another optimized DARPin-DC (M7GA-DC). We observe efficient internalization and potent cytotoxicity in a MSLN-dependent pathway induced by M7A-DC and M7GA-DC. In xenograft mouse models, both M7A-DC and M7GA-DC significantly inhibit tumor growth, prolong survival, and exhibit a favorable safety profile. Notably, these effects elicited by M7GA-DC are observed in pancreatic cancer even with low levels of MSLN expression and remain unaffected by the presence of sMSLN. Furthermore, M7GA-DC can synergize with PD-1 blockade and induce enhanced systemic antitumor efficacy (Fig. 1). Our findings support the further clinical application of MSLN-targeted DARPin-DC as a monotherapy and in combination with PD-1 blockade for the treatment of MSLN-expressing tumors.
Created in BioRender. Wang, Y. (2025) https://BioRender.com/jymt1p0.
Results
Screening and characterization of MSLN-specific DARPin M7
The anti-MSLN DARPin was identified using phage display technology (Fig. 2a). Following three rounds of selection, the number of recovered phages increased by approximately 1000-fold, resulting in an increase in the phage enrichment rate (Fig. S1a, Supplementary Information). A phage clone named M7 was successfully enriched and amplified for further analysis, while VCSM13 helper phages and isotype non-targeting phages were amplified as negative controls. As demonstrated in the phage ELISA experiments, phage clone M7 exhibited a notable increase in affinity with the rise in phage titer for immobilized MSLN protein (Fig. S1b, Supplementary Information). When the phage titer reached 5 × 109 pfu/mL or above, phage clone M7 showed significantly higher affinity compared to the control.
a Schematic illustration of the screening of MSLN-targeted DARPin. Created by PowerPoint. b The purified DARPin M7 was analyzed by SEC-HPLC, revealing a purity exceeding 99%. c Affinity of DARPin M7 for human MSLN protein was estimated by SPR. d Structure model of DARPin M7 binding with human MSLN by molecular docking. DARPin M7 and MSLN protein are rendered as cartoon models and colored in orange and magenta, respectively. e The side chains of the residues involved in the interaction between DARPin M7 and MSLN are depicted as stick models and labeled. Epitopes within the protease-sensitive C-terminal of human MSLN are found to be engaged in the interaction with DARPin M7. f, g Binding of DARPin M7 to cell surface-bound MSLN in MKN45, NCI-N87 and SW480 cells was confirmed by flow cytometry analysis (f) and immunofluorescence (g). A non-targeting isotype DARPin was used as control. Representative images are listed, and scale bar = 100 μm. h Cell membrane expression of MSLN in gastric adenocarcinoma and mesothelioma specimens was detected by IHC staining with an anti-MSLN antibody. Representative images are listed and scale bar = 100 μm. Immunofluorescence staining using DARPin M7 showed significant binding to MSLN-positive tumor tissue sections. Non-targeting isotype DARPin was used as a control. Scale bar = 20 μm. i Near-infrared imaging of Cy5-labeled DARPin M7 indicates specific accumulation of DARPin M7 in MSLN-positive tumor xenografts. MKN45 tumor-bearing mice were i.v. injected with 50 μg of DARPin M7 and imaged at different time points. Free Cy5 was used as a negative control. Results shown in (g, h) are representative of two independent experiments. Source data are provided as a Source Data File.
To validate the binding activity to MSLN, the protein DARPin M7 was prokaryotically expressed following established protocols20. The purified DARPin M7 was characterized using SDS-PAGE (Fig. S1c, Supplementary Information), SEC-HPLC (Fig. 2b), and MALDI-TOF-MS (Fig. S1d, Supplementary Information). These analyses confirmed the generation of highly pure proteins with a determined molecular weight of 17.9 kDa. Subsequently, a surface plasmon resonance (SPR) assay was performed to characterize the binding kinetics of DARPin M7 to human MSLN protein, revealing a high-affinity interaction with an equilibrium dissociation constant (KD) of 7.9 × 10−9 M (Fig. 2c). In order to gain more comprehensive insights into the interactions between DARPin M7 and MSLN, we performed a 3D structure simulation to reconstruct the protein-protein interaction through molecular docking21,22. The complex structure of DARPin M7/MSLN is shown in Fig. 2d. Our results demonstrated that DARPin M7 specifically binds to the protease-sensitive C-terminal region of human MSLN, as evidenced by the involvement of membrane-proximal epitopes of MSLN in the interaction with DARPin M7 (Fig. 2d, e). The detailed information regarding all membrane-proximal epitopes of MSLN involved in this interaction is summarized in Table S1 (Supplementary Information).
Flow cytometry analysis and immunofluorescence staining were subsequently performed using human gastrointestinal tumor cell lines (MKN45, NCI-N87 and SW480) to evaluate the binding activity of DARPin M7 toward cell surface-bound MSLN. Consistent with the flow cytometry analysis of the anti-MSLN antibody (Fig. S1e, Supplementary Information), DARPin M7 exhibited significant binding affinity toward both MKN45 and NCI-N87 cells but not SW480 cells (Fig. 2f). Furthermore, immunofluorescence analysis revealed the specific binding of DARPin M7 to membrane-bound MSLN located on the cell surface (Fig. 2g).
DARPin M7 specifically binds to and accumulates in MSLN-positive tumor tissues
For further investigation of the binding activity and selectivity of DARPin M7 ex vivo, we conducted immunofluorescence staining on gastric adenocarcinoma and mesothelioma specimens. Compared to the non-targeting isotype control, DARPin M7 demonstrated significant immunofluorescence binding to MSLN-positive tumor tissue sections, consistent with immunohistochemistry (IHC) staining results by an anti-MSLN antibody (Fig. 2h). However, no binding of DARPin M7 was observed in MSLN-negative tumor tissues (Fig. S1f, Supplementary Information). In the biodistribution study, Cy5-labeled DARPin M7 was intravenously (i.v.) injected into nude mice bearing subcutaneous MKN45 tumors. Free Cy5 served as a negative control. DARPin M7 started to accumulate in tumor tissues 8 h after injection. The fluorescence signal of DARPin M7 was exclusively localized to the grafted tumors 24 h after injection and remained detectable for at least 60 h, demonstrating the in vivo tumor selectivity of DARPin M7 (Fig. 2i).
Structure, preparation, and characterization of M7A-DC and M7GA-DC
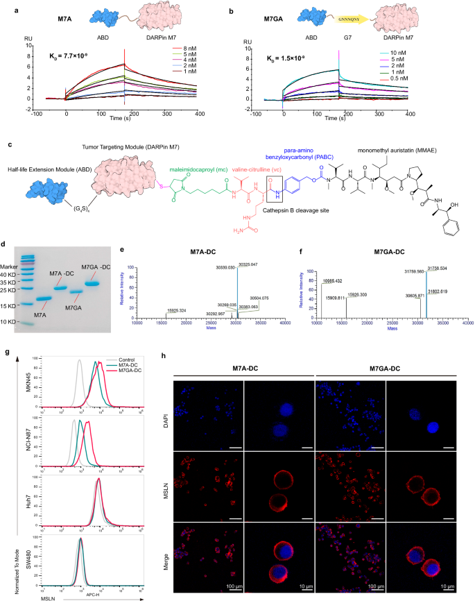
DARPins present a promising alternative to mAbs for targeted applications23,24. However, it should be noted that the fast renal clearance of DARPins due to small size may lead to their rapid elimination from plasma, thereby resulting in a shortened half-life20,25 and limited clinical application. Therefore, prolonging the serum half-life of DARPins is important for the development of DARPin-based therapeutics. With the attempt to extend the half-life while minimizing its impact on tissue penetration, we proposed to use an albumin-binding protein named ABD. This protein, derived from streptococcal protein G26,27, exhibited specific affinity toward serum albumin from various species and served as an indirect module for half-life extension. DARPin M7 was genetically fused with ABD at its N-terminus, resulting in the first molecular variant named M7A (Fig. 3a). To further enhance the binding affinity, a self-assembly peptide G728, derived from the yeast protein Sup35, was introduced and positioned between ABD and DARPin M7, resulting in the second molecular variant named M7GA (Fig. 3b). Furthermore, four additional cysteine residues were introduced at the C-terminus of all sequences to enable site-specific conjugation, as there is no cysteine in the protein sequence of DARPin M729. To investigate the impact of N-terminal fusion of ABD and addition of G7 peptide to the DARPin M7 on its binding to MSLN, we assessed the affinity of M7A and M7GA to MSLN using SPR. SPR measurements revealed that M7A exhibited a KD value of 7.7 × 10−9 M (Fig. 3a), while the introduction of G7 peptide resulted in an enhanced binding affinity for M7GA, with a KD value reaching 1.5 × 10−9 M (Fig. 3b).
a, b Structure of M7A and M7GA. Affinity of M7A (a) and M7GA (b) for human MSLN protein was estimated by SPR. c Schematic of M7A-DC. Created in BioRender. Wang, Y. (2025) https://BioRender.com/kcp6lko. Cathepsin B cleavage site is circled in a black box. d SDS-PAGE of purified proteins and DARPin-DCs. Lane 1) marker, 2) M7A, 3) M7A-DC, 4) M7GA, 5) M7GA-DC. e, f Analysis of purified M7A-DC (e) and M7GA-DC (f) by LC-MS. g Binding of M7A-DC and M7GA-DC to MSLN in MKN45, NCI-N87, Huh7 and SW480 cells was confirmed by flow cytometry analysis. h Immunofluorescence shows that M7A-DC and M7GA-DC specifically bound to the cell surface-bound MSLN in MKN45 cells. Representative images are listed and scale bar = 100 μm (left) and 10 μm (right). Results shown in (d–f) and (h) are representative of two independent experiments. Source data are provided as a Source Data File.
Next, we synthesized two distinct DARPin-DCs, namely M7A-drug conjugate (M7A-DC) and M7GA-drug conjugate (M7GA-DC), by conjugating the fusion proteins M7A and M7GA with mc-vc-PABC-MMAE linker-warhead combinations through classical thiol-maleimide chemistry, resulting in a mean DAR of 3.9 for M7A-DC and 4.0 for M7GA-DC. The structure of the M7A-DC is depicted in Fig. 3c. The success of the conjugation and outcome of DAR were further characterized by SDS-PAGE (Fig. 3d) and LC-MS (Figs. 3e, f, S2 and Table S2, Supplementary Information). The maleimidocaproyl (mc) spacer facilitated the presence of a maleimide group, enabling its reaction with sulfhydryl groups from four free cysteine residues following TCEP treatment to form a stable thioether bond. The dipeptide linker valine-citrulline (vc) showed satisfactory stability under physiological conditions but could be cleaved by cathepsin B, which is upregulated within tumor cell lysosomes/endosomes30. PABC is a widely used self-immolative spacer in prodrug systems that underwent spontaneous 1,6-elimination upon lysosomal degradation to liberate free MMAE31.
We further assessed the binding activity and specificity of M7A-DC and M7GA-DC to MSLN using flow cytometry analysis and immunofluorescence staining. The binding activity of M7GA-DC toward MKN45 and NCI-N87 cells was stronger compared to that of M7A-DC, whereas no evident binding was observed on MSLN-negative Huh7 and SW480 cells (Fig. 3g). Both M7A-DC and M7GA-DC exhibited specific binding to the cell membrane surface where MSLN is located (Fig. 3h).
M7A-DC and M7GA-DC are effectively internalized and induce selective in vitro cytotoxicity in the presence of sMSLN
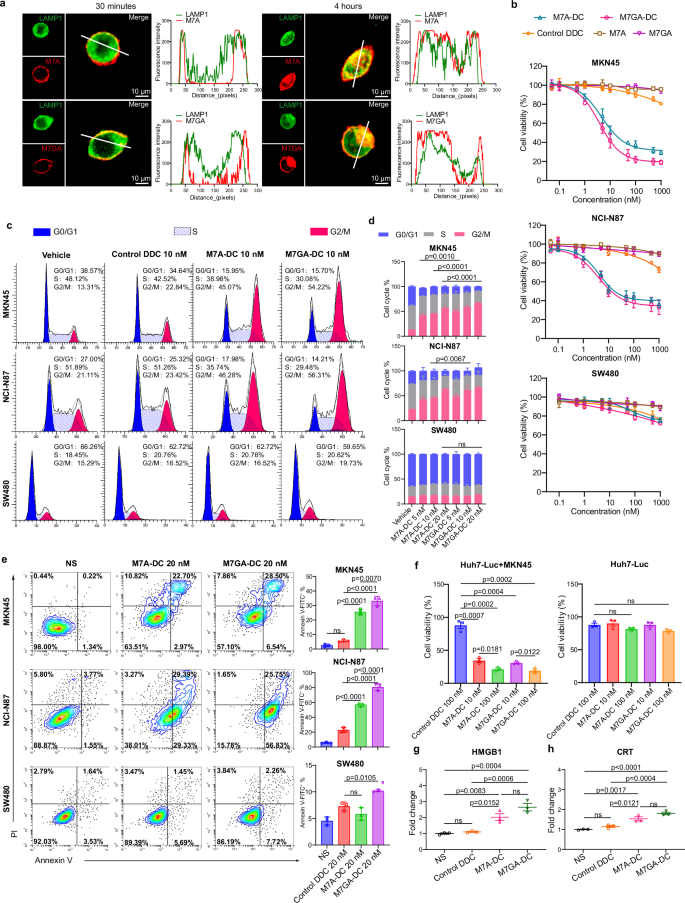
The success of drug conjugates depends on the internalization of the targeting domain by tumor cells, which ensures the targeted delivery of the cytotoxic payload. Following co-incubation at 37 °C for 30 min, both M7A and M7GA specifically bound to MSLN on the cell membrane, with fluorescence signal localized predominantly to the cell surface. Notably, a fraction of internalized M7GA was already observed at this time, while M7A was exclusively distributed on the cell membrane. After incubation at 37 °C for 4 h, confocal imaging data revealed that both M7A and M7GA were internalized by the tumor cells and specifically localized to the late endosomal/lysosomal compartments, as evidenced by colocalization of green and red signals (yellow/orange) (Fig. 4a). M7A-DC and M7GA-DC showed similar internalization characteristics to those of M7A and M7GA (Fig. S3, Supplementary Information). These results suggested that M7A and M7GA could be effectively internalized and trafficked to lysosomes upon conjugation with MSLN, thereby ensuring efficient payload delivery and cellular cytotoxicity.
a M7A and M7GA were visualized using a DyLight 650-labeled secondary antibody (red), while lysosomes were visualized using an anti-LAMP1 antibody (green) in MKN45 cells. Colocalization was indicated by yellow/orange. Scale bar = 10 μm. b Cytotoxicity curve of M7A-DC, M7GA-DC, Control DDC, M7A and M7GA. MKN45, NCI-N87 and SW480 cells were exposed to serial dilutions of drugs for 48 h. Cell viability analysis was performed using a CCK8 assay. Cell viability was normalized to untreated cells and plotted as mean fraction survival ± SD, n = 3 independent experiments. IC50 values were determined by four-parameter logistic regression using GraphPad Prism 9.2.0. c Representative images of the cell cycle of MKN45, NCI-N87 and SW480 cells treated with M7A-DC, M7GA-DC, and Control DDC at 10 nM. d Quantification analysis of the cell cycle distribution of MKN45, NCI-N87 and SW480 cells. Statistical significances are analyzed by two-way ANOVA with Tukey’s multiple comparisons test. e Representative flow cytometry profiles and quantification of cell apoptosis analysis stained with Annexin V and PI. f The bystander effect of M7A-DC and M7GA-DC was evaluated by co-incubating MSLN-positive MKN45 cells with MSLN-negative bystander Huh7-Luc cells at a ratio of 1:2 per well, followed by treatment with different concentrations (10 nM, 100 nM) of M7A-DC and M7GA-DC for 48 h. The viability of Huh7 cells was assessed based on luciferase signal. Data were analyzed by two-tailed unpaired Student’s t-tests. g The HMGB1 and h CRT level in MKN45 cells were analyzed by flow cytometry after incubation with indicated drugs (20 nM) for 24 h. For the experiments in (d–h), data are shown as mean ± SEM; n = 3 independent experiments. Data are analyzed by one-way ANOVA with Tukey post-test, ns, not significant. Results shown in (a) are representative of two independent experiments. Source data are provided as a Source Data File.
Next, we investigated the in vitro cytotoxicity of M7A-DC and M7GA-DC against MSLN-positive and -negative cancer cells. MKN45, NCI-N87, and SW480 cells were cultured and exposed to increasing concentrations of M7A-DC and M7GA-DC for 48 h, followed by evaluation of cell viability using the CCK8 assay. Both M7A-DC and M7GA-DC exhibited significant dose-dependent cytotoxicity in MKN45 and NCI-N87 cells, while no notable toxicity was observed in the MSLN-negative SW480 cells (Fig. 4b). The IC50 values of M7A-DC and M7GA-DC were determined to be 4.57 nM and 3.74 nM for MKN45 cells, and 4.30 nM and 3.95 nM for NCI-N87 cells, respectively. However, it is noteworthy that the unconjugated M7A and M7GA alone did not exhibit significant potency against all three tumor cell lines. In contrast, the ABD-fused non-targeting DARPin-DC (Control DDC) showed only weak growth inhibition at a considerably high concentration.
Previous studies have reported the presence of sMSLN in the circulation of patients diagnosed with malignant pleural mesothelioma (MPM), potentially compromising the efficacy of targeted immunotherapies. The mean serum concentration of sMSLN in MPM patients was 130.0 ± 112.9 ng/mL32,33. We further investigated the impact of sMSLN on the cytotoxicity mediated by M7A-DC and M7GA-DC. Specifically, MKN45, HGC27, CFPAC1 and PANC1 cells were treated with serial dilutions of drugs while simultaneously exposed to a concentration of either 500 ng/mL or 1000 ng/mL sMSLN (residues 296–5808). After incubation for 48 h, CCK8 assay revealed that the presence of sMSLN did not affect the cytotoxicity of DARPin-DCs in terms of IC50 values (Fig. S4d, e, Table S3, Supplementary Information). These results further supported the hypothesis that targeting the protease-sensitive region of MSLN could effectively counteract the impact of sMSLN on DARPin-DCs.
M7A-DC and M7GA-DC inhibit tumor cell growth by inducing G2/M cell cycle arrest and cell apoptosis
MMAE is a highly potent tubulin inhibitor known to induce mitotic inhibition and cell cycle arrest in the G2/M phase, ultimately leading to cell apoptosis34. To elucidate the mechanism underlying the cytotoxicity of DARPin-DCs, we employed flow cytometry to assess cell cycle progression and apoptosis in tumor cells exposed to varying concentrations of M7A-DC and M7GA-DC. Cell cycle analysis demonstrated that both M7A-DC and M7GA-DC effectively induced G2/M phase arrest in a dose-dependent manner in MKN45 and NCI-N87 cells (Fig. 4c), characterized by decreased G0/G1 phase and increased G2/M phase (Fig. 4d). However, MSLN-negative SW480 cells showed no significant cycle arrest effect. Apoptosis analysis revealed a consistent pattern with the cell cycle arrest analysis. Both M7A-DC and M7GA-DC exhibited significant induction of cell apoptosis in MKN45 and NCI-N87 cells, while minimal apoptosis was observed in SW480 cells (Fig. 4e). Additionally, Calcein-AM/PI double staining further confirmed that DARPin-DCs induced cell death in a MSLN-dependent manner (Fig. S5a, Supplementary Information). Overall, these results suggested that DARPin-DCs could inhibit cell growth by inducing MSLN-selective G2/M cell cycle arrest and apoptosis.
M7A-DC and M7GA-DC elicit bystander effect and immunogenic cell death
Bystander killing is mediated by the release of free cytotoxin, which passively diffuses from target cells into the tumor microenvironment after lysosomal degradation and cell death35. Consequently, these liberated cytotoxins kill adjacent cancer cells that do not express the targeted antigen. To further clarify the mechanism underlying the antitumor activity, we explored the bystander killing potential of our DARPin-DCs. MSLN-positive MKN45 cells and MSLN-negative Huh7-Luc cells were co-cultured at an optimized ratio based on their respective growth rates and treated with M7A-DC and M7GA-DC for 48 h, while Huh7-Luc cells were also cultured individually as a control group. Cell viability was assessed using the luciferase assay. The cell viability of MSLN-negative Huh7-Luc cells in the co-culture system was efficiently inhibited by both M7A-DC and M7GA-DC in a dose-dependent manner (Fig. 4f). However, direct treatment with M7A-DC and M7GA-DC had minimal impact on the proliferation of Huh7-Luc cells. These findings demonstrated that DARPin-DCs had bystander killing activity and were capable of killing neighboring cancer cells that lacked MSLN expression.
Additionally, previous studies have reported that MMAE not only exerts direct cytotoxic effects on tumor cells but also triggers the occurrence of ICD15,16. Different from apoptotic cell death, ICD is an inflammatory cell death process characterized by the release of tumor antigens and upregulation of damage-associated molecular patterns (DAMPs), thereby augmenting the immunogenicity of tumor cells and facilitating the recruitment and activation of innate immune cells within tumors to drive antitumor immunity. The generation of reactive oxygen species (ROS) plays a crucial role in triggering ICD. We further evaluated intracellular ROS generation induced by DARPin-DC treatment. Flow cytometry analysis revealed that the ROS level in both the M7A-DC and M7GA-DC group was remarkably higher than that in the Control DDC group, with the highest intracellular ROS level observed in the M7GA-DC group (Fig. S5b, Supplementary Information). During the occurrence of ICD, the high mobility group box 1 protein (HMGB1) is passively released from the nucleus, while calreticulin (CRT) is actively exposed on the cell surface16. Flow cytometry analysis showed that the enhanced release of HMGB1 and the increased expression of CRT on the cell surface were detected in the DARPin-DC treatment groups (Fig. 4g, h).
M7A-DC and M7GA-DC exhibit remarkable penetration and cytotoxicity in 3D tumor spheroids
One major limitation of traditional ADCs is their relatively large molecular weight, which makes it difficult for them to effectively penetrate tumor tissues. In fact, less than 1% of the drug typically reached the tumor site36,37,38. In contrast, DARPin-DCs, with their smaller molecular weight, are expected to overcome this challenge. To comprehensively evaluate the penetration capabilities of DARPin-DCs, we developed a three-dimensional multicellular spheroid (MCS) model. In the tumor spheroid penetration experiment, Cy5-labeled M7A-DC and M7GA-DC were co-incubated with MCSs from human gastric cell line HGC27 for 24 h. As shown in Fig. S6 (Supplementary Information), an MMAE-based IgG format ADC targeting MSLN, with a DAR of 4, was used as control. The anti-MSLN ADC mainly localized at the edge of the tumor spheroids, exhibiting minimal distribution within the interior. In contrast, M7A-DC and M7GA-DC demonstrated significantly enhanced penetration depths, with some drugs even reaching the core area of the tumor spheroids. Additionally, their total fluorescence intensity was statistically distinct from that of the anti-MSLN ADC.
We then investigated the killing capacity of MSLN-directed ADC and DARPin-DCs in tumor spheroids. As shown in Fig. S7 (Supplementary Information), in the NS group, nearly all tumor cells remained alive (green), with only a small fraction dead (red). After 24 h of treatment, the anti-MSLN ADC induced about 33.7% cell death, increasing to 42.5% after 48 h. In contrast, the M7A-DC and M7GA-DC treatments achieved significantly higher cell death rates of 54.4% and 56.7%, respectively, at 24 h. Given the faster and greater tumor penetration ability of DARPin-DCs, M7A-DC and M7GA-DC not only efficiently penetrated tumor spheroids but also exhibited potent antitumor activity. We believe that this approach provides a promising strategy for overcoming the penetration challenge in solid tumor treatment.
Biodistribution and pharmacokinetic analysis
Before moving to the in vivo antitumor assay, we evaluated the biodistribution of ABD-fused DARPin M7A and M7GA, as described above. Briefly, Cy5-labeled M7A and M7GA were i.v. injected into MKN45 tumor-bearing mice, and imaged at different time points. Consistent with DARPin M7, both M7A and M7GA showed specific tumor targeting within 8 h after administration (Fig. 5a). The fluorescence signal was mainly observed in the tumor region 24 h after administration. Furthermore, to illustrate the metabolism of M7A and M7GA over time, tumors and main organs were resected at different time intervals (4, 8, 24, 48 h) following M7A administration for ex vivo measurement (Fig. 5b). With time going on, non-specific fluorescence signal in the liver gradually decreased, while there was remarkable enrichment and retention of the signal exclusively within the tumor site. After 24 h of administration, tumors and main organs were resected from the M7A, M7GA, and Control group (Fig. 5c). Quantification of organ fluorescence intensity showed significant accumulation of M7A and M7GA within the tumor. Additionally, both M7A and M7GA exhibited obvious hepatic accumulation instead of renal distribution (Fig. 5d), indicating the introduction of ABD resulted in a preferential liver metabolism. These findings suggested that both M7A and M7GA could selectively accumulate in MSLN-positive tumor tissues, allowing targeted delivery of cytotoxic drugs for cancer treatment.
a Near-infrared imaging of Cy5-labeled M7A and M7GA in MSLN-positive tumor xenografts. MKN45 tumor-bearing mice were i.v. injected with 50 μg of M7A and M7GA and imaged at indicated times. ABD-fused non-targeting DARPin-Cy5 was used as a negative control. b Quantification of accumulated M7A at different time intervals (4, 8, 24, 48 h) following M7A administration. c, d Representative fluorescent images (c) and quantification (d) of M7A, M7GA, and Control accumulation in different tissues. Data shown are as mean ± SEM, n = 3 mice. Statistical significances are analyzed by two-way ANOVA with Tukey’s multiple comparisons test. e Blood clearance of M7-DC and M7A-DC in mice. The conjugates M7-DC and M7A-DC were i.v. injected into mice (n = 3 mice) at 5 mg/kg. Serum was collected at 3, 10, 15, 30, 45 and 60 min for M7-DC and 3 min, 1, 2, 4, 8, 24 and 48 h for M7A-DC. The serum concentrations were determined by ELISA. For comparison, the data were presented as relative to the initial time point (3 min), with its average value set at 100%. Each data point represents the mean of 3 mice ± SEM. f The serum half-lives (T1/2(α) and T1/2(β)) as well as the area-under-the-curve (AUC) for both conjugates were determined using fitted curves in (e). Source data are provided as a Source Data File.
To investigate the capability of ABD to enhance the circulation half-life of the conjugates in mice, we conducted a comparative analysis of serum pharmacokinetics between M7-DC and M7A-DC. In brief, nude mice were i.v. injected with 5 mg/kg of M7-DC and M7A-DC. Serum samples were collected at specified time intervals. As shown in Fig. 5e, M7-DC exhibited rapid clearance from the bloodstream, resulting in a serum half-life of 11.4 min and an area-under-the-curve (AUC) of 1748 (% of 3 min value) × min. In contrast, fusion with ABD significantly prolonged the half-life of the conjugate M7A-DC, revealing biphasic elimination kinetics characterized by a fast α-phase (T1/2(α) = 70.6 min) and a slow β-phase (T1/2(β) = 20.08 h), resembling that of free albumin39. Consequently, this led to a remarkable 20-fold increase in AUC (AUC(M7A-DC) = 53861 (% of 3 min value) × min). Furthermore, the in vivo metabolic data of released MMAE showed that the concentration of the released payload reached its peak within 2 h and then gradually declined over time (Fig. S8, Supplementary Information).
M7A-DC and M7GA-DC show promising in vivo antitumor activity against MSLN-positive xenograft tumors
Encouraged by the remarkable in vitro cytotoxicity of DARPin-DCs, we proceeded to investigate the in vivo therapeutic efficacy. In order to determine the optimal drug concentration of DARPin-DC in vivo, different single dose of M7A-DC (0.625 mg/kg, 1.25 mg/kg, 2.5 mg/kg, 5 mg/kg) were administered to mice bearing MKN45 subcutaneous xenograft tumors (Fig. S9a, Supplementary Information). The dose-dependent antitumor activity of M7A-DC was observed, as depicted in Fig. S9b, where an increase in M7A-DC dosage positively correlated with growth inhibition. The tumor growth of the 2.5 mg/kg group and the 5 mg/kg group was greatly inhibited compared to the other three groups (NS, 0.625 mg/kg, and 1.25 mg/kg). No significant body weight loss was observed (Fig. S9c, Supplementary Information); however, mice treated with a dosage of 5 mg/kg M7A-DC exhibited a slight decrease in body weight during the early stages of treatment. Consequently, a dosage of 2.5 mg/kg was chosen for further study of in vivo antitumor efficacy. Furthermore, our results also demonstrated that despite the short half-life of DARPin-DCs, they could effectively inhibit tumor growth at a low dose through an optimized dosing schedule. As shown in Fig. S10d–h (Supplementary Information), repeated administrations could compensate for this limitation, thereby ensuring prolonged therapeutic efficacy.
We next evaluated the in vivo efficacy of M7A-DC and M7GA-DC using a subcutaneous xenograft model of MKN45 cells. Unconjugated fusion proteins M7A and M7GA, free MMAE, and Control DDC were employed as controls at an equivalent dose (Fig. 6a). When the tumor volume reached approximately 150 mm3, tumor-bearing mice were randomly assigned to seven different treatment groups and administered two doses of drugs at a 3-day interval after the first injection. Tumor volumes and body weights were monitored. Both M7A-DC and M7GA-DC elicited significant and durable tumor regression throughout the experiment (Fig. 6b–d), resulting in a 94.7 % reduction in tumor weight for the M7A-DC group (50.83 ± 29.35 vs 954.83 ± 431.11 mg, P < 0.0001, Fig. 6d) and a 96.9 % reduction in tumor weight for the M7GA-DC group compared to the NS group (29.5 ± 19.51 vs 954.83 ± 431.11 mg, P < 0.0001, Fig. 6d). Additionally, one animal in the M7GA-DC group showed complete regression (CR), resulting in a CR rate of 17% (1/6). In contrast, both the Control DDC group and the free MMAE group demonstrated limited efficacy in inhibiting MKN45 tumors. Notably, the free MMAE group displayed a significant reduction in body weight, whereas no noticeable changes in body weight were observed in either the M7A-DC or M7GA-DC groups, indicating minimal potential for systemic toxicity associated with DARPin-DC treatment (Fig. 6e).
a Schematic diagram of the DARPin-DC treatment in subcutaneous MKN45 tumor-bearing mice. Created in BioRender. Wang, Y. (2025) https://BioRender.com/5gvyqiy. b Average tumor growth curves of MKN45 tumor-bearing mice with different treatments (n = 6 mice). c Mice were sacrificed at the end point. Representative images of tumors harvested from mice in all groups on day 26 after tumor inoculation (n = 6 mice). d Tumor weights and e body weights of mice from each group were recorded (n = 6 mice). f Biodistribution of M7A-DC and M7GA-DC for i.p. administration. Cy5-labeled M7A-DC and M7GA-DC were administered i.p., and after 24 h, the Cy5 fluorescence signal was observed co-localized with the bioluminescent signal of MKN45-Luc tumors. Ex vivo IVIS imaging of resected tumors and major organs showed significant fluorescence signals accumulated in the disseminated tumor nodules. g Schematic diagram of the DARPin-DC treatment in MKN45-Luc peritoneal metastasis tumor model. Created in BioRender. Wang, Y. (2025) https://BioRender.com/5gvyqiy. h Representative bioluminescence images of MKN45-Luc tumor-bearing mice on day 5,10, 15 and 20 after tumor inoculation (n = 5 mice). i Quantitative analysis of bioluminescence intensity of MKN45-Luc tumors (n = 5 mice). j Body weights and k survival data of MKN45-Luc tumor-bearing mice with different treatments as indicated (n = 5 mice). l Schematic diagram of the DARPin-DC treatment in NCI-N87 peritoneal metastasis tumor model. Created in BioRender. Wang, Y. (2025) https://BioRender.com/5gvyqiy. m Representative images and n weight of excised tumor nodules in NCI-N87 peritoneal metastasis tumor model (n = 5 mice). o Body weights of mice bearing NCI-N87 peritoneal metastasis tumors were recorded (n = 5 mice). For experiments in (b, e, i, j and o), statistical significances are analyzed by two-way ANOVA with Tukey’s multiple comparisons test. For experiments in (d) and (n), statistical significances are analyzed by one-way ANOVA with Tukey’s multiple comparisons test. Survival curves are determined by using the Kaplan–Meier method and analyzed by the log-rank (Mantel-Cox) test. Data are represented as mean ± SEM; ns, not significant. Source data are provided as a Source Data File.
Subsequently, we investigated the therapeutic efficacy of DARPin-DC in mice bearing disseminated peritoneal tumors (MKN45-Luc and NCI-N87). Bioluminescence imaging was utilized to confirm the engraftment of MKN45-Luc cells with transgenic luciferase expression and dynamically quantify tumor cells throughout the abdominal cavity. Before DARPin-DC treatment, we evaluated the tumor biodistribution of M7A-DC and M7GA-DC for intraperitoneal (i.p.) administration. At 24 h after i.p. administration, Cy5-labeled M7A-DC and M7GA-DC were successfully localized in the MKN45-Luc tumors as expected, with the Cy5 fluorescence signal co-localizing with the bioluminescent signal of tumors. Ex vivo IVIS imaging of resected tumors and other major organs showed obvious fluorescence signals specifically in the disseminated tumor nodules (Fig. 6f), indicating that i.p. administration of DARPin-DC could effectively target MSLN-positive tumors. The treatment was repeated twice at a 3-day interval after the initial injection (Fig. 6g). In the MKN45-Luc peritoneal metastasis tumor models, tumor burden was monitored on day 5, 10, 15, and 20 after tumor inoculation using IVIS imaging system. In alignment with our previous results, both M7A-DC and M7GA-DC resulted in a significantly improved tumor control and increased survival rate compared to other groups (Fig. 6h–k).
The antitumor activity of DARPin-DC was further confirmed in the NCI-N87 peritoneal metastasis tumor models (Fig. 6l). Following administration of two doses of M7A-DC and M7GA-DC on day 5 and day 9, respectively, mice were euthanized on day 21 after tumor inoculation to collect disseminated abdominal tumor nodules for assessment of tumor burden. Both groups treated with either M7A-DC or M7GA-DC showed remarkable tumor regression, as evidenced by reduced tumor weight compared to the NS group (54.5 ± 25.34 vs 390.04 ± 70.19 mg, P < 0.0001, 31.4 ± 20.92 vs 390.04 ± 70.19 mg, P < 0.0001) (Fig. 6m, n). No significant body weight loss was observed throughout the treatment period (Fig. 6o). Collectively, our data strongly indicated that systemic administration of M7A-DC and M7GA-DC showed potent antitumor activity and favorable tolerability in MSLN-positive xenograft mouse models.
M7GA-DC inhibits tumor growth and prolongs survival in pancreatic cancer models with low levels of MSLN expression
Pancreatic cancer is a highly aggressive malignancy with limited therapeutic options and a poor prognosis. Moreover, more than half of pancreatic cancer patients exhibit tumor overexpression of MSLN40,41. Next, we assessed the in vivo efficacy of M7A-DC and M7GA-DC in two pancreatic tumor models with varying levels of MSLN expression (Fig. 7a). When the average tumor volume reached 100 mm3, mice were randomly divided into four groups and received two intravenous doses of DARPin-DC treatment as previously described (Fig. 7b). The inhibitory effect of both M7A-DC and M7GA-DC was significantly observed against CFPAC1 tumors characterized by high levels of MSLN expression (Fig. 7c–f). Notably, M7GA-DC demonstrated remarkably enhanced tumor growth inhibition and improved survival rate in PANC1 tumors with low levels of MSLN expression (Fig. 7g–j). Therefore, we concluded that the strong binding affinity of M7GA-DC for MSLN could confer a broader target discrimination based on MSLN density, even in tumors with limited MSLN expression.
a Binding of M7A-DC and M7GA-DC to CFPAC1 and PANC1 cells by flow cytometry analysis. b Schematic diagram of the DARPin-DC treatment in pancreatic cancer models. Created in BioRender. Wang, Y. (2025) https://BioRender.com/5gvyqiy. c Average tumor growth curves, d body weights and e survival data of CFPAC1 tumor-bearing mice (n = 6 mice). None of the surviving mice was tumor-free by Day 60. f Tumor growth curves of each mouse in different experimental groups of CFPAC1 tumor-bearing mice. g Average tumor growth curves, h body weights and i survival data of PANC1 tumor-bearing mice (n = 6 mice). None of the surviving mice was tumor-free by Day 60. j Tumor growth curves of each mouse in different experimental groups of PANC1 tumor-bearing mice. For experiments in (c, d, g and h), statistical significances are analyzed by two-way ANOVA with Tukey’s multiple comparisons test. Survival curves are determined by using the Kaplan–Meier method and analyzed by the log-rank (Mantel-Cox) test. Data are represented as mean ± SEM; ns, not significant. Source data are provided as a Source Data File.
Combination of M7GA-DC and PD-1 blockade synergistically elicits augmented antitumor efficacy
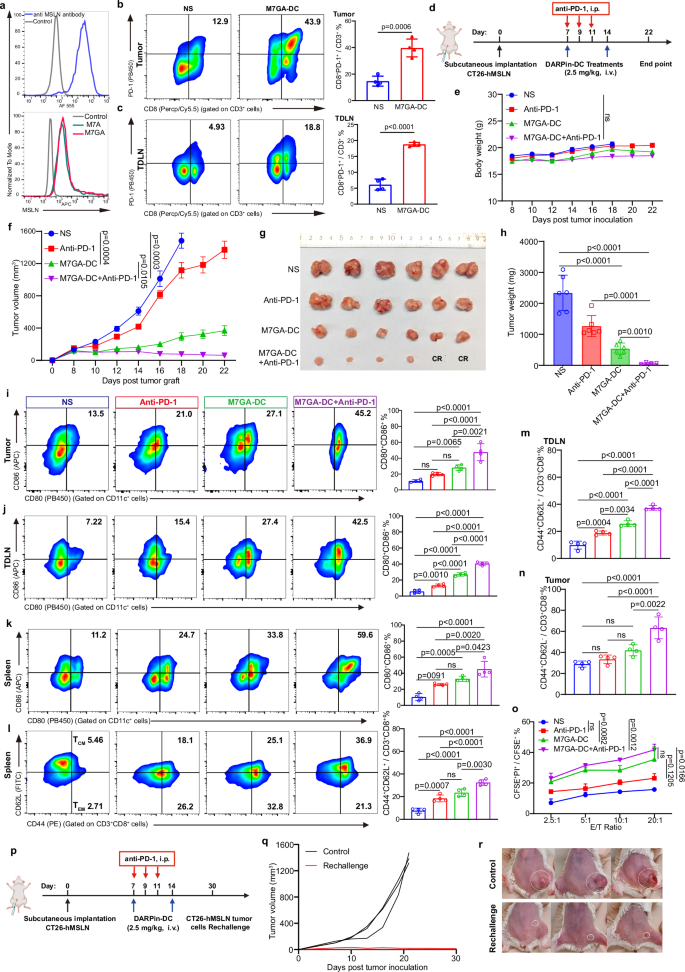
In our previous experiments in pancreatic cancer models, we observed that i.v. administered M7GA-DC exhibits superior antitumor efficacy compared to M7A-DC. Therefore, M7GA-DC was chosen for subsequent investigations. Additionally, apart from exerting direct cytotoxic effects on tumor cells, M7GA-DC may induce immunomodulatory effects through MMAE-mediated ICD and bystander effect within the tumor microenvironment. Consequently, we generated a CT26 cell line expressing human MSLN protein (CT26-hMSLN) (Fig. 8a) to further evaluate the systemic antitumor activity and immunomodulatory changes in an immunocompetent BALB/c mouse model following treatment with M7GA-DC. Flow cytometry analysis revealed an upregulation of PD-1 expression on CD8+ tumor-infiltrating lymphocytes (TILs) in tumors and tumor-draining lymph nodes (TDLNs) of the M7GA-DC-treated group, as compared to the NS group (Fig. 8b, c). As a result, we hypothesized that PD-1/PD-L1 blockade could enhance the antitumor efficacy of M7GA-DC treatment.
a Binding of M7A and M7GA to CT26-hMSLN cells. b PD-1 expression on CD8+ TILs in CT26-hMSLN tumors and c TDLNs 7 days after M7GA-DC treatments (n = 4 mice). d Schematic diagram of the combination therapy involving M7GA-DC and PD-1 blockade in CT26-hMSLN tumor models. Created in BioRender. Wang, Y. (2025) https://BioRender.com/5gvyqiy. e Body weights were recorded (n = 6 mice). f Average tumor growth curves of the mice in CT26-hMSLN tumor model (n = 6 mice). g Representative images and h weights of tumors on day 22 after tumor inoculation (n = 6 mice). For experiments in (b, c and h), statistical significances are analyzed by two-tailed unpaired Student’s t-tests. For experiments in (e) and (f), statistical significances are analyzed by two-way ANOVA with Tukey’s multiple comparisons test. Data are represented as mean ± SEM; ns, not significant. Representative flow cytometry images and quantitative analysis of CD80+CD86+ mature DCs in the tumor microenvironment (i), TDLNs (j), and spleens (k), n = 4 mice. Representative flow cytometry images and quantitative analysis of TEM (CD3+CD8+CD44+CD62L−) or TCM (CD3+CD8+CD44+CD62L+) in spleens (l), TDLNs (m) and tumors (n) (n = 4 mice). o Splenocytes from mice in different treatment groups were incubated with CT26-hMSLN cells at an effector-to-target (E:T) ratio of 2.5:1, 5:1, 10:1, and 20:1. PI was added 8 h after incubation, and the percentage of dead cells was analyzed by flow cytometry (n = 3 mice). p Schematic illustration of tumor rechallenge study. Created in BioRender. Wang, Y. (2025) https://BioRender.com/5gvyqiy. q Tumor growth curves of each mouse following the rechallenge (n = 3 mice) and r representative images of tumor-bearing mice 20 days after rechallenge. The tumors of each mouse are circled. For experiments in (i–o), statistical significances are analyzed by one-way ANOVA with Tukey’s multiple comparisons test. Data are represented as mean ± SD; ns, not significant. Source data are provided as a Source Data File.
To verify the potential synergistic effect of PD-1 blockade in combination with M7GA-DC (Fig. 8d), CT26-hMSLN tumor-bearing mice were randomized into four groups, including NS, anti-PD-1, M7GA-DC, and M7GA-DC + anti-PD-1. Mice exhibited stable weight gain during the treatment in all groups (Fig. 8e). The tumor inhibition curves (Fig. 8f), representative tumor pictures (Fig. 8g), and tumor weight (Fig. 8h) collectively demonstrated that M7GA-DC effectively suppressed tumor growth as a monotherapy. However, the combination therapy of M7GA-DC + anti-PD-1 exhibited enhanced tumor control, resulting in an impressive CR rate of 33% (2/6). The tumor weight in the combination therapy group was significantly reduced compared to the M7GA-DC monotherapy group (106.53 ± 82.78 vs 536.5 ± 182.47 mg, P = 0.001) (Fig. 8h). These results highlighted the ability of M7GA-DC to elicit potent antitumor activity in immunocompetent mice, which could be augmented by the combination of PD-1 blockade.
Combination of M7GA-DC and PD-1 blockade generates systemic antitumor immune responses and results in long-term immunological memory
To assess the systemic antitumor immune responses of M7GA-DC in combination with PD-1 blockade, we employed flow cytometry assays to detect alterations in immune-related cell populations within tumors, TDLNs, and spleens of CT26-hMSLN tumor-bearing mice one week after the last treatment. As shown in Fig. 8i, the M7GA-DC + anti-PD-1 group exhibited the highest proportion of activated dendritic cells (DCs) (CD80+CD86+) in the tumor microenvironment, demonstrating an approximately four-fold increase compared to the NS group (47.48 ± 10.62 % vs 11.17 ± 1.67 %, P < 0.0001, Fig. 8i). M7GA-DC monotherapy also resulted in an upregulation of activated DCs in tumors, which showed a nearly two-fold increase compared to the NS group (28.0 ± 3.53 % vs 11.17 ± 1.67 %, P = 0.0065, Fig. 8i). Similar results were observed in the TDLNs and spleens (Fig. 8j, k). Naïve T cells can be stimulated by DCs to differentiate into central memory T cells (TCM, CD3+CD8+CD44+CD62L+) and effector memory T cells (TEM, CD3+CD8+CD44+CD62L−). The percentage of TCM in spleens (Fig. 8l) and TDLNs (Fig. 8m) was significantly higher (32.5% and 37.3%) in the M7GA-DC + anti-PD-1 group compared to other groups, while the M7GA-DC monotherapy group exhibited the highest abundance of TEM in spleens. The M7GA-DC group and M7GA-DC + anti-PD-1 group showed an increased proportion of TEM in the tumor microenvironment (Fig. 8n). Compared to the NS group (28.9%), the proportion of TEM in tumors of the M7GA-DC group and M7GA-DC + anti-PD-1 group significantly elevated to 41.95% and 63.28%, respectively. These results indicated that the combination of M7GA-DC and PD-1 blockade synergistically induced a robust antitumor immunity response by enhancing DC activation and remodeling the tumor immune microenvironment, thereby effectively eradicating tumors and facilitating long-term immune effect.
Furthermore, lymphocytes isolated from the spleen of treated mice were co-cultured with CT26-hMSLN tumor cells at various effector-to-target (E:T) ratios for a duration of 8 h. The combination therapy of M7GA-DC + anti-PD-1 exhibited an augmented population of PI+ cancer cells in comparison to the monotherapy groups (anti-PD-1 and M7GA-DC) (Fig. 8o), indicating that the treatment with M7GA-DC + anti-PD-1 resulted in enhanced cytotoxic activity of lymphocytes for direct cancer cell eradication. The combination of M7GA-DC with anti-PD-1 led to complete eradication of pre-existing tumors (Fig. 8g); therefore, we conducted a rechallenge study by implanting CT26-hMSLN cells into the previously cured mice after a 30-day interval to evaluate the ability of M7GA-DC to elicit durable immune memory when administered in combination with anti-PD-1 (Fig. 8p). The tumor of untreated mice grew rapidly, whereas the mice from the M7GA-DC + anti-PD-1 group were protected from tumor rechallenge and showed a remarkable tumor inhibition rate of 100% (Fig. 8q, r). These findings suggested that the combination therapy of M7GA-DC and anti-PD-1 could induce long-term immunological memory, further supporting the potential for clinical application of this combination therapy.
Biosafety assessment
In the construction of DARPin-DCs, we paid special attention to potential safety concerns. Toxicology studies were conducted on mice treated with DARPin-DCs, and no abnormal weight fluctuations were observed in any of the mouse tumor models (Figs. 6e, j, o, 7d, h, 8e). Histological analysis with H&E staining revealed no pathological changes in major organs, including heart, liver, spleen, lung, and kidney (Fig. S10a, Supplementary Information). Additionally, there were no significant alterations in organ weight compared to the control group (NS) (Fig. S10b, Supplementary Information). Furthermore, serum biochemical indexes at the end of the in vivo experiment showed no notable toxicity-related changes (Fig. S10c–f, Supplementary Information). These results provide further confirmation regarding the safety of DARPin-DC treatment.
However, given that the binding affinity of M7 to mouse MSLN was 524 nM (Fig. S11, Supplementary Information), significantly weaker than the 7.9 nM observed for human MSLN, the interaction between M7 and mouse MSLN could not adequately represent the drug’s potential toxicity toward normal human tissues expressing MSLN. To further evaluate the binding specificity of M7 and confirm its safety profile, immunohistochemical staining was performed on normal human tissues (Fig. S12, Supplementary Information). The results showed that M7 did not bind to various normal tissues such as the liver, kidneys, lungs, pancreas, prostate, uterine myometrium, cervix, and appendix. However, M7 binding was observed in the squamous epithelium of tonsil crypts and the anal transitional epithelium, consistent with the previously reported MSLN expression in these areas40,42.
Overall, the safety assessment of DARPin-DCs is currently limited by its reliance on murine models, which exhibit higher sensitivity to auristatins compared to rats or humans43,44. This interspecies variability complicates the extrapolation of safety data to humans. To address these challenges, future research should prioritize extensive toxicity evaluations across multiple species, including rats and non-human primates (NHPs). Furthermore, although existing linker chemistries, conjugation strategies, and payloads have shown biological activity and preliminary safety profiles, Michael addition-based linkers require optimization for improved stability. Developing safer and more effective payloads is also critical to improve therapeutic outcomes.
Discussion
ADCs are an emerging class of tumor-targeted drug delivery therapeutics that have been approved for the treatment of a range of malignant tumors. ADCs comprise a tumor-targeting domain that carries a highly cytotoxic payload attached by a chemical linker, enabling the selective delivery of potent antineoplastic agents to malignant cells while sparing healthy cells. This high specificity results in a broader therapeutic window compared to conventional chemotherapy, leading to reduced systemic exposure and decreased off-target toxicity14,45. Although 15 ADCs have been approved by the FDA for the clinical treatment of various cancers, numerous ADC candidates still fail to provide satisfactory benefit-risk profiles due to either toxicity or limited activity at tolerable doses46,47.
The limitations inherent in classical ADCs have sparked interest in alternative non-IgG scaffolds, such as DARPins, for targeted cancer therapy23,24. These scaffolds provide additional engineering opportunities for drug conjugates with desired pharmacokinetic properties. DARPins exhibit favorable biophysical and biochemical characteristics, even when fused or conjugated, including high thermodynamic stability, cost-effective production in prokaryotes, feasibility of engineering modifications, and remarkable tissue penetration capabilities13. Unlike ADCs, the design of DARPin scaffold intentionally avoids interfering cysteines or disulfide bonds, thereby facilitating the introduction of additional cysteines for site-specific drug conjugation with precisely defined drug ratios and genetical fusion of half-life extension modules to the N- and/or C-termini29,48. Here, we report the development of auristatin-based DARPin-DCs targeting MSLN. The MSLN-targeting DARPin M7 was identified from a phage display library, demonstrating exceptional affinity and selectivity. The FDA-approved mitotic toxin MMAE was selected as the payload, while an enzymatically cleavable dipeptide linker valine-citrulline was utilized to ensure precise release of cytotoxins specifically within the tumor in the presence of lysosomal cathepsin B14. The overexpression of cathepsin B in multiple malignancies and its low expression in healthy tissues have constrained the cytotoxicity of DARPin-DCs30, as evidenced by the absence of significant systemic toxicity observed in xenograft mouse models.
However, owing to their small molecular size and absence of neonatal Fc receptor (FcRn)-mediated recycling, unmodified DARPins are rapidly cleared from the circulation by renal filtration, thereby impeding their therapeutic efficacy20,29,49. To achieve a balance between the enhanced tumor penetration and the improved tumor localization, various strategies for extending half-life have been explored in targeted therapy. The majority of these strategies aim to increase the protein size to above the renal filtration threshold (60–70 kDa), which encompasses techniques such as conjugation with polyethylene glycol (PEG)49, fusion with serum albumin or albumin-binding proteins50,51, and coupling to unstructured protein modules like PAS or XTEN20,25. Since serum albumin is the most abundant protein in plasma, with a molecular weight of 66.5 kDa, its long circulatory half-life and tumor-homing properties have motivated its application as a carrier in drug development52,53. The albumin-binding protein ABD, derived from streptococcal protein G, exhibits affinity toward immunoglobulins and albumins in various species26. Previous studies have demonstrated that fusion of ABD to DARPin54 or ADAPT6 scaffold proteins55 significantly improves their pharmacokinetic properties. In this study, we attempted to address this issue by conjugating DARPin M7 with ABD, which enables binding to serum albumin, thereby extending the half-life by increasing the total molecular weight of the ABD-fused DARPin-albumin complex beyond the renal cut-off and facilitating FcRn-mediated recycling pathway56. More importantly, the hydrophilicity of ABD, along with the inherent solubility of DARPin itself, allows for the conjugation of four hydrophobic MMAE molecules without compromising the favorable properties of the DARPin-DC conjugates, such as stability and cell binding activity. Consequently, this yields homogeneous products characterized by a defined protein-to-drug ratio of 1:4.
The design of multivalent targeting molecules is an emerging strategy for the enhanced precision and efficiency of drug delivery to cancer cells. Multivalent protein-drug conjugates have the capability to induce receptor clustering on the surface of cancer cells and preferentially recognize these clusters with improved affinity, thereby enhancing drug targeting specificity57,58. To further broaden the therapeutic window of DARPin-DC, we introduced an assembly module (G7) known for its ability to induce receptor clustering. Our SPR measurements verified that the binding affinity of M7GA for MSLN is five-fold greater than that of M7A. Moreover, we have identified that M7GA-DC with improved affinity could detect and bind to lower levels of MSLN on pancreatic tumor cell lines compared with M7A-DC. In the CCK8 assay, despite this significant difference in affinity, similar in vitro cytotoxicity curves were observed. This could be attributed to the high expression level of the target and the bystander effect. As a result, M7A-DC with lower affinity is still able to bind to a sufficient number of target sites, while non-targeted cells are also affected by the drugs released from the bound targets. DARPin-DCs were designed to target tumor cells with high MSLN expression for precision therapy. However, our research revealed that these agents also suppressed tumor cells with low MSLN expression. Although this characteristic broadens the application scope of the drugs, it may also introduce toxicity risks to normal tissues with low MSLN expression, posing a critical limitation for clinical translation. Nevertheless, we hypothesized that the proportion of MSLN-expressing cells in normal tissues is so low that significant side effects are unlikely to occur, even if these rare cells are affected by the drug.
The selection of the targeting antigen remains a crucial determinant for antibody- or DARPin-based targeted cancer therapy. MSLN, as a tumor-associated antigen (TAA), is expressed on the cell membrane and has emerged as a compelling therapeutic target for personalized cancer therapy owing to its excellent differential expression profile between multiple cancer types and normal tissues1,2. Serval representative ADCs targeting MSLN, such as anetumab ravtansine59,60,61, DMOT4039A62,63, BMS-98614864, and RC8865,66, have been developed in recent years and are currently undergoing clinical trials for indications involving malignant pleural mesothelioma, ovarian cancer, non-small cell lung cancer, and pancreatic cancer. Anetumab ravtansine (also known as BAY94-9343) is an ADC comprising a fully human anti-MSLN mAb conjugated to cytotoxic maytansinoid tubulin inhibitor DM467, which has been assessed in a phase 2 clinical trial (NCT02610140) for the treatment of malignant pleural mesothelioma and has demonstrated a manageable safety profile but limited efficacy comparable to vinorelbine60. RC88 is another MSLN-targeting ADC consisting of a humanized anti-MSLN mAb and MMAE. Recently, it has been evaluated in a phase 1/2 study (NCT04175847) involving patients with MSLN-expressing advanced solid tumor, demonstrating favorable tolerability and promising therapeutic outcomes66. However, despite these research advancements, no MSLN-targeting ADC has yet been approved by the FDA. One potential explanation for the limited clinical success observed thus far could be attributed to the presence of sMSLN in the tumor microenvironment or serum. The extracellular domain of the mature MSLN protein comprises three contiguous regions, and a range of antibodies has been developed to specifically target distinct epitopes within these regions. MSLN undergoes proteolytic cleavage at region III, which is located in the membrane-proximal region. On the other hand, the membrane-distal region, referred to as Region I, serves as the interaction site between mucin16/carbohydrate antigen 125 (MUC16/CA125) and MSLN, while also acting as the binding site for numerous immunotherapy drugs6,68. Recent studies targeting the juxtamembrane epitopes using CAR-T cells have demonstrated enhanced antitumor responses by preventing ineffective targeted binding caused by MSLN shedding8,69. In this study, we have successfully identified a membrane-proximal epitope-specific anti-MSLN DARPin M7 targeting protease-sensitive region of MSLN. Our findings showed that the presence of sMSLN did not exert significant inhibitory effects on the binding activity of M7A-DC and M7GA-DC. This result is consistent with the previous observation that 15B6-derived CAR-T cells exhibited superior antitumor activity in mice compared to CAR-T cells targeting an epitope in sMSLN8.
In summary, our study emphasized MSLN as a promising therapeutic target for targeted cancer therapy and developed two first-in-class MSLN-targeting DARPin-drug conjugates with a defined DAR of nearly 4, namely M7A-DC and M7GA-DC. Both M7A-DC and M7GA-DC exhibited strong binding activity, efficient internalization, inhibition of cell viability through direct cytotoxicity and bystander effects, as well as induction of apoptosis and cell cycle arrest in MSLN-positive cancer cells. Furthermore, M7GA-DC exhibited remarkable inhibitory efficacy even against pancreatic cancer with low MSLN expression and demonstrated favorable tolerability. The combination of M7GA-DC and PD-1 blockade synergistically induced a potent antitumor immune response by augmenting DC activation and reprogramming the tumor immune microenvironment. This therapeutic strategy not only effectively eliminates established tumors but also induces long-lasting immunological memory, which can be summarized as “targeted killing (M7GA-DC)-immune activation (ICD)-checkpoint blockade (anti-PD-1)”. These results highlight the translational potential of M7GA-DC and its promising prospects for clinical combinations with immunotherapies across multiple cancer types, including refractory pancreatic cancer.
Methods
Ethics statement
All studies in this paper comply with all relevant ethical regulations. All animal experiments were carried out in strict accordance with the guidelines of the Laboratory Animal Care and Use Committee of the Affiliated Nanjing Drum Tower Hospital of Nanjing University Medical School. The maximal tumor burden permitted was 1500 mm3. In some cases, this limit has been exceeded on the last day of measurement, at which point the mice were immediately euthanized. All fresh human tumor tissue samples were obtained from the Department of Pathology at the Affiliated Nanjing Drum Tower Hospital of Nanjing University Medical School. Written informed consent was obtained from patients for using their tissue samples for scientific study, and the study was approved by the Ethics Committee of Drum Tower Hospital.
DARPin selection
The M7 DARPin was selected from a phage-display library constructed by Abiocenter Biomedical Co., Ltd. (Beijing, China). Briefly, the MSLN target protein purchased from GenScript (Jiangsu, China) was immobilized on a sterile polystyrene Petri dish overnight at 4 °C. After blocking with 0.5% BSA and washing six times with PBST solution (PBS + 0.5% BSA + 0.5% Tween 20), 2 mL of the phage-display DARPin library containing 2 × 1011 pfu was added to the dish and incubated for 2 h at room temperature. Subsequently, the dish was washed ten times with PBST and eluted with a solution of 0.2 M glycine-HCl (pH 2.2) and 1 mg/mL BSA, followed by an incubation for 20 min at 4 °C. Washing times and the concentration of Tween 20 were gradually increased in different rounds of screening. The eluted phage was neutralized using a 1 M Tris-HCl solution at pH 9.1 and titrated through a plaque-forming assay on tetracycline agar plates. The output phage titer was determined, and the phage enrichment rate was calculated based on the ratio of output pfu to input pfu. Prior to subsequent rounds of panning, phages were amplified in E. coli XL1-blue with the addition of VCSM13 helper phage. After three rounds of selection, individual colonies were selected for sequencing and amplification. Phage supernatants were then utilized in phage ELISAs against MSLN protein to identify unique sequences.
Protein expression and purification
The DARPin M7 or the fusion proteins M7A or M7GA were subcloned into the pET30a vector. The expression construct included a 6× His tag at the N-terminal. A gene fragment encoding four cysteines within a GCGGCGGCGGCG motif was inserted at the 3’-end of M7A or M7GA for site-specific drug conjugation. The plasmids were transformed into BL21 (DE3) E. coli and cultured in ZYM-5052 autoinduction medium. Cells were harvested by centrifugation at 4000×g at 4 °C for 30 min, then resuspended in lysis buffer (50 mM Tris-HCl pH 8.0, 150 nM NaCl, 5% glycerol) before sonication-induced lysis. After clearing cellular debris by centrifugation, the resulting supernatant was filtered through a 0.22 μm membrane and applied onto a His Trap HP, 5 mL column (GE Healthcare) equilibrated with ten column volumes of lysis buffer. The respective proteins were eluted with an imidazole step gradient (10, 100, and 200 mM). Fractions were analyzed by SDS-PAGE and SEC-HPLC.
Cell lines and cell culture
The MKN45, NCI-N87, SW480, Huh7, CFPAC1, PANC1 and CT26 cell lines were purchased from the Cell Bank of Shanghai Institute of Biochemistry and Cell Biology. Extracellular and transmembrane fragment of human MSLN was introduced into CT26 cells by lentiviral gene transfer kit from GeneChem (Shanghai, China). Subsequently, puromycin selection was employed to establish a stable cell population of CT26-GFP-hMSLN. Antigen expression was confirmed through flow cytometry.
MKN45/MKN45-Luc human gastric cancer cells, NCI-N87 human gastric cancer cells, SW480 human colon cancer cells and CT26/CT26-GFP-hMSLN colon cells were cultured in RPMI-1640 medium (Gibco, New York, USA) supplemented with 10% fetal bovine serum and 1% penicillin-streptomycin at 37 °C and 5% CO2. Huh7/Huh7-Luc human hepatoma cells, CFPAC1 and PANC1 human pancreatic cancer cells were cultured in DMEM medium (Gibco, New York, USA) supplemented with 10% fetal bovine serum and 1% penicillin-streptomycin at 37 °C and 5% CO2. All cell lines tested negative for mycoplasma.
Determination of MSLN binding by surface plasmon resonance (SPR)
The binding kinetics of DARPin M7 and DARPin-ABD fusion proteins to the extracellular domain of human MSLN were determined using a Biacore T200 SPR instrument (GE Healthcare, Sweden). For affinity determination, MSLN was diluted in PBS to a final concentration of 5 μg/mL and immobilized on a CM5 sensor chip (GE Healthcare, Sweden) via the primary amine groups to achieve target densities of 500 resonance units (RU). Following baseline stabilization, a serial dilution of analytes ranging from 50 nM to 500 pM was used to determine the association rate constant and the dissociation rate constant at a flow rate of 30 μL/min. A blank immobilization channel was utilized for referencing purposes. Data were fitted to a 1:1 Binding model and analyzed using the Biacore T200 Evaluation Software (GE Healthcare, Sweden).
Cell surface expression of MSLN
For flow cytometry, single-cell suspensions of MKN45, NCI-N87, SW480, Huh7, CFPAC1, PANC1, and CT26/CT26-hMSLN were obtained and blocked with PBS containing 1% BSA for 30 min on ice. Following the BSA blockage, 2 × 105 cells were incubated with an anti-MSLN antibody (Abcam, ab196235) or purified M7, M7A and M7GA proteins (10 μg/mL) for 1 h on ice. After thoroughly washing, the cells treated with anti-MSLN antibody were incubated with either a goat anti-rabbit secondary antibody labeled with Alexa Fluor 488 (Abcam, ab150077) or a goat anti-rabbit secondary antibody labeled with Alexa Fluor 555 (Abcam, ab150078). Meanwhile, the cells treated with DARPin fusion proteins were incubated with either an anti-6x His Tag secondary antibody labeled with DyLight 488 (Abcam, ab117512) or an anti-6x His Tag secondary antibody labeled with DyLight 650 (Abcam, ab117504). All incubations were performed for 30 min on ice. Non-targeting DARPin was used as a control. Finally, the samples were analyzed using a Beckman CytoFlex flow cytometer (Beckman Coulter, USA), followed by data analysis using FlowJo software.
Immunofluorescence confocal imaging
For immunofluorescence staining, MKN45, NCI-N87 and SW480 cells were seeded at a density of 1 × 104 cells per well in a 35-mm Laser confocal culture dish and cultured overnight. The cells were fixed with 4% paraformaldehyde (PFA) and blocked with PBS containing 1% BSA. Subsequently, the cells were incubated overnight at 4 °C with purified M7, M7A and M7GA proteins. A secondary antibody labeled with DyLight 650 against the 6x His Tag (Abcam, ab117504, 1:1000) was used. Cell nuclei were stained with 4’, 6-diamidino-2-phenylindole (DAPI, Beyotime, Shanghai, China). Confocal microscopy was performed using a Leica TCS SP5 microscope (Leica, Germany) following standard protocols. For tissue immunofluorescence staining, tissue sections obtained from the Department of Pathology of Nanjing Drum Tower Hospital underwent the aforementioned staining protocol.
In vivo biodistribution of M7, M7A and M7GA
The Cy5-labeled M7, M7A/M7A-DC and M7GA/M7GA-DC were prepared as follows. 50 μg of protein diluted in 100 μL PBS was rapidly mixed with 1 μL of Cy5 NHS ester (Xi’an ruixi, China) in DMSO at a concentration of 10 g/L. The conjugation was achieved by reacting N-hydroxysuccinimide (NHS) esters derived from Cy5 with primary amines located on lysine residues. The mixture was incubated overnight at RT and subsequently purified from unreacted Cy5 molecular using PD-10 columns (Cytiva, PD-10 Sephadex G-25) according to the manufacturer’s recommendations.
The Cy5-labeled M7, M7A and M7GA proteins were prepared following the aforementioned protocol. MKN45 cells were inoculated subcutaneously on the right flank of nude mice. Once tumor volumes reached 200 mm3, 50 μg of Cy5-labeled M7, M7A and M7GA proteins were administered i.v. via the tail vein. The control groups utilized either Free Cy5 or ABD-fused non-binding DARPin. Tumor-bearing mice were anesthetized with isoflurane and imaged using the IVIS Lumina Series III In Vivo Imaging System (PerkinElmer, Waltham, MA, USA) at specified time intervals (n = 3 mice). Radiant efficiency was calculated by Living Image software (PerkinElmer). Major organs, including the heart, lungs, liver, spleen, kidneys, and tumor, were excised and subjected to ex vivo imaging by IVIS.
Synthesis and characterization of M7A-DC and M7GA-DC
The MSLN-targeted DARPin-DCs, M7A-DC and M7GA-DC, were synthesized through specific conjugation of MMAE to the C-terminal cysteine residues of proteins M7A and M7GA via valine-citrulline linker. The mc-vc-PABC-MMAE linker-warhead combination (MedChemExpress, HY-15575) was dissolved in anhydrous DMSO. Before conjugation, purified M7A and M7GA proteins were incubated with 10 mM tris(2-carboxyethyl)-phosphine (TCEP) and gently stirred for 2 h at 25 °C. The reduced forms of M7A and M7GA were then mixed with a 10-fold excess of mc-vc-PABC-MMAE for another 2 h at 25 °C. The resulting mixture was purified using PD-10 columns (Cytiva, PD-10 Sephadex G-25). Finally, the product obtained was further characterized through SDS-PAGE, HPLC, and liquid chromatograph mass spectrometry (LC-MS).
Mass spectrometry
A suitable aliquot of the sample (M7A, M7GA, M7A-DC, and M7GA-DC) was placed in an injection vial for direct analysis. The mass spectrometer system consisted of a Q Exactive HF-X coupled with Vanquish (Thermo Fisher, USA), and the chromatographic separation was carried out on a BioCore RP-Buty column (15 µm, 2.1 × 150 mm; NanoChrom, China). The mobile phase was composed of 0.1% formic acid in water (mobile phase A) and 0.1% formic acid in acetonitrile (mobile phase B). Chromatographic separation was performed at a column temperature of 60 °C and a flow rate of 0.2 mL/min. Mass spectrometric analysis was conducted using an ESI ion source with the following parameters: spray voltage, 3.8 kV; sheath gas (N2) flow rate, 40 arb; and a scanning range of m/z 400–6000. Data acquisition was performed in positive ion mode via data-dependent acquisition (DDA). The resulting data were analyzed using Biopharma Finder software version 5.1.
Confocal analysis of M7A-DC and M7GA-DC internalization
For internalization analysis, MKN45 cells were incubated with M7A-DC and M7GA-DC (10 μg/mL) in confocal dishes at 4 °C overnight. Subsequently, the cells were washed to remove unbound antibodies and cultured at 37 °C for either 30 min or 4 h with 5% CO2. Following fixation with 4% PFA and permeabilization, the M7A-DC and M7GA-DC were visualized using a DyLight 650-labeled secondary antibody (red). Lysosomes were stained by employing a rabbit monoclonal anti-LAMP1 antibody (Abcam, ab208943, 1:1000) along with an Alexa Fluor 488-conjugated goat anti-rabbit IgG H&L secondary antibody (green). Images were captured using a Leica TCS SP5 confocal microscope (Leica, Germany) and analyzed utilizing Leica Application Suite X (Leica, Germany) and ImageJ software.
Cell viability assay
Cells were seeded into 96-well flat-bottom plates at a density of 5000 cells per well and incubated overnight. Subsequently, M7A-DC, M7GA-DC, M7A, M7GA or Control DDC (ABD-fused non-targeting DARPin-DC) were added to the corresponding wells at different concentrations ranging from 0.05 nM to 500 nM and incubated for 48 h. Cell viability analysis was performed using a Cell Counting Kit-8 (Vazyme, Nanjing, China) according to the manufacturer’s instructions. IC50 values were determined by four-parameter logistic regression using GraphPad Prism 9.2.0 (GraphPad Software, Inc.). All experiments were conducted in triplicate.
In vitro bystander efficacy assay
MSLN-positive MKN45 cells and MSLN-negative bystander Huh7-Luc cells were seeded into 24-well plates at a density of 4 × 104 cells per well and 8 × 104 cells per well, respectively. After overnight incubation, M7A-DC and M7GA-DC were added at final concentrations of 10 nM and 100 nM, respectively. A control group was treated with 100 nM Control DDC. The luciferase signal was quantified using a Tecan Infinite 200Pro microplate reader in accordance with the manufacturer’s instructions after a treatment period of 48 h.
In vitro ICD detection
To detect the release of HMGB1 and CRT, MKN45 cells were seeded at a density of 2 × 105 per well in 12-well plates and incubated overnight. Cells were treated with either 20 nM M7A-DC or M7GA-DC and incubated at 37 °C for 24 h. MKN45 cells were blocked by 2% FBS solution and washed with PBS before HMGB1 and CRT analysis. For HMGB1 analysis, MKN45 cells were stained with rabbit anti-HMGB1 antibody (Beyotime, AG2167, 1:100), followed by Alexa Fluor 488-conjugated goat anti-rabbit IgG (Abcam, ab150077, 1:1000) as the secondary antibody. For CRT analysis, MKN45 cells were stained with rabbit anti-CRT antibody (Beyotime, AF1666, 1:100), followed by Alexa Fluor 488-conjugated goat anti-rabbit IgG (Abcam, ab150077, 1:1000) as the secondary antibody. After two washes with PBS, MKN45 cells were analyzed by flow cytometry.
For the analysis of ROS release, MKN45 and NCI-N87 cells were seeded in 12-well plates at a density of 2 × 105 cells per well and incubated overnight. Subsequently, MKN45 cells were treated with either 20 nM M7A-DC or M7GA-DC for 24 h. The harvested cells were stained with an ROS probe (Beyotime, S0033S) for 30 min before being analyzed by flow cytometry.
Live/dead assay using Calcein-AM/PI
For apoptosis or necrosis analysis, 2 × 105 cells of MKN45, NCI-N87 and SW480 were seeded per well in 12-well plates. After overnight incubation, the cells were treated with M7A-DC and M7GA-DC at the indicated concentrations for 24 h. Control DDC was used as a control group. The cells were stained using a Calcein-AM/PI double staining kit (Beyotime, C2015M), and images were captured using a Zeiss Axio Vert.A1 fluorescence microscope (Zeiss, Oberkochen, Germany).
Cell cycle
Cells were starved for 24 h in 1% FBS and then seeded at a density of 1 × 106 cells per well in 6-well plates. After overnight incubation, the corresponding wells were treated with either 5 nM, 10 nM or 20 nM M7A-DC and M7GA-DC for a duration of 12 h. Subsequently, the cells were collected and fixed with 75% cold ethanol overnight at −20 °C. Control DDC was used as a control group. The quantification of total DNA content was performed using RNase A/PI double staining solution (Solarbio, CA1510). All experiments were performed in triplicate. Flow cytometric analysis of the cell cycle was conducted using a Beckman CytoFlex flow cytometer (Beckman Coulter, USA), and data analysis was performed using ModFit 3.2.1 (Verity Software House, USA).
Apoptosis analysis
The cells were starved for 24 h in 1% FBS and then seeded at a density of 5 × 105 cells per well in 12-well plates, followed by overnight incubation. Subsequently, the corresponding wells were treated with 20 nM M7A-DC and M7GA-DC, respectively, and further incubated for an additional 24 h. Cells were harvested using Accutase cell detachment solution (MultiSciences, Hangzhou, China) and stained using the Annexin V-FITC/PI apoptosis kit (Vazyme, A211-02). Flow cytometric analysis was conducted using a Beckman CytoFlex flow cytometer (Beckman Coulter, USA), and data analysis was performed using CytExpert software. All experiments were performed in triplicate.
Penetration and cytotoxicity in multicellular spheroids (MCSs)
The HGC27 cells (1000 cells in 150 μL of complete media) were seeded into a 96-well clear round-bottom ultra-low attachment microplate (Corning, USA). The cells were cultured at 37 °C for 48 h to form multicellular spheroids with diameters of approximately 250 μm. The formation of MCSs was monitored using a microscope, and only uniform and compact tumor spheroids were selected for subsequent experiments. Cy5-labeled M7A-DC, M7GA-DC, and an anti-MSLN ADC (20 nM) were added to the MCSs. After incubation for 24 h at 37 °C, the spheroids were washed and fixed with 4% PFA. Tumor spheroids were then scanned using a Leica TCS SP5 confocal microscope (Leica, Germany), and mid-height cross-sections of the spheroids were displayed. Surface plots and total fluorescence intensity were analyzed using ImageJ software.
For the cytotoxicity evaluation, M7A-DC, M7GA-DC and an anti-MSLN ADC (20 nM) were added into the MCSs and incubated for 24 h or 48 h at 37 °C. After incubation, the spheroids were washed, stained using a Viability/Cytotoxicity Kit (Beyotime, C2015M), and fixed with 4% PFA. Tumor spheroids were then scanned, and images were captured using a Leica TCS SP5 confocal microscope (Leica, Germany). Scanning was performed as Z-stack projects scanning from the top to the middle of the MCSs with 5 μm intervals, and the results were presented as maximum intensity projections. To quantify live and dead cells, the total cell area was measured using ImageJ software.
Serum pharmacokinetic parameters after intravenous administration
M7-DC and M7A-DC were i.v. injected into mice at a dose of 5 mg/kg. Serum was collected at time points of 3, 10, 15, 30, 45 and 60 min for M7-DC and at time points of 3 min, 1, 2, 4, 8, 24 and 48 h for M7A-DC after injection. After centrifugation at 9000×g for 10 min, the supernatant was collected. The serum concentrations were determined by an enzyme-linked immunosorbent assay-based approach (GenScript His Tag ELISA Detection Kit). For comparison, the data are presented as relative to the initial time point (3 min), with its average value set at 100%. Each data point represents the mean of 3 mice ± SD. The serum half-lives (T1/2(α) and T1/2(β)) as well as the area-under-the-curve (AUC) for both conjugates were determined using fitted curves.
Animal experiments
BALB/c nude and BALB/c male/female mice aged 5–6 weeks were purchased from Shanghai Sippr-BK Laboratory Animal Co. Ltd. (Shanghai, China) and kept in the specific pathogen-free (SPF) Laboratory Animal Center of Affiliated Nanjing Drum Tower Hospital of Nanjing University Medical School, with controlled temperature (68–79 °F), humidity (30–70%), and light/dark cycle (lights between 6 am and 6 pm). The maximal allowable tumor burden was 1500 mm3, and animals were euthanized once the total tumor volume reached this threshold. Mice were euthanized at humane endpoints when any of the following conditions occurred: (1) moribund, (2) weight loss or gain of >20%, or (3) severe abdominal inflation.
For the subcutaneous tumor models, MKN45(3 × 106), CFPAC1 (8 × 106), PANC1 (5 × 106), and CT26-hMSLN (3 × 106) cells were injected subcutaneously into the flanks of mice. Mice were randomized into different groups based on tumor size, and treatment was started when the average tumor volumes reached approximately 150 mm3. In the MKN45 tumor models, mice received intravenous administration of M7A-DC, M7GA-DC or Control DDC at a dose of 2.5 mg/kg every 4 days for a total of two doses. Equal molar amounts of M7A, M7GA and free drug MMAE were used as controls. NS was used as a blank control group. All drugs were dissolved in NS to a final volume of 100 μL per dose. In the CFPAC1 and PANC1 tumor models, mice were i.v. treated with M7A-DC, M7GA-DC or Control DDC at a dose of 2.5 mg/kg every 4 days for a total of two doses. In the CT26-hMSLN mouse tumor model, once the tumor volumes reached approximately 150 mm3, mice were randomly divided into four groups: (1) NS, (2) anti-PD-1, (3) M7GA-DC, (4) M7GA-DC + anti-PD-1. The administration dosage for M7GA-DC was 2.5 mg/kg every 7 days for a total of two doses. Anti-PD-1 antibody (200 μg per mouse for each injection) was administered intraperitoneally on day 7, 9, and 11 after tumor inoculation. The mice in the combination group were treated with two doses of M7GA-DC on day 7 and 14, followed by i.p. administration of anti-PD-1 mAb three times on day 7, 9 and 11. Tumor volumes and mouse body weight were measured every 2–3 days. Tumor volumes were calculated via the formula 1/2 × length × width2. Kidney and liver function were assessed for toxicity evaluation. The main organs were harvested, fixed in 4% PFA, processed for sectioning, and stained with H&E for safety analysis under optical microscopy (DM5000, Leica, Germany). For the tumor microenvironment study, animals were euthanized on day 14 and tumor tissues harvested for IHC analysis. In the tumor rechallenge study, mice that successfully eliminated primary CT26-hMSLN tumors were rechallenged by subcutaneous injection of 5 × 106 of CT26-hMSLN on day 30, and subsequent tumor growth was monitored as previously described. Naïve mice served as controls.
For peritoneal metastasis tumor models, mice were randomized on the basis of weight and age. MKN45-Luc (3 × 106) and NCI-N87 (5 × 106) cells were injected intraperitoneally into the lower right abdomen of BALB/c nude mice. The mice were randomly assigned to five groups based on quantitative analysis of bioluminescence signals for treatment: (1) NS, (2) Free MMAE, (3) Control DDC, (4) M7A-DC, (5) M7GA-DC. In the MKN45-Luc peritoneal metastasis tumor models, tumor burden was monitored on day 5, 10, 15, and 20 after tumor inoculation using the IVIS Lumina III system (PerkinElmer, Massachusetts, USA). In the NCI-N87 peritoneal metastasis tumor models, mice were euthanized on day 21 after tumor inoculation for the collection of disseminated abdominal tumor nodules to assess tumor burden.
Flow cytometry
The antibodies used for flow cytometry analysis were purchased from BD Biosciences and Biolegend, including CD3-APC/Cy7, CD8-PE/Cy5.5, CD4-PE/Cy7, and Fixable Viability stain 780 from BD Biosciences, CD44-PE, CD62L-APC, PD-1-BV421, CD11c-FITC, CD80-APC, CD86-PE and Zombie Aqua Fixable Viability Kit from Biolegend, at a dilution of 1:100. TDLNs, spleens and tumors were collected on day 21 after tumor inoculation for subsequent analysis.
Single-cell suspensions of TDLNs and spleens were prepared using the mechanical trituration method. Spleens were resuspended in erythrocyte lysate for 5 min. Tumors were cut into small pieces (2 to 4 mm), digested with collagenase type IV (1 mg/mL, Sigma) for 2 h at 37 °C and 5% CO2 with gentle shaking, and filtered through cell strainers. All samples were then resuspended in ice-cold NS. Cell surface markers were stained with specific antibodies for 30 min at 4 °C. Flow cytometric analysis was performed using a Beckman CytoFlex flow cytometer (Beckman Coulter, USA), and data were analyzed by FlowJo software.
Statistics and reproducibility
Data shown are representatives of at least two independent experiments with consistent observations unless otherwise indicated in the figure legends. The statistical analyses were performed using GraphPad Prism 9.2.0 software. Unpaired two-tailed Student’s t-tests were used for comparisons between two groups. One-way or two-way ANOVAs followed by Tukey’s multiple comparison tests were used for comparisons of multiple groups. Survival differences were assessed using the Kaplan–Meier method and analyzed by the log-rank (Mantel-Cox) test.
Reporting summary
Further information on research design is available in the Nature Portfolio Reporting Summary linked to this article.
Data availability
The mass spectrometry proteomics data have been deposited to the ProteomeXchange consortium via the PRIDE partner repository with the database identifier PXD065630 (https://proteomecentral.proteomexchange.org). All data supporting the findings in this study are available within the article, Supplementary Information or Source Data file. Source data are provided with this paper.
References
Scales, S. J. et al. An antimesothelin-monomethyl auristatin e conjugate with potent antitumor activity in ovarian, pancreatic, and mesothelioma models. Mol. Cancer Ther. 13, 2630–2640 (2014).
Hassan, R. et al. Mesothelin immunotherapy for cancer: ready for prime time? J. Clin. Oncol. 34, 4171–4179 (2016).
Hagerty, B. L. & Takabe, K. Biology of mesothelin and clinical implications: a review of existing literature. World J. Oncol. 14, 340–349 (2023).
Nishio, T. et al. The role of mesothelin in activation of portal fibroblasts in cholestatic liver injury. Biology 11, 1589 (2022).
Haas, A. R. et al. Two cases of severe pulmonary toxicity from highly active mesothelin-directed CAR T cells. Mol. Ther. 31, 2309–2325 (2023).
Kaneko, O. et al. A binding domain on mesothelin for CA125/MUC16. J. Biol. Chem. 284, 3739–3749 (2009).
Hatterer, E. et al. Targeting a membrane-proximal epitope on mesothelin increases the tumoricidal activity of a bispecific antibody blocking CD47 on mesothelin-positive tumors. MAbs 12, 1739408 (2020).
Liu, X. et al. Highly active CAR T cells that bind to a juxtamembrane region of mesothelin and are not blocked by shed mesothelin. Proc. Natl. Acad. Sci. USA 119, e2202439119 (2022).
Chakraborty, A. et al. A bispecific antibody that targets the membrane-proximal region of mesothelin and retains high anticancer activity in the presence of shed mesothelin. Mol. Cancer Ther. 23, 1021–1030 (2024).
Dumontet, C., Reichert, J. M., Senter, P. D., Lambert, J. M. & Beck, A. Antibody-drug conjugates come of age in oncology. Nat. Rev. Drug Discov. 22, 641–661 (2023).
Beck, A., Goetsch, L., Dumontet, C. & Corvaia, N. Strategies and challenges for the next generation of antibody-drug conjugates. Nat. Rev. Drug Discov. 16, 315–337 (2017).
Stumpp, M. T., Dawson, K. M. & Binz, H. K. Beyond antibodies: the DARPin® drug platform. BioDrugs 34, 423–433 (2020).
Pluckthun, A. Designed ankyrin repeat proteins (DARPins): binding proteins for research, diagnostics, and therapy. Annu. Rev. Pharm. Toxicol. 55, 489–511 (2015).
Drago, J. Z., Modi, S. & Chandarlapaty, S. Unlocking the potential of antibody-drug conjugates for cancer therapy. Nat. Rev. Clin. Oncol. 18, 327–344 (2021).
Fucikova, J. et al. Detection of immunogenic cell death and its relevance for cancer therapy. Cell Death Dis. 11, 1013 (2020).
Zhou, J. et al. Immunogenic cell death in cancer therapy: present and emerging inducers. J. Cell Mol. Med. 23, 4854–4865 (2019).
Gray, E. et al. SGN-B7H4V, an investigational vedotin ADC directed to the immune checkpoint ligand B7-H4, shows promising activity in preclinical models. J. Immunother. Cancer 11, e007572 (2023).
Nicolo, E. et al. Combining antibody-drug conjugates with immunotherapy in solid tumors: current landscape and future perspectives. Cancer Treat. Rev. 106, 102395 (2022).
Hoimes, C. J. et al. Enfortumab vedotin plus pembrolizumab in previously untreated advanced urothelial cancer. J. Clin. Oncol. 41, 22–31 (2023).
Brandl, F., Busslinger, S., Zangemeister-Wittke, U. & Pluckthun, A. Optimizing the anti-tumor efficacy of protein-drug conjugates by engineering the molecular size and half-life. J. Control Release 327, 186–197 (2020).
Abramson, J. et al. Addendum: Accurate structure prediction of biomolecular interactions with AlphaFold 3. Nature 636, E4 (2024).
Yan, Y., Tao, H., He, J. & Huang, S. Y. The HDOCK server for integrated protein-protein docking. Nat. Protoc. 15, 1829–1852 (2020).
Gebauer, M. & Skerra, A. Engineered protein scaffolds as next-generation therapeutics. Annu. Rev. Pharm. Toxicol. 60, 391–415 (2020).
Simeon, R. & Chen, Z. In vitro-engineered non-antibody protein therapeutics. Protein Cell 9, 3–14 (2018).
Brandl, F. et al. Influence of size and charge of unstructured polypeptides on pharmacokinetics and biodistribution of targeted fusion proteins. J. Control Release 307, 379–392 (2019).
Cantante, C. et al. Albumin-binding domain from Streptococcus zooepidemicus protein Zag as a novel strategy to improve the half-life of therapeutic proteins. J. Biotechnol. 253, 23–33 (2017).
Wang, C. et al. Extending half life of H-Ferritin nanoparticle by fusing albumin binding domain for doxorubicin encapsulation. Biomacromolecules 19, 773–781 (2018).
Wang, M. D., Lv, G. T., An, H. W., Zhang, N. Y. & Wang, H. In situ self-assembly of bispecific peptide for cancer immunotherapy. Angew. Chem. Int. Ed. Engl. 61, e202113649 (2022).
Simon, M., Frey, R., Zangemeister-Wittke, U. & Pluckthun, A. Orthogonal assembly of a designed ankyrin repeat protein-cytotoxin conjugate with a clickable serum albumin module for half-life extension. Bioconjug. Chem. 24, 1955–1966 (2013).
Gondi, C. S. & Rao, J. S. Cathepsin B as a cancer target. Expert Opin. Ther. Targets 17, 281–291 (2013).
Bargh, J. D., Isidro-Llobet, A., Parker, J. S. & Spring, D. R. Cleavable linkers in antibody-drug conjugates. Chem. Soc. Rev. 48, 4361–4374 (2019).
Iwahori, K. et al. Megakaryocyte potentiating factor as a tumor marker of malignant pleural mesothelioma: evaluation in comparison with mesothelin. Lung Cancer 62, 45–54 (2008).
Haas, A. R. et al. Phase I study of lentiviral-transduced chimeric antigen receptor-modified T cells recognizing mesothelin in advanced solid cancers. Mol. Ther. 27, 1919–1929 (2019).
Francisco, J. A. et al. cAC10-vcMMAE, an anti-CD30-monomethyl auristatin E conjugate with potent and selective antitumor activity. Blood 102, 1458–1465 (2003).
Li, J. Y. et al. A biparatopic HER2-targeting antibody-drug conjugate induces tumor regression in primary models refractory to or ineligible for HER2-targeted therapy. Cancer Cell 29, 117–129 (2016).
Deonarain, M. P. et al. Small-format drug conjugates: a viable alternative to ADCs for solid tumours? Antibodies 7, 16 (2018).
Richards, D. A. Exploring alternative antibody scaffolds: antibody fragments and antibody mimics for targeted drug delivery. Drug Discov. Today Technol. 30, 35–46 (2018).
Kondrashov, A. et al. Antibody-drug conjugates in solid tumor oncology: an effectiveness payday with a targeted payload. Pharmaceutics 15, 2160 (2023).
Merten, H. et al. Half-life extension of efficiently produced DARPin serum albumin fusions as a function of FcRn affinity and recycling. Eur. J. Pharm. Biopharm. 167, 104–113 (2021).
Weidemann, S. et al. Mesothelin expression in human tumors: a tissue microarray study on 12,679 tumors. Biomedicines 9, 397 (2021).
Inaguma, S. et al. Comprehensive immunohistochemical study of mesothelin (MSLN) using different monoclonal antibodies 5B2 and MN-1 in 1562 tumors with evaluation of its prognostic value in malignant pleural mesothelioma. Oncotarget 8, 26744–26754 (2017).
Tomar, S. et al. Development of highly effective anti-mesothelin hYP218 chimeric antigen receptor T cells with increased tumor infiltration and persistence for treating solid tumors. Mol. Cancer Ther. 21, 1195–1206 (2022).
Mirsalis, J. C. et al. Toxicity of dolastatin 10 in mice, rats and dogs and its clinical relevance. Cancer Chemother. Pharm. 44, 395–402 (1999).
Neff-LaFord, H. D. et al. The vedotin antibody-drug conjugate payload drives platform-based nonclinical safety and pharmacokinetic profiles. Mol. Cancer Ther. 23, 1483–1493 (2024).
Journeaux, T. & Bernardes, G. J. L. Homogeneous multi-payload antibody-drug conjugates. Nat. Chem. 16, 854–870 (2024).
Peters, S. et al. Antibody-drug conjugates in lung and breast cancer: current evidence and future directions—a position statement from the ETOP IBCSG Partners Foundation. Ann. Oncol. 35, 607–629 (2024).
Lievano, F. A., Scarazzini, L. J., Tyczynski, J. E., Schubert, C. M. & Renz, C. L. Risk Minimization of antibody-drug conjugates in oncology: a review. Drug Saf. 44, 733–742 (2021).
Simon, M., Zangemeister-Wittke, U. & Pluckthun, A. Facile double-functionalization of designed ankyrin repeat proteins using click and thiol chemistries. Bioconjug. Chem. 23, 279–286 (2012).
Zahnd, C. et al. Efficient tumor targeting with high-affinity designed ankyrin repeat proteins: effects of affinity and molecular size. Cancer Res. 70, 1595–1605 (2010).
Steiner, D. et al. Half-life extension using serum albumin-binding DARPin® domains. Protein Eng. Des. Sel. 30, 583–591 (2017).
Ngambenjawong, C., Chan, L. W., Fleming, H. E. & Bhatia, S. N. Conditional antimicrobial peptide therapeutics. ACS Nano 16, 15779–15791 (2022).
Kratz, F. Albumin as a drug carrier: design of prodrugs, drug conjugates and nanoparticles. J. Control Release 132, 171–183 (2008).
Cho, H., Jeon, S. I., Ahn, C. H., Shim, M. K. & Kim, K. Emerging albumin-binding anticancer drugs for tumor-targeted drug delivery: current understandings and clinical translation. Pharmaceutics 14, 728 (2022).
Deyev, S. M. et al. Preclinical evaluation of HER2-targeting DARPin G3: impact of albumin-binding domain (ABD) fusion. Int. J. Mol. Sci. 25, 4246 (2024).
Garousi, J. et al. Radionuclide therapy using ABD-fused ADAPT scaffold protein: proof of principle. Biomaterials 266, 120381 (2021).
Andersen, J. T. et al. Extending half-life by indirect targeting of the neonatal Fc receptor (FcRn) using a minimal albumin binding domain. J. Biol. Chem. 286, 5234–5241 (2011).
Porebska, N. et al. Multivalent protein-drug conjugates—an emerging strategy for the upgraded precision and efficiency of drug delivery to cancer cells. Biotechnol. Adv. 67, 108213 (2023).
Wang, M. D. et al. Targeted in situ self-assembly augments peptide drug conjugate cell-entry efficiency. Biomaterials 278, 121139 (2021).
Hassan, R. et al. First-in-human, multicenter, phase I dose-escalation and expansion study of anti-mesothelin antibody-drug conjugate anetumab ravtansine in advanced or metastatic solid tumors. J. Clin. Oncol. 38, 1824–1835 (2020).
Kindler, H. L. et al. Anetumab ravtansine versus vinorelbine in patients with relapsed, mesothelin-positive malignant pleural mesothelioma (ARCS-M): a randomised, open-label phase 2 trial. Lancet Oncol. 23, 540–552 (2022).
Santin, A. D. et al. Safety and activity of anti-mesothelin antibody-drug conjugate anetumab ravtansine in combination with pegylated-liposomal doxorubicin in platinum-resistant ovarian cancer: multicenter, phase Ib dose escalation and expansion study. Int. J. Gynecol. Cancer 33, 562–570 (2023).
Lamberts, L. E. et al. ImmunoPET with anti-mesothelin antibody in patients with pancreatic and ovarian cancer before anti-mesothelin antibody-drug conjugate treatment. Clin. Cancer Res. 22, 1642–1652 (2016).
Weekes, C. D. et al. Phase I study of DMOT4039A, an antibody-drug conjugate targeting mesothelin, in patients with unresectable pancreatic or platinum-resistant ovarian cancer. Mol. Cancer Ther. 15, 439–447 (2016).
Rottey, S. et al. Phase I/IIa trial of BMS-986148, an anti-mesothelin antibody-drug conjugate, alone or in combination with nivolumab in patients with advanced solid tumors. Clin. Cancer Res. 28, 95–105 (2022).
Jiang, J. et al. Preclinical safety profile of RC88-ADC: a novel mesothelin-targeted antibody conjugated with monomethyl auristatin E. Drug Chem. Toxicol. 46, 24–34 (2023).
Liu, Y. et al. The efficacy and safety of RC88 in patients with ovarian cancer, non-squamous-non-small-cell lung-carcinoma and cervical cancer: results from a first-in-human phase 1/2 study. J. Clin. Oncol. 42, 5551 (2024).
Golfier, S. et al. Anetumab ravtansine: a novel mesothelin-targeting antibody-drug conjugate cures tumors with heterogeneous target expression favored by bystander effect. Mol. Cancer Ther. 13, 1537–1548 (2014).
Zhang, Y. F. et al. New high affinity monoclonal antibodies recognize non-overlapping epitopes on mesothelin for monitoring and treating mesothelioma. Sci. Rep. 5, 9928 (2015).
Zhang, Z. et al. Modified CAR T cells targeting membrane-proximal epitope of mesothelin enhances the antitumor function against large solid tumor. Cell Death Dis. 10, 476 (2019).
Acknowledgements
This work was financially supported by the National Natural Science Foundation of China (81930080 (B.L.) and 82272811 (B.L.)), and the provincial key medical disciplines during the “14th Five-Year Plan” period (ZDXK202233 (B.L.)).
Author information
Authors and Affiliations
Contributions
Y.W., X.C., and B.L. conceived and designed the experiments. Y.W. performed the experiments. J.Y., L.Li., L.Lei., T.C., S.W., J.G., and L.Z. assisted in the experiments and data analysis. Y.W. and X.C. prepared the manuscript. B.L. supervised the project.
Corresponding authors
Ethics declarations
Competing interests
The authors declare no competing interests.
Peer review
Peer review information
Nature Communications thanks the anonymous reviewer(s) for their contribution to the peer review of this work. A peer review file is available.
Additional information
Publisher’s Note Springer Nature remains neutral with regard to jurisdictional claims in published maps and institutional affiliations.
Source data
Rights and permissions
Open Access This article is licensed under a Creative Commons Attribution-NonCommercial-NoDerivatives 4.0 International License, which permits any non-commercial use, sharing, distribution and reproduction in any medium or format, as long as you give appropriate credit to the original author(s) and the source, provide a link to the Creative Commons licence, and indicate if you modified the licensed material. You do not have permission under this licence to share adapted material derived from this article or parts of it. The images or other third party material in this article are included in the article’s Creative Commons licence, unless indicated otherwise in a credit line to the material. If material is not included in the article’s Creative Commons licence and your intended use is not permitted by statutory regulation or exceeds the permitted use, you will need to obtain permission directly from the copyright holder. To view a copy of this licence, visit http://creativecommons.org/licenses/by-nc-nd/4.0/.
About this article
Cite this article
Wang, Y., Yan, J., Li, L. et al. Mesothelin-directed protein-drug conjugates for mesothelin-low solid tumor therapy. Nat Commun 16, 7889 (2025). https://doi.org/10.1038/s41467-025-63269-6
Received:
Accepted:
Published:
Version of record:
DOI: https://doi.org/10.1038/s41467-025-63269-6
This article is cited by
-
Decoding the role of mesothelin in tumor dynamics and targeted treatment innovations
Molecular Biomedicine (2025)










