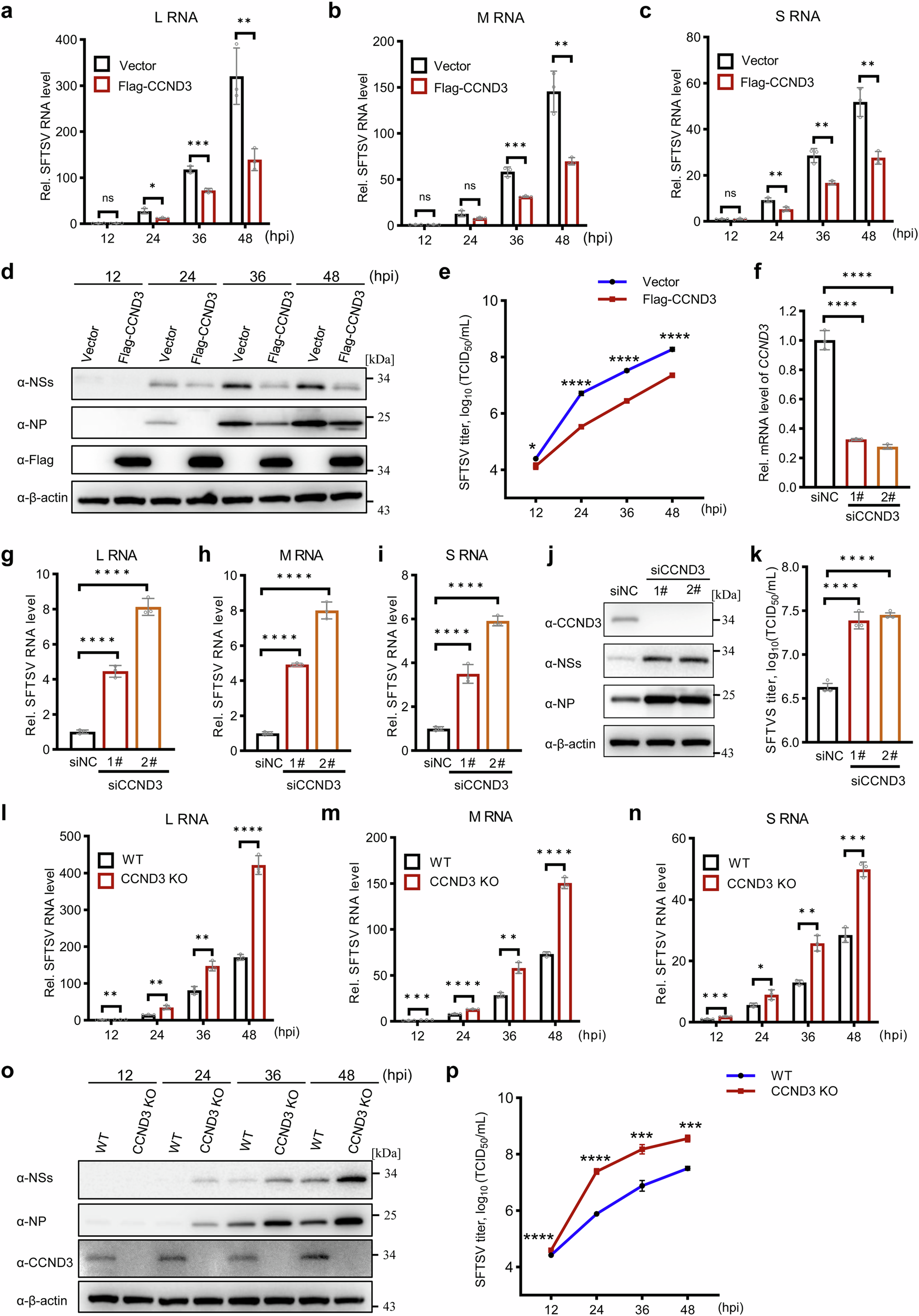
Fig. 3: CCND3 restricts SFTSV replication and propagation.

a–e CCND3 overexpression inhibits SFTSV infection. HEK293 cells were transfected with the CCND3 expression plasmid or control vector. At 24 h post transfection, the cells were infected with SFTSV (MOI = 0.1) and delivered to analyses of the RNA and protein levels at different time points by qPCR (a–c) and WB (d), respectively. The propagation of progeny released into culture medium (growth curve) was also analyzed by TCID50 assay (e). f–k CCND3 knockdown (KD) by RNAi promotes SFTSV infection. HEK293 cells were transfected with the CCND3-targeting or control siRNAs and infected with SFTSV (MOI = 0.1) for 36 h, followed by determination of the RNA levels (f–i), protein expression (j), and viral progeny titers (k), respectively. l–p CCND3 knockout (KO) by CRISPR-Cas9 editing enhances SFTSV infection. CCND3 KO and control cells were infected with SFTSV (MOI = 0.1), followed by analyses of RNA (l–n) and protein (o) levels and progeny propagation (p) at different timepoints. WB results are representative of three independent replicates (d, j, o). Data are shown as means ± SD, n = 3 biological replicates (a–c, e–i, k–n, and p). Statistically significant differences are indicated (two-tailed Student’s t test for each timepoint in a–c, e, l–n, and p; one-way ANOVA in f–i and k). *p < 0.05, **p < 0.01, ***p < 0.001, ****p < 0.0001; ns non-significant. Source data are provided as a Source Data file.