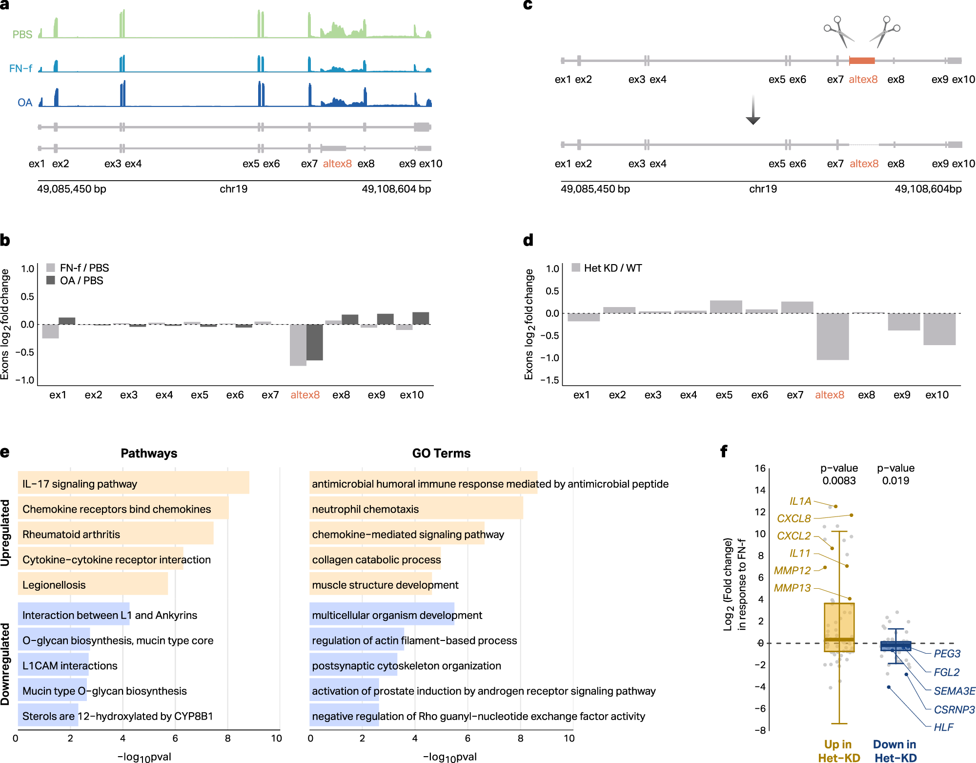
Fig. 2: Deletion of SNRNP70 alternative exon 8 mimics OA-related splicing patterns.

a RNA-seq signal track for PBS-treated, FN-f-treated, and OA chondrocytes at the SNRNP70 gene locus. Below the signal tracks are transcript annotations representing the MANE Select transcript (ENST00000598441.6) and a transcript containing the alternative exon 8 (ENST00000401730.5). b Barplot represents log2 fold change for expressed exons with FN-f and OA compared to PBS. c Schematic of CRISPR/Cas9 genome editing strategy for SNRNP70 alternative exon 8 deletion. d Barplot comparing log2 fold change for expressed exons after SNRNP70 alt ex8 deletion. e Barplot of KEGG and Reactome pathways and GO terms enriched in differentially expressed genes between alternative exon 8 (alt ex 8) heterozygous knockdown (Het-KD) and wildtype (WT). Enrichment was calculated using cumulative hypergeometric distribution of overlap genes to the total background gene set, with statistical significance indicated by -log10 of the p-value. One-sided hypergeometric tests were used to identify significant enrichment, without adjustment for multiple comparisons. A total of 135 differentially expressed genes (padj <0.01, |Log2FoldChange| > 2) were analyzed, with 71 upregulated and 64 downregulated genes in Het-KD compared to WT. f Box plots showing gene expression changes (log2FoldChange) in FN-f vs PBS for genes that were differentially expressed in the SNRNP70 alternative exon 8 heterozygous knockdown (Het-KD) vs wildtype (WT) comparison. The analysis examines whether genes upregulated in Het-KD/WT also tend to be upregulated in FN-f/PBS, and whether genes downregulated in Het-KD/WT tend to be downregulated in FN-f/PBS. Each dot represents an individual gene (n = 60 for genes upregulated in Het-KD vs WT, n = 57 for genes downregulated in Het-KD vs WT). Box plots show median (center line), 25th and 75th percentiles (box bounds), 5th and 95th percentiles (whiskers), and outliers as individual points. Statistical analysis: one-sided Wilcoxon signed rank test with continuity correction (upregulated genes: p-value = 0.008283; downregulated genes: p-value = 0.01869). No adjustments were made for multiple comparisons.