Abstract
Osteoarthritis affects millions worldwide, yet effective treatments remain elusive due to poorly understood molecular mechanisms. While genome-wide association studies (GWAS) have identified hundreds of osteoarthritis-associated loci, identifying the genes impacted at each locus remains challenging. We investigate alternative splicing using RNA-sequencing data from 101 human chondrocyte samples treated with phosphate-buffered saline or fibronectin fragment, an osteoarthritis trigger. We identified 590 differentially spliced genes between conditions, with FN-f inducing splicing events similar to those in primary osteoarthritis tissue. CRISPR/Cas9 mimicking of an SNRNP70 splicing event observed in osteoarthritis induced an osteoarthritis-like expression pattern. Integration with genotyping data revealed 7188 splicing quantitative trait loci (sQTL) affecting 3056 genes, including 738 and 343 condition-specific sQTLs for resting and fibronectin fragment, respectively. Colocalization with osteoarthritis GWAS identified 6 putative risk genes. Our study highlights the significant impact of alternative splicing in osteoarthritis and provides potential therapeutic targets.
Similar content being viewed by others
Introduction
Osteoarthritis (OA) is a chronic, debilitating joint disease affecting over 500 million people worldwide1. Despite its prevalence, effective treatments to prevent disease progression remain elusive, due in part to our limited understanding of the underlying molecular mechanisms2. Genetic factors play a substantial role in OA risk, with an estimated heritability of over 50%3. Genome-wide association studies (GWAS) have identified hundreds of loci associated with OA risk4,5, yet understanding their functional impact remains challenging, as most associated single nucleotide polymorphisms (SNPs) reside in non-coding genomic regions6,7.
One powerful method to determine the mechanisms through which disease-associated variants act is to identify quantitative trait loci (QTL) for a feature of interest (e.g., gene expression). Once mapped, those QTLs can be colocalized with GWAS risk variants to identify putative causal mechanisms. We and others have colocalized expression QTL data sets with OA GWAS to identify putative causal genes4,8,9. Despite these successes, many OA GWAS loci remain unexplained. One possible reason is that the disease-associated variants might influence traits other than gene expression. This may be due to alternative splicing, as existing literature has described substantial contributions of both expression QTLs and splicing QTLs to disease risk; however, these disease-associated eQTLs and sQTLs often influence disease risk via different genes10,11,12. While OA tissue is characterized by distinct changes in splicing patterns13; sQTLs have yet to be mapped in cartilage or other OA-relevant cell types.
To address this critical need, we mapped splicing QTLs in primary human chondrocytes, the cell type responsible for maintaining the extracellular matrix of articular cartilage. Splicing QTLs were mapped in chondrocytes both in the resting state and in response to fibronectin fragment (FN-f), a known OA trigger. FN-fs are present in the cartilage and synovial fluid of OA patients14 and in cell culture studies have been shown to initiate a range of catabolic signaling pathways characteristic of chondrocytes isolated from OA tissue, mimicking the OA-like state15,16,17. This approach allows us to capture the transition from a normal to an OA phenotype and identify variants that exert effects in both homeostatic and pathological settings.
In this work, we analyzed RNA-seq data from 101 human chondrocyte samples treated with either PBS (resting) or FN-f, as well as 16 OA donor samples. We identified hundreds of genes that were differentially spliced between PBS-treated and either FN-f treated or OA chondrocytes. Differential splicing events induced by FN-f mimicked those seen in OA tissue, underscoring the accuracy of our FN-f model. We used CRISPR to mimic a splicing event observed in both FN-f treated normal chondrocytes and in OA chondrocytes and found that it induced OA-like expression changes. We identified 7188 splicing quantitative trait loci (sQTL) affecting 3056 genes, over 1000 of which exhibited condition-specific effects. Colocalization of these sQTLs with OA GWAS identified 6 putative OA risk genes, including putative candidate PBRM1. This approach demonstrates the potential of sQTL analysis to uncover genetic factors contributing to OA susceptibility. Our findings both improve the mechanistic understanding of the disease and identify genes that can be further studied and potentially targeted for therapeutic intervention.
Results
FN-f induces alternative splicing in human chondrocytes
To determine how FN-f stimulation influences RNA splicing, we reanalyzed our existing RNA-seq data sets obtained from primary human chondrocytes isolated from 101 non-OA donors (donor information in Supplementary Data 1) treated with either PBS or FN-f, a known OA trigger. Initial quality control revealed minor batch effects associated with the RNA extraction kit and FN-f batch (Supplementary Fig. 1a). We corrected these technical confounders using the limma package18, resulting in improved sample clustering by biological condition (Supplementary Fig. 1b). Differential analysis using LeafCutter identified 974 differential splice junctions corresponding to 590 genes (adjusted p < 0.05, |∆PSI| > 0.15, Supplementary Data 2). Hierarchical clustering of differentially spliced intron junctions revealed distinct patterns between PBS resting and FN-f treated samples (Fig. 1a). Over ninety percent of these differential splicing events were previously annotated in GENCODE release 45 (GRCh38.p14) as reported by LeafCutter. (Fig. 1b). Furthermore, both our annotated and unannotated splice junctions exhibited strong enrichment for canonical splicing motifs (Supplementary Fig. 1c). Together, these results support the validity of our splicing analysis.
a Heatmap of differential splicing events between PBS and FN-f treated chondrocytes (n = 101 biologically independent non-OA donors), with each donor providing one chondrocyte culture split for PBS and FN-f treatment. Rows show PSI values for 621 intron junctions from LeafCutter clusters (|∆PSI| > 0.15, adjusted p < 0.05), derived from 590 genes. Significance determined using two-sided Dirichlet-multinomial regression with FDR correction by LeafCutter. Ancestry: AMR (Ad-mixed American), AFR (African), EUR (European), SAS (South Asian). b Pie chart illustrates the distribution of differential alternative splicing intron junction (n = 974) types. c Protein-protein interaction network of 590 differentially spliced genes using high-confidence interactions from STRING database v12.0 (interaction score > 0.900). Network shows genes with protein-protein interactions above the confidence threshold. Colors highlight pathway groups, bold circles indicate genes also differentially spliced in OA tissue, text indicates genes differentially spliced in both FN-f and OA conditions. d Venn diagram showing overlap between FN-f-induced splicing changes (n = 101 donors) and OA-associated splicing changes (n = 16 OA donors versus n = 101 non-OA controls). Statistical significance determined using two-sided Dirichlet-multinomial regression with FDR correction by LeafCutter default method. e Box plots showing ∆PSI in FN-f response for introns differentially spliced in OA. Each dot represents an individual splice junction (n = 237 for increased PSI in OA, n = 221 for decreased PSI in OA). The analysis compares OA vs PBS splicing changes (from 16 OA and 101 non-OA biological donors) with FN-f vs PBS changes (from the same 101 non-OA donors). Box plots show median (center line), 25th and 75th percentiles (box bounds), minimum and maximum values within 1.5× interquartile range (whiskers), with outliers as individual points. Statistical test: one-sided Wilcoxon signed-rank test against theoretical median of zero (p = 2.23 × 10−8 for increased PSI group; p = 1.23 × 10−6 for decreased PSI group). No adjustments were made for multiple comparisons.
We performed pathway and Gene Ontology (GO) enrichment analysis on the differentially spliced genes to understand the potential functional implications of these splicing changes. For FN-f-stimulated chondrocytes as compared to PBS controls, this analysis revealed significant enrichment in several pathways and processes, some of which had possible connections to OA pathogenesis (Supplementary Fig. 2a). Key enriched pathways included signal transduction, FGFR1 signaling in disease, deleted in colorectal cancer-mediated attractive signaling, and osteoclast differentiation. Enriched GO terms included anatomical structure morphogenesis, actin cytoskeleton organization, and cell motility.
To further interrogate the relationship between differentially spliced genes, we performed protein-protein interaction network analysis and detected 64 nodes with high-confidence interactions (Interaction score > 0.900). This network highlighted subnetworks corresponding to critical pathways such as GPCR signaling, signal transduction, osteoclast differentiation, hedgehog signaling, and steroid hormone biosynthesis (Fig. 1c). Taken together, these results demonstrate that FN-f induces large-scale changes in alternative splicing that converge on specific pathways and processes, many of which have possible relevance to OA.
FN-f induces OA-like RNA splicing in human chondrocytes
To determine if our FN-f-treated chondrocytes exhibited similar splicing patterns to those found in OA tissue, we performed RNA-seq on chondrocytes isolated from cartilage obtained from 16 donors who underwent knee replacement surgery. Comparison between our PBS-treated non-OA chondrocytes and OA chondrocytes revealed 466 significantly differentially spliced intron junctions corresponding to 321 genes (adjusted p < 0.05, |∆PSI| > 0.15, Supplementary Fig. 2b, c and Supplementary Data 2). Genes that were differentially spliced in OA compared to non-OA chondrocytes (treated with PBS) were enriched in multiple KEGG pathways, including MCM complex, Rho GTPase cycle, and fatty acid metabolism (Supplementary Fig. 2d and Supplementary Data 3) and GO terms, including positive regulation of GTPase activity, cell morphogenesis, and regulation of filopodium assembly.
Seventy-five intron junctions (corresponding to 75 distinct genes) were significantly altered in both FN-f-stimulated and OA chondrocytes (Fig. 1d, right panel). 75% of the splicing changes shared between OA and FN-f treated samples showed a concordant directional effect, and the effect sizes were significantly correlated (R2 = 0.27, p < 0.001, linear model regression, Supplementary Fig. 2e). Several of these OA-associated differential spliced genes were also present in the protein-protein interaction networks generated from FN-f induced splicing events (Fig. 1c in bold), suggesting potential functional connections. This exploratory network analysis highlighted genes with established roles in cartilage biology or processes relevant to OA pathogenesis. For instance, SNRNP70 is a splicing factor that has been implicated in rheumatoid arthritis19; MALAT1 is a lncRNA involved in inflammation and chondrocyte proliferation20, and NCOR2 is a nuclear receptor co-repressor that is hypermethylated and downregulated in OA tissue21.
Next, we sought to determine the extent to which splicing events in FN-f-treated chondrocytes mirror those seen in OA. Differential splicing events induced by FN-f were significantly correlated with those seen in OA tissue (linear regression, p < 0.001, Supplementary Fig. 2f). To investigate this further, we divided the 466 introns that were differentially spliced between OA and non-OA (PBS-treated) chondrocytes into those that showed increased or decreased percent spliced in (PSI) in OA samples. On average, introns that exhibited increased PSI in OA tissue also exhibited increased PSI in response to FN-f (Fig. 1e). Conversely, introns that exhibited decreased PSI in OA tissue also exhibited decreased PSI in response to FN-f (Fig. 1e). Our FN-f model mimics the early events in OA onset, and we wouldn’t expect it to fully recapitulate the changes seen in end-stage OA tissue; however, the agreement between splicing changes in OA and FN-f-treated chondrocytes, in terms of both broad directional changes and specific high-confidence alterations, suggests that the FN-f-treated cells provide a valuable model to interrogate OA-related alternative splicing events. The identified set of consistently altered splicing events provides a focused group of targets for future studies aimed at understanding and potentially intervening in OA progression. Splicing events that differed between FN-f-treated and OA samples were enriched for GO terms, including ion transport processes, specific protein modifications, and metabolic pathways (Supplementary Data 3), which provide insight into which aspects of OA are and are not fully modeled via FN-f treatment.
Forced splicing of SNRNP70 induces OA-like gene expression
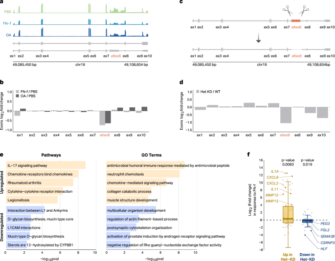
We identified SNRNP70, a critical component of the U1 snRNP complex, as differentially spliced in both FN-f-stimulated and OA chondrocytes compared to PBS (resting). RNA-seq analysis revealed significant changes in SNRNP70 splicing, particularly between exons 7 and 8 (Fig. 2a). The alternative exon 8 (chr19:49,102,114-49,103,587) showed reduced inclusion in FN-f and OA conditions, with ∆PSI differences of 22% (FN-f/PBS) and 23% (OA/PBS). This indicates alternative exon 8 skipping in 67% and 68% of transcripts in FN-f and OA conditions, respectively, compared to 45% in PBS (resting). Exon-level expression analysis confirmed significant downregulation (p < 0.01) of the alternative exon 8 in both conditions (Fig. 2b). This differential splicing event was confirmed via qPCR (Supplementary Fig. 3). Western blotting for SNRNP70 revealed a single band representing the expected protein size, with reduced protein levels under FN-f conditions matching the transcriptomic data (Supplementary Fig. 4).
a RNA-seq signal track for PBS-treated, FN-f-treated, and OA chondrocytes at the SNRNP70 gene locus. Below the signal tracks are transcript annotations representing the MANE Select transcript (ENST00000598441.6) and a transcript containing the alternative exon 8 (ENST00000401730.5). b Barplot represents log2 fold change for expressed exons with FN-f and OA compared to PBS. c Schematic of CRISPR/Cas9 genome editing strategy for SNRNP70 alternative exon 8 deletion. d Barplot comparing log2 fold change for expressed exons after SNRNP70 alt ex8 deletion. e Barplot of KEGG and Reactome pathways and GO terms enriched in differentially expressed genes between alternative exon 8 (alt ex 8) heterozygous knockdown (Het-KD) and wildtype (WT). Enrichment was calculated using cumulative hypergeometric distribution of overlap genes to the total background gene set, with statistical significance indicated by -log10 of the p-value. One-sided hypergeometric tests were used to identify significant enrichment, without adjustment for multiple comparisons. A total of 135 differentially expressed genes (padj <0.01, |Log2FoldChange| > 2) were analyzed, with 71 upregulated and 64 downregulated genes in Het-KD compared to WT. f Box plots showing gene expression changes (log2FoldChange) in FN-f vs PBS for genes that were differentially expressed in the SNRNP70 alternative exon 8 heterozygous knockdown (Het-KD) vs wildtype (WT) comparison. The analysis examines whether genes upregulated in Het-KD/WT also tend to be upregulated in FN-f/PBS, and whether genes downregulated in Het-KD/WT tend to be downregulated in FN-f/PBS. Each dot represents an individual gene (n = 60 for genes upregulated in Het-KD vs WT, n = 57 for genes downregulated in Het-KD vs WT). Box plots show median (center line), 25th and 75th percentiles (box bounds), 5th and 95th percentiles (whiskers), and outliers as individual points. Statistical analysis: one-sided Wilcoxon signed rank test with continuity correction (upregulated genes: p-value = 0.008283; downregulated genes: p-value = 0.01869). No adjustments were made for multiple comparisons.
To assess the functional role of SNRNP70 alternative exon 8, we employed CRISPR-Cas9 to delete this region in primary human chondrocytes (Fig. 2c). Our deletion strategy targeted guide RNAs to both sides of a 1735 bp region encompassing the alternative exon 8 (Supplementary Fig. 5a). PCR screening of 46 single-cell-derived colonies revealed 26% with heterozygous and 0% with homozygous deletion of the alternative exon 8 (Supplementary Fig. 5b, c). Sanger sequencing of Het-KD colonies confirmed the deletion, with an additional cytosine deletion beyond the expected cut site (Supplementary Fig. 5d).
To determine the phenotypic impact of heterozygous exon 8 deletion, we performed RNA-seq on both edited and unedited colony-expanded cells. The differential analysis confirmed decreased SNRNP70 alternative exon 8 inclusion (Fig. 2c) and identified 135 differentially expressed genes (DESeq2, FDR-adjusted p-value < 0.01). Genes that were upregulated in Het-KD cells were enriched for multiple GO terms and KEGG pathways, including IL-17 signaling, chemokine receptor binding, and rheumatoid arthritis (Fig. 2e and Supplementary Data 4). Genes that were downregulated in Het-KD cells were enriched for pathways including L1 and Ankyrin interactions and O-glycan biosynthesis (Fig. 2e and Supplementary Data 4). Differential splicing analysis revealed 259 differential splicing events (233 differential splicing genes) in Het-KD cells, although these changes did not clearly correlate with those observed in FN-f treated cells (Supplementary Fig. 5e).
Interestingly, the directionality of gene expression changes in Het-KD cells significantly correlated with those in FN-f-stimulated chondrocytes (p < 0.05 for both up- and downregulated genes, Fig. 2f). Genes that were upregulated both in response to FN-f and in response to alternative exon 8 deletion included CXCL8, CXCL2, IL11, MMP12, and MMP13, which are associated with inflammation and extracellular matrix degradation in OA22,23,24. Downregulated genes included PEG3, FGL2, SEMA3E, CSRNP3, and HLF, which have been implicated in chondrocyte homeostasis25,26,27,28,29. These results suggest that the exclusion of SNRNP70 alternative exon 8 in response to cartilage matrix damage modeled by FN-f treatment may be responsible for some of the other expression changes associated with the OA phenotype.
Genetic variants impact splicing in chondrocytes
We performed splicing QTL (sQTL) analysis on both PBS (resting) and FN-f stimulated chondrocyte samples to determine the impact of genetic differences on chondrocyte mRNA splicing. We tested the association of each RNA splicing event with genetic variants within ±100 kb of the start and end points of the splice intron junctions, using PSI values adjusted for confounding factors (Supplementary Fig. 6a). We identified a total of 5873 unique sQTLs corresponding to 2575 sGenes (genes with at least one significant sQTL) in PBS resting, and 4606 sQTLs corresponding to 2132 sGenes in FN-f stimulated chondrocytes (QTLtools30, FDR < 0.05, Fig. 3a and Supplementary Data 5). Over half (3400 in PBS and 2631 in FN-f) of sQTLs were not previously detected in any GTEx tissue (Supplementary Fig. 6e). We attempted to perform sQTL analysis on our 16 OA donor samples, but due to the very small sample size, we identified only a single sQTL.
a Venn diagram showing the overlap between sGenes identified in PBS and FN-f treated conditions. Linear mixed-effect modeling allowed the detection of 677 condition-specific sGenes (477 PBS-specific and 200 FN-f-specific). b The distribution of distances between sSNPs and the affected splice intron junctions (kb). c Percentage of sSNPs located within the same gene (within a gene) or outside the gene. d–f Examples of d shared (RHBDF2), e PBS-specific (SLC26A4), and f FN-f-specific (MAPK8) sQTLs. Each panel contains locus zoom plots showing the -log10(p-value) of association between SNPs and splicing across genomic positions for both PBS and FN-f conditions. Gene structures are displayed beneath each locus zoom plot. Each panel also includes box plots displaying the relationship between genotype and inverse normal transformed PSI values for the indicated splice junction in both PBS and FN-f conditions (n = 101 independent donor samples per condition). Boxes indicate the interquartile range (25th–75th percentile) with a line at the median (50th percentile). Whiskers extend to the minimum and maximum values within 1.5× the interquartile range, with outliers shown as individual points. The figure shows the lead SNP ID, effect size (Beta), and p-value for each condition. Shared sQTLs show significant associations in both PBS and FN-f conditions. PBS-specific sQTLs show significant association only in PBS but not in FN-f condition. FN-f-specific sQTLs show significant association only in FN-f but not in PBS condition. Nominal p-values were calculated using QTLtools, which performs two-sided tests for association by converting correlation coefficients to p-values using a t-distribution of freedom (n-2, where n = 101 samples).
Conditional analysis revealed 182 secondary signals, 13 tertiary signals, and 2 quaternary signals for PBS-treated chondrocytes and 121 secondary signals and 1 tertiary signal for FN-f-treated chondrocytes (Supplementary Fig. 6b). In total, 116 PBS sGenes and 82 FN-f sGenes had two or more independent signals. For example, the CAST gene exhibited multiple independent signals associated with the splice intron junction chr5:96768431–96776404 in PBS resting, while the MICA gene exhibited multiple independent signals with the splice intron junction chr6:31410797–31411209 in FN-f stimulated chondrocytes (Supplementary Fig. 7). To further characterize the genetic architecture of splicing regulation, we systematically assessed allelic heterogeneity across genes with multiple sQTLs. By examining linkage disequilibrium (LD) patterns (R2 < 0.7) between sQTLs in the same gene, we identified 760 genes in PBS tissue (29.5% of 2575 sGenes) and 576 genes in FN-f tissue (27.0% of 2132 sGenes) in which two or more independent variants influenced splicing in the same gene.
Additionally, we investigated the relationship between splicing regulation and gene expression by analyzing the overlap between our sQTLs and published eQTLs9 (Supplementary Data 5). We found that the vast majority of our sQTLs (5557 in PBS and 4302 in FN-f) showed no overlap (R2 < 0.7) with eQTLs affecting the same gene, suggesting that the genetic variants influencing splicing at these loci did not also influence expression levels. While a smaller subset of sQTLs (513 in PBS and 426 in FN-f) did overlap with eQTLs. Retesting for sQTLs while conditioning on the genotype of the lead eQTL SNP suggests that over 99% of these sQTLs that were in high LD with an eQTL (512 out of 513 in PBS and 424 out of 426 in FN-f) also induced changes in gene expression. In summary, approximately 10% of our detected sQTLs also influenced gene expression.
We analyzed the genomic distribution of sQTLs (sSNPs) relative to their associated splice intron junctions. Lead sSNPs were largely close to splice junctions, with 43% and 45% of lead SNPs within 5 kb of the affected splice junctions for PBS and FN-f, respectively (Fig. 3b). Further analysis revealed that the majority of sSNPs were located within the same gene as their associated splice intron junction (Fig. 3c). Taken together, these results both support the validity of our sQTLs and suggest that sSNPs largely act at the affected splice junctions rather than via distal mechanisms.
To determine if any of the effects of variants were dependent on the condition, we used a linear mixed-effect model and identified 1635 sGenes that exhibited significant genetic and condition interaction effects (lme431, ANOVA, p < 0.05). To compile a high-confidence, large-effect size list of condition-specific sQTLs, we further refined this list to include only those that were identified as an sQTL in only one condition and exhibited an absolute beta difference between conditions of greater than or equal to 0.2. In total, we identified 677 high-confidence condition-specific sGenes (Fig. 3a). 400 lead SNPs had a stronger genetic effect on splicing in PBS-treated cells, and 277 lead SNPs had a stronger genetic effect on splicing in FN-f-treated cells. Examples of shared, PBS-specific, and FN-f-specific sQTLs are depicted in Fig. 3d–f. Several of these condition-specific sGenes have known roles in cartilage biology and/or OA. For example, Fig. 3e shows a PBS-specific condition sQTL for SLC26A4 involving the splice junction chr7:107694480-107694621. SLC26A4, an anion transporter, may influence chondrocyte metabolism in homeostatic conditions, potentially affecting cartilage maintenance32. Fig. 3f demonstrates an FN-f-specific sQTL for MAPK8, associated with the splice junction chr10:48363284-48401612. MAPK8 (JNK1) is involved in inflammatory signaling, and JNK inhibition is currently being investigated as a treatment for OA33,34. However, knockout of Jnk1 or Jnk2 increased the senescence burden and the extent of age-related osteoarthritis in mice35. The complex role of JNK signaling in OA may result from high activity in a rare sub-population of chondrocytes that serves an “inflammation-amplifying” role in OA cartilage36.
RNA-binding proteins reveal putative sQTL mechanisms
RNA-binding proteins (RBPs) play crucial roles in post-transcriptional regulation, influencing various cellular processes, including inflammation and metabolic changes related to OA37,38. Recent studies have highlighted the dysregulation of RBPs in chondrocytes, synovial fibroblasts, and osteoblasts, indicating their significant impact on OA progression39,40. To gain insight into the putative mechanisms through which our sQTLs were influencing splicing in chondrocytes, we leveraged publicly available enhanced crosslinking and immunoprecipitation (eCLIP) data from the ENCODE database41. This dataset encompasses binding sites for 140 RBPs across three cell types: HepG2 (n = 85), K562 (n = 118), and SM-9MVZL (n = 2). While these cell lines are not OA-specific, similar data is not currently available in chondrocytes, and presumably, many of these binding sites are shared across cell types.
Using the QTLtools fenrich module, we assessed the statistical significance of RBP enrichment through permutation tests. For PBS (resting) lead sQTLs, we identified 12 significantly enriched RBPs (odds ratio > 1, empirical p < 0.05), including SF3B4, EFTUD2, and PRPF8. The FN-f condition yielded 7 enriched RBPs, including UP3, EFTUD2, and SF3B4 (Fig. 4a and Supplementary Data 6). We found 255 sQTL lead variants that were located within the binding site of at least one RNA-binding protein (RBP) and showed significant correlation between the splicing pattern and RBP gene expression (Pearson’s R2 > 0.15, p < 0.01; Supplementary Data 6).
a Volcano plot depicting the effect size (x-axis) and -log10 p-values (y-axis) of RBP sites enrichment in sQTLs identified in PBS- or FN-f-treated chondrocytes. P-values and odds ratios were calculated using QTLtools Fenrich module with 1000 permutations (“Methods”). The enrichment analysis uses a two-sided empirical permutation test to determine whether RBP binding sites are over- or under-represented in regions containing sQTLs compared to control regions, without adjustment for multiple comparisons. Data points are shown for p-value < 0.05 and odds ratios > 1. b Analysis of AATF RBP binding and expression correlation with the rs11871958 sQTL in the SNHG29 gene. Locus zoom plots show -log10(p-value) of SNP-splicing associations across the genomic region in PBS and FN-f conditions (PBS: p = 1.48 × 10−21, β = −0.9; FN-f: p = 1.06 × 10−24, β = −0.99, minor allele frequency = 0.1832). These association statistics were calculated using QTLtools. The middle track displays AATF eCLIP signal (RPM) with the sQTL SNP location highlighted. Box plots show normalized PSI values by rs11871958 genotype (n = 202 samples from 101 biologically independent donors, each providing PBS and FN-f samples). Box plots display median (center line), 25th–75th percentiles (box), minimum-maximum values within 1.5× interquartile range (whiskers), and outliers (points). The scatter plot shows correlation between AATF gene expression (VST-normalized DESeq values) and normalized PSI values across all samples (R2 = 0.408, p = 2.22 × 10−28). Pearson correlation was used with a two-sided linear regression model to calculate the p-value, without adjustment for multiple comparisons. c Analysis of EFTUD2 RBP binding and expression correlation with the rs6809764 sQTL in the PCYT1A gene, following the same format as panel b. QTLtools statistics for this sQTL: PBS (p = 4.65 × 10−8, β = 0.44); FN-f (p = 2.29 × 10−7, β = 0.522, minor allele frequency = 0.3911). The correlation between EFTUD2 gene expression and normalized PSI values (n = 202 samples) shows R2 = 0.164, p = 7.84 × 10−9, calculated using the same statistical methods.
An example of a putative RBP-mediated sQTL is rs11871958, which is associated with alternative splicing of SNHG29 and overlaps an AATF RBP binding site (Fig. 4b). The minor C allele of rs11871958 is associated with decreased PSI of the associated intron junction (chr17:16439414-16439528). Interestingly, AATF gene expression is strongly correlated with the PSI of the associated intron junction, lending further support to the role of AATF in this splicing event (R2 = 0.458, p = 2.233 × 10−28). SNHG29, a long non-coding RNA, has been previously reported to regulate the miR-223-3p/CTNND1 axis and influence the Wnt/β-catenin signaling42, which has been previously implicated in OA pathogenesis43.
Another example is rs6809764, which was identified as an sQTL for PCYT1A and overlaps an EFTUD2 binding site (Fig. 4c). The minor G allele of rs6809764 is associated with increased PSI of the intron junction (chr3:196270541-196287615). Gene expression of EFTUD2 correlated with decreased junction usage (R2 = 0.154, p = 7.394 × 10−9), which supports EFTUD2 as a possible mediator of this sQTL. PCYT1A encodes an enzyme crucial for phosphatidylcholine biosynthesis44. It has been observed to localize to the nuclear envelope in hypertrophic chondrocytes of bone growth plates, coinciding with a significant increase in cell volume44. This localization suggests a potential role for PCYT1A in chondrocyte morphology changes during hypertrophy, a process relevant to cartilage development and OA pathogenesis45.
These findings provide insights into the regulatory mechanisms of chondrocyte splicing events. However, we acknowledge the limitations of using non-chondrocyte cell lines for RBP binding data. Further biochemical studies in relevant cell types will be crucial to fully elucidate the mechanisms through which these genetic variants alter splicing patterns in cartilage tissue.
Colocalization analysis reveals putative OA risk genes
To understand the potential role of splicing in OA risk, we performed colocalization analysis between our sQTLs and 100 independent OA GWAS loci spanning 11 OA-related phenotypes reported by Boer et al.4. We selected sQTLs whose lead SNP was in moderate to high LD (r2 > 0.5) with a lead SNP from any of the 11 OA GWAS data SNPs and tested for colocalization using the coloc package (Supplementary Data 7). In total, we identified 6 colocalized signals corresponding to 6 unique sGenes across 4 OA phenotype subtypes (Table 1 and Fig. 5).
a Total hip replacement (THR) GWAS signal colocalizes with an sQTL found in both conditions for PBRM1 associated with splice intron junction chr3:52658315–52662133. b THR GWAS signal colocalizes with an sQTL found in both conditions for GCAT associated with splice intron junction chr22:37808163–37809949. c Total joint replacement (TJR) GWAS signal colocalizes with an sQTL found in both PBS-treated chondrocytes for HMGN1 associated with splice intron junction chr21:39347292–39347379. d Finger OA GWAS signal colocalizes with an sQTL found in both conditions for RNF144B associated with splice intron junction chr6:18399699–18401957. e Knee OA GWAS signal colocalizes with an sQTL found in PBS-treated chondrocytes for WWP2 associated with splice intron junction chr16:69925484–69929448. f THR GWAS signal colocalizes with an sQTL found in PBS-treated for COLGALT2 associated with splice intron junction chr1:183978520–184037581.
To the best of our knowledge, these splicing events have not previously been colocalized with OA GWAS signals; however, three of these genes have been implicated in OA via colocalization with expression QTLs. GCAT and HMGN1 have been previously associated with knee and/or hip OA via colocalization with an osteoclast-specific eQTL46. RNF144B was previously linked to OA via colocalization between OA GWAS variants and eQTLs from chondrocytes, tibial nerves, and testis4,9. Our results build upon these previous studies by providing more mechanistic detail into how these variants act, presumably via their impact on alternative splicing.
Three of our colocalized genes have not been previously linked to OA via colocalized eQTLs but do have supporting evidence for a role in OA. WWP2 and COLGALT2 have been implicated in OA by their proximity to mQTLs that colocalize with OA GWAS variants and control methylation sites near WWP2 and COGALT247. Methylation at these loci was confirmed to affect WWP2 and COGALT2 via epigenome editing48,49. To the best of our knowledge, one of our colocalized sGenes (PBRM1) has not been previously linked to OA via genetic methods but was found to be hypomethylated in OA cartilage50,51.
These findings highlight the potential role of alternative splicing in mediating OA risk and demonstrate the value of integrating sQTL data with GWAS results to uncover the potential mechanisms underlying genetic associations.
Discussion
This study establishes a comprehensive sQTL map in primary chondrocytes, providing insights into the relationship between genetic variation, alternative splicing, and OA risk. By integrating sQTL analysis with OA GWAS data and functional validation, we have identified potential mechanisms underlying OA pathogenesis and highlighted putative OA risk genes for further investigation and future therapeutic development.
The splicing alteration observed in both FN-f stimulated and OA chondrocytes highlights the role of alternative splicing in OA progression. Our identification of 974 and 466 differentially spliced intron junctions in FN-f-stimulated and OA chondrocytes, respectively, suggests broad splicing dysregulation in OA. The overlap between FN-f-induced and OA-associated splicing events supports the relevance of our ex vivo model and suggests that some of these splicing changes may contribute to OA pathogenesis. However, while the overlap between FN-f treated cells and cells from OA tissue is significant, their correlation is modest, which may be due to the small number of OA samples available for this study. In addition, the OA tissue is obtained from patients undergoing knee replacement, which reflects the end-stage of the disease, while the FN-f stimulus of normal chondrocytes may induce splicing events important at earlier stages of OA. Therefore, while FN-f treatment is a controllable OA-relevant stimulus that provides insights into the genetics of OA risk, it does not fully recapitulate the splicing changes observed in end-stage OA.
Our functional interrogation of SNRNP70 alternative splicing provides evidence for the impact of splicing changes on OA-related gene expression. The heterozygous deletion of SNRNP70 alternative exon 8 was a mimic of the reduced retention of alternative exon 8 that occurs during OA and in response to FN-f. While deletion of Snrnp70 itself is embryonic lethal in mice52, it was anticipated that chondrocytes could tolerate full deletion of alternative exon 8. The lack of colonies with homozygous alternative exon 8 deletions may represent a growth disadvantage as compared to intact or heterozygous deletion. The exact mechanism by which this splicing event alters chondrocyte biology is not entirely clear, but our data and the literature highlight several possibilities. Alternative exon 8 is located in the RNA recognition motif domain, which is critical for the protein RNA binding function, and its inclusion could alter the structure or function of the resulting protein. Alternatively, this splicing event could influence overall SNRNP70 expression levels, as transcripts that include alternative exon 8 are predicted by GENCODE v45 to induce nonsense-mediated decay (NMD)53. While the strongest impact of our CRISPR experiments was a sharp decrease in alternative exon 8 usage, we also observed small but significant decreases in the usage of exons 9 and 10. This pattern is consistent with potential effects on transcript stability or NMD processes following exon 8 deletion, though the precise mechanism linking the deletion of alternative exon 8 to reduced usage of downstream exons requires further investigation. Alternative exon 8 deletion led to alterations in genes and pathways crucial for OA progression, including inflammatory signaling and matrix degradation, and suggests that alternative spliced genes may influence cellular phenotypes relevant to OA. The identification of other differentially spliced genes in both FN-f stimulated and OA chondrocytes, such as STS, ANKRD36C, and PIK3CD, provides potential targets for further investigation in OA. Interestingly, while the strongest impact of our CRISPR experiments was a sharp decrease in alternative exon 8 usage, we also observed small but significant decreases in exon 9 and exon 10 usage. The direct impact of alternative 8 removal vs its downstream effect on exons 9 and 10 will require further investigation.
Our sQTL analysis identified genetic variants influencing splicing in both resting and activated chondrocytes. The prevalence of local regulatory effects suggests that cis-acting splicing regulation contributes to how genetic variation influences OA risk. We identified hundreds of sQTLs that are influenced by condition (i.e., PBS vs FN-f), highlighting the need to conduct QTL studies in the correct biological context. What drives these condition-specific differences is challenging to determine without further experiments, but could be explained by differences in expression, splicing, nuclear localization, or post-translational modification of the splicing factors that mediate these events. Our RBP binding analysis identified potential regulatory proteins that may mediate these sQTL effects, with 137 of 140 analyzed RBPs showing detectable expression in chondrocytes. We identified 12 and 7 significantly enriched RBPs in PBS and FN-f conditions, respectively, including key spliceosome components such as SF3B4, EFTUD2, and PRPF8. The examples of AATF-mediated regulation of SNHG29 splicing and EFTUD2 potential role in PCYT1A splicing provide insights into putative mechanisms underlying our sQTLs. While these associations require experimental validation, and our analysis was limited by reliance on non-chondrocyte eCLIP data, these findings illuminate the complex regulatory networks that may drive chondrocyte splicing changes and provide promising candidate genes for future mechanistic studies. The colocalization analysis between our sQTLs and OA GWAS signals identified 6 colocalized signals. Three of these colocalized genes have been previously linked to OA via colocalized eQTLs, but our results build on this knowledge by suggesting that their pathogenic mechanism may act via alterations to mRNA splicing. While WWP2 has been functionally linked to OA through knockout studies, both WWP2 and COLGALT2 are implicated in OA by their proximity to colocalized mQTLs and have been shown to exhibit allelic expression imbalance in cartilage transcriptome studies, despite the absence of direct eQTL associations47,54.
One of our colocalized genes, PBRM1, provides a new potential OA mediator that has not previously been implicated by hypothesis-driven studies or genomic analysis. The rs3774354 GWAS signal was initially assigned to ITIH1 based on genomic proximity4. Earlier studies of the rs6976/rs11177 signal at the same locus implicated different genes, including GNL3 and SPCS155, which showed allelic expression imbalance correlating with that OA risk genotype, while regulatory activity was demonstrated for SNPs near both ITIH1 and GLT8D156. However, our colocalized sQTL suggests that altered splicing of PBRM1, rather than effects on ITIH1, may be the mechanism driving OA risk at this locus. As a SWI/SNF chromatin-remodeling complex component57, PBRM1 influences gene expression patterns. Its role in mesenchymal stromal cell differentiation is particularly intriguing in the context of OA. Previous research has shown that PBRM1 affects osteogenic differentiation and modulates SOX9 expression, a key regulator of chondrogenesis and expression of chondrocyte matrix genes58,59. These observations suggest that PBRM1 might be involved in maintaining the delicate balance between different cell fates in joint tissues, a process often disrupted in OA.
Interestingly, GCAT and HMGN1 have been associated with hipOA, knee and/or hip OA and/or all OA in osteoclast-specific eQTL46. Our findings extend this by providing evidence for their involvement in chondrocyte splicing regulation. GCAT, encoding glycine C-acetyltransferase, plays a crucial role in glycine metabolism in mitochondria60. Previous studies have shown that epigenetic downregulation of GCAT can lead to respiratory defects in aged fibroblasts, and glycine supplementation has been found to restore these defects60. While the direct link between GCAT and OA pathogenesis remains to be fully elucidated, our identification of GCAT through sQTL analysis suggests that alterations in mitochondrial function and glycine metabolism may contribute to OA risk, possibly through effects on cellular energy production or extracellular matrix synthesis. HMGN1 is a known non-histone chromatin remodeler and has been implicated in the regulation of chondrogenesis61. Furusawa et al. demonstrated that HMGN1 directly regulated the expression of SOX9. This suggests that alternative splicing may modulate HMGN1 function and regulate chondrocyte-specific gene expression.
RNF144B showed different patterns of condition specificity in our sQTL analysis compared to previous eQTL studies. We observed strong RNF144B sQTLs in both PBS- and FN-f-treated conditions, whereas the eQTL for RNF144B was highly specific to the FN-f-treated condition9. This discrepancy highlights how sQTL and eQTL analyses can provide complementary information for mRNA production and processing. Given RNF144B role in regulating DNA damage-induced apoptosis, its differential splicing could affect chondrocyte survival and turnover in OA.
WWP2 has been previously implicated in OA through methylation studies. In particular, Roberts et al. identified a differentially methylated region (DMR) associated with the OA risk-conferring allele of rs3419547048. This DMR was found to act as a methylation-sensitive transcriptional repressor, with increased DNA methylation resulting in increased WWP2 expression, particularly of the WWP2-FL and WWP2-N transcripts. Our colocalization of a WWP2 sQTL with an OA GWAS signal provides a direct connection to OA and adds another layer to its regulatory complexity, potentially indicating that OA risk variants alter splicing via changes to DNA methylation. Further work is necessary to explore this hypothesis.
COLGALT2 has also been previously associated with OA risk49,62. Previous research has identified that the OA risk allele of rs11583641 corresponds to reduced DNA methylation at nearby CpGs and increased COLGALT2 expression63. Our sQTL findings now implicate alternative splicing as another potential mechanism by which COLGALT2 variation may influence OA risk, further highlighting the complex regulatory landscape of this gene in OA pathogenesis.
While our study represents a significant advance in understanding the role of splicing in OA, it has several limitations that should be addressed in future research. Our sample size of 101 donors, while substantial for an sQTL study in chondrocytes, may not have captured all splicing-related OA GWAS genes. Future studies with larger sample sizes and expanded diversity will be crucial to fully elucidate the splicing landscape in OA. Additionally, while chondrocytes are highly relevant to OA, investigating splicing changes in other cell types involved in joint biology will provide a more comprehensive understanding of OA pathogenesis. Our FN-f stimulation model, while valuable, cannot fully recapitulate the complex joint environment. Advanced 3D culture systems, such as cartilage organoids or joint-on-a-chip models, could provide more physiologically relevant contexts for validating our findings. Furthermore, our study focused on a single time point of FN-f stimulation and collection of end-stage OA cartilage. Future studies considering other time-points or from patients at different stages of OA progression may capture splicing changes do not present here. While our functional validation of SNRNP70 provides valuable insights, further experimental work is needed to understand the detailed functional consequences of the colocalized sQTLs we identified. Potential approaches for these investigations could include CRISPR-Cas9 mediated modulation of splice sites, minigene assays to confirm splicing effects, and functional assays to assess the impact on chondrocyte biology and OA-related processes.
Despite these limitations, our study advances understanding of the role of alternative splicing in OA. We present an sQTL analysis in chondrocytes, and we built upon this resource by performing colocalization analysis and functional validation. The identification of these risk genes and splicing events provides potential targets for therapeutic intervention and biomarker development in OA. As we continue to unravel the complex genetic and molecular underpinnings of OA, integrative approaches that consider multiple layers of gene regulation will be instrumental in developing more effective diagnostic tools and targeted therapies for this debilitating disease.
Methods
Ethical statement
Non-OA tissues were obtained from deceased donors with no known history of arthritis from the Gift of Hope Organ and Tissue Donor Network through the Rush Medical Center, Chicago, IL. OA tissues were obtained from patients undergoing knee joint replacement surgery at the University of North Carolina Hospitals. The University of North Carolina Institutional Review Board (IRB) reviewed the study protocol and determined that research involving de-identified tissues from deceased donors and surgical waste material does not constitute human subjects research under federal regulations, and therefore did not require IRB approval (Study Number 14-0189). Therefore, the requirement for written informed consent for the use of tissues in this study was waived for both OA and non-OA tissues. The families of deceased tissue donors do consent that tissue can be used for research purposes. All samples were de-identified, and no individually identifiable protected health information was accessible to investigators. Essential demographic information, including sex and age ranges can be found in Supplementary Data 1.
Dataset and sample information
Primary human chondrocytes were isolated from talar cartilage tissue obtained from 101 non-osteoarthritis (non-OA) donors (101 PBS resting and 101 FN-f stimulated) and from 16 donors undergoing knee joint replacement due to OA. The complete dataset is available in the Database of Genotypes and Phenotypes (dbGaP, accession: phs003581.v2.p1).
Chondrocytes were isolated through enzymatic digestion of cartilage tissues and maintained in a confluent monolayer culture to retain the chondrocyte phenotype. Cultured cells were treated with phosphate-buffered saline (PBS) as a resting condition or 1 µM recombinant human fibronectin fragment (FN7-10; also known as FN-f) for 18 h each, simulating OA-like conditions. OA samples underwent the same procedures, except for FN-f treatment. DNA extraction was performed using the QIAamp DNA mini kit (Qiagen, #51304), and genotyping performed using the Infinium Global Diversity Array-8 v.10 Kit (Illumina #20031669). Genotype data were processed with comprehensive quality control using PLINK (v1.90b3.45)64, including removal of variants with excessive missing data (> 10%), deviation from Hardy–Weinberg equilibrium (p < 1 × 10−6), and low minor allele frequency (< 1%). Sample relatedness was assessed through identity-by-descent analysis, retaining only unrelated individuals. Population structure was evaluated using principal component analysis with EIGENSTRAT (v8.0.0) in combination with 1000 Genomes reference data65,66. Following quality control, data were imputed against the TOPMed reference panel with Engle2 (v2.4), yielding approximately 9.7 million high-quality autosomal variants67. RNA extraction used the RNeasy kit (Qiagen #74104) with on-column DNase digestion. RNA integrity was assessed with the Agilent TapeStation 4150. The New York Genome Center performed RNA-seq library preparation and sequencing.
No sex-based analysis was performed because the study design was not explicitly set up to examine sex differences. The disproportionate sex distribution between groups would have limited statistical power for meaningful comparisons.
RNA-seq processing and quality control
RNA-seq data libraries averaged approximately 101 million paired-end reads (2 × 100 bp) per sample. Low-quality reads and adapters were trimmed using TrimGalore! (v0.6.7)68, followed by FastQC (v0.11.9)69 quality control. Trimmed fastqs were aligned to the GENCODE release 45 (GRCh38.p14) reference genome using the STAR aligner (v2.7.7a)70. Gene expression levels were estimated using Salmon (v1.9)71 with –seqBias, –gcBias, and –validateMappings flags, assembly of GENCODE version 45 transcript sequences. The tximeta72 R package facilitated gene-level scaled transcript analysis. RNA signal tracks for PBS resting, FN-f stimulated chondrocytes, and OA donors were created using deepTools (v3.5.4)73 and merged by condition. We evaluated genotype consistency between RNA-seq and genotyping array data using VerifyBamID (v1.1.3)74. Two genotyping sample swaps were corrected. Samples with FREEMIX and CHIPMIX scores above 0.2 after correction were omitted. This process was also applied to OA donor samples. The final dataset included 101 PBS (resting) and 101 FN-f treated chondrocyte samples from non-OA donors, and 16 untreated OA donor samples.
Splicing quantification of introns usage
We quantified alternative splicing events using LeafCutter (v0.2.9)75, which allows for the detection of both annotated and novel splicing events. Exon-exon junctions were extracted from uniquely mapped reads using RegTools (v1.0.0)76 with default settings. To determine how many of our differential splice junctions contained a canonical motif, we collated the motif annotations reported by the STAR aligner. LeafCutter analysis was performed with a minimum threshold of 100 supporting reads per intron and a maximum intron length of 500,000 base pairs, using the GENCODE release 45 (GRCh38.p14) reference genome and GTF as reference. LeafCutter defines intron clusters representing alternative splicing choices by grouping overlapping introns. Differential splicing events were annotated by LeafCutter based on overlap with the GENCODE v45 transcriptome as annotated, including cryptic 5′, cryptic 3′, cryptic unanchored, and novel annotated pairs. We calculated the PSI for each intron based on its relative usage within its cluster. Intron excision ratios underwent standardization across individuals and quantile normalization across samples. Global alternative splicing principal components were calculated using the prepare_phenotype_table.py script from LeafCutter, using raw counts of intron excision from the intron clustering step.
Differential splicing analysis
Differential splicing analysis was performed using LeafCutter_ds.R, considering only introns used in at least 10% of samples and with at least 10 samples per group having sufficient coverage. We compared PBS-resting vs. FN-f-stimulated chondrocytes and PBS-resting vs. osteoarthritic (OA) chondrocytes. PSI values were normalized using a custom method that accounts for cluster-wise proportions and handles missing data. The batch correction was determined by correlations between technical confounders and the top 10 principal components of global splicing in resting and FN-f stimulated chondrocytes. We identified that the RNA extraction kit batch and fragment batch were the primary sources of batch effects in our data. To address these issues, along with donor-specific variations, we applied the removeBatchEffect() function from the limma package18. For the final differential splicing analysis, we employed a mixed-effects model:
Covariates included RNA shipping date, RNA extraction kit batch, and fragment batch. Significantly spliced intron junctions were identified using a threshold of adjusted p-value (padj) < 0.05 (Benjamini–Hochberg procedure for multiple test correction) and absolute PSI difference (|∆PSI|) > 0.15.
Characterization of differentially spliced genes
Significantly spliced intron junctions (padj <0.05 and |∆PSI| > 0.15) were identified in comparisons of PBS-resting vs. FN-f stimulated chondrocytes and PBS-resting vs. OA chondrocytes. We performed pathway (KEGG, Reactome source) and GO analyses on the associated genes using the findMotifs.pl script from the HOMER77 software suite (v4.11). Enriched GO terms (p < 0.01) and KEGG and Reactome pathways (p < 0.01) were identified, with GO terms further refined based on semantic similarity using rrvgo (v1.14.2)78. Protein-protein interaction networks were constructed using the STRING database (v12.0)79, considering only high-confidence interactions (combined score > 0.9).
Comparative splicing analysis in OA and FN-f chondrocytes
We compared differentially spliced intron junction-associated genes between PBS-resting versus FN-f stimulated and PBS-resting versus OA chondrocytes. Both comparisons used the same thresholds (padj < 0.05 and |∆PSI| > 0.15). To assess the relationship between OA-associated and FN-f-induced splicing changes, we examined the PSI in OA for genes showing differential splicing in response to FN-f in chondrocytes. The significance of these comparisons was evaluated using the Wilcoxon test, with p < 0.01 considered statistically significant.
RNA isolation and RT-qPCR analysis of SNRNP70 splicing
For RT-qPCR validation experiments, a separate set of primary human chondrocytes was isolated from non-OA donors following the same protocols described in our dataset information section. Cells were treated with PBS or FN-f for 18 h under identical conditions to our RNA-seq experiments. Total RNA was extracted using the RNeasy kit (Qiagen #74104) with gDNA eliminator columns, followed by the Turbo DNA-free kit (cat AM1907). RNA was reverse transcribed using the High-Capacity RNA-to-cDNA kit (cat #4387406) according to the manufacturer’s instructions. qPCR was performed using Power-up SYBR Green Master Mix (cat A25742) on a 96-well format Applied Biosystems QuantStudio™ 6 Flex machine (Applied Biosystems, Foster City, CA, USA). Custom SYBR green primers specific to the SNRNP70 alternative splicing junctions were designed. These included primers targeting the junction between exon 7 and alternative exon 8 (Forward: 5′-CGAGACATGCACTCCACCAC-3′, Reverse: 3′-CTGAGGTGTTGTAAGGGGAGC-5′), the junction between exon 7 and regular exon 8 (Forward: 5′-CGAGACATGCACTCCGCTTA-3′, Reverse: 3′-CTCCAGCCCTTCACGGTTC-5′), and a constitutive region spanning exons 3–5 (Forward: 5′-GCGCATGGAGAGGAAAAGAC-3′, Reverse: 3′-CCCCTGAGCATTGGGATCAT-5′). Expression levels were normalized to the constitutive exon region (exons 3–5). PCR cycling conditions were 95 °C for 2 min; 40 cycles of 95 °C for 15 s, 60 °C for 60 s. To confirm amplicon specificity and expected product sizes, PCR products were visualized on 1.5% agarose gels stained with SYBR Safe DNA Gel stain (Thermo Scientific, cat S33102), with all products showing a single amplicon at the predicted size.
Western blot analysis
Primary human chondrocytes were treated with PBS or FN-f for 18 h as described above. The cells were lysed in Cell Lysis Buffer (Cell Signaling Technology, cat 98035), supplemented with Halt Protease and Phosphatase Inhibitor Cocktail (ThermoFisher, cat 78440) and phenylmethanesulfonyl fluoride solution (Cell Signaling cat 8553S). Protein concentration was determined using the Micro BCA Protein Assay Kit (Thermo Fisher, cat 23235), according to the manufacturer’s instructions. Protein (12 µg per lane) was mixed with 4× Laemmli buffer containing 2-mercaptoethanol, heated at 95 °C for 5 min, and separated on polyacrylamide gels prepared with the TGX Stain-Free FastCast Acrylamide Kit (Bio-Rad, cat 1610180), using 10% ammonium persulfate and TEMED. The separated proteins were transferred to 0.2 μm PVDF membranes using Trans-blot Turbo transfer buffer (Bio-Rad, cat 10026938). After blocking in 8% non-fat dry milk in Tris-buffered saline with 0.1% Tween-20 (TBST) for 90 min at room temperature, the membranes were incubated overnight (18 h) at 4 °C with SNRNP70 Recombinant Monoclonal Antibody (ThermoFisher, cat MA5-55557, 1:1000 dilution) and GAPDH (Trevigen, cat 2275-PC-100) as the loading control. After washing with TBST, the membranes were incubated with secondary antibody (Cell Signaling Technology, cat 7074 and cat 7076, 1:1000 dilution) for 90 min at room temperature. Protein bands were visualized using Radiance Peroxide and ECL substrate (Bio-Rad, cat 1705062). Band intensities were quantified using FIJI, and SNRNP70 expression was normalized to GAPDH. A Student’s t-test was used to calculate the p-value. Full western blots are provided in Supplementary Fig. 8.
sgRNA design and RNP complex formation
Two custom Alt-R crRNAs targeting SNRNP70 (5′-TTGGTTGAGGACAGCCCCCT-3′ and 5′-TATCACCCCACTGCCCGCTG-3′) were designed to target the plus and minus strands, respectively. These crRNAs, synthesized by Integrated DNA Technologies (IDT), exclude the PAM sequence. Guide RNA (gRNA) duplexes were formed by combining 1.5 µL each of Alt-R tracrRNA (IDT, cat 1073190) and crRNA in PCR tubes. The mixtures were annealed at 95 °C for 5 min and cooled to room temperature. Ribonucleoprotein (RNP) complexes were assembled immediately before nucleofection by combining 1.2 µL of annealed gRNA with 2.6 µL of Alt-R Cas9 Nuclease V3 (IDT, cat 1081058).
Nucleofection of primary human chondrocytes
Primary human chondrocytes isolated from macroscopically normal cartilage of cadaveric ankles were cultured in DMEM/F-12 medium supplemented with 10% FBS and antibiotics. Approximately 3 × 105 cells per condition underwent nucleofection using the Lonza Nucleofector system (program ER100). Cells were resuspended in 16 µL nucleofector solution, combined with 5 µL RNP complex (or PBS for mock control) and 1 µL Cas9 Electroporation enhancer (IDT, cat 1075916), then electroporated. Post-nucleofection, cells were cultured in an antibiotic-free medium with 20% FBS at 37 °C and 5% CO2 for at least one week.
Genome editing and colony screening
Genomic DNA was isolated using a column-based extraction method, following the QIAGEN DNeasy Blood & Tissue Kit protocol (QIAGEN, Cat 69504). PCR screening targeted the SNRNP70 alternative exon 8 region using specific primers (Forward: 5′-CTCCTCCCTCTGTTTCTGATG-3′, Reverse: 5′-CAGGAAAGGGGAGTCGTAGAG-3′). PCR reactions (20 µL total) contained 1–5 µL genomic DNA, 10 µL Platinum II hot start Green master mix (Invitrogen, cat 14001012), and 0.5 µL each of forward and reverse primers (10 µM stocks). PCR cycling conditions were 94 °C for 2 min; 40 cycles of 94 °C for 15 s, 57 °C for 30 s, 68 °C for 45 s; final extension at 68 °C for 2 min. Products were analyzed by 1.5% agarose gel electrophoresis and stained with SYBR Safe DNA Gel stain (Thermo Scientific, cat S33102). PCR final product gel electrophoresis is provided in Supplementary Fig. 8.
Single-cell colony selection and expansion
Edited cells were seeded at ~200 cells per 6 cm2 dish. After 20 days, individual colonies were manually isolated. Selected colonies were expanded from 24-well plates and plated as passage 1 cells, then cultured in media supplemented with 1 ng/mL TGF-β1 (Life Technologies, cat PHG9214) and 5 ng/mL bFGF (Life Technologies, cat PHG0264) to expand. All 46 selected single colonies were confirmed to have edits by PCR screening as described above. Further SNRNP70 alternative exon 8 deletion was confirmed by Sanger sequencing of PCR products from both wild-type and potential heterozygous knockdown (Het-KD) clones. For Het-KD clones, the 512 bp band was gel-extracted. PCR products were purified using Exonuclease I (EXO1) and Shrimp Alkaline Phosphatase (SAP) treatment, following Eurofins Genomics sample preparation guidelines. Purified products were sequenced using SimpleSeq tubes (Eurofins Genomics: https://eurofinsgenomics.com/). To minimize potential clone-specific effects and ensure that observed changes were due to heterozygous deletion of SNRNP70 alternative exon 8 rather than individual clonal variation, multiple independently derived clones for each genotype were pooled. Five wild-type clones were combined into one group, and four heterozygous knockout clones into another. Each group was plated into six wells: two for sequencing, one as a backup, and two for RNA-seq experiments.
RNA sequencing of Het-KD cells
Cells were expanded to 500,000 cells per well in six-well plates. Total RNA was extracted from two sequencing replicates of each cell population using the RNeasy kit (Qiagen #74104) with on-column DNase digestion. RNA quality and quantity were assessed using the Qubit RNA High sensitivity assay (Thermo Fisher Scientific #Q32582) and the Agilent TapeStation 4150 system. Library preparation was performed using the KAPA RNA HyperPrep Kit with RiboErase (Roche #KK8560) following the manufacturer’s protocol. Libraries were quantified using the KAPA Library Quantification Kit (Roche #07960298001). Sequencing was conducted on a NextSeq 2000 system using NextSeq™ 1000/2000 P1 Reagents (100 cycles, Illumina #20074933), generating an average of 24.5 million paired end reads (2 × 50 bp) per sample.
Edited cell quantification and differential expression
RNA-seq data from edited cells were processed using a pipeline similar to the one described for the PBS-resting, FN-f-stimulated, and OA chondrocyte RNA-seq data. Briefly, quality control with FastQC (v0.11.9)69 and reads were aligned to the GENCODE release 45 (GRCh38.p14) reference genome using the STAR aligner (v2.7.7a)70. Gene expression levels were quantified using Salmon (v1.9)71 with –seqBias, –gcBias, and –validateMappings flags, utilizing GENCODE version 45 transcript sequences. Gene-level scaled transcript analysis was facilitated by the tximeta72 R package. Differential gene expression analysis between wild-type and SNRNP70 alternative exon 8 heterozygous knockout cells was performed using DESeq280. We filtered out lowly expressed transcripts, retaining only those with at least 10 counts in 10% or more of the samples. Differential expression was defined by an FDR-adjusted p-value < 0.01 and absolute log2 fold change > 2, using the apeglm method for fold change shrinkage.
SNRNP70 Exon-level quantification
Exon-level counts for SNRNP70 were generated using featureCounts (subread v2.0.6)81. The resulting counts were analyzed using the EBSEA (v1.33.0)82 R package, which performs statistical testing at the exon level before aggregating results to the gene level. This approach increases statistical power while accounting for exon dependence using empirical Brown’s method83. We considered exons with p-value < 0.05 as significantly differentially used between wild-type and heterozygous knockout samples.
Characterization of edited cells
Differentially expressed genes (log2FC > 2 and FDR-adjusted p-value < 0.01) were analyzed for KEGG and Reactome pathway enrichment, as well as GO terms. Genes were split based on up or downregulation in heterozygous knockout cells compared to wild-type. Enriched pathways and GO terms (p < 0.01) were identified using the findMotifs.pl script from HOMER (v4.11)77. GO terms were further refined based on semantic similarity using rrvgo (v1.14.2) with the following parameters: simThresh = 0.7, simMethod = “Rel”78.
Comparative analysis with FN-f stimulation
We compared the differential genes between SNRNP70 alternative exon 8 heterozygous knockout cells and controls with those observed in FN-f-stimulated chondrocytes (from our previous PBS-resting versus FN-f-stimulated analysis). Log2 fold changes were examined for genes showing differential expression in both conditions. The significance of these comparisons was evaluated using the Wilcoxon test, with p < 0.01 considered statistically significant.
Splicing quantitative trait loci (sQTL) analysis
We performed sQTL analysis to identify genetic variants associated with alternative splicing events in chondrocytes under resting (PBS) and osteoarthritis-like (FN-f stimulated) conditions. This analysis was built upon the differential splicing using the same PSI values derived from LeafCutter75. We tested genetic variants within ±100 kb of each intron cluster for association with PSI values. This window size was chosen based on previous studies that have demonstrated the enrichment of sQTL SNPs in proximal regions of splice sites84. The ±100 kb range allows for the capture of both proximal and distal regulatory elements that may influence splicing85. We applied stringent filtering criteria for variant inclusion using PLINK (v1.90b3) to ensure robust associations64. For autosomal chromosomes, we retained variants with either at least 5 heterozygous donors or at least 2 homozygous minor allele donors. To account for population structure, we calculated genotype principal components (PCs) using bcftools (v1.10) and PLINK (v1.90b3)64,86. Our models included the first 10 principal components (PCs), explaining approximately 60% of the genetic variance as covariates. We employed QTLtools (v1.3), which extends FastQTL functionality, for sQTL mapping30. We incorporated covariates to control for known technical variables and hidden factors, optimizing selection through iterative testing of global splicing principal components (PCs) 1–20. The final sQTL models were:
For PBS samples:
For FN-f samples:
To determine significant associations, we implemented a permutation-based approach using QTLtools30. We performed 1000 permutations for each phenotype to characterize the null distribution of associations empirically. This permutation scheme approximates the tail of the null distribution using a beta distribution. We used the qtltools_runFDR_cis.R script to implement the Storey & Tibshirani False Discovery Rate (FDR) procedure, identifying significant sQTLs at 5% FDR87. The resulting nominal p-value threshold range was 9.99e-6 to 0.0001 for both PBS and FN-f conditions. To identify multiple independent sQTLs per splice intron junction, we performed conditional analysis using QTLtools30. This method uses a stepwise linear regression approach to discover additional independent signals while accounting for multiple testing. Secondary signals are variants identified after conditioning on the primary signal (lead variant), tertiary signals after conditioning on both primary and secondary signals, and quaternary signals after conditioning on all previous signals, with each level representing an additional independent genetic effect. The process involves establishing a nominal p-value threshold for each phenotype, iteratively identifying the most robust associations, and assigning nearby variants to independent signals. For genes with multiple sQTLs identified through conditional analysis, we further assessed allelic heterogeneity by calculating pairwise LD using PLINK (v1.90b3)64 and classified variants as independent if they had R2 < 0.7. This allowed us to systematically identify genes with multiple independent genetic effects on splicing.
sQTLs and eQTLs overlap analysis
To investigate the relationship between genetic regulation of splicing and gene expression, we analyzed the overlap between our sQTLs and our previously published eQTLs derived from the same dataset9. We identified variants in high LD (R2 > 0.7) between lead sQTLs and published eQTLs affecting the same gene. For overlapping variants, we performed conditional analysis to determine if sQTL effects were independent of eQTL effects. We constructed two linear models using the lme4 package in R:
We used ANOVA to compare these models and applied the FDR correction to determine significance at a 5% FDR.
Condition-specific and response sQTL analysis
To assess condition-specific effects and potential genetic interactions, we applied inverse normal transformation of PSI ratios. This transformation was necessary to normalize the distribution of PSI values and reduce the impact of outliers, ensuring robust statistical analysis. We then conducted interaction testing using linear mixed-effects models, comparing reduced models (without interaction terms) to full models (including interaction terms) for each sQTL-splice intron junction pair. To investigate genetic variants influencing splicing in a condition-specific manner, we constructed two linear mixed models using the lme4 package31 in R:
Where covariates included the same technical factors and PCs used in the standard sQTL mapping, the condition was coded as 0 (PBS) or 1 (FN-f), and (1|DonorID) accounted for donor-specific random effects. We assessed the significance of the genotype:condition term using ANOVA, with p < 0.05 considered significant for the interaction effect.
To identify high-confidence condition-specific sQTLs, we applied additional filters: (1) sQTLs detected only in one condition (PBS or FN-f), (2) at least 5 donors per minor allele to ensure robust estimation, (3) Absolute beta difference ≥ 0.2 between conditions, indicating a substantial change in effect size.
RNA binding protein motif analysis
We selected 140 RBPs from the ENCODE project, focusing on all eCLIP-seq data generated for K562, HepG2, and SM-9MVZL cell lines88. The eCLIP-seq data were processed, aligned to the GRCh38 genome assembly, and provided in bed format. We used the Functional enrichment of molecular QTLs (Fenrich) module from QTLtools to evaluate the overlap between sQTLs and RBP binding sites30,89. A permutation scheme was employed to maintain the distribution of functional annotations and molecular QTLs around molecular phenotypes. We performed 1000 permutations to estimate the probability of the observed overlaps of the lead sQTLs relative to expectation. For sQTLs overlapping with RBP binding sites, we calculated the Pearson correlation between the RBP gene expression (from the same donor RNA-seq data) and the spliced intron junction usage pattern across all samples. We considered correlations with R2 > 0.15 and p-value < 0.05 as significant. We performed KEGG and Reactome pathway enrichment analysis on the genes associated with sQTLs that overlap RBP binding sites and show a significant correlation with RBP expression. Using the findMotifs.pl script from the HOMER software suite (v4.11), the KEGG and Reactome pathways (p < 0.01) were identified.
Colocalization between sQTL and OA GWAS
We conducted colocalization analysis between our sQTL results and OA GWAS signals. Summary statistics for 11 OA phenotypes were obtained from Boer et al., encompassing 826,690 individuals of European and East Asian descent (Musculoskeletal Knowledge Portal, https://msk.hugeamp.org/). These statistics were converted to hg38 coordinates for consistency with our analysis. Overlapping signals were identified by selecting lead sQTL variants in moderate LD (r2 > 0.5) with lead GWAS variants. LD was calculated using PLINK (v1.90b3.45) with parameters –ld-window 200000 –ld-window-kb 1000, based on the 1000 Genomes European reference panel phase 3, chosen due to the East Asian population sample size > 4000 individual4,64,65. We defined a window encompassing the sQTL and GWAS lead variants for each pair of overlapping signals, extending by 250 kb in each direction. To ensure consistent identification, we mapped variants to rsIDs using dbSNP 155, querying dbSNP VCF files with bcftools and custom scripts to match variants based on chromosome, position, and alleles. Colocalization analysis was performed using the Bayesian method coloc package, implemented in R90. The coloc.abf function was used to calculate posterior probabilities for various hypotheses, including H3 (association with sQTL only) and H4 (association with both sQTL and GWAS traits). Signals with a posterior probability for H4 (PP H4) > 0.7 were considered as evidence of significant colocalization. We also calculated the ratio (PP H4)/(PP H3 + PP H4) to quantify the strength of colocalization evidence. This analysis was conducted separately for sQTLs identified in PBS and FN-f conditions to examine condition-specific effects on OA risk.
Visualization
Protein-protein interaction networks were visualized using Cytoscape (v3.9)91. Heatmaps were generated using the ComplexHeatmap R package (v3.19)92. Genomic signal tracks and locus zoom plots were created with plotgardener (v1.9.4). All other plots were produced using ggplot2 in R93. These visualizations were generated using R version 4.3.
Reporting summary
Further information on research design is available in the Nature Portfolio Reporting Summary linked to this article.
Data availability
The RNA-seq and genotyping data generated in this study have been deposited in the NIH Database of Genotypes and Phenotypes (dbGaP) database under accession code phs003581.v2.p1. These data are subject to controlled access due to the inclusion of human genomic information and associated phenotypic data, which could pose a risk to donor privacy. Access to the data requires an approved Data Use Certification (DUC) and must be requested via the dbGaP Authorized Access System (https://dbgap.ncbi.nlm.nih.gov/aa/wga.cgi?page=login). dbGaP does not provide a timeframe for response to requests. Data use is restricted to General Research Use (GRU-NPU) and must comply with the terms specified in the DUC agreement. No additional IRB approval is required for access under this consent group. The raw RNA-seq data are also available in the NCBI Sequence Read Archive (SRA) under accession code SRP507830. The processed sQTL full summary statistics data are available at the Common Metabolic Disease (CMD) Genome Atlas under the dataset identifiers DSR302PZQ (PBS) and DSR020DGY (FN-f). The eCLIP-seq peak data used in this study are available from the ENCODE Project database [https://www.encodeproject.org]. Individual ENCODE file accessions used in this analysis are provided in Supplementary Data 8. The osteoarthritis GWAS summary statistics used in this study were obtained from Boer et al. 4 and are openly available at the Musculoskeletal Knowledge Portal [https://msk.hugeamp.org/downloads.html]. All other data supporting the findings of this study are available in the article and its Supplementary Information files.
Code availability
All analysis code used in this study is available at https://doi.org/10.5281/zenodo.15875184.
References
GBD 2021 Osteoarthritis Collaborators. Global, regional, and national burden of osteoarthritis, 1990–2020 and projections to 2050: a systematic analysis for the Global Burden of Disease Study 2021. Lancet Rheumatol. 5, e508–e522 (2023).
Grässel, S., Zaucke, F. & Madry, H. Osteoarthritis: novel molecular mechanisms increase our understanding of the disease pathology. J. Clin. Med. Res. 10, 1938 (2021).
Spector, T. D. & MacGregor, A. J. Risk factors for osteoarthritis: genetics. Osteoarthr. Cartil. 12, S39–S44 (2004).
Boer, C. G. et al. Deciphering osteoarthritis genetics across 826,690 individuals from 9 populations. Cell 184, 4784–4818.e17 (2021).
Hatzikotoulas, K. et al. Translational genomics of osteoarthritis in 1,962,069 individuals. Nature 641, 1217–1224 (2025).
Visel, A., Rubin, E. M. & Pennacchio, L. A. Genomic views of distant-acting enhancers. Nature 461, 199–205 (2009).
Hindorff, L. A. et al. Potential etiologic and functional implications of genome-wide association loci for human diseases and traits. Proc. Natl. Acad. Sci. USA 106, 9362–9367 (2009).
Steinberg, J. et al. A molecular quantitative trait locus map for osteoarthritis. Nat. Commun. 12, 1309 (2021).
Kramer, N. E. et al. Response eQTLs, chromatin accessibility, and 3D chromatin structure in chondrocytes provide mechanistic insight into osteoarthritis risk. Cell Genomics 5, 100738 (2025).
Qi, T. et al. Genetic control of RNA splicing and its distinct role in complex trait variation. Nat. Genet. 54, 1355–1363 (2022).
Walker, R. L. et al. Genetic control of expression and splicing in developing human brain informs disease mechanisms. Cell 179, 750–771.e22 (2019).
Patro, C. P. K. & Nousome, D. Glioma International Case Control Study (GICC) & Lai, R. K. Meta-analyses of splicing and expression quantitative trait loci identified susceptibility genes of glioma. Front. Genet. 12, 609657 (2021).
Katsoula, G. et al. A molecular map of long non-coding RNA expression, isoform switching and alternative splicing in osteoarthritis. Hum. Mol. Genet. 31, 2090–2105 (2022).
Loeser, R. F., Goldring, S. R., Scanzello, C. R. & Goldring, M. B. Osteoarthritis: a disease of the joint as an organ. Arthritis Rheum. 64, 1697–1707 (2012).
Homandberg, G. A., Wen, C. & Hui, F. Cartilage damaging activities of fibronectin fragments derived from cartilage and synovial fluid. Osteoarthr. Cartil. 6, 231–244 (1998).
Pulai, J. I. et al. NF-kappa B mediates the stimulation of cytokine and chemokine expression by human articular chondrocytes in response to fibronectin fragments. J. Immunol. 174, 5781–5788 (2005).
Loeser, R. F. Integrins and chondrocyte-matrix interactions in articular cartilage. Matrix Biol. 39, 11–16 (2014).
Ritchie, M. E. et al. limma powers differential expression analyses for RNA-sequencing and microarray studies. Nucleic Acids Res. 43, e47 (2015).
Ibáñez-Costa, A. et al. Splicing machinery is impaired in rheumatoid arthritis, associated with disease activity and modulated by anti-TNF therapy. Ann. Rheum. Dis. 81, 56–67 (2022).
Li, H., Xie, S., Li, H., Zhang, R. & Zhang, H. LncRNA MALAT1 mediates proliferation of LPS treated-articular chondrocytes by targeting the miR-146a-PI3K/Akt/mTOR axis. Life Sci. 254, 116801 (2020).
Alvarez-Garcia, O. et al. Increased DNA methylation and reduced expression of transcription factors in human osteoarthritis cartilage. Arthritis Rheumatol. 68, 1876–1886 (2016).
Sengprasert, P., Kamenkit, O., Tanavalee, A. & Reantragoon, R. The immunological facets of chondrocytes in osteoarthritis: a narrative review. J. Rheumatol. https://doi.org/10.3899/jrheum.2023-0816 (2023).
Kaspiris, A. et al. Macrophage-specific metalloelastase (MMP-12) immunoexpression in the osteochondral unit in osteoarthritis correlates with BMI and disease severity. Pathophysiology 22, 143–151 (2015).
Hu, Q. & Ecker, M. Overview of MMP-13 as a promising target for the treatment of osteoarthritis. Int. J. Mol. Sci. 22, 1742 (2021).
Venkatasubramanian, D., Senevirathne, G., Capellini, T. D. & Craft, A. M. Leveraging single cell multiomic analyses to identify factors that drive human chondrocyte cell fate. Preprint at https://www.biorxiv.org/content/10.1101/2024.06.12.598666v1 (2024).
Tsuboi, E. et al. The role of semaphorin 3A on chondrogenic differentiation. Vitr. Cell. Dev. Biol. Anim. 60, 609–615 (2024).
Zhang, X. et al. Single-cell rna seq analysis identifies the biomarkers and differentiation of chondrocyte in human osteoarthritis. Am. J. Transl. Res. 12, 7326–7339 (2020).
Pemmari, A., Leppänen, T., Hämäläinen, M., Moilanen, T. & Moilanen, E. Chondrocytes from osteoarthritis patients adopt distinct phenotypes in response to central TH1/TH2/TH17 cytokines. Int. J. Mol. Sci. 22, 9463 (2021).
Murphy, C. L., Thoms, B. L., Vaghjiani, R. J. & Lafont, J. E. Hypoxia. HIF-mediated articular chondrocyte function: prospects for cartilage repair. Arthritis Res. Ther. 11, 213 (2009).
Delaneau, O. et al. A complete tool set for molecular QTL discovery and analysis. Nat. Commun. 8, 15452 (2017).
Bates, D., Mächler, M., Bolker, B. & Walker, S. Fitting linear mixed-effects models using lme4. J. Stat. Softw. 67, 1–48 (2015).
Heneghan, J. F. et al. Regulated transport of sulfate and oxalate by SLC26A2/DTDST. Am. J. Physiol. Cell Physiol. 298, C1363–C1375 (2010).
Vincenti, M. P. & Brinckerhoff, C. E. Transcriptional regulation of collagenase (MMP-1, MMP-13) genes in arthritis: integration of complex signaling pathways for the recruitment of gene-specific transcription factors. Arthritis Res. 4, 157–164 (2002).
Lan, C.-N., Cai, W.-J., Shi, J. & Yi, Z.-J. MAPK inhibitors protect against early‑stage osteoarthritis by activating autophagy. Mol. Med. Rep. 24, 829 (2021).
Loeser, R. F. et al. Deletion of JNK enhances senescence in joint tissues and increases the severity of age-related osteoarthritis in mice. Arthritis Rheumatol. 72, 1679–1688 (2020).
Grandi, F. C. et al. Single-cell mass cytometry reveals cross-talk between inflammation-dampening and inflammation-amplifying cells in osteoarthritic cartilage. Sci. Adv. 6, eaay5352 (2020).
Yu, L. et al. Synovial fluid concentrations of cold-inducible RNA-binding protein are associated with severity in knee osteoarthritis. Clin. Chim. Acta 464, 44–49 (2017).
Yi, Q. et al. RNA binding proteins in osteoarthritis. Front. Cell Dev. Biol. 10, 954376 (2022).
Suo, J. et al. The RNA-binding protein Musashi2 governs osteoblast-adipocyte lineage commitment by suppressing PPARγ signaling. Bone Res. 10, 31 (2022).
Swahn, H., Myers, K. & Lotz, M. K. Rna-binding proteins that are highly expressed and enriched in healthy cartilage but suppressed in osteoarthritis as candidate therapeutic targets. Osteoarthr. Cartil. 31, S358 (2023).
Van Nostrand, E. L. et al. Robust transcriptome-wide discovery of RNA-binding protein binding sites with enhanced CLIP (eCLIP). Nat. Methods 13, 508–514 (2016).
Han, L., Li, Z., Jiang, Y., Jiang, Z. & Tang, L. SNHG29 regulates miR-223-3p/CTNND1 axis to promote glioblastoma progression via Wnt/β-catenin signaling pathway. Cancer Cell Int. 19, 345 (2019).
Wang, Y., Fan, X., Xing, L. & Tian, F. Wnt signaling: a promising target for osteoarthritis therapy. Cell Commun. Signal. 17, 97 (2019).
Haider, A. et al. PCYT1A regulates phosphatidylcholine homeostasis from the inner nuclear membrane in response to membrane stored curvature elastic stress. Dev. Cell 45, 481–495.e8 (2018).
Pitsillides, A. A. & Beier, F. Cartilage biology in osteoarthritis-lessons from developmental biology. Nat. Rev. Rheumatol. 7, 654–663 (2011).
Mullin, B. H. et al. Leveraging osteoclast genetic regulatory data to identify genes with a role in osteoarthritis. Genetics 225, iyad150 (2023).
Rice, S. J., Cheung, K., Reynard, L. N. & Loughlin, J. Discovery and analysis of methylation quantitative trait loci (mQTLs) mapping to novel osteoarthritis genetic risk signals. Osteoarthr. Cartil. 27, 1545–1556 (2019).
Roberts, J. B. et al. Specific isoforms of the ubiquitin ligase gene WWP2 are targets of osteoarthritis genetic risk via a differentially methylated DNA sequence. Arthritis Res. Ther. 26, 78 (2024).
Kehayova, Y. S., Watson, E., Wilkinson, J. M., Loughlin, J. & Rice, S. J. Genetic and epigenetic interplay within a COLGALT2 enhancer associated with osteoarthritis. Arthritis Rheumatol. 73, 1856–1865 (2021).
Taylor, S. E. B., Li, Y. H., Wong, W. H. & Bhutani, N. Genome-wide mapping of DNA hydroxymethylation in osteoarthritic chondrocytes: DYNAMICS OF 5hmC IN OA. Arthritis Rheumatol. 67, 2129–2140 (2015).
Rushton, M. D. et al. Characterization of the cartilage DNA methylome in knee and hip osteoarthritis: methylation profile of OA cartilage. Arthritis Rheumatol. 66, 2450–2460 (2014).
Groza, T. et al. The international mouse phenotyping consortium: comprehensive knockout phenotyping underpinning the study of human disease. Nucleic Acids Res. 51, D1038–D1045 (2023).
Mudge, J. M. et al. GENCODE 2025: reference gene annotation for human and mouse. Nucleic Acids Res. 53, D966–D975 (2025).
den Hollander, W. et al. Annotating transcriptional effects of genetic variants in disease-relevant tissue: transcriptome-wide Allelic imbalance in osteoarthritic cartilage. Arthritis Rheumatol. 71, 561–570 (2019).
Gee, F., Clubbs, C. F., Raine, E. V. A., Reynard, L. N. & Loughlin, J. Allelic expression analysis of the osteoarthritis susceptibility locus that maps to chromosome 3p21 reveals cis-acting eQTLs at GNL3 and SPCS1. BMC Med. Genet. 15, 53 (2014).
Klein, J. C. et al. Functional testing of thousands of osteoarthritis-associated variants for regulatory activity. Nat. Commun. 10, 2434 (2019).
Nargund, A. M. et al. The SWI/SNF protein PBRM1 restrains VHL-loss-driven clear cell renal cell carcinoma. Cell Rep. 18, 2893–2906 (2017).
Sinha, S., Biswas, M., Chatterjee, S. S., Kumar, S. & Sengupta, A. Pbrm1 steers mesenchymal stromal cell osteolineage differentiation by integrating PBAF-dependent chromatin remodeling and BMP/TGF-β signaling. Cell Rep. 31, 107570 (2020).
Furusawa, T. et al. Down-regulation of nucleosomal binding protein HMGN1 expression during embryogenesis modulates Sox9 expression in chondrocytes. Mol. Cell. Biol. 26, 592–604 (2006).
Hashizume, O. et al. Epigenetic regulation of the nuclear-coded GCAT and SHMT2 genes confers human age-associated mitochondrial respiration defects. Sci. Rep. 5, 10434 (2015).
Nanduri, R., Furusawa, T. & Bustin, M. Biological functions of HMGN chromosomal proteins. Int. J. Mol. Sci. 21, 449 (2020).
Kehayova, Y. S., Wilkinson, J. M., Rice, S. J. & Loughlin, J. Osteoarthritis genetic risk acting on the galactosyltransferase gene COLGALT2 has opposing functional effects in articulating joint tissues. Arthritis Res. Ther. 25, 83 (2023).
Kehayova, Y. S., Wilkinson, J. M., Rice, S. J. & Loughlin, J. Mediation of the same epigenetic and transcriptional effect by independent osteoarthritis risk-conferring alleles on a shared target gene, COLGALT2. Arthritis Rheumatol. 75, 910–922 (2023).
Purcell, S. et al. PLINK: a tool set for whole-genome association and population-based linkage analyses. Am. J. Hum. Genet. 81, 559–575 (2007).
1000 Genomes Project Consortium et al. A global reference for human genetic variation. Nature 526, 68–74 (2015).
Patterson, N., Price, A. L. & Reich, D. Population structure and eigenanalysis. PLoS Genet. 2, e190 (2006).
Das, S. et al. Next-generation genotype imputation service and methods. Nat. Genet. 48, 1284–1287 (2016).
Krueger, F., James, F., Ewels, P., Afyounian, E. & Schuster-Boeckler, B. FelixKrueger/TrimGalore: v0.6.7. Zenodo. https://doi.org/10.5281/zenodo.5127899.
Andrews, S. FastQC: A Quality Control Tool for High Throughput Sequence Data. Babraham Institute. https://www.bioinformatics.babraham.ac.uk/projects/fastqc/.
Dobin, A. et al. STAR: ultrafast universal RNA-seq aligner. Bioinformatics 29, 15–21 (2013).
Patro, R., Duggal, G., Love, M. I., Irizarry, R. A. & Kingsford, C. Salmon provides fast and bias-aware quantification of transcript expression. Nat. Methods 14, 417–419 (2017).
Love, M. I. et al. Tximeta: reference sequence checksums for provenance identification in RNA-seq. PLoS Comput. Biol. 16, e1007664 (2020).
Ramírez, F. et al. deepTools2: a next generation web server for deep-sequencing data analysis. Nucleic Acids Res. 44, W160–W165 (2016).
Jun, G. et al. Detecting and estimating contamination of human DNA samples in sequencing and array-based genotype data. Am. J. Hum. Genet. 91, 839–848 (2012).
Li, Y. I. et al. Annotation-free quantification of RNA splicing using LeafCutter. Nat. Genet. 50, 151–158 (2018).
Cotto, K. C. et al. Integrated analysis of genomic and transcriptomic data for the discovery of splice-associated variants in cancer. Nat. Commun. 14, 1589 (2023).
Heinz, S. et al. Simple combinations of lineage-determining transcription factors prime cis-regulatory elements required for macrophage and B cell identities. Mol. Cell 38, 576–589 (2010).
Sayols, S. rrvgo: a Bioconductor package for interpreting lists of Gene Ontology terms. microPubl. Biol. 2023 https://doi.org/10.17912/micropub.biology.000811 (2023).
Szklarczyk, D. et al. The STRING database in 2021: customizable protein-protein networks, and functional characterization of user-uploaded gene/measurement sets. Nucleic Acids Res. 49, D605–D612 (2021).
Love, M. I., Huber, W. & Anders, S. Moderated estimation of fold change and dispersion for RNA-seq data with DESeq2. Genome Biol. 15, 550 (2014).
Liao, Y., Smyth, G. K. & Shi, W. featureCounts: an efficient general purpose program for assigning sequence reads to genomic features. Bioinformatics 30, 923–930 (2014).
Mehmood, A., Laiho, A. & Elo, L. L. Exon-level estimates improve the detection of differentially expressed genes in RNA-seq studies. RNA Biol. 18, 1739–1746 (2021).
Poole, W. EmpiricalBrownsMethod: uses Brown’s method to combine p-values from dependent tests. R Package Version 1, https://doi.org/10.18129/B9.bioc.EmpiricalBrownsMethod (2018).
Battle, A. et al. Characterizing the genetic basis of transcriptome diversity through RNA-sequencing of 922 individuals. Genome Res. 24, 14–24 (2014).
Pan, Q., Shai, O., Lee, L. J., Frey, B. J. & Blencowe, B. J. Deep surveying of alternative splicing complexity in the human transcriptome by high-throughput sequencing. Nat. Genet. 40, 1413–1415 (2008).
Danecek, P. et al. Twelve years of SAMtools and BCFtools. Gigascience 10, giab008 (2021).
Storey, J. D. & Tibshirani, R. Statistical significance for genomewide studies. Proc. Natl. Acad. Sci. USA 100, 9440–9445 (2003).
Luo, Y. et al. New developments on the Encyclopedia of DNA Elements (ENCODE) data portal. Nucleic Acids Res. 48, D882–D889 (2020).
Kubota, N. & Suyama, M. Mapping of promoter usage QTL using RNA-seq data reveals their contributions to complex traits. PLoS Comput. Biol. 18, e1010436 (2022).
Wallace, C. A more accurate method for colocalisation analysis allowing for multiple causal variants. PLoS Genet. 17, e1009440 (2021).
Shannon, P. et al. Cytoscape: a software environment for integrated models of biomolecular interaction networks. Genome Res. 13, 2498–2504 (2003).
Gu, Z., Eils, R. & Schlesner, M. Complex heatmaps reveal patterns and correlations in multidimensional genomic data. Bioinformatics 32, 2847–2849 (2016).
Wickham, H. ggplot2: Elegant Graphics for Data Analysis. (Springer, 2016).
Acknowledgements
This work was supported by NIH grants (R01AR079538 to D.H.P. and R.F.L., R35-GM128645 to D.H.P., R37-AR049003 to R.F.L., R21-AR084104 to B.O.D.) and training grants (1F31AR083722-01A1 to S.B., and T32GM135123-02 to S.B.). The project was also supported by the National Center for Advancing Translational Sciences (NCATS) through NIH Grant UL1TR002489 and by the UNC Thurston Arthritis Research Center through a pilot and feasibility grant. This study was also supported by Rush University, Klaus Kuettner, Chair for Osteoarthritis Research (S.C.). We would like to thank the University of North Carolina at Chapel Hill and the Research Computing group for providing the computational resources and support that have contributed to these research results. We thank Jason Stein, Nil Aygün, Jordan Valone, and Brandon Le for their guidance and assistance with sQTL analysis. We also appreciate Anna Pató and Reece Taylor for their help with the extra chondrocyte collection, and we thank Erika Deoudes for her contributions to graphic design. Additionally, we thank the Gift of Hope Donor Network and the donor families for providing the normal donor tissue, as well as the UNC Department of Orthopedics for the OA tissue.
Author information
Authors and Affiliations
Contributions
S.B., R.F.L., B.O.D. and D.H.P. conceived the project and designed the study. P.C. conducted the FN-f treatment and collected all the cells. S.C. assisted with all the donor collections. S.D. and E.T. performed experiments on all the RNA-seq and genotyping samples. S.B. and N.E.K. processed quality control of all the non-OA RNA-seq and genotyping data. S.B. processed quality control of OA RNA-seq and genotyping data. S.B. processed and analyzed the genomic data, supported by R.F.L., B.O.D. and D.H.P. S.B. and J.S. performed all edited cell experiments. S.B. and S.M.P. conducted data submission. S.B., R.F.L., B.O.D. and D.H.P. prepared the first draft of the manuscript. All authors contributed to the final manuscript.
Corresponding authors
Ethics declarations
Competing interests
The authors declare no competing interests.
Peer review
Peer review information
Nature Communications thanks the anonymous reviewers for their contribution to the peer review of this work. A peer review file is available.
Additional information
Publisher’s note Springer Nature remains neutral with regard to jurisdictional claims in published maps and institutional affiliations.
Supplementary information
Rights and permissions
Open Access This article is licensed under a Creative Commons Attribution-NonCommercial-NoDerivatives 4.0 International License, which permits any non-commercial use, sharing, distribution and reproduction in any medium or format, as long as you give appropriate credit to the original author(s) and the source, provide a link to the Creative Commons licence, and indicate if you modified the licensed material. You do not have permission under this licence to share adapted material derived from this article or parts of it. The images or other third party material in this article are included in the article’s Creative Commons licence, unless indicated otherwise in a credit line to the material. If material is not included in the article’s Creative Commons licence and your intended use is not permitted by statutory regulation or exceeds the permitted use, you will need to obtain permission directly from the copyright holder. To view a copy of this licence, visit http://creativecommons.org/licenses/by-nc-nd/4.0/.
About this article
Cite this article
Byun, S., Shine, J., Coryell, P. et al. Response splicing quantitative trait loci in primary human chondrocytes identify putative osteoarthritis risk genes. Nat Commun 16, 7932 (2025). https://doi.org/10.1038/s41467-025-63299-0
Received:
Accepted:
Published:
Version of record:
DOI: https://doi.org/10.1038/s41467-025-63299-0







