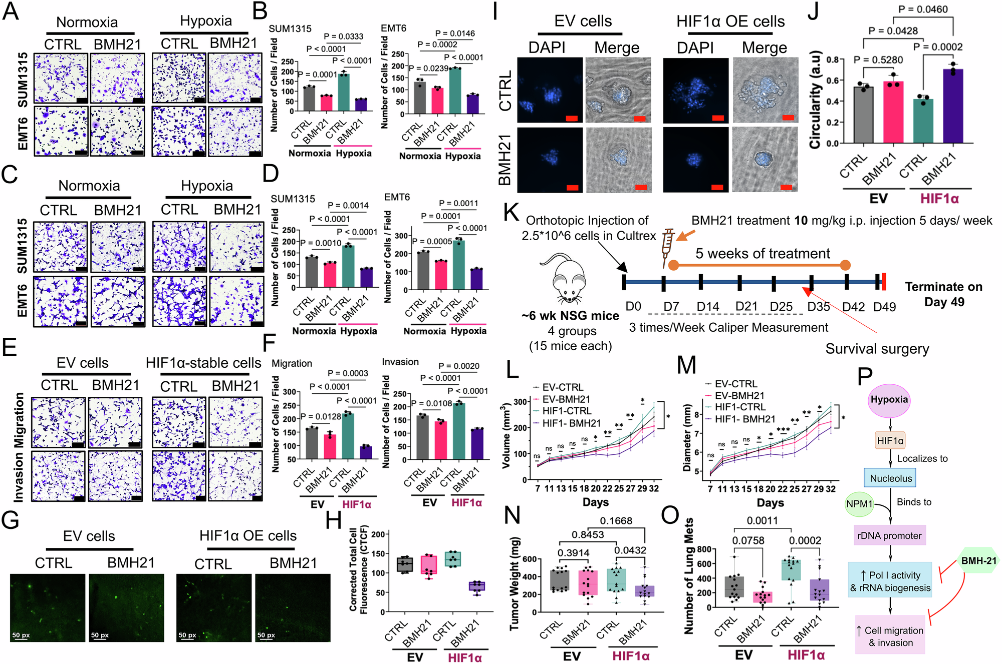
Fig. 6: BMH-21 mitigates migration, invasion, metastatic potential, and tumor progression in breast cancer models.

A, B Representative images and quantification of transwell migration (4 h) in SUM1315 and EMT6 cells after 8-h hypoxia with or without BMH-21. Bar plots display mean ± SD of three biological replicates. Scale bar = 100 μm. C, D Representative images and quantification of Matrigel invasion (16 h) in SUM1315 and EMT6 cells under the same conditions. Bar plots display mean ± SD of three biological replicates. Scale bar = 100 μm. E, F Transwell migration (8 h) and Matrigel invasion (16 h) in SUM1315 HIF1α-overexpressing (OE) or empty vector (EV) cells treated with BMH-21 or vehicle. Bar plots display mean ± SD of three biological replicates. Scale bar = 100 μm. G, H Pulmonary metastasis assay (PuMA) of SUM1315 HIF1α OE and EV cells following BMH-21 or vehicle. Corrected total cell fluorescence (CTCF) quantified using ImageJ. Box-and-whisker plots show minimum-to-maximum range, median (center); each dot represents one lung section (n = 7 per group). The assay was repeated twice with consistent results; data from one representative experiment are shown. Scale bar = 50 px. I, J 3D spheroid assays for SUM1315 HIF1α OE and EV cells ± BMH-21. Circularity quantified by ImageJ. Bar plots display mean ± SD of three biological replicates. Scale bar = 50 μm. K Schematic of experimental design and treatment timeline. L, M Tumor growth (volume and diameter) in mice injected with SUM1315 HIF1α OE cells treated with BMH-21 or vehicle. Data are presented as mean ± SEM; n = 15 mice per group. N Tumor weight at endpoint. Box-and-whisker plots: min-to-max range, median (center); n = 15 mice per group. O Lung metastasis counts at endpoint. Box-and-whisker plots: min-to-max range, median (center); n = 15 mice per group. P Proposed model illustrating RNA Pol I inhibition counteracts HIF1α-driven invasion. Statistical significance was assessed using one-way ANOVA followed by Tukey’s multiple comparisons test. For (L, M), comparisons were restricted to HIF1α OE groups. Significance thresholds: P < 0.05 (*), < 0.005 (**), < 0.0005 (***); ns not significant.