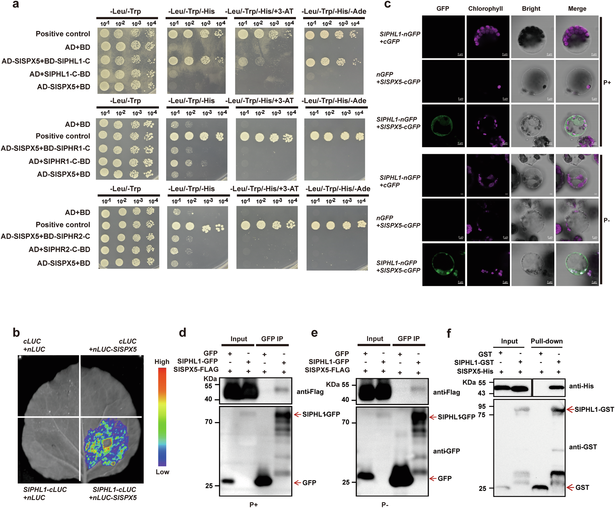
Fig. 3: SlSPX5 physically interacts with SlPHL1 and this interaction is independent of Pi status.

a Yeast two-hybrid assays for the interaction between SlSPX5 and the C-terminus of SlPHR1 (SlPHR1-C), of SlPHR2 (SlPHR2-C), and of SlPHL1 (SlPHL1-C). SlSPX5 was fused to the GAL4 activation domain (AD-SlSPX5), and SlPHR1-C/SlPHR2-C/SlPHL1-C fused to the GAL4 binding domain (SlPHR1/SlPHR2/SlPHL1-C-BD). Yeast cells co-transformed with both AD-SlSPX5 and BD-SlPHR1/SlPHR2/SlPHL constructs were grown on selective media (the third row in each panel). Co-expression of AD and BD, AD and SlPHR1/SlPHR2/SlPHL1, and AD-SlSPX5 and BD were used as negative controls. The co-expression of AD-AtSPX1 and BD-AtPHR1 was used as the positive control. b Examination of protein interactions between SlSPX5 and SlPHL1 by split luciferase complementation assays in tobacco (Nicotiana benthamiana) leaves. Luciferase activities were detected 48 h after infiltration. The co-transformations of cLUC/nLUC-SlSPX5, SlPHL1-cLUC/nLUC and cLUC/nLUC were used as negative controls. The pseudo color bar indicates the range of luminescence intensity. c BiFC analysis for in vivo interaction between SlSPX5 and SlPHL1 in tomato protoplasts. The N- and C-terminal fragments of GFP (nGFP and cGFP) were fused to the C-terminus of SlPHL1 and to SlSPX5, respectively. Combinations of the cGFP or nGFP with corresponding the SlPHL1-nGFP or SlSPX5-cGFP constructs were used as negative controls. Bars = 5 μm. Co-immunoprecipitation (Co-IP) assay for the interaction between SlSPX5 and SlPHL1 under Pi-replete (d) and –depleted (e) conditions. The SlSPX5-FLAG and SlPHL1-GFP proteins were expressed in tomato leaves, and the GFP protein was used as a negative control. f In vitro pull-down assay for studying the interaction between SlSPX5 and SlPHL1. SlPHL1-GST, SlSPX5-His, and GST were expressed and purified in E. coli and subjected to GST pull-down assays. Source data are provided as a Source Data file.